Áåñïëàòíàÿ òåõíè÷åñêàÿ áèáëèîòåêà
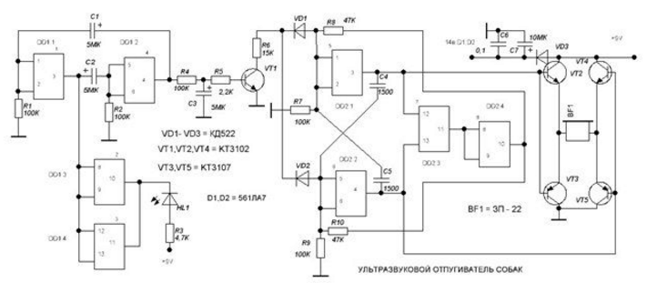
Óëüòðàçâóêîâîé îòïóãèâàòåëü ñîáàê. Ýíöèêëîïåäèÿ ðàäèîýëåêòðîíèêè è ýëåêòðîòåõíèêè

Ýíöèêëîïåäèÿ ðàäèîýëåêòðîíèêè è ýëåêòðîòåõíèêè / Îõðàíà è áåçîïàñíîñòü. Ëè÷íàÿ áåçîïàñíîñòü
Êîììåíòàðèè ê ñòàòüå
(íàæìèòå äëÿ óâåëè÷åíèÿ)
Ñìîòðèòå äðóãèå ñòàòüè ðàçäåëà Îõðàíà è áåçîïàñíîñòü. Ëè÷íàÿ áåçîïàñíîñòü.
×èòàéòå è ïèøèòå ïîëåçíûå êîììåíòàðèè ê ýòîé ñòàòüå.
<< Íàçàä
Ïîñëåäíèå íîâîñòè íàóêè è òåõíèêè, íîâèíêè ýëåêòðîíèêè:
Îïòèìàëüíàÿ ïðîäîëæèòåëüíîñòü ñíà
12.11.2025
Ñîí èãðàåò êëþ÷åâóþ ðîëü â ïîääåðæàíèè çäîðîâüÿ, êîãíèòèâíûõ ôóíêöèé è îáùåãî ñàìî÷óâñòâèÿ. Íåñìîòðÿ íà øèðîêî ðàñïðîñòðàíåííûé ñòåðåîòèï î âîñüìè÷àñîâîì ñíå, ïîñëåäíèå èññëåäîâàíèÿ ïîêàçûâàþò, ÷òî îïòèìàëüíàÿ ïðîäîëæèòåëüíîñòü ñíà äëÿ áîëüøèíñòâà çäîðîâûõ âçðîñëûõ áëèæå ê ñåìè ÷àñàì.
Ýâîëþöèîííûé áèîëîã èç Ãàðâàðäà, Äýíèåë Ý. Ëèáåðìàí, óòâåðæäàåò, ÷òî òðàäèöèîííàÿ íîðìà âîñüìè ÷àñîâ ñíà - ýòî ñêîðåå êóëüòóðíîå íàñëåäèå èíäóñòðèàëüíîé ýïîõè, ÷åì áèîëîãè÷åñêàÿ íåîáõîäèìîñòü. Ïî åãî ñëîâàì, ïîëåâûå èññëåäîâàíèÿ, ïðîâåäåííûå â ñîîáùåñòâàõ, íå èñïîëüçóþùèõ ýëåêòðè÷åñòâî, ïîêàçûâàþò, ÷òî ñðåäíÿÿ ïðîäîëæèòåëüíîñòü ñíà ñîñòàâëÿåò 6-7 ÷àñîâ, ÷òî çíà÷èòåëüíî îòëè÷àåòñÿ îò îáùåïðèíÿòîãî ñòàíäàðòà.
Ñîâðåìåííûå ýïèäåìèîëîãè÷åñêèå äàííûå ïîäòâåðæäàþò ýòîò âçãëÿä. Èññëåäîâàíèÿ âûÿâèëè òàê íàçûâàåìóþ "U-îáðàçíóþ êðèâóþ" çàâèñèìîñòè ìåæäó ïðîäîëæèòåëüíîñòüþ ñíà è ðèñêàìè äëÿ çäîðîâüÿ. Ìèíèìàëüíûå ïîêàçàòåëè çàáîëåâàåìîñòè è ñìåðòíîñòè íàáëþäàþòñÿ èìåííî ó ëþäåé, ñïÿùèõ îêîëî ñåìè ÷àñîâ â ñóòêè. ...>>
Äåôèöèò êèñëîðîäà óñèëèâàåò âûáðîñ çàêèñè àçîòà
12.11.2025
Ïàðíèêîâûå ãàçû èãðàþò êëþ÷åâóþ ðîëü â èçìåíåíèè êëèìàòà, à çàêèñü àçîòà (N2O) - îäèí èç íàèáîëåå îïàñíûõ ñðåäè íèõ. Ýòîò ãàç íå òîëüêî âòðîå ñèëüíåå óãëåêèñëîãî ãàçà â óäåðæàíèè òåïëà, íî è ðàçðóøàåò îçîíîâûé ñëîé. Íåäàâíåå èññëåäîâàíèå àìåðèêàíñêèõ ó÷åíûõ ïîêàçàëî, ÷òî ìèêðîáû â çîíàõ ñ íèçêèì ñîäåðæàíèåì êèñëîðîäà àêòèâíî ïðîèçâîäÿò N2O, óñèëèâàÿ ãëîáàëüíûå êëèìàòè÷åñêèå ðèñêè.
Êîìàíäà èç Óíèâåðñèòåòà Ïåíñèëüâàíèè èçó÷àëà ïðèáðåæíûå âîäû ó Ñàí-Äèåãî è ïðîâåëà íàáëþäåíèÿ íà ãëóáèíàõ îò 40 äî 120 ìåòðîâ â Âîñòî÷íîé òðîïè÷åñêîé ñåâåðíîé ÷àñòè Òèõîãî îêåàíà - îäíîé èç êðóïíåéøèõ çîí äåôèöèòà êèñëîðîäà. Èññëåäîâàòåëè ñîñðåäîòî÷èëèñü íà òîì, êàê ìîðñêèå ìèêðîîðãàíèçìû ïðåâðàùàþò íèòðàòû â çàêèñü àçîòà.
 õîäå ðàáîòû âûÿñíèëîñü, ÷òî ñóùåñòâóåò äâà ïóòè îáðàçîâàíèÿ N2O. Îäèí ïóòü íà÷èíàåòñÿ ñ íèòðàòà, äðóãîé - ñ íèòðèòà. Íà ïåðâûé âçãëÿä áîëåå êîðîòêèé ïóòü äîëæåí áûòü ýôôåêòèâíåå, îäíàêî ìèêðîáû, èñïîëüçóþùèå íèòðàò, ïðîäóöèðóþò áîëüøå ãàçà, ïîñêîëüêó ýòîò "ñûðüåâîé" èñòî÷íèê áîëåå ä ...>>
Îìåãà-3 ïîìîãàþò ìîëîäûì êîðàëëàì âûæèâàòü
11.11.2025
Ñîõðàíåíèå êîðàëëîâûõ ðèôîâ ñòàíîâèòñÿ âñå áîëåå àêòóàëüíîé çàäà÷åé â óñëîâèÿõ ãëîáàëüíîãî èçìåíåíèÿ êëèìàòà. Ìîëîäûå êîðàëëû îñîáåííî óÿçâèìû íà ðàííèõ ñòàäèÿõ ðàçâèòèÿ, êîãäà ñòðåññîâûå óñëîâèÿ è íåõâàòêà ïèòàòåëüíûõ âåùåñòâ ìîãóò ïðèâåñòè ê âûñîêîé ñìåðòíîñòè. Íåäàâíåå èññëåäîâàíèå ó÷åíûõ èç Òåõíîëîãè÷åñêîãî óíèâåðñèòåòà Ñèäíåÿ ïîêàçûâàåò, ÷òî ñïåöèàëüíûå ïèùåâûå äîáàâêè ñïîñîáíû ñóùåñòâåííî ïîâûñèòü âûæèâàåìîñòü ëè÷èíîê êîðàëëîâ.
 õîäå ðàáîòû èññëåäîâàòåëè ðàçðàáîòàëè îñîáûé ñîñòàâ "äåòñêîãî ïèòàíèÿ" äëÿ êîðàëëîâûõ ëè÷èíîê.  íåãî âîøëè ìàñëà, áîãàòûå îìåãà-3 æèðíûìè êèñëîòàìè, à òàêæå âàæíûå ñòåðèíû, íåîáõîäèìûå äëÿ ôîðìèðîâàíèÿ êëåòî÷íûõ ìåìáðàí. Ëè÷èíêè, ïîëó÷àâøèå ýòè äîáàâêè, ðàçâèâàëèñü áûñòðåå, ñòàíîâèëèñü êðåï÷å è äåìîíñòðèðîâàëè áîëåå âûñîêóþ óñòîé÷èâîñòü ê ñòðåññîâûì ôàêòîðàì.
Îñîáîå âíèìàíèå ó÷åíûå óäåëèëè ëèïèäàì. Àíàëèç ïîêàçàë, ÷òî ëè÷èíêè àêòèâíî óñâàèâàþò ýòè âåùåñòâà, ÷òî íàïðÿìóþ âëèÿåò íà èõ æèçíåñïîñîáíîñòü. Ñòåðèíû, ñîäåðæàùèåñÿ â êîðìå, ïîâûøàþò óñòîé÷è ...>>
Ñëó÷àéíàÿ íîâîñòü èç Àðõèâà Ïåðñïåêòèâû ðàçâèòèÿ óìíûõ ÷àñîâ
03.08.2013
Ìíîãèå àíàëèòèêè ñ÷èòàþò, ÷òî íà ïåðâûõ ïîðàõ ïîäîáíûå óñòðîéñòâà áóäóò èñïîëüçîâàòüñÿ äëÿ îòñëåæèâàíèÿ ñîñòîÿíèÿ çäîðîâüÿ ïîëüçîâàòåëÿ. ×àñû ìîãóò èçìåðÿòü êðîâÿíîå äàâëåíèå è ïóëüñ ïîëüçîâàòåëÿ, ïåðåäàâàÿ äàííûå íà ñìàðòôîí. Êîìïàíèÿ Foxconn â ïðîøëîì ìåñÿöå óæå ïðåäñòàâèëà ïîäîáíóþ òåõíîëîãèþ. Âïðî÷åì, ðàçëè÷íûå ôèòíåñ-áðàñëåòû åñòü è ñåé÷àñ.
Î÷åâèäíî, ÷òî "óìíûå" ÷àñû áóäóò ïðåäëàãàòü áîëåå øèðîêóþ ôóíêöèîíàëüíîñòü.  ÷àñòíîñòè, îíè ìîãóò âûñòóïàòü â ðîëè óñòðîéñòâà-êîìïàíüîíà äëÿ ñìàðòôîíà èëè ïëàíøåòà. Íà ýêðàíå ÷àñîâ ìîãóò îòîáðàæàòüñÿ ðàçëè÷íûå óâåäîìëåíèÿ, èçáàâëÿÿ ïîëüçîâàòåëÿ îò íåîáõîäèìîñòè äîñòàâàòü ñâîé ñìàðòôîí èç ñóìêè, ÷òî äîâîëüíî ïðîáëåìàòè÷íî, ó÷èòûâàÿ ãàáàðèòû ñîâðåìåííûõ óñòðîéñòâ. "Ãîðàçäî óäîáíåå ïðîñòî âçãëÿíóòü íà çàïÿñòüå è óâèäåòü òåëåôîííûå çâîíêè, ñîîáùåíèÿ, òâèòû èëè äðóãèõ óâåäîìëåíèÿ íà ÷àñàõ", - ðàçìûøëÿåò Àíæåëà Ìàêèíòàéð (Angela McIntyre), àíàëèòèê Gartner. Êðîìå òîãî, ñ ïîìîùüþ "óìíûõ" ÷àñîâ ìîæíî óïðàâëÿòü íåêîòîðûìè ôóíêöèÿìè ñìàðòôîíà: âîñïðîèçâåäåíèåì ìóçûêè, âêëþ÷àòü èëè âûêëþ÷àòü áåççâó÷íûé ðåæèì è òàê äàëåå. Àíæåëà òàêæå ñ÷èòàåò, ÷òî â "óìíûõ" ÷àñàõ ìîæåò ïîÿâèòüñÿ âñòðîåííûé ìèêðîôîí äëÿ ãîëîñîâûõ êîìàíä è äëÿ "áûñòðûõ" îòâåòîâ íà òåëåôîííûå çâîíêè.
Îäíàêî ÷àñû ìîãóò âûñòóïàòü íå òîëüêî â êà÷åñòâå óñòðîéñòâà-êîìïàíüîíà, îíè ñìîãóò ôóíêöèîíèðîâàòü è ñàìîñòîÿòåëüíî.  ÷àñòíîñòè, åñëè âåðèòü ñëóõàì, Microsoft ãîòîâèò ñâîé âàðèàíò "óìíûõ" ÷àñîâ, êîòîðûå áóäóò èìåòü âñòðîåííûé ìîäóëü LTE è ðàáîòàòü íà ìîäèôèöèðîâàííîé Windows 8. Âïðî÷åì, àíàëèòèê âèäèò çäåñü ïðîáëåìó, âåäü ïîëüçîâàòåëþ ïðèäåòñÿ ïîêóïàòü îòäåëüíûé òàðèôíûé ïëàí äëÿ ÷àñîâ, ÷òî íåöåëåñîîáðàçíî.
Êàê ïîêàçàëè îïðîñû, ëþäè â ñðåäíåì ïðîâåðÿþò ñâîè ñìàðòôîíû 20 ðàç çà ÷àñ. "Ëþäè ïîñòîÿííî ïðîâåðÿþò ñâîè ñìàðòôîíû, íî áûëî áû ëåã÷å ïðîâåðèòü ñâîè ÷àñû. Ñóùåñòâóåò èíòåðåñ ïîëüçîâàòåëåé â "óìíûõ" ÷àñàõ, êîòîðûå ÿâëÿþòñÿ ëåãêèìè è óäîáíûìè", - ñ÷èòàåò Ìàêèíòàéð.
Òàêæå àíàëèòèêè ñ÷èòàþò, ÷òî ìíîãèå èçâåñòíûå ïðîèçâîäèòåëè ÷àñîâ çàõîòÿò ó÷àñòâîâàòü â ïðîèçâîäñòâå "óìíûõ" ÷àñîâ. Ýòî áóäåò ïîëåçíî è ïðîèçâîäèòåëÿì ýëåêòðîíèêè, òàê êàê äëÿ ìíîãèõ ïîëüçîâàòåëåé ÷àñû - ýòî ìîäíûé àêñåññóàð, à íå ôóíêöèîíàëüíîå óñòðîéñòâî.
|
Äðóãèå èíòåðåñíûå íîâîñòè:
▪ Âîññòàíîâëåíû äóõè ôàðàîíîâ
▪ Êîðïóñ Gigabyte Aorus C500 Glass
▪ Ýëåêòðîííûé ýêðàí äëÿ çàùèòû èíôîðìàöèè
▪ Óìíàÿ ïîäóøêà Xiaomi Mijia Smart Pillow
▪ Èçìåðåíà ñêîðîñòü ñìåðòè êëåòîê
Ëåíòà íîâîñòåé íàóêè è òåõíèêè, íîâèíîê ýëåêòðîíèêè
Èíòåðåñíûå ìàòåðèàëû Áåñïëàòíîé òåõíè÷åñêîé áèáëèîòåêè:
▪ ðàçäåë ñàéòà Ëþáèòåëÿì ïóòåøåñòâîâàòü - ñîâåòû òóðèñòó. Ïîäáîðêà ñòàòåé
▪ ñòàòüÿ Õàðàêòåðèñòèêà îáû÷íûõ ñðåäñòâ ïîðàæåíèÿ è ñïîñîáû çàùèòû îò íèõ. Îñíîâû áåçîïàñíîé æèçíåäåÿòåëüíîñòè
▪ ñòàòüÿ Êîãäà áûëà ñäåëàíà ïåðâàÿ çâóêîçàïèñü? Ïîäðîáíûé îòâåò
▪ ñòàòüÿ Îãóðåö. Ëåãåíäû, âûðàùèâàíèå, ñïîñîáû ïðèìåíåíèÿ
▪ ñòàòüÿ Ýëåêòðîííîå ðåëå âêëþ÷åíèÿ âåíòèëÿòîðà îõëàæäåíèÿ. Ýíöèêëîïåäèÿ ðàäèîýëåêòðîíèêè è ýëåêòðîòåõíèêè
▪ ñòàòüÿ ÊÂ ðåãåíåðàòîð ñ íèçêîâîëüòíûì ïèòàíèåì. Ýíöèêëîïåäèÿ ðàäèîýëåêòðîíèêè è ýëåêòðîòåõíèêè
Îñòàâüòå ñâîé êîììåíòàðèé ê ýòîé ñòàòüå:
Ãëàâíàÿ ñòðàíèöà | Áèáëèîòåêà | Ñòàòüè | Êàðòà ñàéòà | Îòçûâû î ñàéòå

www.diagram.com.ua
2000-2025