Menu Home

Бесплатная техническая библиотека для любителей и профессионалов Бесплатная техническая библиотека


FAQ по микросхеме TDA7293/7294. Энциклопедия радиоэлектроники и электротехники

Бесплатная техническая библиотека

Энциклопедия радиоэлектроники и электротехники / Усилители мощности транзисторные

Комментарии к статье Комментарии к статье

В данном FAQ мы постараемся рассмотреть все вопросы связанные с популярной в последнее время микросхемой УНЧ TDA7293/7294. Информация взята с одноименной темы форума сайта Паяльник, forum.cxem.net/index.php?showtopic=8669. Всю информацию собрал воедино и оформил ~D'Evil~, за что ему огромное спасибо. Параметры микросхемы, схема включения, печатная плата, все это находится здесь.

1) Блок питания
Как ни странно, но у многих проблемы начинаются уже здесь. Две самых распространенных ошибки:
- Однополярное питание
- Ориентирование на напряжение вторичной обмотки трансформатора (действующее значение).

Вот схема блока питания

FAQ по микросхеме TDA7293/7294. Схема блока питания

(нажмите для увеличения)

1.1 Трансформатор - должен иметь две вторичные обмотки. Либо одна вторичная обмотка с отводом от средней точки (встречается очень редко). Итак, если у вас трансформатор с двумя вторичными обмотками, то их необходимо соединить как показано на схеме. Т.е. начало одной обмотки с концом другой (начало обмотки обозначается черной точкой, на схеме это показано). Перепутаете, ничего не будет работать. Когда соединили обе обмотки, проверяем напряжение в точках 1 и 2. Если там напряжение, равное сумме напряжений обеих обмоток, то вы соединили все правильно. Точка соединения двух обмоток и будет "общим" (земля, корпус, GND, называйте как хотите). Это первая распространенная ошибка, как мы видим: обмоток должно быть две, а не одна.

Теперь вторая ошибка: В даташите (тех. описание микросхемы) на микросхему TDA7294 указано: для нагрузки 4Ома рекомендуется питание +/-27.

Ошибка в том, что люди часто берут трансформатор с двумя обмотками 27В, этого сделать нельзя!!!

Когда вы покупаете трансформатор, на нем пишут действующее значение, и вольтметр вам тоже показывает действующее значение. После того, как напряжение выпрямляется, им заряжаются конденсаторы. А заряжаются они уже до амплитудного значения которое в 1.41 (корень из 2ух) раза больше действующего значения. Стало быть, чтобы на микросхеме было напряжение 27В, то обмотки трансформатора должны быть на 20В (27 / 1,41 = 19,14 Т.к. на такое напряжение трансформаторы не делают, то возьмем ближайшее: 20В). Суть думаю ясна.
Теперь о мощности: для того, чтобы TDA выдала свои 70Вт, ей необходим трансформатор мощностью минимум 106Вт (КПД у микросхемы 66%), желательно больше. Например для стерео усилителя на TDA7294 очень хорошо подойдет трансформатор мощностью 250Вт

1.2 Выпрямительный мостик

Тут как правило вопросов не возникает, но все же. Я лично предпочитаю ставить выпрямительные мосты, т.к. не надо возиться с 4мя диодами, так удобнее. Мостик должен обладать следующими характеристиками: обратное напряжение 100В, прямой ток 20А. Ставим такой мостик и не паримся, что в один "прекрасный" день он сгорит. Такого мостика хватает на две микросхемы и емкость конденсаторов в БП 60'000мкФ (когда конденсаторы заряжаются, через мостик проходит очень высокий ток)

1.3 Конденсаторы

Как видно, в схеме БП используется 2 типа конденсаторов: полярные (электролитические) и неполярные (пленочные). Неполярные (С2, С3) необходимы для подавления ВЧ помех. По емкости ставьте что будет: от 0,33мкФ до 4мкФ. Желательно ставить наши К73-17, довольно неплохие конденсаторы. Полярные (С4-С7) необходимы для подавления пульсации напряжения, да и к тому же отдают свою энергию при пиках нагрузки усилителя (когда трансформатор не может обеспечить требуемый ток). По емкости до сих пор люди спорят, сколько все таки нужно. Я на опыте понял, что на одну микросхему, достаточно 10000 мкФ в плечо. Напряжение конденсаторов: выбирайте сами, в зависимости от питания. Если у вас трансформатор на 20В, то выпрямленное напряжение будет 28,2В (20 х 1,41 = 28,2), конденсаторы можно поставить на 35В. С неполярными то же самое. Вроде бы ничего не упустил...

В итоге у нас получился БП содержащий 3 клеммы: "+", "-" и "общий" С БП закончили, переходим к микросхеме.

2) Микросхемы TDA7294 и TDA7293

2.1.1 Описание выводов микросхемы TDA7294

1 - Сигнальная земля
2 - Инверсный вход микросхемы (в стандартной схеме сюда подключается ОС)
3 - Неинверсный вход микросхемы, сюда подаем аудиосигнал, через разделительный конденсатор С1
4 - Тоже сигнальная земля
5 - Вывод не используется, можете его смело отламывать (главное не перепутайте !!!)
6 - Вольтодобавка (Bootstrap)
7 - "+" питания
8 - "-" питания
9 - Вывод St-By. Предназначен для перевода микросхемы в дежурный режим (т.е. грубо говоря усилительная часть микросхемы отключается от питания)
10 - Вывод Mute. Предназначен для ослабления входного сигнала (грубо говоря, отключается вход микросхемы)
11 - Не используется
12 - Не используется
13 - "+" питания
14 - Выход микросхемы
15 - "-" питания

2.1.2 Описание выводов микросхемы TDA7293

1 - Сигнальная земля
2 - Инверсный вход микросхемы (в стандартной схеме сюда подключается ОС)
3 - Неинверсный вход микросхемы, сюда подаем аудиосигнал, через разделительный конденсатор С1
4 - Тоже сигнальная земля
5 - Клиппметр, в принципе абсолютно ненужная функция
6 - Вольтодобавка (Bootstrap)
7 - "+" питания
8 - "-" питания
9 - Вывод St-By. Предназначен для перевода микросхемы в дежурный режим (т.е. грубо говоря усилительная часть микросхемы отключается от питания)
10 - Вывод Mute. Предназначен для ослабления входного сигнала (грубо говоря, отключается вход микросхемы)
11 - Вход оконечного каскада усиления (используется при каскадировании микросхем TDA7293)
12 - Сюда подключается конденсатор ПОС (С5) когда напряжение питания превышает +/-40В
13 - "+" питания
14 - Выход микросхемы
15 - "-" питания

2.2 Разница между микросхемами TDA7293 и TDA7294
Такие вопросы встречаются постоянно, итак, вот основные отличия TDA7293:
- Возможность параллельного включения (фигня полная, нужен мощный усилитель - собирайте на транзисторах и будет вам счастье)
- Повышенная мощность (на пару десятков ватт)
- Повышенное напряжение питания (иначе предыдущий пункт был бы не актуален )
- Еще вроде говорят что она вся сделана на полевых транзисторах (а толку то?)
Вот вроде бы все отличия, от себя лишь добавлю что у всех TDA7293 наблюдается повышенная глючность - слишком часто горят.

Еще один распространенный вопрос: Можно ли заменить TDA7294 на TDA7293?

Ответ: Можно, но:
- При напряжении питания <40В заменять можно спокойно (конденсатор ПОС между 14ой и 6ой лапами как был, так и остается)
- При напряжении питания >40В, только необходимо изменить местоположение конденсатора ПОС. Он должен быть между 12ой и 6ой лапами микросхемы, иначе возможны глюки в виде возбуда и т.д.

Вот как это выглядит в даташите на микросхему TDA7293:

FAQ по микросхеме TDA7293/7294

Как видно из схемы, конденсатор подключается либо между 6ой и 14ой лапами (напряжение питания <40В) либо между 6-ой и 12-ой лапами (напряжение питания >40В)

2.3 Напряжение питания

Есть такие экстремалы, запитывают TDA7294 от 45В, потом удивляются: а че горит? Горит потому, что микросхема работает на пределе. Сейчас тут мне скажут: "У меня +/-50В и все работает, не гони!!!", ответ прост: "Вруби на максимальную громкость и засеки время секундомером"

Если у вас нагрузка 4 Ома, то оптимальное питание будет +/- 27В (обмотки трансформатора на 20В)
Если у вас нагрузка 8 Ом, то оптимальное питание будет +/- 35В (обмотки трансформатора на 25В)
С таким напряжением питания микросхема будет работать долго и без глюков (у меня выдерживала КЗ выхода в течение минуты, и ничего не сгорело, как обстоят дела с этим у товарищей экстремалов я не знаю, они молчат )
И еще: если вы все таки решили сделать напряжение питания больше нормы, то не забывайте: от искажений вы все равно никуда не денетесь Больше 70Вт (напряжение питания +/-27В) с микросхемы выжимать бесполезно, т.к. слушать этот скрежет невозможно !!!

Вот график зависимости искажений (THD) от выходной мощности (Pout)

FAQ по микросхеме TDA7293/7294. График зависимости искажений (THD) от выходной мощности (Pout)

Как мы видим, при выходной мощности 70Вт искажения у нас в районе 0,3-0,8% - это вполне приемлемо и на слух не заметно. При мощности 85Вт искажения уже 10%, это уже хрип и скрежет, в общем слушать звук при таких искажениях невозможно. Отсюда получается, что увеличивая напряжение питания, вы увеличиваете выходную мощность микросхемы, а толку то? Все равно после 70Вт слушать не возможно!!! Так что примите к сведению, плюсов тут никаких нет.

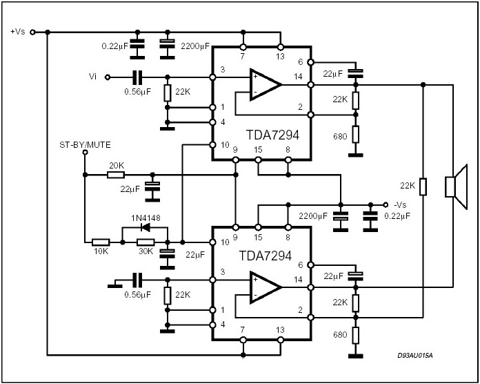
2.4.1 Схемы включения - оригинальная (обычная)

Вот схемка (взята из даташита)

FAQ по микросхеме TDA7293/7294. Схема включения TDA7294

C1 - Лучше ставить пленочный конденсатор К73-17, емкость от 0,33мкФ и выше (чем больше емкость, тем меньше ослабляется низкая частота т.е. всеми любимые басы).
С2- Лучше ставить 220мкФ 50В - опять таки, басы станут лучше
С3, С4 - 22мкФ 50В - определяют время включения микросхемы (чем больше емкость, тем дольше длительность включения)
С5 - вот он, конденсатор ПОС (как его подключать я написал в пункте 2.1 (в самом конце). Его тоже лучше взять 220мкФ 50В (отгадайте с 3ех раз...басы будут лучше )
С7, С9 - Пленочные, номинал любой: 0,33мкФ и выше на напряжение 50В и выше
С6, С8 - Можно не ставить, у нас в БП уже стоят конденсаторы

R2, R3 - Определяют коэффициент усиления. По умолчанию он равен 32 (R3 / R2), лучше не менять
R4, R5 - По сути та же функция, что и у C3, С4

На схеме есть непонятные клеммы VM и VSTBY - их необходимо подключить к ПЛЮСУ питания, иначе ничего работать не будет.

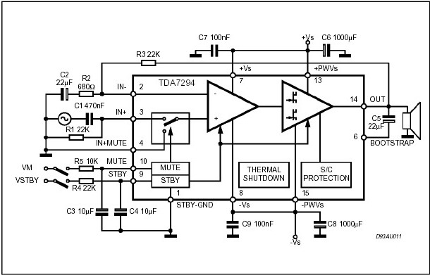
2.4.2. Схемы включения - мостовая

Схема тоже взята из даташита

FAQ по микросхеме TDA7293/7294. Мостовая схема включения TDA7294

По сути эта схема представляет из себя 2 простых усилителя, с той лишь разницей, что колонка (нагрузка) включена между выходами усилителя. Есть еще пара нюансов, о них чуть позже. Такая схема может использоваться когда у вас нагрузка 8 Ом (Оптимальное питание микросхем +/-25В) или 16Ом (Оптимальное питание +/-33В). Для нагрузки 4Ома делать мостовую схему бессмысленно, микросхемы не выдержат ток - результат думаю известен.

Как я сказал выше, мостовая схема собирается из 2-ух обычных усилителей. При этом, вход второго усилителя подключается к земле. Еще прошу обратить внимание на резистор который подключен между 14й "ногой" первой микросхемы (на схеме: вверху) и 2-ой "ногой" второй микросхемы (на схеме: внизу). Это резистор обратной связи, если его не подключить, усилитель работать не будет.

Еще здесь изменены цепи Mute (10-я "нога") и Stand-By (9-я "нога"). Это не принципиально, делайте так, как вам нравится. Главное чтобы на лапах Mute и St-By было напряжение больше 5В, тогда микросхема будет работать.

2.4.3 Схемы включения - умощнение микросхемы

Мой вам совет: не страдайте фигней, нужна большая мощность - делайте на транзисторах
Возможно позже напишу как умощнение делается.

2.5 Пара слов о функциях Mute и Stand-By

- Mute - По своей сути, эта функция микросхемы позволяет отключить вход. Когда на выводе Mute (10-я лапа микросхемы) напряжение от 0В до 2,3В производится ослабление входного сигнала на 80 дБ. При напряжении на 10-й лапе более 3,5В ослабления не происходит
- Stand-By - Перевод усилителя в дежурный режим. Эта функция отключает питание выходных каскадов микросхемы. При напряжении на 9-ом выводе микросхемы более 3ех вольт, выходные каскады работают в своем нормальном режиме.

Реализовать управление этими функциями можно двумя способами:

Раздельное управление
Каждая функция имеет свой тумблер управления
Единое управление
Обе функции управляются одним тумблером
FAQ по микросхеме TDA7293/7294 FAQ по микросхеме TDA7293/7294

В чем разница? По сути своей ни в чем, делайте так, как вам удобно. Я лично выбрал первый вариант (раздельное управление).

Выводы обоих схем должны быть подключены либо к "+" питания (в этом случае микросхема включена, звук есть), либо к "общему" (микросхема выключена, звука нет).

3) Печатная плата

Вот печатная плата для TDA7294 (TDA7293 тоже можно ставить, при условии что напряжение питания не превышает 40В) в формате Sprint-Layout: скачать.

Плата нарисована со стороны дорожек, т.е. при печати надо зеркалить (для лазерно-утюжного метода изготовления печатных плат)

Печатную плату я делал универсальную, на ней можно собрать как простую схему, так и мостовую. Для просмотра необходима программа Sprint Layout 4.0.

Пробежимся по плате и разберем что к чему относится.

3.1 Основная плата (в самом верху) - содержит 4 простых схемы с возможностью объединения их в мостовые. Т.е. на этой плате можно собрать либо 4 канала, либо 2 мостовых канала, либо 2 простых канала и один мостовой. Универсал одним словом.

Обратите внимание на резистор 22к обведенный красным квадратом, его необходимо впаивать если вы планируете делать мостовую схемы, так же необходимо впаять входной конденсатор как показано на разводке (крестик и стрелочка). Радиатор можно купить в магазине Чип и Дип, продается там такой 10х30см, плата делалась как раз под него.

3.2 Плата Mute/St-By

Так уж получилось что для этих функций я сделал отдельную плату. Все подключать по схеме. Mute (St-By) Switch - это переключатель (тумблер), на разводке показано какие контакты замыкать чтобы микросхема работала.

FAQ по микросхеме TDA7293/7294. Печатная плата для Mute и Stand By. Щелкните для увеличения

(Нажмите для увеличения)

Сигнальные провода от платы Mute/St-By на основной плате подключать так

FAQ по микросхеме TDA7293/7294

Провода питания (+V и GND) подключать в блок питания.

Конденсаторы можно поставить 22 мкФ 50В (не 5 штук в ряд, а одну штуку. Количество конденсаторов зависит от количества микросхем, управляемых этой платой).

3.3 Платы БП

Тут все просто, впаиваем мостик, электролитические конденсаторы, подключаем провода, НЕ ПУТАЕМ ПОЛЯРНОСТЬ !!!

Надеюсь сборка не вызовет затруднений. Печатная плата проверена, все работает. При правильной сборке усилитель запускается сразу.

4) Усилитель не заработал с первого раза

Ну что же, бывает. Отключаем усилитель от сети и начинаем искать ошибку в монтаже, как правило в 80% случаев ошибка в неправильном монтаже.

Если ничего не найдено, то снова включаем усилитель в сеть, берем вольтметр и проверяем напряжения:

- Начнем с напряжения питания: на 7ой и 13ой лапе должен быть "+" питания; На 8ой и 15ой лапах должен быть "-" питания. Напряжения должны быть одинаковой величины (По крайне мере разброс должен быть не больше 0,5В).
- На 9ой и 10ой лапах должно быть напряжение больше 5В. Если напряжение меньше, значит вы ошиблись в плате Mute/St-By (перепутали полярность, тумблер не так поставили)
- При замкнутом на землю входе, на выходе усилителя должно быть 0В. Если там напряжение больше 1В, то тут уже что-то с микросхемой (возможно брак или левая микросхема)

Если все пункты в порядке, то микросхема обязана работать. Проверьте уровень громкости источника звука. Я когда только собрал этот усилитель, включаю его в сеть... звука нет... через 2 секунды все заиграло, знаете почему? Момент включения усилителя пришелся на паузу между треками, вот так вот бывает.

Другие советы:

Умощнение. TDA7293/94 вполне заточена для подключения нескольких корпусов в параллель, правда есть один ньюансик - выхода надо соединять через 3...5 сек после подачи напряжения питания, иначе могут потребоваться новые м/с.

Дополнение от Колесникова А.Н.

Я в процессе оживления усилителя на TDA7294 обнаружил, что если "нуль" сигнала сидит на корпусе усилителя, то оказывается к.з. между "минусом" и "нулём" питания. Оказалось, вывод 8 напрямую связан с радиатором микросхемы и, согласно электрической схеме, с выводом 15 и "минусом" источника питания.

Автор: Михаил aka ~D'Evil~ Санкт-Петербург; Публикация: cxem.net

Смотрите другие статьи раздела Усилители мощности транзисторные.

Читайте и пишите полезные комментарии к этой статье.

<< Назад

Последние новости науки и техники, новинки электроники:

Хорошо управляемые луга могут компенсировать выбросы от скота 15.02.2026

Животноводство, особенно разведение крупного рогатого скота, часто обвиняют в значительном вкладе в глобальное потепление из-за мощного парникового газа - метана, который выделяется при пищеварении у жвачных животных. Это вызывает острые политические споры и призывы к сокращению потребления мяса. Однако ученые напоминают, что полная картина климатического воздействия отрасли не ограничивается только выбросами от животных: огромную роль играет окружающая экосистема - пастбища, почва и растительность, которые способны активно поглощать углекислый газ из атмосферы. Исследователи из Университета Небраски-Линкольна решили глубже изучить этот баланс. Группа под руководством профессора Галена Эриксона сосредоточилась на том, как правильно организованные пастбища накапливают углерод в растениях и грунте благодаря естественным процессам, стимулируемым выпасом скота. Ученые подчеркивают, что при достаточном уровне осадков и грамотном управлении такие луга превращаются в мощные природные погло ...>>

NASA тестирует инновационную технологию крыла 15.02.2026

Коммерческая авиация ежегодно расходует колоссальные объемы керосина, что сказывается не только на бюджете авиакомпаний, но и на состоянии окружающей среды. В 2024 году глобальные затраты на авиационное топливо достигли 291 миллиарда долларов, и эта сумма продолжает расти. Чтобы справиться с этими вызовами, NASA активно работает над технологиями, способными заметно повысить аэродинамическую эффективность самолетов. Одним из самых перспективных направлений стало создание специальной конструкции крыла, которая максимизирует естественный ламинарный поток воздуха и минимизирует сопротивление. В январе 2026 года специалисты NASA Armstrong Flight Research Center успешно провели важный этап наземных испытаний концепции Crossflow Attenuated Natural Laminar Flow (CATNLF). Для эксперимента под фюзеляж исследовательского самолета F-15B закрепили вертикально ориентированную масштабную модель высотой около 0,9 м (3 фута), напоминающую узкий киль. Такая компоновка позволила подвергнуть прототип р ...>>

Забота о внуках очень полезна для здоровья мозга 14.02.2026

Общение между поколениями приносит радость всей семье, но мало кто задумывается, насколько активно бабушки и дедушки, заботящиеся о внуках, поддерживают свою умственную форму. Регулярное взаимодействие с детьми стимулирует мозг пожилых людей, помогая сохранять память, скорость мышления и общую когнитивную активность. Новые научные данные подтверждают, что такая добровольная помощь не только важна для общества, но и может замедлять возрастные изменения в мозге. Исследователи из Тилбургского университета в Нидерландах провели анализ, чтобы понять, приносит ли уход за внуками реальную пользу здоровью пожилых людей. Ведущий автор работы Флавия Черечес отметила, что многие бабушки и дедушки регулярно присматривают за детьми, и оставался открытым вопрос, насколько это положительно сказывается на их собственном благополучии, особенно в плане когнитивных функций. Ученые поставили цель выяснить, способен ли регулярный уход за внуками замедлить снижение памяти и других умственных способ ...>>

Случайная новость из Архива

Нейрокомпьютерный интерфейс имплантирован человеку 30.07.2022

Нейрокомпьютерный интерфейс стал в Соединенных Штатах реальностью (хотя пока и ограниченной). В Synchron сообщают, что она стала первой в стране компанией, которой удалось имплантировать нейрокомпьютерный интерфейс человеку.

Врачи из нью-йоркского медицинского центра Mount Sinai West имплантировали устройство производства компании Stentrode в моторную кору пациента, согласившегося принять участие в организованном компанией Synchron эксперименте COMMAND. Его цель заключается в оценке полезности и безопасности нейрокомпьютерных интерфейсов для обеспечения людям, страдающим на сильный паралич, возможности управления устройством без использования рук.

В идеале технология Stentrode должна дать таким людям возможности самостоятельно отправлять электронные письма, текстовые сообщения и выполнять другие задачи в цифровой среде, которые воспринимаются здоровыми людьми как должное.

Хирурги установили имплант путем эндоваскулярной процедуры, позволяющей избежать серьезной операции на открытом мозге, введя его через яремную вену. Операция прошла "чрезвычайно хорошо", и, как сообщают Synchron, уже через 48 часов пациент смог вернуться домой. Эксперимент, продолжающийся в Австралии, также проходит хорошо: четыре пациента, которым год назад были установлены импланты, чувствуют себя нормально.

Понятно, что к тому моменту, когда врачи смогут предлагать установку нейрокомпьютерных интерфейсов от Synchron всем нуждающимся пациентам пройдет еще много времени.

В июле 2021 года компания получила от Управления по продовольствию и медикаментам США (FDA) разрешение на проведение операции по имплантации интерфейса людям в рамках экспериментальной программы COMMAND, которая действует и на момент написания этой новости.

Процедура, проведенная в США, стала значительным шагом вперед. Она позволит людям, страдающим параличом, вернуть возможность самостоятельного контроля за своей жизнью. Она также свидетельствует о победе компании Synchron в конкурентной борьбе - Илон Маск, к примеру, до сих пор не получил от FDA разрешения на использование имплантов, разработанных его компанией.

Другие интересные новости:

▪ В больницу - без галстука

▪ Искусственные органические нейроны

▪ Электровелосипед Fiido Titan

▪ Сверхточные запутанные атомные часы

▪ Топологический лазер

Лента новостей науки и техники, новинок электроники

 

Интересные материалы Бесплатной технической библиотеки:

▪ раздел сайта Студенту на заметку. Подборка статей

▪ статья Не учите меня жить! Крылатое выражение

▪ статья Чем известен клипер Катти Сарк? Подробный ответ

▪ статья Ожоги. Виды ожогов. Профилактика ожогов. Медицинская помощь

▪ статья Простой искатель скрытой проводки. Энциклопедия радиоэлектроники и электротехники

▪ статья Тормоз в яйце. Физический эксперимент

Оставьте свой комментарий к этой статье:

Имя:


E-mail (не обязательно):


Комментарий:




Комментарии к статье:

Стас
При подаче питания на схему, был очень громкий щелчок в динамике. Увеличение емкости конденсатора на выводе MUTE до 220мкф дало лишь постоянный гул. В итоге удалил конденсатор совсем и щелчок пропал.


Главная страница | Библиотека | Статьи | Карта сайта | Отзывы о сайте

www.diagram.com.ua

www.diagram.com.ua
2000-2026