Menu Home

Бесплатная техническая библиотека для любителей и профессионалов Бесплатная техническая библиотека


Широтно-импульсные контроллеры серий КР1156ЕУ2 и КР1156ЕУЗ. Справочные данные

Бесплатная техническая библиотека

Энциклопедия радиоэлектроники и электротехники / Справочные материалы

 Комментарии к статье

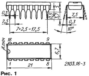
Микросхемы серий КР1156ЕУ2, КР1156ЕУ3 предназначены для управления импульсными источниками вторичного электропитания, работающими на частоте до 1 МГц. Ближайшие аналоги этих микросхем - UC3825 и UC3823 (Unitrode) соответственно. Ближайший отечественный аналог - КР1114ЕУ4. Микросхемы изготавливают по планарно-эпитаксиальной технологии с изоляцией р-n-переходом. Они оформлены в шестнадцативыводном пластмассовом корпусе 2103.16-3 (рис. 1). Масса прибора - не более 1,2 г

Широтно-импульсные контроллеры серий КР1156ЕУ2 и КР1156ЕУЗ

Контроллеры рассчитаны на работу в устройствах с широтно-импульсным (ШИ) управлением и ОС по напряжению и току. Задержка прохождения сигнала через контроллер не превышает 50 нc. Микросхема содержит широкополосный усилитель ошибки, имеющий скорость нарастания выходного напряжения не менее 12 В/мкс, и совместима с системами с прямой связью по входному напряжению.

На выходе контроллеров предусмотрены полумостовые коммутаторы на ток до 1,5 А (выводы 11 и 14), что дает им возможность управления мощными транзисторами структуры МОП (в двухтактном режиме - КР1156ЕУ2, в однотактном - КР1156ЕУЗ).

Контроллеры содержат ряд устройств и систем, которые позволяют существенно расширить область применения. К их числу следует отнести ШИ защелку (ниже о ней будет сказано подробнее), ограничитель тока в каждом периоде, узел, обеспечивающий плавный запуск контроллера, ограничитель максимальной длительности выходных импульсов, источник образцового напряжения 5,1 В. Кроме этого, предусмотрены защита от пониженного напряжения питания, обладающая "гистерезисом", возможность синхронизации и выключения контроллера внешними сигналами. В состоянии "Выключено" микросхема потребляет ток не более 1 мА.

Цоколевка микросхем (в скобках указано обозначение вывода на условном графическом изображении): выв. 1 - инвертирующий вход ОУ; выв. 2 - неинвертирующий вход ОУ; выв. 3 (0еa) - выход ОУ, инвертирующий вход ШИ компаратора; выв. 4 (Syn) - вход/выход сигнала синхронизации; выв. 5 (Rt) - вывод для подключения резистора* времязадающей цепи; выв. 6 (Ct) - вывод для подключения конденсатора* времязадающей цепи; выв. 7 (Ramp) - неинвертирующий вход ШИ компаратора; выв. 8 (Cs) - вывод для подключения конденсатора узла плавного запуска; выв. 9 (Stop) - вход сигнала ограничения тока или выключения микросхемы; выв. 10 (Com) - общий вывод, минусовый вывод питания; выв. 11 (А) - выход первого полумостового усилителя тока; выв. 12 (Em) - эмиттер транзисторов усилителей тока; выв. 13 (Kol) - коллектор транзисторов усилителей тока; выв. 14 (В) - выход второго полумостового усилителя тока; выв. 15 (+U) - плюсовой вывод питания; выв. 16 (Uref) - выход источника образцового напряжения.

Функциональная схема микроконтроллера КР1156ЕУ2 показана на рис. 2. Поскольку микросхемы КР1156ЕУ2 и КР1156ЕУЗ имеют очень много сходства, далее по тексту, если не оговорено особо, описание будет относиться к обеим.

Широтно-импульсные контроллеры серий КР1156ЕУ2 и КР1156ЕУЗ

В состав контроллера входят генератор пилообразного напряжения G1, источник напряжения смещения G2 на 1,25 В, управляемый широкополосный операционный усилитель ошибки DA1, ШИ компаратор DA5, защелка на триггере DD3, фазоинвертор на триггерах DD5, DD6, выходные усилители тока DA7, DA8 с логическим узлом управления DD7, DD8, узел плавного запуска (транзисторы VT1, VT2, источник тока G3), компараторный ограничитель тока нагрузки DA2 с узлом выключения микросхемы (DA3, DD2), узел блокировки от пониженного напряжения питания DA4, источник образцового напряжения G4 с узлом контроля этого напряжения (DA6).

Защитные функции контроллера обеспечивают компаратор ограничения тока нагрузки DA2 с пороговым напряжением 1 В, компаратор выключения микросхемы DA3 с пороговым напряжением 1,4 В и узел плавного запуска, способный, кроме этого, ограничивать максимальную длительность выходного импульса (так как напряжение на выходе усилителя ошибки DA1 ограничено напряжением на выводе контроллера 8 через цепь управления на транзисторе VT1). Узел блокировки контроллера при уменьшении напряжения питания ниже 9,2 В (с "гистерезисом" 0,6 В) в состоянии "Выключено" обеспечивает малый потребляемый ток, при этом выходные усилители он переводит в высокоимпедансное состояние.

Логический узел DD7, DD8 предотвращает одновременный переход выходных усилителей в состояние высокого уровня и появление множества импульсов в течение одного такта на выходах А и В. Полумостовые выходные усилители тока рассчитаны на работу с нагрузкой, имеющей большую емкостную составляющую, например, затворы мощных транзисторов МОП, и способны отдавать как втекающий, так и вытекающий ток.

Основные технические характеристики*

  • Потребляемый ток, мА, не более.....20
  • Потребляемый ток в состоянии "Выключено", мА, не более.....2
  • Напряжение срабатывания узла блокировки, В.....8,8...9,9
  • Ширина петли "гистерезиса" напряжения срабатывания, В, не менее.....0,6
  • Время выключения контроллера по выводам 3 и 9, нc, не более.....80
  • Выходное образцовое напряжение, В, при токе нагрузки вывода 16 1 мА и температуре окружающей среды 25 °С.....5...5,2
  • Нестабильность образцового напряжения по напряжению питания, %/В, не более, при изменении напряжения питания в пределах 10...30 В.....0,02
  • Нестабильность образцового напряжения по току нагрузки, %/мА, не более, при изменении этого тока в пределах 1...10 мА.....0,07
  • Частота генератора пилообразного напряжения, кГц, при номиналах конденсатора и резистора времязадающей цепи 1000 пФ и 3,65 кОм соответствен­но и температуре окружающей среды 25 °С.....360...440
  • Ток зарядки конденсатора плавного запуска (по выводу 8), мкА.....3...20
  • Выходное напряжение низкого уровня выходного усилителя тока, В, не более, при токе нагрузки 20 мА.....0,4
  • 200 мА.....2,2
  • Выходное напряжение высокого уровня выходного усилителя тока, В, не менее, при токе нагрузки 20 мА.....13
  • 200 мА.....12
  • Ток утечки коллекторной цепи выходных усилителей тока (по выводу 13), мкА, не более.....200
  • Время нарастания и спада сигнала на выходах А и В (выводы 11 и 14), не, не более, при емкости нагрузки 1000 пФ.....60
  • Отношение максимальной длительности выходного импульса к полупериоду**, не менее.....0,85

* При напряжении питания 15 В и температуре окружающей среды в пределах 0О...+70 °С.

**Для контроллера КР1156ЕУЗ - к периоду

Предельно допустимые значения характеристик*

  • Наибольшее напряжение питания, В.....30
  • Наибольшее коммутируемое напряжение, прикладываемое к выводам 11 и 14, В.....30
  • Наибольший ток нагрузки (по выводам 11 и 14), А, постоянный.....0,5
  • импульсный (при длительности импульса 0,5 мкс).....1,5
  • Наибольшая рассеиваемая мощность, Вт, при температуре окружающей среды не более 25 °С**.....1
  • Наибольшая температура кристалла, °С.....150

* Время воздействия предельного значения параметра не должно превышать 1 мс при скважности импульсов 100.

** При температуре окружающей среды, большей 25 °С, рассеиваемую мощность Р необходимо снижать по линейному закону Р = 1 - (Токр.ср - 25 °C)/Rт окр.ср где Rт окр.ср - тепловое сопротивление кристалл-окружающая среда, равное 125 °С/Вт.

Источник образцового напряжения G4 состоит из термокомпенсированного стабилизатора и усилителя тока, обеспечивающего питание внешней нагрузки током до 10 мА (с вывода 16). Источник снабжен устройством защиты от замыкания выхода на уровне около 30 мА. Он питает компараторы, логические узлы, источник смещения 1,25 В, ОУ и генератор пилообразного напряжения.

Задающий генератор пилообразного напряжения может работать на частоте до 1 МГц. Ее определяют сопротивление резистора R, и емкость конденсатора Ct времязадающей цепи, подключенных к выводам 5 и 6 соответственно. На выводе 5 контроллер поддерживает напряжение 3 В, а ток через резистор Rt отражается на вывод 6 в отношении 1:1, поэтому зарядный ток l3Ct конденсатора Ct определяется из выражения l3Ct = 3/Rt.

При Rt = 3,65 кОм и Ct = 1000 пФ частота генератора равна 400 кГц ±10 %. Для работы на другой частоте надо изменить параметры времязадающей цепи в соответствии с рис. 3.

Широтно-импульсные контроллеры серий КР1156ЕУ2 и КР1156ЕУЗ

"Мертвое" время генератора, равное длительности импульса на выходе Syn и определяющее динамический диапазон контроллера (так как выходы А и В находятся при этом в состоянии низкого уровня), зависит от емкости Ct и может достигать 100 нc.

Генератор вырабатывает пилообразное напряжение на входе Ct (вывод 6), сигнал синхронизации для совместной работы двух контроллеров (снимаемый с вывода 4), формирует тактовые импульсы на выводе 4 на время спадов пилообразного напряжения для одновременного закрывания выходных усилителей с целью исключения сквозного тока (через транзисторы усилителей) и переключает триггер-защелку DD3 в состояние, разрешающее работу выходных усилителей.

Генератор построен по схеме триггера Шмитта, выход которого через эмиттерный повторитель на n-p-n транзисторе подключен к выводу 4. На этом выводе формируются тактовые импульсы, их низкий уровень (2,3 В) соответствует зарядке конденсатора Ct, а высокий (4,5 В) - разрядке. Эмиттерный повторитель позволяет объединять выводы 4 нескольких микросхем (монтажное ИЛИ). Нагрузочная способность вывода 4 - 1 мА, а так как внутренний источник тока в нагрузке эмиттерного повторителя потребляет не более 400 мкА, то коэффициент разветвления по этому выходу при синхронной работе с аналогичными микросхемами, как минимум, равен двум.

Генератор ведомых (синхронизируемых) микросхем можно не блокировать, а настроить на частоту, чуть меньшую, чем у ведущего генератора, соответствующим выбором времязадающих элементов Rt и Ct. При таком подходе каждый контроллер будет иметь локальное пилообразное напряжение. Возможно и полное выключение генератора, если вывод 5 соединить с выводом 16, а вывод 6 - с общим выводом. При этом сигнал синхронизации подают от внешнего генератора на вывод 4. Для более разветвленной синхронизации можно применить эмиттерный повторитель, управляемый тактовым сигналом ведущего контроллера, а к его выходу через конденсаторы и, если необходимо, через согласующие резисторы и линии передачи подключить ведомые.

Очень важен правильный выбор конденсатора Ct. На высокой частоте его эффективные последовательные сопротивление и индуктивность, а также значение диэлектрической абсорбции определяют точность и стабильность частоты генератора. Поэтому рекомендуется использовать только радиочастотные конденсаторы. Для уменьшения влияния паразитной индуктивности выводов конденсатора следует при монтаже предельно укоротить их и подключить как можно ближе к выводу 10 микросхемы.

Синхроимпульсы единичного уровня переводят защелку DD3 в нулевое состояние, тактируют фазоинвертор и стробируют выходные усилители контроллера, предотвращая сквозной ток. При нулевом уровне синхроимпульса на выходе одного из усилителей появляется импульс высокого уровня и остается до прихода следующего синхроимпульса, если не было запрета по другим цепям.

Усилитель сигнала ошибки DA1 представляет собой широкополосный высокоскоростной ОУ с низкоомным выходом. Использование в его сигнальном тракте транзисторов только структуры n-р-n позволило достичь частоты единичного усиления 5,5 МГц. Чтобы обеспечить минимальное время прохождения сигнала ошибки через ОУ, коллекторный переход соответствующих транзисторов шунтирован диодом Шоттки для предотвращения насыщения.

Коэффициент усиления устанавливая ют, как обычно, выбором глубины ОС. Типовая АЧХ усилителя имеет значение коэффициента усиления 95 дБ на нулевой частоте и один полюс на частоте 100 Гц.

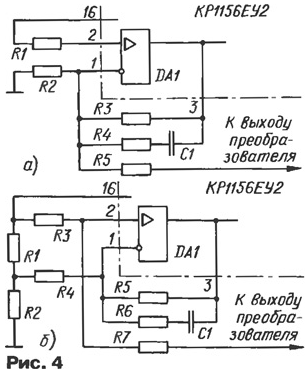
Подключение входов усилителя ошибки DA1 зависит от полярности выходного напряжения проектируемого источника питания. Если требуется получить стабилизированное плюсовое напряжение (относительно общего провода), то синфазное напряжение равно 5,1 В (образцовое) и цепь ОС строят так, как показано на рис. 4,а. При минусовом же синфазное напряжение рекомендуют устанавливать равным половине образцового, а делитель цепи ОС подключать между выходом источника питания и выводом 16 контроллера (рис. 4,б).

Широтно-импульсные контроллеры серий КР1156ЕУ2 и КР1156ЕУЗ

С базой выходного n-p-n транзистора ОУ соединен эмиттер транзистора VT1 (по схеме на рис. 2) структуры р-n-р. Следовательно, напряжение на выходе ОУ не может превышать напряжения на выводе 8 контроллера. Следует иметь в виду, что выход ОУ нагружен внутренним резистором сопротивлением 50 Ом, подключенным к общему выводу. Поэтому, если внешняя нагрузка предполагает большой втекающий ток, для снижения напряжения на выходе ОУ может потребоваться дополнительный шунтирующий резистор.

ШИ компаратор DA5 выполнен по схеме дифференциального усилителя на транзисторах n-р-n с эмиттерным повторителем на выходе, предотвращающим режим насыщения транзисторов компаратора. Выходной сигнал соответствует ЭСЛ при напряжении питания 5,1 В. По уровню синфазный входной сигнал компаратора ограничен снизу значением приблизительно 1 В. Поскольку напряжение на входе Ramp контроллера (например, при подаче на него пилообразного напряжения с вывода 6) может изменяться от 0 до 3 В, для согласования по уровню предусмотрен сдвиг напряжения на 1,25 В на неинвертирующем входе компаратора внутренним источником смещения G2.

Компаратор ограничения тока DA2 аналогичен по структуре ШИ компаратору. Компаратор выключения DA3 выполнен по схеме дифференциального усилителя на транзисторах р-n-р. На инвертирующий вход этих компараторов подано фиксированное напряжение 1 и 1,4 В соответственно, сформированное из образцового.

Логические элементы на пути прохождения сигнала через контроллер, включая ШИ защелку DD3 и фазоинвертор DD5, DD6, выполнены на ЭСЛ с буферными эмиттерными повторителями. Ток переключения этих узлов выбран довольно большим - 400 мкА. Поэтому, хотя на пути между входными компараторами и выходными усилителями тока находятся два элемента ИЛИ (DD1 и DD4), элементы ИЛИ-НЕ (DD7, DD8), защелка (DD3), их доля в полном времени задержки не превышает 20 % Основная задержка приходится на компараторы и выходные усилители.

Однако как быстро сигнал не проходил бы через тракт, это мало значит, если на выходе не обеспечено быстрое переключение с требуемой амплитудой. Выходные полумостовые усилители тока DA7, DA8 позволяют коммутировать нагрузку емкостью 1000 пФ за 30 не при напряжении питания контроллера 15 В. Пиковое значение тока через нагрузку при этом - не менее 1,5 А.

Для обеспечения быстродействия усилителей приходится мириться со сквозным током через выходные транзисторы, из-за которого, в частности, разогревается микросхема, особенно на высокой частоте. В выходной ступени контроллера КР1156ЕУ2 мощными выходными транзисторами управляет комплементарный сигнал, т. е. когда один открыт, другой закрыт. Режим работы транзисторов подобран так, что при каждом переключении сквозной ток через них течет всего лишь 20 не, что на частоте 500 кГц добавляет к потребляемому току только 10 мА. Эта цифра - результат компромисса; легко обеспечить и нулевой сквозной ток, но в этом случае общая задержка становится неприемлемо большой.

Если напряжение питания контроллера становится меньше некоторого значения (равного напряжению срабатывания минус напряжение "гистерезиса"), срабатывает компаратор защиты от пониженного напряжения питания DA4. Низкий уровень с его выхода элементом И-НЕ DD9 инвертируется в высокий и поступает на вход элементов ИЛИ-НЕ DD7, DD8, которые инвертируют его еще раз. В результате выходные усилители DA7, DA8 переходят в состояние низкого уровня. Высокий уровень с элемента DD9 приходит также и на вход элемента ИЛИ DD2, открывая транзистор VT2, разряжающий конденсатор плавного запуска в цепи вывода 8. Открывающийся одновременно транзистор VT1 уменьшает напряжение на выходе ОУ DA1 практически до нуля.

Вместе с этим низкий уровень с выхода компаратора DA4 выключает источник образцового напряжения, после чего выходные усилители переходят в состояние с высоким выходным сопротивлением.

Если теперь напряжение питания, увеличиваясь, становится больше напряжения срабатывания компаратора DA4, он переключается, высокий уровень с его выхода поступает на элемент DD9, на образцовый источник G4 и поэтапно переводит контроллер в рабочий режим.

Как только напряжение на выходе образцового источника, увеличиваясь, превысит 4 В, срабатывает компаратор контроля образцового напряжения DA6. Теперь на обоих входах элемента DD9 высокий уровень, а на выходе - низкий. Это снимает запрет на прохождение сигнала через элементы DD7, DD8, формирует на выходе элемента DD2 низкий уровень, который (если на выходе компаратора DA3 также низкий уровень) закрывает транзистор VT2 и плавно запускает контроллер.

При включении источника питания ток через мощные коммутирующие транзисторы определяется током нагрузки и током зарядки его выходной емкости и в первый момент значительно больше номинального значения. Чтобы предотвратить связанную с этим перегрузку выходных усилителей, в контроллер введен узел, состоящий из транзистора VT1 и конденсатора плавного запуска. Узел медленно увеличивает выходное напряжение ОУ DA1 практически от нулевого значения до номинального, а следовательно, и длительность импульсов на выходах А и В. Когда же контроллер находится в микромощном режиме или напряжение на выводе 9 больше 1,4 В, конденсатор в цепи вывода 8 разряжен и выходные импульсы отсутствуют. Конденсатор плавного запуска заряжается от источника тока G3 (9 мкА).

Нарастающее выходное напряжение OV DA1 ШИ компаратор сравниваем с пилообразным напряжением на прямом входе и формирует на выходе увеличивающиеся по длительности импульсы. Сначала время открывания выходных усилителей мало и ток через них меньше критического. Как только выходное напряжение достигнет номинального уровня, включится цепь его стабилизации. Транзистор VT1 закроется.

Кроме основного назначения, узел плавного запуска может быть использован и для других целей. Так, способность контроллера ограничивать напряжение на выходе ОУ позволяет в традиционных источниках питания ограничивать максимальное время открывания выходных транзисторов, а в токовом режиме - программировать уровень максимального пикового тока.

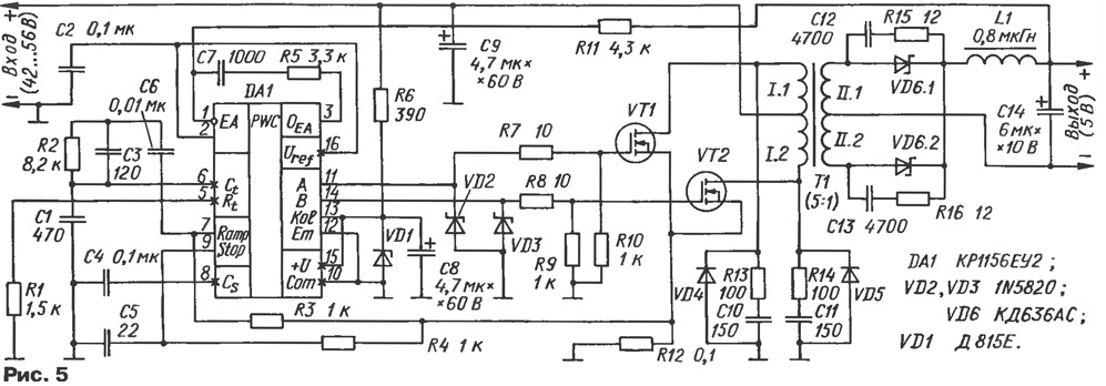
Типовое включение контроллера на примере схемы импульсного пятивольтного стабилизированного источника питания, работающего в пределах входного напряжения 42...56 В с током нагрузки 1... 10 А, представлено на рис. 5 [ 1 ].

Широтно-импульсные контроллеры серий КР1156ЕУ2 и КР1156ЕУЗ
(нажмите для увеличения)

При увеличении тока нагрузки, как только напряжение на датчике тока R12, подаваемое на вход Stop контроллера, превысит 1 В, сработает его компаратор ограничения тока DA2 и единичный перепад, пройдя через элемент DD1, установит ШИ защелку DD3 в состояние 1. Это напряжение закроет выходные усилители, по крайней мере, до конца текущего периода. Защелка имеет приоритет по входу S, поэтому переход ее в нулевое состояние возможен только после снятия перегрузки по току.

Если произошло замыкание выхода источника питания, то из-за того, что выключение выходных транзисторов происходит за время около 100 нc, ток через транзисторы VT1, VT2 источника успевает увеличиться до второго значения, при котором сработает компаратор выключения DA3 микросхемы. В результате конденсатор плавного запуска С4 разрядится и транзистор VT1 контроллера уменьшит напряжение на выходе ОУ практически до нуля. После закрывания мощных транзисторов VT1, VT2 напряжение на выводе 9 контроллера станет близким к нулю и начнется процесс плавного запуска. Если замыкание выхода не снято, описанный процесс повторится.

Логический узел управления выходными усилителями контроллера обеспечивает выполнение следующих функций: одновременное их закрывание при высоком уровне синхронизирующего импульса на выводе 4 или на выходе защелки; попеременное их открывание при низком уровне синхроимпульса и на выходе защелки; изменение длительности выходных импульсов в зависимости от уровня сигнала рассогласования.

В источнике питания (рис. 5) использовано обычное ШИ регулирование, когда напряжение ОС подведено к инвертирующему входу ОУ DA1 контроллера, а образцовое - к неинвертирующему Сигнал рассогласования создает определенное напряжение на выходе ОУ, которое приходит на инвертирующий вход компаратора DA5. На неинвертирующий вход компаратора (вывод 7) через цепь R2C3C6 поступает пилообразное напряжение с генератора G1 (вывод 6), смещенное вверх источником G2.

Двухтактный цикл начинается с момента, когда выходной синхроимпульс генератора G1 контроллера имеет высокий уровень. Этот импульс устанавливает на выходе защелки низкий уровень и одновременно, пройдя через элемент DD4 на вход С фазоинвертора DD5, DD6, переводит его в очередное состояние и подготавливает к открыванию соответствующий выходной усилитель. Кроме этого, он приходит непосредственно на входы элементов DD7, DD8. Следовательно, на выходах обоих усилителей DA7, DA8 - низкий уровень, а транзисторы VT1 и VT2 источника закрыты.

После спада синхроимпульса низкий уровень с выхода элемента DD4 снимает запрет на открывание выходных усилителей. Тот мощный транзистор источника, для которого есть разрешающий сигнал с фазоинвертора, открывается.

Одновременно начинается зарядка конденсатора С1 и напряжение на выводе 7 контроллера увеличивается. Как только пилообразное напряжение на неинвертирующем входе компаратора сравняется с уровнем сигнала рассогласования на инвертирующем входе, на выходе появится высокий уровень, который установит защелку в единичное состояние. Открытый мощный транзистор источника закрывается, а закрытый - блокируется от случайного открывания. Эти транзисторы будут закрыты до конца периода, пока задающий генератор очередным синхроимпульсом не установит на выходе защелки низкий уровень и, переведя фазоинвертор в очередное состояние, подготовит к включению другой мощный транзистор. Далее описанные процессы повторяются.

В зависимости от уровня сигнала рассогласования компаратор переключается позже или раньше. Соответственно изменяется и время открытого состояния выходного усилителя. Так происходит стабилизация выходного напряжения преобразователя.

Контроллер может формировать двухтактный широтно-импульсный сигнал для управления мощными транзисторами в двух основных режимах. В первом из них компаратор сравнивает выходное напряжение усилителя ошибки с пилообразным напряжением на выводе 6. Это традиционный режим с ОС по напряжению. Во втором компаратор сравнивает напряжение усилителя ошибки с падением напряжения на резисторе R12 - датчике тока, включенном в общую цепь мощных переключательных транзисторов (режим с ОС по току). В рассматриваемом случае, как видно из рис. 5, применена комбинация этих двух режимов.

Для подавления шумов переключения служит интегрирующая цепь R4C5 между датчиком тока и входом Stop. В том случае, когда энергетические потери не позволяют применить токоизмерительный резистор, используют трансформатор тока.

Если преобразователь должен работать при входном напряжении, меняющимся в широких пределах, целесообразно применить прямую параметрическую связь по входному напряжению. Параметрическое пилообразное напряжение, подаваемое на вход компаратора, вырабатывает внешняя RC-цепь. Спадающий участок "пилы" формируется по сигналу на выходе генератора внешним транзистором.

Для предотвращения насыщения трансформатора преобразователя может быть использован узел, вычисляющий вольт-секундное произведение и закрывающий мощные транзисторы, когда оно достигает опасного уровня.

Выходы А и В контроллера рекомендуется шунтировать диодами Шоттки (VD2, VD3) на импульсный ток не менее 2 А. Если контроллер нагружен разделительным трансформатором или броски тока через емкость сток-затвор очень велики, шунтирующие диоды обязательны. Они ограничат минусовые паразитные импульсы на выходах А и В на уровне 0,3 В.

Как все высокочастотные узлы, контроллер требует внимательного отношения к размещению внешних (навесных) компонентов и разводке проводников с целью минимизации паразитных индуктивных или емкостных связей. Выводы деталей необходимо предельно укоротить. По этим причинам предпочтительнее монтаж контроллера на двусторонней печатной плате. Сигнальные проводники размещают так, чтобы они везде располагались над фольгой общего провода. Выводы питания следует шунтировать двумя проходными конденсаторами - керамическим малоиндуктивным емкостью 0,1 мкФ, размещенным не далее 6 мм от вывода 15 микросхемы, для подавления высокочастотных помех и оксидным (танталовым) номиналом от 1 до 5 мкФ, припаянным не далее 12 мм от вывода 13 и играющим роль накопителя энергии для питания выходных усилителей. Рекомендуется подключить малоиндуктивный конденсатор емкостью не менее 0,01 мкФ и между выводом 16 и общим проводом.

Чтобы повысить устойчивость преобразователя к паразитному возбуждению, последовательная паразитная индуктивность, выхода усилителей тока контроллера, должна быть минимальной. Решением здесь может быть приближение мощных полевых транзисторов к микросхеме насколько это возможно и использование последовательных демпферных безындуктивных резисторов R7, R8.

Для уменьшения влияния мощных транзисторов на аналоговые цепи требуются экранирование и использование последовательных согласованных линий передачи управляющих импульсов на их затвор.

Ни в зарубежной, ни в отечественной документации тип мощных полевых транзисторов VT1, VT2 и выпрямительных диодов Шотки VD6 преобразователя не указан. Тем, кто захочет изготовить его самостоятельно, придется экспериментально подобрать эти компоненты и убедиться в надежной работе устройства. Можно рекомендовать транзисторы КП750А, КП767В, КП778А, IRF640. Кроме указанного на схеме типа мощных диодов могут подойти КД271БС, КД272БС, КД273БС, КДШ2967БС, КДШ2967ВС, CTQ2535, CTQ2545; диоды VD4, VD5 - из серий 2Д253, а также 2Д255В-5, ЗДЧ122-20, ЗДЧ122-20Х.

Перед работой следует обязательно предварительно ознакомиться с [2].

Контроллер КР1156ЕУЗ отличается от описанного отсутствием триггера-фазоинвертора и тем, что выходные усилители тока работают в противофазе. Кроме этого, выпускаются модификации с синфазными выходами А и В, которые можно соединять параллельно, с одним выходом В (как и у UC1823) и с выходом А, подключенным к инвертирующему входу компаратора ограничения тока.

Литература

  1. Каталог фирмы Unitrode. - Texas Instruments Incorporated, 1999.
  2. Семенов Б. Ю. Силовая электроника. - М.: Солон-Р, 2001.

Автор: С.Егоров, г.Брянск

Смотрите другие статьи раздела Справочные материалы.

Читайте и пишите полезные комментарии к этой статье.

<< Назад

Последние новости науки и техники, новинки электроники:

Оптимальная продолжительность сна 12.11.2025

Сон играет ключевую роль в поддержании здоровья, когнитивных функций и общего самочувствия. Несмотря на широко распространенный стереотип о восьмичасовом сне, последние исследования показывают, что оптимальная продолжительность сна для большинства здоровых взрослых ближе к семи часам. Эволюционный биолог из Гарварда, Дэниел Э. Либерман, утверждает, что традиционная норма восьми часов сна - это скорее культурное наследие индустриальной эпохи, чем биологическая необходимость. По его словам, полевые исследования, проведенные в сообществах, не использующих электричество, показывают, что средняя продолжительность сна составляет 6-7 часов, что значительно отличается от общепринятого стандарта. Современные эпидемиологические данные подтверждают этот взгляд. Исследования выявили так называемую "U-образную кривую" зависимости между продолжительностью сна и рисками для здоровья. Минимальные показатели заболеваемости и смертности наблюдаются именно у людей, спящих около семи часов в сутки. ...>>

Дефицит кислорода усиливает выброс закиси азота 12.11.2025

Парниковые газы играют ключевую роль в изменении климата, а закись азота (N2O) - один из наиболее опасных среди них. Этот газ не только втрое сильнее углекислого газа в удержании тепла, но и разрушает озоновый слой. Недавнее исследование американских ученых показало, что микробы в зонах с низким содержанием кислорода активно производят N2O, усиливая глобальные климатические риски. Команда из Университета Пенсильвании изучала прибрежные воды у Сан-Диего и провела наблюдения на глубинах от 40 до 120 метров в Восточной тропической северной части Тихого океана - одной из крупнейших зон дефицита кислорода. Исследователи сосредоточились на том, как морские микроорганизмы превращают нитраты в закись азота. В ходе работы выяснилось, что существует два пути образования N2O. Один путь начинается с нитрата, другой - с нитрита. На первый взгляд более короткий путь должен быть эффективнее, однако микробы, использующие нитрат, продуцируют больше газа, поскольку этот "сырьевой" источник более д ...>>

Омега-3 помогают молодым кораллам выживать 11.11.2025

Сохранение коралловых рифов становится все более актуальной задачей в условиях глобального изменения климата. Молодые кораллы особенно уязвимы на ранних стадиях развития, когда стрессовые условия и нехватка питательных веществ могут привести к высокой смертности. Недавнее исследование ученых из Технологического университета Сиднея показывает, что специальные пищевые добавки способны существенно повысить выживаемость личинок кораллов. В ходе работы исследователи разработали особый состав "детского питания" для коралловых личинок. В него вошли масла, богатые омега-3 жирными кислотами, а также важные стерины, необходимые для формирования клеточных мембран. Личинки, получавшие эти добавки, развивались быстрее, становились крепче и демонстрировали более высокую устойчивость к стрессовым факторам. Особое внимание ученые уделили липидам. Анализ показал, что личинки активно усваивают эти вещества, что напрямую влияет на их жизнеспособность. Стерины, содержащиеся в корме, повышают устойчи ...>>

Случайная новость из Архива

Скоростное путешествие на Марс 26.01.2023

В NASA выбрали несколько новых космических проектов для возможной реализации в будущем. Среди них и проект американских ученых, заключающийся в том, что нужно использовать новый тип ядерного двигателя в космической ракете, чтобы она смогла долететь до Марса за 45 дней.

NASA сейчас имеет очень далеко идущие планы по освоению космоса, а потому активно привлекает ученых для разработки новых технологических проектов, которые можно реализовать в космосе. Фокус уже писал о некоторых из них, которые касаются, например, создания кислородного трубопровода на Луне и нового самолета для полетов на Титане. На этом этапе NASA выбрало 14 проектов, первоначально получивших финансирование для дальнейших разработок. То есть это только первая фаза изучения, а к третьей фазе достанутся всего несколько проектов.

NASA уже через несколько лет собирается взорвать астронавтов на Луну, а затем в конце десятилетия начать строительство первой лунной базы. Следующим этапом в освоении космоса будет высадка на Марс, которая может уже состояться в следующем десятилетии. Поэтому проекты, относящиеся к Красной планете, особенно интересны космическому агентству США.

Среди таких проектов есть новая концепция ядерного двигателя для космической ракеты от Райана Госсе из Университета штата Флорида в США. На самом деле, концепция не совсем новая, хотя и является инновационной технологией, которая, возможно, получит дальнейшее финансирование. Еще в 20 веке США уже занимались созданием ядерного теплового двигателя и ядерного электрического двигателя для космических ракет. Но эти проекты не получили дальнейшего развития.

Госсе предложил объединить два типа ядерного двигателя в один, который будет состоять из двух частей, то есть тепловой и электрической. Это позволит, по словам ученого, добраться до Марса за 45 дней. Данный ядерный двигатель, как уже было сказано выше, будет состоять из двух компонентов, которые будут дополнять друг друга.

Например, ядерно-тепловой двигатель состоит из ядерного реактора, который нагревает жидкое водородное топливо, превращает его в ионизированный газообразный водород, который затем создает тягу. С другой стороны, ядерно-электрический двигатель состоит из ядерного реактора, обеспечивающего электроэнергией двигатель на эффект Голла, то есть ионный двигатель, генерирующий электромагнитное поле. Это поле ионизирует и ускоряет инертный газ, например ксенон для создания тяги.

Оба этих двигателя имеют значительные преимущества по сравнению с обычным химическим двигателем в космических ракетах. Новый двигатель, по словам Госсе, будет сочетать преимущества обоих ядерных ракетных двигателей - теплового и электрического.

Такая двойная конструкция сможет обеспечить скорый полет к Марсу за 45 дней, и так люди смогут быстро летать и к другим, более далеким планетам Солнечной системы.

Сегодня обычные ракетные двигатели способны доставить на Марс астронавтов за 9-12 месяцев. Поэтому такое короткое путешествие в течение 45 дней значительно снизит риски пилотируемого полета, а также будет более безопасным для здоровья астронавтов.

Другие интересные новости:

▪ Наноэлемент для пайки готов

▪ Panasonic создаст телевизоры в 16 раз четче Full HD

▪ Заменитель мяса из личинок

▪ Обновление плееров iPod

▪ Новый способ выработки электричества

Лента новостей науки и техники, новинок электроники

 

Интересные материалы Бесплатной технической библиотеки:

▪ раздел сайта Альтернативные источники энергии. Подборка статей

▪ статья Жан де Лабрюйер. Знаменитые афоризмы

▪ статья Что такое тропики? Подробный ответ

▪ статья Персонал гинекологических кабинетов. Типовая инструкция по охране труда

▪ статья Вариант мощного блока питания. Энциклопедия радиоэлектроники и электротехники

▪ статья Преобразователь напряжения 12/1000 вольт. Энциклопедия радиоэлектроники и электротехники

Оставьте свой комментарий к этой статье:

Имя:


E-mail (не обязательно):


Комментарий:





Главная страница | Библиотека | Статьи | Карта сайта | Отзывы о сайте

www.diagram.com.ua

www.diagram.com.ua
2000-2025