Menu Home

Бесплатная техническая библиотека для любителей и профессионалов Бесплатная техническая библиотека


Видеопроцессоры серии TDA88xx. Справочные данные

Бесплатная техническая библиотека

Энциклопедия радиоэлектроники и электротехники / Справочные материалы

 Комментарии к статье

В первых видеопроцессорах серии TDA8362 для однокристального телевизора, выпущенных фирмой Philips в 1991 г., были применены аналоговые оперативные регулировки. Для декодирования сигнала SECAM и задержки цветоразностных сигналов требовались еще дополнительные микросхемы. Кроме того, для демодуляции радиосигнала и формирования сигнала системы АПЧГ был необходим внешний резонансный контур. И все же, несмотря на такое несовершенство микросхем серии TDA8362, их использовали весьма широко, так как они позволили существенно сократить общее число навесных элементов.

Совершенствование однокристального видеопроцессора было направлено на улучшение его параметров и дальнейшее сокращение числа внешних элементов. Уже в следующей серии (TDA837х) в видеопроцессоры был введен демодулятор радиосигнала в виде системы ФАПЧ с внешним контуром, входящим в состав ГУН и настроенным на удвоенную ПЧ изображения. Вместо аналоговых регулировок в них применено управление по цифровой шине 12С.

В 1997 г. специалистами фирмы разработана серия видеопроцессоров TDA88xx. В УПЧИ исключен внешний контур. Настройка ГУН на требуемую частоту обеспечивается по цифровой шине. Возможна демодуляция радиосигналов как с негативной, так и с позитивной модуляцией. В микросхемы введены демодулятор сигнала SECAM. линия задержки сигнала цветности, регулируемая линия задержки и перестраиваемый режек-торный фильтр в канале яркости, устройство обострения фронтов сигнала яркости, устройство автобаланса темновых токов, устройство авторегулировки баланса в белом.

Предусмотрено также получение синего растра при отсутствии сигнала, автоматическое выключение строчной развертки при нарушениях работы, возможность регулировки геометрии растра по цифровой шине. В канале звука введена автоматическая стабилизация громкости, что обеспечивает одинаковый ее уровень при приеме станций с разным коэффициентом модуляции. Имеется возможность изменения размеров растра по вертикали и горизонтали по цифровой шине, что позволяет наблюдать изображения стандартов 4:3 и 16:9 на кинескопах разных форматов. Для телевизоров системы NTSC предусмотрена автоматическая подстройка цвета человеческой кожи.

Новая серия однокристальных видеопроцессоров предусматривает возможность выпуска на базе стандартного шасси широкой номенклатуры телевизоров, начиная с относительно простого аппарата на кинескопе с углом отклонения лучей 90, монофоническим звуком и двумя цветовыми системами принимаемого сигнала и кончая дорогими телеприемниками на кинескопах со 110° отклонением и форматом 16:9. принимающими программы по нескольким телевизионным радиочастотным и цветовым стандартам.

В телевизорах, предназначенных для эксплуатации в России, из всей серии видеопроцессоров TDA88xx пригодны к использованию микросхемы TDA8842 (простой телевизор SECAM-PAL с кинескопом 90°). TDA8844 (многостандартный annapai с кинескопом 110" и возможностью введения цепей, повышающих качество цветного изображения: гребенчатого фильтра, оптимизатора градационных характеристик канала яркости и т. д.) и TDA8854 с двумя дополнительными входами внешних сигналов R. G. В, а также дополнительным выходом полного видеосигнала, предназначенного, например, для блока "кадр в кадре" (PIP).

Микросхемы TDA8842 и TDA8844 выпускают в корпусе SDIP, имеющем 56 выводов, а микросхему TDA8854 - в корпусе QFP-64 (у него - 64 вывода), предназначенном для поверхностного монтажа.

Упрощенная структурная схема видеопроцессора TDA8844 с сопровождающими его внешними цепями изображена на рис. 1.

Видеопроцессоры серии TDA88xx
Рис. 1 (нажмите для увеличения)

Радиосигнал ПЧ поступает из селектора каналов через фильтр на ПАВ и симметричный вход микросхемы (выводы 48, 49) в радиоканал. Детализированная структурная схема радиоканала представлена на рис. 2. Входной сигнал усиливается трехкаскадным регулируемым УПЧИ. Запас усиления равен 64 дБ. Типовая чувствительность радиоканала - 70 мкВ. Она может быть снижена по цифровой шине (битом IFS) на 20 дБ.

Видеопроцессоры серии TDA88xx
Рис. 2 (нажмите для увеличения)

После усиления сигнал демодулируется синхронным детектором, в котором образцовый сигнал с удвоенной частотой вырабатывается в системе ФАПЧ без использования внешнего контура. Исходную частоту ГУН регулируют внутри микросхемы по цифровой шине (биты IFA, IFB. IFC). При этом для калибровки используют один из кварцевых резонаторов цветового декодера. Полоса захвата системы ФАПЧ равна ±1 МГц. Постоянную времени полосового фильтра ФАПЧ изменяют битом FFI. При демодуляции сигнал умножается на образцовый. УПЧИ охвачен петлей системы АРУ ключевого типа. Специальный узел с регулируемой задержкой формирует напряжение АРУ для селектора каналов. Значение задержки определяется битами ТОР0 - ТОР5, что соответствует входному сигналу 0,4...80 мВ. Напряжение АРУ снимается с транзистора с открытым коллектором и выводится через вывод 54.

Микросхема позволяет обрабатывать радиосигналы как с негативной, так и с позитивной модуляцией (переключение происходит по цифровой шине битом MOD. подаваемым на демодулятор и детектор АРУ). При позитивной модуляции ключевыми импульсами системы АРУ служат вырабатываемые в процессоре в интервалах гашения по полям импульсы, амплитуда которых соответствует уровню белого 100 %. Эти импульсы применены также в устройстве автобаланса в белом.

Сигналы АПЧГ и опознавания станции (СОС) преобразуются в цифровые слова (AFA, AFB - для АПЧГ и IFI - для СОС) и передаются в процессор управления по цифровой шине. Демодулированный полный цветовой видеосигнал (ПЦТВ) через разделительный буферный каскад выходит через вывод 6 микросхемы. Внешний полосовой фильтр ПФ (см. рис. 1) выделяет сигнал разностной частоты, который через вывод 1 направляется в канал звука. ПЦТВ, в котором звуковой сигнал подавлен внешним режекторным фильтром РЕЖ, через вывод 13 микросхемы проходит на внутренний коммутатор видеосигналов. Более подробная структура коммутатора, имеющего три выхода, показана на рис. 3.

Видеопроцессоры серии TDA88xx
Рис. 3 (нажмите для увеличения)

Кроме сигнала с выхода радиоканала, на коммутатор могут поступать дополнительные внешние видеосигналы (ПЦТВ или сигналы Y и С для режима S-VHS). Режим работы коммутатора выбирают по цифровой шине битами INA. INB, INC. При обработке сигнала с радиоканала и внешних источников бит INA равен 0. При этом распределение сигналов на выходах соответствует табл. 1.

Видеопроцессоры серии TDA88xx

При комбинации INB=1, INC=0 включен режим S-VHS. В яркостный канал проходит сигнал Y с входа 11. а в цветовой канал на цветовые фильтры - цветовая компонента С с входа 10. На выводе 38 формируется ПЦТВ суммированием компонент S-VHS.

В канале Y ПЦТВ. пройдя регулируемую линию задержки ЛЗЯ и режектор сигнала цветности, поступает на обостритель фронтов и подавитель шумов. Задержку регулируют ступенями по 40 не битами YDO-YD3. Для выделения сигналов цветности в цветовом канале использованы параллельно включенные гираторные полосовые фильтры - широкополосный для сигналов PAL/NTSC и узкополосный (КВП) для SECAM. Перед цветовыми фильтрами включено устройство АРУ с пределами регулировки от +6 до -20 дБ.

Если телевизор работает от видеомагнитофона S-VHS, то режектор цветности выключен, а вместо него добавлена постоянная дополнительная задержка 160 не. Затем сигнал яркости проходит регулируемый по цифровой шине обостритель фронтов и подавитель шума м выходит через вывод 28. С входа регулируемой ЛЗ сигнал яркости внутри микросхемы приходит на строчный синхросе-лектор.

С третьего выхода коммутатора выбранный ПЦТВ через вывод 38 микросхемы подают на внешний разделительный гребенчатый фильтр (например, на микросхему SAA4961). Выходные сигналы с этого фильтра, как показано на рис. 1, подводят к выводу 11 (для составляющей Y) и к выводу 10 (для составляющей цветности). В этом режиме бит INA равен 1. а режим коммутатора определяется табл. 2. Причем в гребенчатом фильтре может обрабатываться как внутренний, так и внешний ПЦТВ.

Видеопроцессоры серии TDA88xx

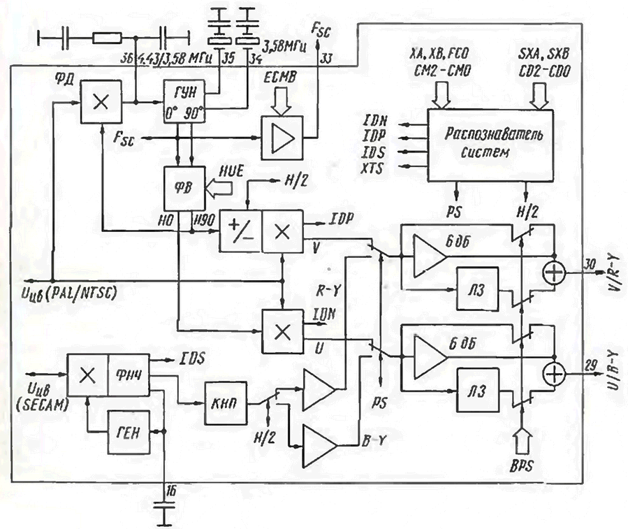
Сигналы цветности с выходов полосовых фильтров поступают внутри микросхемы на цветовой декодер, детализированная структурная схема которого изображена на рис. 4. В нем использованы раздельные демодуляторы PAL/NTSC и SECAM. Образцовая цветовая поднесущая для демодуляторов PAL/NTSC вырабатывается системой ФАПЧ, которая включается на время прохождения цветовых вспышек. Она содержит ГУН. частота которого задается одним из двух внешних кварцевых резонаторов, подключенных к выводам 34 и 35 микросхемы, внешний фильтр нижних частот, подсоединенный к выводу 36. фазовый детектор ФД, сравнивающий фазу вспышки с фазой ортогональной компоненты выходного сигнала ГУН, а также фазовращатель (ФВ), через который регулируют цветовой тон в режиме NTSC (управляется по цифровой шине битами HUEO - HUE5). Сигнал ошибки, вырабатываемый фазовым детектором, пропорционален функции Sin(2пΔft). где Δf = fryн-fоcn.

Видеопроцессоры серии TDA88xx
Рис. 4 (нажмите для увеличения)

Образцовый сигнал ГУН с фазой 0°(Н0) воздействует на демодулятор сигнала U. Ортогональный образцовый сигнал с фазой 90° (Н90) проходит на демодулятор сигнала V через фазоинвертор, управляемый импульсами полустрочной частоты. Образцовый сигнал с фазой 0° (F^) внутри микросхемы применен для калибровки гираторных фильтров и генератора строчных импульсов, а также выходит наружу через вывод 33 для управления гребенчатым фильтром.

Демодулятор SECAM выполнен в виде системы ФАПЧ. ГУН в ней калибруется частотой (4,43 МГц) кварцевого резонатора, подключенного к выводу 35. Образцовое напряжение запоминается конденсатором, подключенным к выводу 16. Демодулирован-ный сигнал проходит гираторный КНП и управляемый импульсами полустрочной частоты коммутатор, который распределяет компоненты R-Y и B-Y в два канала через строку.

Сигналы R-Y и B-Y с параллельных выходов демодуляторов поступают на две гираторные линии задержки на время строки, которые подавляют дифференциально-фазовые искажения в режиме PAL и восполняют недостающую информацию в режиме SECAM. Сигналы с выходов линий задержки выходят через выводы 29 и 30.

Кроме того, блок декодирования содержит автоматический распознаватель принимаемого цветового стандарта, который управляется по цифровой шине, переключает внутренние цепи демодуляторов (сигнал PS), вырабатывает импульсы полустрочной частоты Н/2. Биты ХА, ХВ. приходящие на распознаватель, указывают, какие кварцевые резонаторы подключены к выводам 34 и 35.

Выведенные из микросхемы через выводы 28 - 30 сигналы Y, U/(B-Y) и V/(R-Y) могут либо проходить дополнительную обработку (уменьшение длительности цветовых переходов микросхемой TDA4565. оптимизацию Y-характеристик микросхемой TDA9170 или улучшение переходной характеристики канала Y микросхемой TDA9178), либо без обработки приходить на микросхему через выводы 27, 31, 32. В микросхеме TDA8842 возможность дополнительной внешней обработки сигналов Y, U, V не предусмотрена.

Введенные обратно в микросхему через выводы 31. 32 сигналы U/(B-Y). V/(R-Y) проходят (рис. 5) фиксацию уровней черного, динамическую коррекцию цвета кожи и регулировку насыщенности. В отдельной матрице из них формируется сигнал G-Y, и Dee они поступают на матрицу R, G, В, на которую приходит и сигнал яркости, введенный в микросхему через вывод 27 и прошедший корректор амплитудной характеристики в районе малых яркостей. Корректор цвета кожи включается битом DS. Для управления служит бит DSA. Когда он равен 0, вектор, на цветовой диаграмме соответствующий цвету кожи, имеет угол 117°. При DSA. равном 1. угол увеличивается до 123°. что придает более холодный тон изображению, предпочитаемый американскими пользователями.

Видеопроцессоры серии TDA88xx
Рис. 5 (нажмите для увеличения)

В микросхеме применена переключаемая по цифровой шине матрица М. имеющая два режима работы: стандартное матрицирование PAL (EBU) и матрицирование, соответствующее характеристикам японских кинескопов. Управление обеспечивается битом МАТ. После матрицы включен быстрый электронный коммутатор, позволяющий вводить вместо внутренних внешние текстовые сигналы (R, G, В)1 (например, сигналы телетекста). Управляется коммутатор через вывод 26 и по шине IX. Если постоянное напряжение на выводе меньше 3 В. а бит IE1 равен 0. используются внутренние сигналы R. G, В. Если бит IE1 равен 1. на выход проходят внешние сигналы R, G. В. Наконец, при IE1, равном 1, и напряжении на выводе 26, большем 4 В. на кинескоп поступают сигналы индикации с процессора управления. Эти сигналы приходят на выводы 19-21.

После коммутатора сигналы R. G. В проходят (рис. 6) регуляторы контрастности и яркости, управляемые по цифровой шине, а также каскад коррекции по синему цвету. Последний включается битом BLS. Он уменьшает амплитуды составляющих R и G на 14 %, когда размах сигналов превышает 80 %. При этом повышается яркость белых участков изображения. Бит EBS дополнительно увеличивает коррекцию по синему цвету (сигнал R уменьшается на 20 %, а сигнал G - на 8 %).

Видеопроцессоры серии TDA88xx
Рис. 6

В микросхеме TDA8854 предусмотрены возможность обработки второй группы внешних сигналов (R, G, В) 2 и управление битом IE2. Эти сигналы сначала проходят матрицу, преобразующую их в сигналы Y, U, V. Последние поступают на электронный коммутатор, выходы которого подключены к выводам 28 - 30 микросхемы, а ко вторым входам подведены внутренние сигналы Y, U, V с выходов канала яркости и линий задержки на строку. Управляющим сигналом, подаваемым на вывод 44, выбирают группу сигналов для дальнейшей обработки. В микросхеме TDA8844 такого коммутатора и матрицы нет и на выводы 28 - 30 всегда приходят внутренние сигналы. При этом используется лишь первая группа внешних сигналов (R, G, В), которые проходят на вторые входы быстрого коммутатора, включенного на выходе матрицы R, G, В.

Автоматическая регулировка баланса белого обеспечивается изменением усиления каналов в двух точках: в области темновых токов (ток через вывод 18 обратной связи равен примерно 8 мкА) и в белом (ток через вывод 18 увеличивается до 20 мкА). Регулировка происходит поочередно в соседних полях. В каждом режиме применены три измерительных импульса, которые формируются в специальном устройстве и вводятся в сигналы R, G, В. Битами WPR. WPG и WPB (по шесть значений каждый) регулируют размахи сигналов в белом. Ток утечки измеряется в каждом поле. После включения телевизора устройство автобаланса блокируется на время разогрева кинескопа (бит BCF).

На вывод 22 микросхемы проходят сигналы ограничения токов лучей и защиты кинескопа (при нарушениях работы узлов кадровой развертки). Ограничение происходит по среднему и пиковому току регулировкой контрастности и яркости. Защита по кадрам блокирует выходные сигналы R. G, В, если нарушен режим кадровой микросхемы. Для этого микросхемы серии TDA835x, обычно применяемые в блоке, вырабатывают на своем выводе 8 специальные импульсы, которые и поступают на вывод 22 видеопроцессоров TDA884X

После фиксации уровней черного и драйверов сигналы R. G, В выходят из микросхемы через выводы 19-21 и через внешние видеоусилители приходят на катоды кинескопа. Размах сигналов на катодах кинескопа регулируют битами CL0 - CL2 от 57 до 107 В.

ПЦТВ с входа регулируемой ЛЗ сигнала яркости (см. рис. 3) в блоке коммутации и фильтров проходит в строчный синхроселектор (рис. 7). Устройство, формирующее строчные запускающие импульсы, содержит две системы ФАПЧ. Первая из них управляется принимаемым видеосигналом, вторая - импульсами обратного хода строчной развертки. Частота ГУН калибруется сигналом цветовой поднесущей Fsc декодера. Калибровка происходит в интервале гашения по полям. Контроль синхронности видеосигнала с сигналом ГУН обеспечивает детектор совпадения, выделяющий при этом бит SL Чувствительность детектора можно снижать на 5 дБ, что устраняет прием слабых сигналов. Постоянную времени первой системы ФАПЧ изменяют битами FOA. FOB. Эти биты при работе аппарата с эфира равны 0. При использовании внешнего ПЦТВ (например, с видеомагнитофона) FOA и FOB равны 1.

Видеопроцессоры серии TDA88xx

Вторая система ФАПЧ стабилизирует положение изображения на экране. Фазу сигнала регулируют битами HSH (А0-А5). Предусмотрена многозвенная система защиты выходного транзистора строчной развертки, которая включает канал только при соблюдении всех условий, необходимых для его нормальной работы. Запускающие строчные импульсы выходят из микросхемы через вывод 40 (транзистор с открытым коллектором). В установившемся режиме выходной сигнал равен уровню 1 в течение 45 % периода развертки. На вывод 41 приходят строчные импульсы обратной связи. На этом же выводе формируются трехуровневые сигналы SSC. Для получения кадровых запускающих импульсов применен управляемый делитель строчной частоты.

Пилообразный сигнал формируется на выводе 51 (рис. 8) внешним конденсатором. Микросхема TDA8844 рассчитана на использование симметричного выходного каскада кадровой развертки (например, на микросхеме TDA8356), который управляется двумя сигналами разной полярности, снимаемыми с выводов 46 и 47 видеопроцессора. Эти сигналы проходят предварительные узлы коррекции геометрии растра по вертикали. Биты VA изменяют размах сигнала, биты VSH сдвигают растр по вертикали, SC обеспечивают S-коррекцию, VX - режим ZOOM, a VSC изменяют линейность по вертикали (все эти биты имеют по шесть значений).

Видеопроцессоры серии TDA88xx

Кроме того, для варианта телевизора с кинескопом, имеющим угол отклонения 110°, вырабатывается сигнал, обеспечивающий коррекцию растра по горизонтали (коррекция "Восток-Запад" - 0W. также имеет шесть значений). Он снимается с вывода 45 микросхемы и поступает на специальный модулятор в блоке строчной развертки, где корректирует амплитуду сигнала развертки в зависимости от смещения лучей по вертикали. Вывод 50 служит для подачи сигнала защиты телевизора от перенапряжения по второму аноду кинескопа (бит XPR). Кроме того, исключается влияние токов лучей кинескопа на размер изображения.

Радиосигнал разностной частоты после внешнего полосового фильтра приходит в звуковой канал микросхемы через вывод 1 (рис. 9). В нем сигнал обрабатывается внутренним полосовым фильтром (1... 10 МГц), обеспечивающим уменьшение шумов, амплитудным ограничителем и демодулируется частотным детектором с ФАПЧ. Полоса захвата системы ФАПЧ равна 4.2...6,8 МГц, что обеспечивает обработку сигналов всех стандартов. После фильтра нижних частот звуковой сигнал проходит выключатель (mute), управляемый по цифровой шине (битом SM), и частотный корректор. Внешний конденсатор корректора подключен к выводу 55. который соединяют с разъемом SCART. При девиации, равной 50 кГц. выделяется звуковой сигнал с амплитудой 500 мВ.

Видеопроцессоры серии TDA88xx

Через переключаемый по цифровой шине аттенюатор ATI внутренний звуковой сигнал поступает на коммутатор, позволяющий вводить вместо него внешний сигнал. Затем включены цепь автоматической стабилизации громкости (АРУЗ) и ее оперативный регулятор, управляемый по цифровой шине. Регулировку можно выключить, и тогда на выход (вывод 15) приходит звуковой сигнал с постоянной амплитудой, указанной выше, при той же девиации.

Рассмотрим кратко систему управления микросхемой TDA8844 через цифровую двунаправленную двухпроводную шину 1гС. В табл. 3 представлено содержание внутренних регистров, в которые записывается информация через шину. Всего микросхема содержит 27 регистров, заполняемых информацией из центрального процессора, и три регистра статуса, сведения из которых считываются в процессор управления. В режиме записи микросхема имеет адрес 10001010 (138 в десятичном представлении). В режиме считывания адрес увеличивается на единицу. Каждый регистр имеет субадрес (в 16-ричной форме).

Видеопроцессоры серии TDA88xx
(нажмите для увеличения)

Регистр 00 содержит рассмотренные раньше биты INA, INB, INC. управляющие коммутатором видеосигналов, и биты FOA, FOB, изменяющие постоянную времени системы ФАПЧ в канале строчной развертки. Бит ВСО управляет устройством автобаланса белого. Когда он равен О, в цепь АББ вводится внутренняя задержка. Упомянутые раньше биты ХА, ХВ сообщают информацию о том, какие подключены кварцевые резонаторы. Когда оба бита равны уровню 0, к выводам 34 и 35 подключены кварцевые резонаторы с частотой 3,58 МГц. При сочетании битов 01 соответственно к выводу 34 подключен резонатор на 3,58 МГц, а вывод 35 свободен. При сочетании 10 резонатор на 4,43 МГц подключен только к выводу 35. Наконец, набор битов 11 соответствует подключению резонатора на 3,58 МГц к выводу 34 и на 4,43 МГц к выводу 35. Последний режим соответствует телевизору PAL/NTSC/ SECAM.

В регистре 01 биты FORF и FORS управляют частотой кадровой развертки: при сочетании значений 00 автоматически устанавливается частота 60 Гц, если петля системы ФАПЧ не замкнута; в случае уровней 01 будет принудительная установка частоты 60 Гц; при значениях 10 автоматически устанавливается частота, соответствующая принятому сигналу; наконец, когда уровни равны 11 и петля системы ФАПЧ не замкнута, устанавливается частота 50 Гц.

Бит DL управляет интерлессингом, который включен, если DL равен 0. Бит STB обеспечивает переход аппарата от дежурного режима к рабочему, когда STB равен 1. Бит РОС включает (уровнем 0) или выключает (уровнем 1) синхронизацию строчной развертки. Биты СМ0-СМ2 определяют режим канала цветности в соответствии с табл. 4.

Видеопроцессоры серии TDA88xx

Регистр 02 (табл. 3) содержит бит HBL, который управляет гашением по строкам. Если он равен 0, гашение происходит только во время обратного хода развертки. Когда бит равен 1, гашение распространяется еще и на начало, и на конец прямого хода. Это позволяет вписать кадр формата 4:3 в экран кинескопа с форматом 16:9. Бит АКВ включает устройство автобаланса белого, когда АКВ равен 0. Цифровые слова HUEO-HUE5 обеспечивают регулировку цветового тона NTSC в пределах -40...+38.75°.

В регистре 03 бит VIM служит индикатором типа входного видеосигнала (внутренний или выбранный битами INA, INB INC). Бит GAI устанавливает усиление канала яркости (высокое при GAI. равном 1).

Остальные цифровые слова битое DO- D5 в регистре 03 и регистрах 04- 14,16,17 служат для регулировки параметров растра, изображения и звука в соответствии с пояснениями в табл. 3.

Регистр 08 включает в себя также бит NCIN, который позволяет регулировать режим работы кадрового делителя частоты.' Бит STM изменяет чувствительность системы опознавания сигнала (СОС): когда STM равен 1, сигналы слабых станций не опознаются.

В регистре 09, установив значение бита VID, равное 1, исключают влияние системы СОС на постоянную времени системы ФАПЧ в строчной развертке. Когда бит LBM равен 0, бланкирование автоматически адаптируется к стандарту 50 или 60 Гц. При бите LBM, равном 1, происходит принудительное бланкирование по стандарту 50 Гц.

В регистре OA в зависимости от значения бита НСО при изменении высокого напряжения происходит или только коррекция размера растра по вертикали, или к тому же при НСО, равном 1. изменяется значение сигнала EW. Бит EVG служит для защиты аппарата при выключении кадровой развертки. При этом или только меняется статусный бит NDR или еще и выключаются каналы R, G. В.

Регистр ОВ содержит бит SBL, который обеспечивает включение (при уровне 1) служебного бланкирования. При этом гасится нижняя половина растра. Бит PRO обеспечивает защиту от перенапряжения. Если он равен 1, при перенапряжении (напряжение на выводе 50 превышает 3,9 В) блокируется строчная развертка.

Регистр ОЕ включает в себя бит МАТ. обеспечивающий переключение матрицы R, G, В. Когда он равен 1. используется матрица PAL, а когда - 0, получается матрица NTSC (в японском варианте).

В регистре 10 бит RBL обеспечивает бланкирование выходных сигналов R, G, В, когда RBL равен 1. Бит COR при значении 1 включает подавитель шума в корректоре четкости.

Регистр 11 содержит бит IE1. Когда он равен 1, обеспечивается нормальное функционирование импульсов FB (фаст-бланк) для внешних сигналов (R, G, В)1. Бит IE2 включает вторую группу внешних входов (R, G. В)2 (для микросхемы TDA8854).

В регистре 12, когда значение бита AFW меняется с уровня 0 на уровень 1, полоса захвата системы АПЧГ расширяется с СО до 275 кГц. Уменьшение значения упомянутого ранее бита IFS с 1 до 0 понижает чувствительность УПЧИ на 20 дБ.

Регистр 13 включает в себя упомянутый ранее бит MOD. Увеличение его значения до 1 переводит канал в режим позитивной модуляции (для приема французского стандарта L). Когда значение бита VSW возрастает до 1, обеспечивается подавление видеосигнала, идущего из радиоканала. В результате на вход 17 можно подать внешний видеосигнал.

Регистр 14 содержит бит SM, служащий для выключения звука, когда бит равен 1. Изменение значения бита FAV с 0 на 1 меняет громкость от номинального значения до фиксированного с ослаблением 0 дБ.

В регистре 15 упомянутые ранее биты IFA. IFB, IFC позволяют выбирать значение промежуточной частоты. Она равна 38 МГц, когда значения битов равны 011 соответственно. Набор битов 010 повышает промежуточную частоту до 38,9 МГц, которую используют в Западной Европе.

В регистре 18, если бит OSO равен 1, кадровая развертка выключается при превышении размера растра по вертикали. Бит VSD, когда он равен 0, включает кадровую развертку. Бит СВ изменяет центральную частоту канала цветности. Увеличение бита до 1 увеличивает ее в 1,1 раза. Увеличение бита BIS до 1 включает коррекцию в синем при больших размахах видеосигнала. Когда бит BKS равен 1, обеспечивается коррекция амплитудной характеристики на темных участках изображения. Биты CSO, CS1 переключают выход ПЦТВ2 в микросхеме TDA8854. Когда бит ВВ равен 1. получается синий растр при отсутствии сигнала.

Регистр 19 содержит бит НОВ. Если он равен 1. обеспечивается бланкирование хэлпера при приеме сигнала PAL-plus. Бит BPS. равный 1, приводит к блокированию линий задержки в блоке цветности. При бите ACL равном 1, включается ограничение сигналов цветности. Когда бит СМВ равен 1. к микросхеме может быть подключен гребенчатый фильтр. На вход фильтра подают ПЦТВ с вывода 38, а разделенные сигналы яркости и цветности проходят на входы S-VHS (выводы 11 и 10) микросхемы. Бит AST управляет режимом включения телевизора. При его уровне, равном 0. включение происходит автоматически, а при уровне 1 оно контролируется микропроцессором. О битах CLO-CL2 было рассказано раньше.

В регистре 1А о регулировке битами YDO-YD3, DS и DSA было сказано раньше. Увеличение упомянутого бита FFI до 1 снижает постоянную времени системы ФАПЧ в УПЧИ. Бит EBS обеспечивает в нем дополнительную растяжку амплитудной характеристики по "синему" сигналу.

Регистр статуса 00 содержит бит РОЯ. Когда он равен 1. телевизор переходит в дежурный режим. Бит FS1 индицирует синхронность кадровой развертки: при уровне 1 - по частоте 60 Гц; при уровне 0 - по частоте 50 Гц. Когда бит SL равен 1. первая петля ФАПЧ строчной развертки замкнута. BhtXPPi равен 1, когда напряжение на выводе 50 видеопроцессора превышает 3,9 В. что сигнализирует о возможности рентгеновского излучения. Биты CD0-CD2 обеспечивают индикацию принимаемого цветового стандарта.

В регистре статуса 01 при бите NDF. равном 1, индицируется выключение кадровой развертки. Когда бит IN1 равен 0. импульсы FB1 на выводе 26 активны. Бит IFI. равный 1. означает опознавание принимаемого сигнала. Биты AFA. AFB указывают режим работы системы АПЧГ Так, бит AFB. равный 0, соответствует росту частоты, а его уровень 1 означает уменьшение частоты. Биты SXA, SXB сигнализируют о включении кварцевых резонаторов в соответствии с табл. 5.

Видеопроцессоры серии TDA88xx

В регистре статуса 02, если бит BCF равен 1. это означает, что петля АББ не замкнута. Дополнительный бит N2 равен 1. Бит IVW индицирует параметры кадрового делителя. Бит IVW. равный 1. означает стандартный видеосигнал 525/625 строк, бит IVW, равный 0, указывает на то. что стандартный видеосигнал не детектируется. Биты IDO-ID3 сообщают о типе используемой микросхемы в соответствии c табл. 6.

Видеопроцессоры серии TDA88xx

Для включения видеопроцессора TDA8844 необходимо выполнить следующие операции:

  1. Считывать статусные биты, пока не будет обеспечено значение бита POR, равное 0.
  2. Перевести микросхему в ждущий режим, установив бит STB. равный 0.
  3. Записать необходимые биты ХА и ХВ включения кварцевых резонаторов.
  4. Записать в регистры байты всех субадресов, включая 1А.
  5. Считать установку кварцевых резонаторов (биты SXA и SXB).
  6. Если биты ХА и ХВ равны битам SXA и SXB соответственно, то записать значение 1 биту STB.

Чтобы заработала строчная развертка, должны быть загружены все биты субадресов. В регистры, которые не используют, загружают значение, равное 0.

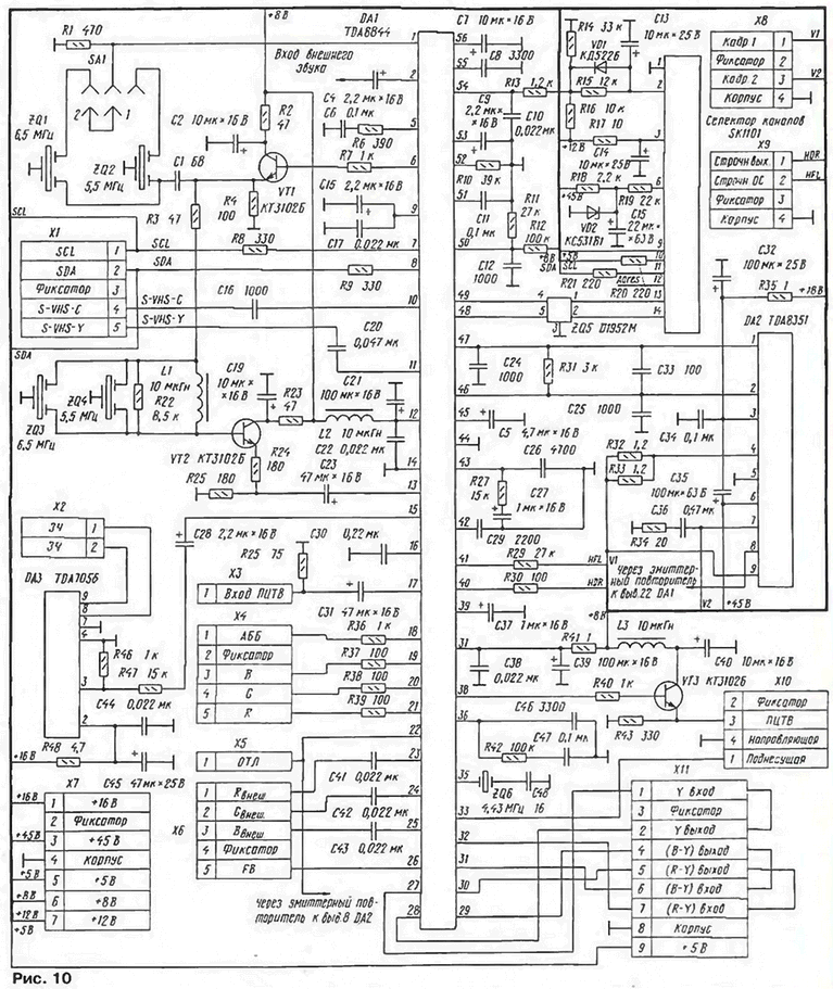
Упрощенная принципиальная схема включения видеопроцессора TDA8844 изображена на рис. 10. В устройстве использован селектор каналов с синтезом частоты SK1101 финской фирмы SALORA Фильтр ПАВ ZQ5 обеспечивает обработку сигналов стандартов D/K и B/G. Демодулированный ЛЦТВ с вывода 6 видеопроцессора DA1 поступает на эмиттерный повторитель на транзисторе VT1. Керамические полосовые фильтры звука ZQ1 и ZQ2 подключают в соответствии с принимаемым телевизионным стандартом. Выделенный сигнал разностной звуковой частоты проходит на вывод 1 видеопроцессора.

Видеопроцессоры серии TDA88xx
(нажмите для увеличения)

В цепи эмиттера транзистора VT1 включены также керамические режекторные фильтры звука ZQ3, ZQ4. Через эмиттерный повторитель на транзисторе VT2 режектированный видеосигнал приходит на вывод 13 микросхемы DA1. Модуль рассчитан на обработку сигналов систем SECAM, PAL и NTSC-4.43. Поэтому использован только один кварцевый резонатор ZQ6 на 4,43 МГц, подключенный к выводу 35.

Демодулированный сигнал звука с вывода 15 поступает на вход монофонического усилителя 34 на микросхеме DA3. На вывод 2 микросхемы DA1 можно подать внешний звуковой сигнал. На вывод 17 видеопроцессора подают внешний ПЦТВ. На разъем XII выходят демодулированные сигналы Y U, V. Они могут подвергаться внешней обработке или через показанные на схеме перемычки возвращаться в микросхему. Демодулированный ПЦТВ выходит на разъем Х10, служащий для подключения гребенчатого фильтра. На схеме показано подключение микросхемы DA2 выходного усилителя кадровой развертки. Для упрощения не изображено соединение вывода 8 этой микросхемы с выводом 22 видеопроцессора (защита от выключения кадровой развертки), а также цепи ограничения токов лучей кинескопа. Выходные кадровые сигналы выходят на разъем Х8.

Для управления видеопроцессором TDA8844 фирма Philips выпускает процессор SAA5296 с версией программы CTV832S (или R с русскоязычным меню).

Автор: Б.Хохлов, г.Москва

Смотрите другие статьи раздела Справочные материалы.

Читайте и пишите полезные комментарии к этой статье.

<< Назад

Последние новости науки и техники, новинки электроники:

Биопластик из отходов хлеба и авокадо 28.01.2026

Проблемы пищевых отходов и загрязнения окружающей среды пластиком все чаще рассматриваются как взаимосвязанные вызовы современности. Ученые по всему миру ищут решения, которые позволили бы одновременно сократить объем выбрасываемых продуктов и заменить традиционные полимеры экологически безопасными материалами. В этом контексте особенно интересны разработки, использующие то, что раньше считалось бесполезным мусором. Исследовательская группа из Австралии предложила технологию превращения пищевых отходов в биопластиковые пленки, применяя кожуру авокадо, черствый хлеб и крахмал саговой пальмы. Работа была выполнена учеными Университета Дикина, а ее результаты опубликованы в журнале Matter, о чем сообщил Anthropocene Magazine. По словам авторов, метод изначально разрабатывался как масштабируемый и экономически оправданный, чтобы его можно было внедрять в промышленность без существенных затрат. Австралийские исследователи подчеркивают, что полученные материалы потенциально пригодны не ...>>

Смартфон NexPhone на трех операционных системах 28.01.2026

Идея объединить смартфон и персональный компьютер в одном устройстве давно волнует инженеров и пользователей, однако до сих пор такие проекты оставались нишевыми или компромиссными. Компания Nex Computer решила подойти к этой задаче радикально и представила NexPhone - смартфон, который позиционируется как полноценная альтернатива ПК. Его ключевая особенность заключается в одновременной поддержке сразу трех операционных систем, каждая из которых рассчитана на свой сценарий использования. В NexPhone реализована система мультизагрузки, позволяющая работать с Android 16, Linux на базе Debian и Windows 11. Android 16 выступает основной мобильной платформой и предназначен для повседневных задач, таких как общение, мультимедиа и приложения. Linux запускается как отдельная рабочая среда, ориентированная на разработчиков и пользователей, привыкших к классическим настольным инструментам. Windows 11 устанавливается во второй раздел накопителя и требует перезагрузки устройства, но именно она до ...>>

Солнечный свет помогает мозгу работать быстрее 27.01.2026

Влияние света на самочувствие человека давно интересует ученых, однако лишь в последние годы стало возможным изучать этот эффект вне строгих лабораторных условий. Современные носимые датчики и мобильные приложения позволяют наблюдать, как освещение в повседневной жизни отражается на внимании, памяти и уровне бодрствования. Именно таким путем пошли исследователи из Манчестерского университета, решив выяснить, какую роль играет дневной свет в поддержании когнитивной активности. В ходе исследования 58 добровольцев на протяжении недели носили специальные сенсоры, фиксирующие интенсивность окружающего освещения. Параллельно участники выполняли задания в приложении Brightertime, которое оценивало их внимание, скорость реакции, рабочую память и субъективную сонливость. Для этого использовались шкала сонливости Каролинского университета, тест на бдительность, трехзадачный тест памяти и задания на визуальный поиск, что позволяло отслеживать изменения когнитивной производительности практическ ...>>

Случайная новость из Архива

Умная зубная щетка ISSALEXA 31.03.2018

Компания Foreo представила ISSALEXA - зубную щетку с искусственным интеллектом, которая способна разговаривать и выражать эмоциональную поддержку своему владельцу.

Новинка поможет сэкономить деньги на психолога и станет жизненным наставником.

ISSALEXA не только обеспечивает уход за полостью рта благодаря технологии звуковых пульсаций T-sonic. Ее особенность - способность определять настроение человека и поддерживать его с помощью голосовых фраз во время утренней или вечерней чистки зубов. Это стало возможным благодаря инновационной разработке Foreo - "Эмоциональный искусственный интеллект" анализирует слюну человека и определяет его внутреннее состояние.

В течение 5 месяцев группа ученых Foreo на базе собственного института проводила клинические испытания с более чем 100 пациентами и обнаружила, что исследования слюны человека позволяют определить его физическое и эмоциональное здоровье.

Основываясь на полученных данных, компания создала ISSALEXA. Новинка умеет анализировать слюну владельца устройства и при малейшем отклонении показателей от нормы определяет его эмоциональное состояние. Кроме того, благодаря искусственному интеллекту, ISSALEXA разговаривает и находит нужные слова поддержки тогда, когда это необходимо.

Для большей персонализации, любой обладатель новинки может заполнить короткую анкету на сайте foreo.com, чтобы повысить интеллект собственной ISSALEXA. Также на сайте можно синхронизировать свой календарь с устройством, чтобы зубная щетка знала о планах владельца и напоминала о чистке зубов.

"Всегда быть первыми - вот что заставляет нас двигаться вперед, - сказал Пол Перос, генеральный директор Foreo. - Продукты Foreo отличаются нестандартными технологиями, и теперь мы переходим к следующему уровню и применяем искусственный интеллект и речевые технологии для новинок бренда. Это позволяет нам не только создавать самые эффективные устройства для красоты и здоровья, но и предлагать нашим клиентам дополнительную эмоциональную поддержку, когда она им необходима".

ISSALEXA представлена в 4 оттенках: черный и синий кобальт - для мужчин, нежно-розовый и мятный - для девушек. Стоимость ISSALEXA составляет 300 долларов США.

Другие интересные новости:

▪ Китайская навигационная система BeiDou

▪ 8-ядерный LTE-чип ARMADA PXA1936 от Marvell

▪ Хлопок против рака

▪ Первая ракета на паровом двигателе

▪ Вертолет для поиска подводных лодок

Лента новостей науки и техники, новинок электроники

 

Интересные материалы Бесплатной технической библиотеки:

▪ раздел сайта Радиолюбительские расчеты. Подборка статей

▪ статья Резервы мойки. Советы домашнему мастеру

▪ статья Какой вред нашему здоровью наносит телевизор? Подробный ответ

▪ статья Глауциум желтый. Легенды, выращивание, способы применения

▪ статья Устройство контроля двери. Энциклопедия радиоэлектроники и электротехники

▪ статья Радиоприемник на микросхеме TDA7000 (174XA42). Энциклопедия радиоэлектроники и электротехники

Оставьте свой комментарий к этой статье:

Имя:


E-mail (не обязательно):


Комментарий:





Главная страница | Библиотека | Статьи | Карта сайта | Отзывы о сайте

www.diagram.com.ua

www.diagram.com.ua
2000-2026