Menu Home

Бесплатная техническая библиотека для любителей и профессионалов Бесплатная техническая библиотека


Сюрпризы обратной связи. Энциклопедия радиоэлектроники и электротехники

Бесплатная техническая библиотека

Энциклопедия радиоэлектроники и электротехники / Аудиотехника

 Комментарии к статье

К микрофону подходит оратор и начинает говорить. Но вместо слов в зале раздается громкий звеняще-свистящий звук.

Отчего же случаются такие "сюрпризы"?

Причина ясна. Воспроизводимые громкоговорителями звуковые колебания, распространяясь по залу, возвращаются к микрофону. Вновь преобразованные в электрические сигналы и многократно усиленные, они все больше "раскачивают" усилитель, который довольно быстро входит в режим самовозбуждения. Свист нарастает.

Для восстановления нормальной работы аппаратуры необходимо снизить уровень усиления сигналов от микрофона или изменить ориентацию последнего относительно звукоизлучателей. Тем самым будет ослаблено действие так называемой обратной (с "выхода" на "вход") связи. Проявляя себя подчас в самый неблагоприятный для окружающих момент, она настойчиво пытается диктовать свои жесткие условия. И ладно бы в акустике, низкочастотных цепях... Влиянию обратной связи (ОС) фатально, можно сказать, подвержены радиочастотные устройства. Например, радиоприемники - при близком и параллельном расположении индуктивной нагрузки по отношению к магнитной антенне.

Однако не следует думать, что обратная связь способна нести только зло, с которым непременно нужно бороться. Бывает и наоборот. Грамотное использование "секретов" ОС в ряде случаев позволяет улучшить качественные показатели аппаратуры.

Так, в усилителе низкой (звуковой) частоты, принципиальная электрическая схема которого представлена на рис. 1, с трансформатора Т2 "проброшена" цепочка R6C4 обратной связи (по сложившейся терминологии это - отрицательная ОС) к эмиттеру транзистора VT1. Ограничивая чрезмерное усиление, подобное техническое решение позволяет существенно улучшить качество звучания. Соберите себе такую практичную (и не сложную) конструкцию - не пожалеете!

Сюрпризы обратной связи
Рис. 1. Схема усилителя низкой (звуковой) частоты, улучшенного пенью отрицательной обратной связи

В самодельных, и промышленных радиоприемниках 30-40-х годов широко применялась регулируемая положительная ОС. Причем - в радиокаскадах. За такими приемниками закрепилось название регенераторы. При минимуме радиоламп и простоте конструкции они позволяли получить "дальнобойность" приема ничуть не меньшую (а в ряде случаев даже большую), чем многоламповые аппараты без обратной связи.

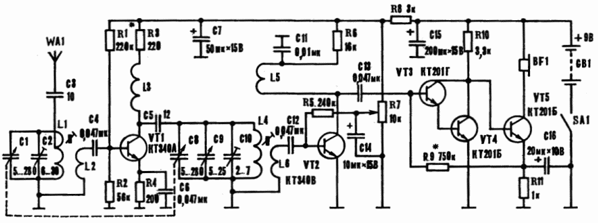
Максимально же раскрывали свои возможности регенераторы лишь у того, кому не чужд спортивный интерес - получить высокие результаты доступными средствами и кропотливым "выуживанием" дальних радиостанций в волнах эфира. Надеемся, что пытливые, трудолюбивые, настойчивые не перевелись и в наше время. Приводим все необходимое, включая принципиальную электрическую схему (рис. 2) и прочие данные для изготовления достаточно простого (но уже не лампового, а транзисторного) регенератора, работающего на коротких волнах.

Сюрпризы обратной связи
Рис. 2. Принципиальная электрическая схема самодельного коротковолнового приемника-регенератора(нажмите для увеличения)

Прием ведется на внешнюю антенну WA1, откуда сигналы поступают в настраиваемый резонансный контур L1C1C2. После каскада широкополосного усиления на транзисторе VT1 сигнал подвергается дополнительной селекции во втором контуре L4C8...C10. Последний индуктивно связан с чувствительным триодным детектором, собранным на транзисторе VT2, в коллекторную цепь которого включена катушка обратной связи L5.

Магнитный поток у L5 совпадает по направлению с потоком контурной катушки L4. В результате обратная связь здесь - регулируемая. Она тем сильнее, чем больше протекающий через катушку L5 ток, который можно легко изменять, подавая то или иное "смещение" на базу VT2 резистором R7.

Звуковая составляющая детектированного сигнала поступает на усилитель НЧ, выполненный на транзисторах VT3...VT5. Нагрузкой усилителя служит капсюль головного телефона BF1.

Здесь можно видеть другой пример полезного влияния отрицательной обратной связи - по постоянному току (между

гальванически связанными каскадами). ОС стабилизирует режимы их работы, в чем легко убедиться, скажем, при попытке "несанкционированного" увеличения тока через транзистор VT5. Такой "сюрприз", конечно же, вызовет рост падения напряжения на резисторе R11. Тогда появится и соответствующее изменение на базе первого каскада УНЧ благодаря сопротивлению "смещения" R9. Дополнительно приоткрывшись, составной транзистор VT3-VT4 несколько снизит напряжение на базе VT5 и, следовательно, величину проходящего через него тока. Результатом этого будет восстановление первоначального режима работы регенератора.

Предлагаемая для самостоятельного изготовления конструкция регенератора рассчитана на прием радиопередач в диапазоне от 20 до 50 м. Но при желании она легко может быть приспособлена к работе как на более длинных, так и на более коротких волнах. В этом проявляется одно из достоинств приемника прямого (на частоте принятого сигнала) усиления - ведь катушки у обоих контуров (как и они сами в целом) совершенно одинаковы. Достаточно отмотать или добавить им равное число витков провода, чтобы сразу очутиться в новых частотных пределах.

Одним из преимуществ нашего регенератора является то, что в его схеме предусмотрена и положительная обратная связь между выходом детектора и вторым контуром, механизм действия которой сказывается на работе всей конструкции самым что ни на есть благоприятным образом.

Как известно, при использовании любого реального колебательного контура неизбежны потери. Зависят они от многих факторов. В частности, от электрического сопротивления катушки, рассеяния магнитного потока в материале каркаса и т.д. Ухудшая резонансные свойства контура, эти потери приводят к ослаблению сигнала. Введение же положительной обратной связи (не переходящей некоторого порога" называемого критическим) позволяет компенсировать львиную долю потерь и тем самым многократно увеличивать эффективность контура. В результате становится возможным выделить среди множества принимаемых передач нужный вам сигнал (зачастую - сверхслабый из-за большой удаленности места приема от радиостанции). Искусство же управления регенератором как раз и состоит в том, чтобы все время поддерживать обратную связь у "критического порога", после которого наступает самовозбуждение усилителя, приводящее к свисту-звону, о котором упоминалось в начале материала.

Из анализа принципиальной схемы приемника видно, что настройка его ведется с помощью двухсекционного блока конденсаторов переменной емкости С1С8. И это вполне понятно: действуют два взаимосвязанных контура. Но вот предназначение еще одного "переменника" С9 улавливается не сразу. А ведь по существу - это подстроенный конденсатор, аналогичный двум другим - С2 и С10. Только управление у С9 выведено на переднюю панель приемника. В ламповых конструкциях такой конденсатор назывался "корректором". В нашем случае он выполняет ту же функцию - позволяет получать точное сопряжение обоих контуров в любом месте диапазона, что, в свою очередь, может значительно повысить уровень выбранного сигнала.

Теперь о деталях. Подойдут многие их типы, лишь бы транзисторы VT1 и VT2 были достаточно высокочастотными. Но для того чтобы вся эта элементная база удобно разместилась на монтажной плате (речь о ней пойдет дальше), целесообразно остановить выбор на следующих деталях.

Постоянные резисторы лучше брать типа МЛТ-0,25 (кроме R33, для которого подойдет ВС-0,25). А в качестве потенциометра - СП-0,4.

Теперь конденсаторы. Для блока КПЕ желательно взять КП4-5, корректором С9 послужит КПВМ. Остальные "подстроечники" - КПКМ. Конденсаторы С3, С5 - типа КТ-1, прочие постоянные - КЛС и К50-6.

Контурные катушки индуктивности - самодельные, размещаются на каркасах диаметром 6 мм с подстроечными сердечниками из феррита 100НН. Причем обмотки L1 и L4 имеют по двадцать одному, а L2 и L6 - по трем виткам провода. Отвод для подключения антенны у L1 делается от 16-го витка, считая от заземленного конца.

Катушка L5 содержит (уточняется экспериментально) от трех до шести витков. Располагается она (по отношению к 14) со стороны, обратной размещению L6. Для намотки используется провод ПЭВ-2 0,23.

Дроссель L3 наматывается поверх резистора R3, имеет 70 витков провода ПВ-2 0,1.

Капсюль головного телефона - высокоомный (типа ТОН-2М). Источником электропитания регенератора могут служить две батареи 336, соединенные последовательно. Подключаются они с помощью тумблера. А для верньера - замедлителя настройки - лучше взять готовый диск (от КПЕ переносных приемников) с натяжной спиральной пружинкой и тросиком к нему. В качестве приводной оси, несущей ручку настройки, использовать некондиционный переменный резистор типов СП-0,4, СПО-0,5 и тому подобное. Причем корпус у такого резистора нужно распилить поперек, оставив нетронутой переднюю стенку вместе с узлом крепления, в котором без ограничения будет вращаться "родная" ось.

Детали приемника в основном собираются на монтажной плате из фольгированного гетинакса (текстолита). Конфигурация печатных проводников, а также расположение (с обратной стороны) деталей показаны на рис. 3. Чтобы уменьшить вероятность возникновения паразитной обратной связи между контурными катушками, одна из них располагается на плате "лежа". При этом геометрические оси у индуктивностей взаимно перпендикулярны. Каркас катушки L1 может поворачиваться на некоторый угол относительно L3, L4.

Сюрпризы обратной связи
Рис. 3. Печатная плата с расположенными на ней деталями монтажа

Приемник оформляется в виде настольной конструкции приборного типа (рис. 4). Для стенок футляра подойдет 8-мм многослойная фанера. Лицевую панель и съемную заднюю стенку целесообразно выполнить из листовой пластмассы толщиной около 3 мм. Причем заранее предусматриваются отверстия: на лицевой панели - для осей верньера настройки, регулятора обратной связи и шкалы; на боковых стенках - под гнезда антенны, телефона и выключатель электропитания. Несколько "утопленный" подшкальник крепится изнутри к лицевой панели. Сквозь него пропущена ось, связанная с ротором КПЕ и несущая стрелку - указатель настройки. Градуировку шкалы выполняют самостоятельно, после чего закрывают окна пластинкой из оргстекла.

Сюрпризы обратной связи
Рис. 4. Этот приемник изготовлен "по рецептам" 30-х годов, но на современной элементной базе

Монтажная плата располагается вертикально. Прикрепленная к брусочкам (соответственно с положением КПЕ), она связывает стенки футляра и лицевую панель в единую конструкцию. За ней (ближе к съемной задней стенке) размещаются батареи питания.

Чтобы приемник работал безотказно, его нужно наладить. В первую очередь проверяются и при необходимости подгоняются под оптимум режимы работы транзисторов по постоянному току. Делается это при отключенной антенне. Подбором номинала резистора R1 устанавливается напряжение на коллекторе VT1 (относительно общего провода), близкое к 3 В.

При этом добиваются, чтобы коллекторный ток покоя у транзистора VT5 составлял 2...3 мА.

Обратная связь здесь должна быть минимальной!

Контуры сопрягают при подключенной внешней антенне. Необходимо убедиться, что обратная связь возникает (при повороте ручки резистора R7) в пределах всего диапазона. Если же при каких-то положениях R7 не удается заставить приемник регенерировать, следует увеличить количество витков у катушки L5. Если генерация, наоборот, возникает на участке шкалы независимо от положения регулятора, число витков следует несколько сократить. Наконец, бывает, что генерация вообще не появляется. В таком случае рекомендуется поменять местами выводы катушки L5.

Сопряжение начинают с высокочастотного конца диапазона, настроившись на какую-нибудь широковещательную радиостанцию с длинной волной порядка 25 м. При конденсаторе С9, находящемся примерное среднем положении, подстройкой С10 получают наилучшее сопряжение (по максимуму сигнала при неизменной обратной связи). То же проделывают на другом конце диапазона с сердечником катушки L4. Найденные положения настроенных элементов в дальнейшем лучше не трогать, а во время подстройки в пределах шкалы подправлять сопряжение корректором С9.

Заниматься сопряжением контуров лучше в первые вечерние часы, когда еще достаточно много радиостанций на "дневном" 25-метровом поддиапазоне, но уже появляются передачи на типично "вечерних" участках - 41 и 49 м. В это время хорошо слышен и 31 - метровый вещательный поддиапазон - здесь порою можно голоса "выловить" с острова Цейлон и даже из Австралии.

Конечно же, во многих местах шкалы встречаются россыпи ведомственных передатчиков. Причем далеко не все ведут радиообмен в телефонном режиме. Работу телеграфом можно услышать, слегка перейдя за порог генерации. В этом случае вместо невразумительных щелчков зазвучит мелодичная "морзянка".

В городских условиях радиоприем обычно ведут на комнатную антенну. В зданиях из бетона и стали эффективность подобного рода антенн, как правило, невелика, в чем легко убедиться, перейдя на "штырь" или "метелку", укрепленные на оконной раме снаружи. Еще лучше радиоприем на "наклонный луч" - брошенный на верхушку ближайшего дерева отрезок изолированного провода. Во всех случаях использования наружных антенн обязательно надо предусмотреть возможность их отсоединения от ввода в помещение с одновременным подключением к металлическим предметам, углубленным в землю. Такая мера убережет от неприятностей во время грозы.

Не лишним будет завести журнал радионаблюдений, куда записывать наименование (принадлежность) станций, примерную частоту, дату и время приема, а также его качество. Вполне вероятно, что удастся "поймать" и станции, за которыми ведут охоту "DX-исты" - любители приема дальних и редких передатчиков.

Автор: Ю.Прокопцев

Смотрите другие статьи раздела Аудиотехника.

Читайте и пишите полезные комментарии к этой статье.

<< Назад

Последние новости науки и техники, новинки электроники:

Оптимальная продолжительность сна 12.11.2025

Сон играет ключевую роль в поддержании здоровья, когнитивных функций и общего самочувствия. Несмотря на широко распространенный стереотип о восьмичасовом сне, последние исследования показывают, что оптимальная продолжительность сна для большинства здоровых взрослых ближе к семи часам. Эволюционный биолог из Гарварда, Дэниел Э. Либерман, утверждает, что традиционная норма восьми часов сна - это скорее культурное наследие индустриальной эпохи, чем биологическая необходимость. По его словам, полевые исследования, проведенные в сообществах, не использующих электричество, показывают, что средняя продолжительность сна составляет 6-7 часов, что значительно отличается от общепринятого стандарта. Современные эпидемиологические данные подтверждают этот взгляд. Исследования выявили так называемую "U-образную кривую" зависимости между продолжительностью сна и рисками для здоровья. Минимальные показатели заболеваемости и смертности наблюдаются именно у людей, спящих около семи часов в сутки. ...>>

Дефицит кислорода усиливает выброс закиси азота 12.11.2025

Парниковые газы играют ключевую роль в изменении климата, а закись азота (N2O) - один из наиболее опасных среди них. Этот газ не только втрое сильнее углекислого газа в удержании тепла, но и разрушает озоновый слой. Недавнее исследование американских ученых показало, что микробы в зонах с низким содержанием кислорода активно производят N2O, усиливая глобальные климатические риски. Команда из Университета Пенсильвании изучала прибрежные воды у Сан-Диего и провела наблюдения на глубинах от 40 до 120 метров в Восточной тропической северной части Тихого океана - одной из крупнейших зон дефицита кислорода. Исследователи сосредоточились на том, как морские микроорганизмы превращают нитраты в закись азота. В ходе работы выяснилось, что существует два пути образования N2O. Один путь начинается с нитрата, другой - с нитрита. На первый взгляд более короткий путь должен быть эффективнее, однако микробы, использующие нитрат, продуцируют больше газа, поскольку этот "сырьевой" источник более д ...>>

Омега-3 помогают молодым кораллам выживать 11.11.2025

Сохранение коралловых рифов становится все более актуальной задачей в условиях глобального изменения климата. Молодые кораллы особенно уязвимы на ранних стадиях развития, когда стрессовые условия и нехватка питательных веществ могут привести к высокой смертности. Недавнее исследование ученых из Технологического университета Сиднея показывает, что специальные пищевые добавки способны существенно повысить выживаемость личинок кораллов. В ходе работы исследователи разработали особый состав "детского питания" для коралловых личинок. В него вошли масла, богатые омега-3 жирными кислотами, а также важные стерины, необходимые для формирования клеточных мембран. Личинки, получавшие эти добавки, развивались быстрее, становились крепче и демонстрировали более высокую устойчивость к стрессовым факторам. Особое внимание ученые уделили липидам. Анализ показал, что личинки активно усваивают эти вещества, что напрямую влияет на их жизнеспособность. Стерины, содержащиеся в корме, повышают устойчи ...>>

Случайная новость из Архива

Электроприводная поливная катушка AP Machinebouw 15.09.2024

Современное сельское хозяйство стремится к оптимизации и повышению эффективности всех процессов, включая орошение полей. В этом контексте Нидерландская компания AP Machinebouw представила инновационное решение - электрическую версию оросительной катушки с приводом от электродвигателя. Эта технология предлагает более удобное и энергоэффективное управление, заменяя традиционные турбинные и гидравлические системы.

Новая поливная катушка AP оснащена электродвигателем мощностью 4 кВт, который используется для сматывания и разматывания шланга. Это значительно упрощает процесс управления по сравнению с гидравлическими системами, в которых привод барабана осуществляется через два гидроцилиндра. В отличие от предыдущей модели AP Hydropack, где требовался гидравлический насос, электрическая версия стала более универсальной и экологически чистой, так как не нуждается в топливе для работы привода.

Одним из ключевых нововведений стала возможность работы системы от аккумуляторной батареи, установленной на дышле. Это позволяет использовать катушку в поле без подключения к розетке, обеспечивая автономное орошение на протяжении до 12 часов. Если батарея разряжается, ее можно зарядить за 5 часов или быстро заменить на другой полностью заряженный аккумулятор, что позволяет не прерывать работу.

Традиционные турбинные приводы, которые на сегодняшний день остаются самыми распространенными в мире, требуют давления воды для привода катушки. Однако это создает дополнительные потери давления в системе - до 1-1,5 бар в турбине, что снижает эффективность полива и увеличивает потребление ресурсов. Электроприводная система AP исключает эту проблему, так как ее работа не зависит от водяного давления.

Предыдущая версия катушки, AP Hydropack, использовала гидравлическую систему, где привод барабана осуществлялся через гидронасос с бензиновым двигателем. Для работы системы требовалось использовать мотопомпу или насосный агрегат, который часто располагался на значительном удалении от поля. Теперь фермеры, которые ранее использовали гидравлические приводы, могут перейти на электрическую систему, что исключает необходимость в использовании отдельного бензинового гидронасоса и сокращает расходы на топливо.

Электрическая версия катушки будет особенно полезна тем фермерам, которые уже используют электрические насосные установки и закопанные трубопроводы. Электропривод позволяет легко интегрировать катушку в существующие электрические системы, предоставляя альтернативу бензиновым насосам, требующим дополнительного обслуживания и расходов на топливо.

Инновационная поливная катушка с электрическим приводом от AP Machinebouw представляет собой важный шаг вперед в развитии оросительных технологий. Она не только обеспечивает большую автономность и удобство в работе, но и помогает снизить затраты на эксплуатацию и повысить эффективность полива за счет устранения потерь давления в турбинных системах. С внедрением таких решений фермеры получают возможность улучшить управление ресурсами и снизить зависимость от традиционных источников энергии, что особенно важно в условиях растущего спроса на устойчивые и экономичные агротехнологии.

Другие интересные новости:

▪ Силовые тренировки снижают риск смерти

▪ Новая серия танталовых конденсаторов

▪ Вид на дом свысока

▪ Собаке 31000 лет

▪ Атомные часы подтвердили теорию относительности

Лента новостей науки и техники, новинок электроники

 

Интересные материалы Бесплатной технической библиотеки:

▪ раздел сайта Передача данных. Подборка статей

▪ статья Часы остановились в полночь. Крылатое выражение

▪ статья Как дышит рыба? Подробный ответ

▪ статья Органы государственного надзора и контроля

▪ статья Опасности электричества: настоящие, мнимые и неизученные. Энциклопедия радиоэлектроники и электротехники

▪ статья Многоразрядный цифровой люминесцентный индикатор ИЛЦ9-4/7Л. Энциклопедия радиоэлектроники и электротехники

Оставьте свой комментарий к этой статье:

Имя:


E-mail (не обязательно):


Комментарий:





Главная страница | Библиотека | Статьи | Карта сайта | Отзывы о сайте

www.diagram.com.ua

www.diagram.com.ua
2000-2025