Menu Home

Бесплатная техническая библиотека для любителей и профессионалов Бесплатная техническая библиотека


ТВЗ в ламповом УМЗЧ. Энциклопедия радиоэлектроники и электротехники

Бесплатная техническая библиотека

Энциклопедия радиоэлектроники и электротехники / Усилители мощности ламповые

 Комментарии к статье

В статье дается краткий анализ и определены реально достижимые параметры лампового триодного однотактного усилителя с унифицированным выходным трансформатором ТВЗ от телевизионного приемника. Рассмотрен способ переделки трансформатора, позволяющий улучшить его параметры. Приведены практическая схема усилителя и результаты испытаний. Подход, предложенный автором, может быть применен при разработке более мощных ламповых УМЗЧ.

Статья предназначена для радиолюбителей средней квалификации, рекомендации ограничены сведениями, дающими возможность повторить усилитель всем желающим.

Разговоры про чудо лампового звука вызывают естественное желание зто чудо услышать. И первая проблема, с которой столкнутся те, кто захочет повторить какой-либо ламповый усилитель, - это выходной трансформатор. Решить ее можно тремя способами. Можно изготовить его самостоятельно, это возможно, но совсем непросто. Можно купить хороший выходной трансформатор, это просто, но совсем недешево. А можно попытаться использовать что-нибудь доступное и недорогое.

Изучение радиорынка показало, что наиболее доступны выходные трансформаторы (ТВЗ) от старых телевизоров. Выбор широкий, а цена - от 0 3 до 0,6 долл., в зависимости от настроения продавца. Чаще всего встречаются ТВЗ-1-9, они и были приобретены для экспериментов. Купил я и трансформаторы других типов для сравнения. Как оказалось впоследствии, лучшими параметрами обладают трансформаторы ТВЗ-1 -1 и ТВ-2А-Ш - наиболее почтенного возраста, но ТВЗ-1 9 в продаже было больше, именно с ними я решил экспериментировать дальше.

Задача была поставлена следующим образом: попытаться улучшить параметры трансформатора его переделкой (без перемотки), а потом спроектировать выходной каскад таким образом, чтобы максимально скомпенсировать его оставшиеся недостатки. Очевидно, что выходная мощность такого усилителя будет относительно невелика, однако главным было не получение большой мощности, а поиск принципиальных решений.

Немного теории

Чтобы разобраться, куда надо двигаться, вспомним, какие параметры трансформатора на что влияют. Если обратиться к классикам (например, [1]) то, не вдаваясь в тонкости, можно сказать, что определяющими являются шесть параметров: индуктивность первичной обмотки, амплитуда магнитной индукции, индуктивность рассеяния, собственная емкость, сопротивление обмоток и коэффициент трансформации.

Параметры имеющихся трансформаторов были измерены, и вот что получилось:

  • индуктивность первичной обмотки L1 - 6,5 Гн:
  • индуктивность рассеяния (приведенная к первичной обмотке) Ls 56 мГн;
  • емкость (приведенная к первичной обмотке) С - 0.3 мкФ;
  • активное сопротивление первичной обмотки r1 - 269 Ом;
  • активное сопротивление вторичной обмотки r2 - 0,32 Ом;
  • коэффициент трансформации n - 37.

Здесь приведены усредненные данные, одинаковыми у трансформаторов оказались, к сожалению, только надписи на катушках. Материал магнитопровода остался неизвестен, но после снятия кривых намагничивания я склоняюсь к мысли, что это сталь Э44 (высоколегированная, предназначенная для работы в средних полях повышенной частоты). В принципе, что есть - то есть, но для расчетов надо было иметь стартовую точку.

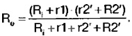
Оценим, какие параметры можно ожидать при использовании таких трансформаторов. Чаще всего их применяли в простых усилителях с выходными лампами 6Ф5П, 6ФЗП, 6П1П, 6П14П в триод-ном включении. В этом случае выходное сопротивление ламп находится в интервале 1,3...2 кОм. Для расчетов примем усредненное значение - 1,7 кОм. На рис. 1 показана упрощенная эквивалентная схема трансформатора, подключенного к лампе, которая представлена как генератор G1 с выходным сопротивлением R, (все приведено к первичной стороне трансформатора).

ТВЗ в ламповом УМЗЧ

Параметры большого сигнала

Посмотрим, как обстоят дела с индукцией в магнитопроводе. Так как индукция обратно пропорциональна частоте, то наиболее интересна именно область низких частот, где она достигает максимальных значений. Фактически, допустимая индукция определит максимальную мощность, которую может передать трансформатор в области низких частот при приемлемых искажениях. Амплитуда индукции в магнитопроводе определяется по известной формуле

где E1 - напряжение, приложенное к первичной обмотке, В; f - частота сигнала, Гц; S - активная площадь сечения магнитопровода. см2; W1 - число витков.

Эту зависимость удобно сразу выразить через мощность в нагрузке. Напряжение Е1, приложенное к первичной обмотке, равно сумме напряжений на нагрузке R2' и на сопротивлении обмотки г2' Индуктивностью рассеяния Ls2' на низких частотах можно пренебречь. Следует учесть, что через первичную обмотку протекает ток покоя лампы I0, создающий намагничивающее поле, которое, в свою очередь, определяет начальное значение индукции В0. По моим расчетам, оно приблизительно равно 0,3Т. После преобразования формула принимает вид

Для расчетов вручную эта формула чересчур громоздка, но при компьютерных вычислениях громоздкость не имеет значения. Рассчитанные для трех значений частоты зависимости индукции от выходной мощности показаны на рис. 2.

ТВЗ в ламповом УМЗЧ

Если учесть, что материал магнитопровода начинает насыщаться при индукции около 1,15Т (это выяснилось при снятии основной кривой намагничивания), и допустить максимальную индукцию, равной приблизительно 0,7 Т, то из графиков видно, какую выходную мощность можно получить в области низких частот: на частоте 30 Гц - всего около 0,25, на 50 Гц - приблизительно 0,8 Вт, а на 100 Гц индукция уже перестает быть ограничивающим фактором. Превышение этих значений не только сильно повышает уровень гармоник, вносимых трансформатором, но и увеличивает уровень гармоник, генерируемых лампой из-за уменьшения входного сопротивления трансформатора. Измерения в реальном каскаде (на лампе 6Ф5П) показали, что при выходной мощности 1 Вт уменьшение частоты сигнала с 1 кГц до 50 Гц приводит к возрастанию уровня гармоник более чем в два раза.

Параметры малого сигнала

Оценим влияние трансформатора на частотные свойства усилителя при работе его на малой мощности, когда проблем с индукцией нет (например, усилитель предназначен для телефонов). В этом случае удобнее производить оценку, воспользовавшись такими параметрами трансформатора, как индуктивность первичной обмотки и индуктивность рассеяния.

Из рис. 1 видно, что в области низких частот лампа нагружена на две параллельные цепи (индуктивностями рассеяния пренебрегаем). Первая - это индуктивность намагничивания L1, через которую течет ток намагничивания IL1, вторая - цепь нагрузки, состоящая из последовательно включенных сопротивлений R2' и R2', через которую протекает ток I2. По мере снижения частоты сигнала реактивное сопротивление L1 падает, соответственно IL1 растет, а I2 уменьшается. Кроме снижения коэффициента передачи каскада, наблюдается, в общем случае, еще одна неприятная вещь - падает входное сопротивление трансформатора, что приводи к уменьшению сопротивления анодной нагрузки лампы и, соответственно, к росту коэффициента гармоник. Для оценки влияния индуктивности первичной обмотки воспользуемся широко известной упрощенной формулой [1]:

где ML - коэффициент частотных искажений; R0 - сопротивление эквивалентного генератора, определяемое из выражения

На рис. 3 приведены результаты расчета частотных искажений каскада в области нижних частот с выходным трансформатором ТВЗ-1-9 для трех значений выходного сопротивления лампы.

ТВЗ в ламповом УМЗЧ

Из графиков видно, что при выходном сопротивлении лампы 1700 Ом (средняя кривая) спад АЧХ на 3 дБ происходит на частоте около 40 Гц. Снижение выходного сопротивления лампы приводит к уменьшению частотных искажений (верхняя кривая).

Но не будем делать скоропалительных выводов и посмотрим, что происходит в области верхних частот.

Из рис 1 следует, что индуктивности рассеяния включены последовательно с нагрузкой (L1 можно не учитывать, так как в области высоких частот ток IL1 ничтожно мал), с повышением частоты их реактивное сопротивление растет а это приводит к уменьшению выходной мощности. Коэффициент частотных искажений определим по формуле

где Мн - коэффициент частотных искажений; Ц - индуктивность рассеяния, приведенная к первичной обмотке (измеренное значение).

На рис. 4 показаны результаты расчетов частотных искажений каскада с тем же трансформатором в области верхних частот для трех значений выходного сопротивления лампы.

ТВЗ в ламповом УМЗЧ

Видно, что ситуация изменилась на противоположную - с уменьшением выходного сопротивления лампы частотные искажения возрастают. Этот факт легко объясним: чем больше лампа напоминает источник тока, тем меньше влияют включенные последовательно с нагрузкой паразитные сопротивления (в том числе и индуктивность рассеяния) на выходной ток I1 (I2 = I1 в области высоких частот). Это вполне справедливо в режиме малого сигнала.

Из сказанного можно сделать вывод, что для выходного трансформатора с не очень хорошими параметрами существует некоторое оптимальное выходное сопротивление источника сигнала, позволяющее получить максимально широкую полосу. Это сопротивление довольно просто вычислить, решив оптимизационную задачу в любом математическом пакете. (Если трансформатор имеет большую индуктивность первичной обмотки и малые паразитные параметры, эта задача теряет актуальность).

Это крайне поверхностное исследование выходного каскада с трансформаторами ТВЗ дало ответ на два вопроса: чего ожидать от стандартного трансформатора и к чему стремиться. Собственно говоря, к чему стремиться, было ясно с самого начала - паразитные параметры и амплитуду индукции надо понижать, а индуктивность первичной обмотки повышать. Но мне хотелось качественные (скорее эмоциональные) определения понижать" и "повышать" перевести в количественную форму. К сожалению, такие параметры трансформатора, как индуктивность рассеяния, коэффициент трансформации и собственная емкость, определяются конструкцией и технологией изготовления катушки, и без перемотки последней мы их изменить не можем.

Но не все потеряно! Изменив конструкцию трансформатора, мы можем воздействовать на индуктивность первичной обмотки и амплитуду индукции, а это совсем не мало.

Переделка трансформатора

Единственное, что можно сделать в данном случае, - изменить способ сборки магнитопровода В заводском исполнении он выполнен с зазором (диэлектрической прокладки обычно нет, зазор образуется из-за неплотного прилегания пакетов Ш-образных и замыкающих пластин) Давайте ликвидируем зазор сборкой пластин магнитопровода вперекрышку и посмотрим, что получится.

Для начала трансформатор надо освободить от металлической обоймы, предварительно разогнув ее крепежные лапки. Далее, изъяв из катушки магнитопровод, аккуратно отделите пластины одну от другой и соберите вновь, укладывая их вперекрышку. Делайте это тщательно (для уменьшения зазора) и обязательно используйте все пластины. Возможно, замыкающих пластин не хватит, поэтому желательно иметь второй трансформатор с таким же магнитопроводом Если переделываете два трансформатора (для стереофонического усилителя), число пластин в обоих должно быть одинаковым (естественно, в этом случае может понадобиться еще один в качестве "донора" )

После сборки поставьте магнитопровод широкой стороной на ровную поверхность (кусок фанеры, гетинакса, текстолита) и легкими ударами киянки по выступающим торцам пластин добейтесь того, чтобы они расположились заподлицо с остальными. Эту операцию повторите, перевернув магнитопровод на противоположную сторону. Вид переделанно о трансформатора на этом этапе показан на рис. 5. Готовый трансформатор желательно снова вставить в обойму. Легче всего это сделать, используя большие слесарные тиски, но особенно не усердствуйте большие механические напряжения ухудшают магнитные свойства стали.

ТВЗ в ламповом УМЗЧ

Параметры переделанного трансформатора получились следующие: индуктивность первичной обмотки - 12,3 Гн, индуктивность рассеяния 57 мГн, емкость - 0,3 мкФ. Сравнив их с приведенными в начале статьи, видим, что параметры трансформатора существенно улучшились - индуктивность первичной обмотки возросла почти вдвое, а паразитные параметры не изменились. Вы можете справедливо отметить- в магнитопроводе теперь нет зазора, следовательно, нет его линеаризующего воздействия, и трансформатор нельзя использовать в традиционном каскаде с постоянным подмагничиванием. Согласен, но заметьте, после переделки уменьшилась амплитуда магнитной индукции в магнитопроводе на 0,3Т при одинаковой выходной мощности. В итоге коэффициент гармоник, вносимых трансформатором, снизился. Совершенно очевидно, что возросшая индуктивность первичной обмотки позволяет расширить полосу воспроизводимых частот в области низких частот.

Так как переделанный трансформатор не может работать с подмагничиванием, для его возбуждения необходимо использовать другой тип выходного каскада.

Выходной каскад

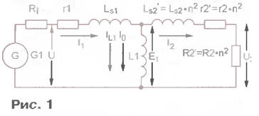
Самый очевидный путь - использовать так называемый дроссельный выходной каскад [2] и отделить трансформатор от анодной цепи лампы конденсатором (рис. 6).

ТВЗ в ламповом УМЗЧ

Это решает основную задачу - исключает подмагничивание выходного трансформатора, но требует использования дросселя в анодной цепи. Требования к нему по индуктивности обмотки, амплитуде индукции и паразитным параметрам не менее жесткие, чем к выходному трансформатору (хочу сразу предупредить читателей, что использовать в подобном каскаде дроссели фильтров недопустимо). Поэтому этот вариант для нас неприемлем.

Наиболее подходит в данном случае выходной каскад с источником тока в анодной цепи [3] (рис. 7), обладающий рядом преимуществ по сравнению с дроссельным. Высокое выходное сопротивление источника тока позволяет получить от лампы максимальное усиление, каскад имеет более широкую полосу воспроизводимых частот, менее требователен к качеству источника питания, конструкция в целом имеет меньшие габариты.

ТВЗ в ламповом УМЗЧ

Остановимся более подробно на полосе воспроизводимых частот и качестве источника питания. Если в дроссельном каскаде принять индуктивность дросселя, равной бесконечности, а паразитные параметры равными нулю, то каскады будут иметь одинаковые коэффициент усиления и полосу воспроизводимых частот. Но реализовать такой каскад с реальным дросселем невозможно так как его конечная индуктивность ограничит полосу частот снизу, а паразитные параметры - сверху. А вот источник тока с параметрами близкими к идеальным реализовать вполне возможно. Большое преимущество каскада с источником тока - отсутствие жестких требований к элементам источника питания, так как через него не протекает переменная составляющая тока нагрузки, она замыкается в контуре, образованном лампой, разделительным конденсатором и первичной обмоткой трансформатора. Это позволяет использовать в источнике любые конденсаторы и не особенно заботиться об уменьшении амплитуды пульсаций.

Существуют и недостатки. Самый неприятный заключается в том, что напряжение питания каскада с источником тока должно быть значительно выше (как минимум, в полтора раза по сравнению с дроссельным) Эффективность каскада, соответственно, меньше, и схема гораздо сложнее.

Источник тока можно выполнить как на лампе, так и на транзисторах. Я склонился к транзисторному варианту по следующим причинам В этом случае достижима более высокая стабильность тока, минимальное рабочее напряжение - гораздо ниже (и без того необходимо весьма высокое анодное напряжение), не требуется дополнительная накальная обмотка для лампы источника тока.

Особое внимание необходимо уделить разделительному конденсатору С1. Его качество влияет на выходной сигнал, так как через него протекает выходной ток лампы. Оксидные конденсаторы здесь применять недопустимо, можно использовать только бумажные и полиэтилентерефталатные (например, К73-17 с номинальным напряжением не менее 400 В; нужную емкость получают параллельным соединением требуемого числа конденсаторов).

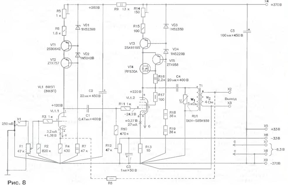
Схема усилителя

Принципиальная схема усилителя изображена на рис. 8, там же указаны режимы ламп по постоянному току. Выбор активных компонентов в основном определился возможностью их приобретения широким кругом радиолюбителей.

ТВЗ в ламповом УМЗЧ
(нажмите для увеличения)

Усилитель двухкаскадный: первый выполнен на триодной части лампы VL1, второй (выходной) - на ее пентодной части. В обоих каскадах в анодной цепи используются источники тока. Преимущества такого схемного решения в выходном каскаде мы обсудили выше, использование источника тока в каскаде предварительного усиления также вполне обосновано.

Во-первых, это позволяет получить от лампы максимальное усиление. Во вторых, ее работа при фиксированном токе позволяет снизить коэффициент гармоник каскада в два-два с половиной раза. Хорошая АЧХ обеспечивается выбором достаточно большого тока покоя лампы. В каскаде используется автоматическое смещение, образующееся на резисторе R4, также через него вводится неглубокая местная ООС. При желании усилитель можно охватить общей ООС, подав в цепь катода триода часть сигнала с выхода усилителя через резистор R8.

В выходном каскаде используется фиксированное смещение, регулируемое подстроечным резистором R12. Основное назначение резистора R13 - обеспечить удобное измерение тока покоя выходного каскада.

Для защиты компонентов выходного каскада от перенапряжений применен варистор RU1 с квалификационным напряжением 180V (SIOV-S05K180). Его малые паразитные параметры практически не оказывают влияния на выходной сигнал.

Применение сложных каскодных источников тока обусловлено большим размахом переменного напряжения на анодах ламп [4] (особенно в выходном каскаде). Использование простых источников на одном транзисторе (это относится и к варианту на полевом транзисторе с резистором в цепи истока), рекомендуемых некоторыми авторами, не обеспечивает приемлемой стабилизации тока в широком диапазоне частот. В выходном каскаде даже применение каскодного источника не решает всех проблем: на частотах выше 25...30 кГц становится заметным спад усиления из-за влияния емкостей транзистора VT4. Несколько расширить полосу частот каскада можно, заменив пару транзисторов VT4, VT5 одним высокочастотным высоковольтным p-n-р транзистором подходящей мощности (например, 2SB1011) Однако такие транзисторы менее доступны.

Коснусь еще одного вопроса, связанного с применением источников тока и их влиянием на качество звука. Идеальный источник тока, естественно, не окажет никакого влияния, но реальные могут влиять Прежде чем рекомендовать рассматриваемый вариант источника тока, я его достаточно подробно исследовал и существенного ухудшения спектра выходного сигнала в диапазоне звуковых частот не обнаружил. Для исследований использовались спектроанализатор НР-3585 фирмы Hewlett-Packard с динамическим диапазоном 120 дБ и селективный вольтметр D2008 фирмы Siemens с еще более впечатляющим значением этого параметра - 140 дБ. Конечно, отличия от резистивного каскада существуют, но только на уровне -80...-90 дБ. Во многих случаях это уже ниже уровня собственных шумов каскада. На что действительно надо обратить внимание, так это на уровень шумов каскада с источником тока. Применение активных элементов в цепи анода приводит к некоторому возрастанию шумов (это в равной мере относится и к источникам выполненным на лампах) но для каскадов, работающих с входными сигналами в сотни милливольт, принципиального значения это не имеет Во входных каскадах высокочувствительных усилителей это следует иметь в виду.

Я не сторонник борьбы "за чистоту ламповых рядов" ради самой борьбы и отрицания реальных преимуществ гибридных устройств. Результатом такого подхода, на мой взгляд, будут топтание вокруг решений 50-х годов прошлого века и рассуждения о необходимом составе используемого припоя. Самое важное в нашем случае, что сигнал усиливается именно лампами (через источник тока переменная составляющая практически не протекает).

О некоторых деталях усилителя

Конкретные типы элементов, не указанные на схеме, я перечислять не буду, но хочу обратить внимание на некоторые из них.

В катодных цепях лампы желательно использовать резисторы (R4 и R13) с допускаемым отклонением сопротивления от номинала не более ±1 % (С2-1. С2-29В и т. п.), а в качестве подстроечных (R5, R12, R14) - многооборотные (подойдут СПЗ-37, СПЗ-39, СП5-2, СП5-3, СП5-14). Разделительный конденсатор (С4) - металлобумажный (МБГЧ, МБГО, МБГТ) с номинальным напряжением не менее 400 В. Но, как отмечалось, допустимо применение и полиэтилентерефталатных (К73-17) с таким же напряжением. Требуемую емкость получают параллельным соединением соответствующего числа конденсаторов.

Вместо варистора SIOV-S05K180 можно использовать газовые разрядники или телекоммуникационные супрессоры с малой емкостью на подходящее напряжение.

Транзистор VT4 необходимо установить на теплоотвод, способный рассеять мощность 5...6 Вт (необходимая площадь охлаждающей поверхности - 120... 150 см2).

Налаживание усилителя

При использовании заведомо исправных деталей и правильном монтаже проблем с налаживанием не возникает. Для налаживания усилителя, как минимум, необходим авометр, очень желательно наличие генератора сигналов 3Ч и осциллографа. Перед включением усилителя установите движки подстроечных резисторов R5 и R14 в верхнее (по схеме) положение, a R12 - в нижнее. Это не ошибка, лампу VL1.2 надо полностью открыть. Вход усилителя должен быть замкнут накоротко. Сначала установите ток покоя первого каскада (резистором R5), затем выходного (R14). Нужного напряжения на аноде VL1.2 добиваются в последнюю очередь (резистором R12).

Точно напряжение смещения VL1.2 подбирают, подав на вход усилителя сигнал от генератора (выход, естественно, должен быть нагружен на эквивалент нагрузки). Необходимо добиться максимального размаха напряжения сигнала на аноде выходной лампы при минимальных искажениях. Следует заметить, что ограничение верхней полуволны выходного напряжения происходит довольно резко, что связано с выходом источника тока из режима стабилизации. При использовании лампового источника тока этот эффект менее заметен.

В выходном каскаде есть интересная возможность. Разделительный конденсатор С4 и индуктивность первичной обмотки выходного трансформатора образуют низкодобротный последовательный колебательный контур. При емкости С4, указанной на схеме, его резонансная частота приблизительно равна 10 Гц и существенного влияния на выходной сигнал не оказывает. Уменьшая емкость конденсатора, можно сдвинуть резонансную частоту контура в область более высоких частот, что приведет к подъему (расширению) АЧХ в низкочастотной области. Но это чисто теоретически, реальные процессы, происходящие в этом контуре, гораздо сложнее, и результат не всегда однозначен. Я не берусь давать по этому поводу рекомендации (оценивать это надо на слух) и проведение такого эксперимента оставляю на усмотрение читателей.

Результаты испытаний

Описанный усилитель был собран на макетной плате. Питание осуществлялось от нестабилизированного выпрямителя с LC-фильтром. Ниже приведены измеренные параметры усилителя и спектры выходного сигнала при работе в различных режимах (общая ООС не использовалась). Сопротивление нагрузки - 4 Ом, напряжение питания - 370 В.

  • Номинальная выходная мощность, Вт.....1.2
  • Номинальное входное напря­жение на частоте 1 кГц, В.....0,25
  • Коэффициент усиления на частоте 1 кГц: первого каскада.....60
  • второго каскада.....6
  • Выходное сопротивление приведенное Ом.....1839
  • Коэффициент гармоник на частоте 1 кГц не более, при выходной мощности Bт 1,2.....4,4
  • 0,1.....1,0
  • Полоса пропускания на уровне - 1 дБ, кГц, при выходной мощности. Вт: 1,2.....0.03...18
  • 0,2.....0,02...22
  • Коэффициент демпфирования на частоте 1 кГц при выходной мощности 1,2 Вт.....2,99
  • Скорость нарастания выходного напряжения В/мкс при выходной мощности 0,2 В.....1,2

АЧХ усилителя при двух значениях выходной мощности показана на рис. 9. Спектр выходного сигнала частотой 1 кГц при выходной мощности 1,2 Вт изображен на рис. 10, частотой 30 Гц (при той же выходной мощности) на рис. 11 то же, но при выходной мощности 0,1 Вт - на рис. 12 и 13 соответственно.

ТВЗ в ламповом УМЗЧ

Реакцию усилителя на импульсный сигнал частотой 1 кГц при выходной мощности 1 2В иллюстрирует рис. 14.

По сравнению с усилителем с традиционным выходным каскадом и не переделанным трансформатором параметры явно улучшились. Если в области средних и высших частот изменения невелики (на частоте 1 кГц коэффициент гармоник уменьшился приблизительно на 12%) то в области низких частот выигрыш значительный. Произошло заметное расширение полосы в область низших частот при существенно меньшем уровне гармоник (на частоте 50 Гц при мощности 1,2 Вт почти в два раза) При выходной мощности 0,1 Вт коэффициент гармоник на частоте 30 Гц не превышает 1,2 % В спектре выходного сигнала во всех режимах преобладает вторая гармоника, число высших гармоник ограничено и, кроме того, их уровень очень мал.

Скорость нарастания выходного напряжения усилителя невелика но здесь мало что можно сделать, большие значения паразитных параметров выходного трансформатора существенно ограничивают возможности коррекции В действие вступает закон "тришкиного кафтана" попытка повысить скорость нарастания приводит к ухудшению других параметров усилителя.

Заключение

Получившийся усилитель это, конечно, не "Ongaku", но и не говорящая консервная банка неизвестного производства за 20 долл. У него чистый певучий звук. Конечно, небольшая выходная мощность накладывает определенные ограничения на его применение: для озвучивания комнаты средних размеров такой мощности явно недостаточно, но как телефонный усилитель он будет совсем не плох Я бы сравнил этот усилитель с флакончиком пробных духов. Вы сможете сами оценить особенности "лампового" звука и решить, насколько он вам нравится, а не полагаться на мнение других людей.

Усилитель можно усовершенствовать. Весьма перспективное направление - использование более "линейных" ламп. Результаты моделирования показали, что применение в выходном каскаде триодов средней мощности позволяет уменьшить коэффициент гармоник на полной мощности еще в полтора-два раза. Но это неизбежно приводит к увеличению числа ламп (которые к тому же дефицитны) и усложнению схемы.

Не сошелся свет клином и на трансформаторах ТВЗ. Опытные радиолюбители на основе описанного подхода, используя трансформаторы более высокого качества, могут создавать свои конструкции с гораздо лучшими параметрами Потенциальные возможности выходного каскада с источником тока довольно велики.

В заключение хочу заметить, что использование трансформаторов типа ТВЗ - это большой компромисс между качеством и стоимостью. В высококачественном ламповом усилителе необходимо использовать хороший выходной трансформатор.

Литература

  1. Цыкин Г. С. Трансформаторы низкой частоты. - М Связьиздат 1955.
  2. Войшвилло Г. В. Усилители низкой частоты - М.: Связьиздат 1939
  3. Ложников А. П., Сонин Е. К. Каскодные усилители - М Энергия 1964
  4. Хоровиц П. Хилл У. Искусство схемотехники. - М.: Мир, 1983.

Автор: Е.Карпов, г.Одесса, Украина

Смотрите другие статьи раздела Усилители мощности ламповые.

Читайте и пишите полезные комментарии к этой статье.

<< Назад

Последние новости науки и техники, новинки электроники:

Польза белкового завтрака 14.01.2026

Правильное питание по утрам играет ключевую роль в поддержании здоровья и контроле веса. Многочисленные исследования подтверждают, что состав завтрака может влиять на аппетит в течение всего дня и качество употребляемой пищи. Австралийские ученые провели масштабный эксперимент, который показал, что употребление белковой пищи с утра помогает дольше чувствовать сытость и предотвращает переедание. В исследовании участвовали более 9 тысяч человек среднего возраста 46 лет. В период с 2011 по 2012 год специалисты анализировали рационы респондентов, оценивая долю основных макронутриентов. В среднем участники потребляли 43% углеводов, 31% жиров, 18% белков, 2% клетчатки и 4% алкоголя. Такой рацион позволил ученым проследить взаимосвязь между утренним приемом пищи и пищевым поведением в течение дня. Выяснилось, что участники, чей завтрак содержал недостаточное количество белка, ощущали повышенный аппетит в течение дня. Они ели больше, чем необходимо, и часто выбирали продукты с высоким со ...>>

Технология SmartPower HDR 14.01.2026

Ноутбуки стремительно развиваются в плане графики и мультимедийных возможностей, но яркие дисплеи с высоким динамическим диапазоном (HDR) часто становятся серьезной нагрузкой для аккумуляторов. Длительная работа с видео высокого качества или играми в HDR приводит к быстрой разрядке батареи, что ограничивает мобильность пользователей и снижает комфорт работы. Решить эту проблему призвана новая технология SmartPower HDR, разработанная совместно компаниями Samsung Display и Intel. Суть технологии заключается в динамическом управлении напряжением OLED-панелей. Чипсет ноутбука в реальном времени анализирует пиковую яркость каждого кадра и передает эти данные контроллеру дисплея, который оптимизирует подачу напряжения в зависимости от количества активных пикселей. В отличие от традиционных режимов HDR, где яркость часто фиксируется на максимальном уровне, SmartPower HDR адаптируется к конкретному контенту, что снижает энергопотребление без потери качества изображения. Технология позвол ...>>

Недосып существенно сокращает жизнь 13.01.2026

Сон является одной из самых фундаментальных потребностей человека. Он влияет на обмен веществ, работу сердца и мозга, иммунитет и общее самочувствие. Современный ритм жизни часто заставляет людей жертвовать сном ради работы, учебы или развлечений, но ученые предупреждают: регулярный недосып может иметь далеко идущие последствия для здоровья и долголетия. Исследователи из Орегонского университета здравоохранения и науки пришли к выводу, что сон менее семи часов в сутки связан с сокращением продолжительности жизни. По данным специалистов, хроническая нехватка сна не только вызывает усталость и снижение работоспособности, но и постепенно сказывается на здоровье органов и систем, увеличивая риски развития различных заболеваний. Для анализа ученые использовали обширную национальную базу данных США, сопоставляя показатели ожидаемой продолжительности жизни на уровне штатов с результатами опросов Центров контроля и профилактики заболеваний за период с 2019 по 2025 годы. Они учитывали мно ...>>

Случайная новость из Архива

Лазер величиной с вирусную частицу 17.11.2012

Группа исследователей из Северо-западного университета (штат Иллинойс) изобрела способ производства лазерного устройства размером с вирусную частицу, способного работать при комнатной температуре. Эти плазмонные нанолазеры можно будет использовать в кремниевых фотонных устройствах, оптических цепях и микроскопических биосенсорах. Уменьшение размера фотонных и электронных элементов критично для сверхбыстрой обработки данных и сверхплотных носителей информации. Результаты опубликованы в журнале Nano Letters.

"Источники когерентного света с размерами, измеряемыми в нанометрах, важны не только для изучения малоразмерных явлений, но и для создания оптических устройств с размерами, не превосходящими дифракционный предел света", - сказала Тери Одом, эксперт по нанотехнологиям, руководившая исследованием. - "Причина, по которой мы смогли создать столь малый нанолазер, заключается в том, что мы сделали лазерную полость из металлических наночастиц-димеров - молекул, по очертаниям напоминающих галстук-бабочку".

Эти металлические наночастицы подпирают локализованные поверхностные плазмоны, не обладающие существенными размерами в контексте связывающего света. Использование очертаний галстука-бабочки обладает двумя существенными преимуществами. С одной стороны, такая форма предоставляет хорошо обозначенную электромагнитную "горячую точку" в наноразмерах благодаря антенному эффекту. С другой, такая форма минимизирует "потери" металла на невыпуклых очертаниях.

"Как ни странно, мы также обнаружили, что, будучи выстроенными в матрицу, резонаторы в форме "бабочки" могут излучать свет под особыми углами относительно ориентации решетки", - сообщила Одом.

Другие интересные новости:

▪ Массовое производство трюфелей

▪ С мышью наперевес

▪ Ночное зрение бабочек

▪ Мобильный аккумулятор с беспроводной зарядкой HyperCharger X

▪ Антенна беспроводной передачи данных 1 Тбит/с и выше

Лента новостей науки и техники, новинок электроники

 

Интересные материалы Бесплатной технической библиотеки:

▪ раздел сайта Справочные материалы. Подборка статей

▪ статья Эрик Берн (Леонард Бернстайн). Знаменитые афоризмы

▪ статья Кто изобрел чулки? Подробный ответ

▪ статья Чистильщик обуви. Должностная инструкция

▪ статья Волшебное реле. Энциклопедия радиоэлектроники и электротехники

▪ статья Устройство защитного отключения нагрузки. Энциклопедия радиоэлектроники и электротехники

Оставьте свой комментарий к этой статье:

Имя:


E-mail (не обязательно):


Комментарий:





Главная страница | Библиотека | Статьи | Карта сайта | Отзывы о сайте

www.diagram.com.ua

www.diagram.com.ua
2000-2026