Menu Home

Бесплатная техническая библиотека для любителей и профессионалов Бесплатная техническая библиотека


Акустическая система VERNA 100А-10. Энциклопедия радиоэлектроники и электротехники

Бесплатная техническая библиотека

Энциклопедия радиоэлектроники и электротехники / Акустические системы

 Комментарии к статье

При построении модели 100А-10 ставилась задача изготовления АС с тональным балансом и реалистичным, объемным звучанием. В громкоговорителях применены динамические головки фирмы SEAS и Peerless. Конструкция корпусов обеспечивает малый уровень вибраций на всех частотах рабочего диапазона. Автор допускает использование и некоторых головок отечественного производства.

Модель 100А-10 конструктивно выполнена в классическом стиле - прямоугольный корпус с головками, расположенными на передней панели. Низкочастотное оформление - фазоинвертор, позволяющий увеличить отдачу на самых низких частотах. Громкоговорители системы имеют платформы, на которые они опираются вмонтированными в корпус стальными конусами. Платформы представляют собой многослойную клееную конструкцию из фанеры и ДСП, которые сводят к минимуму вибрации, передаваемые корпусами в поверхность пола. В верхней плоскости платформы установлены по углам четыре стальных диска - для постановки корпуса АС своими конусами, а в нижней плоскости - четыре диска (также по углам) из плотного фетра.

Полезность такой подвески корпуса подтверждается многочисленными опытами и анализом работы подобных изделий разных производителей.

Комплект динамических головок для 100А-10 подобран с учетом поставленных задач. Практическая помощь при этом была оказана специалистом фирмы "Аркада" [1] Георгием Крыловым.

Для воспроизведения диапазона 30...400 Гц установлены хорошо зарекомендовавшие себя динамические головки НЧ Peerless 850136 (Дания). Они имеют четырехслойные диффузоры из полипропилена, хорошие переходные характеристики, чувствительность 89 дБ и низкую частоту собственного резонанса (около 28 Гц). Их работа в заданной полосе частот обеспечивается размещением двух этих головок в корпусе с внутренним объемом 60 дм3. В избранном оформлении максимальное смещение диффузора оказалось ±4 мм, это позволило получить быстрый и очень глубокий бас - на частоте 30 Гц по уровню -4 дБ. Пара головок НЧ легко справляется с низкими частотами при подведении мощности до 150 Вт.

Для воспроизведения полосы СЧ установлены головки Н522 SEAS (Норвегия). Они также имеют полипропиленовые диффузоры (масса подвижной системы всего 6,5 г) и мощные магниты, чувствительность 91,5 дБ/Вт/м и максимальное смещение диффузора ±3 мм. "Пуля", установленная в центре диффузора, выравнивает фазово-частотную характеристику головки в полосе 1,9...4 кГц. Для уменьшения влияния собственного резонанса головки на переходную характеристику в области СЧ окна диффузородержателя оклеены одним слоем синтетического войлока, как это сделано в [2]. Такая панель акустического сопротивления определенно выигрывает в сравнении с электрической режекцией частоты основного резонанса (например, фильтр-пробка), так как при этом не ухудшается демпфирование головки. Головка Н522 обладает хорошей детальностью даже при воспроизведении звуков с высоким уровнем.

Немаловажно, что головки Н522 и 850136 образуют согласованную пару. Головки СЧ сопряжены с головками НЧ фильтром первого порядка (6 дБ на октаву), что значительно "стабилизирует" технические и субъективные оценки.

Хорошая согласованность динамических и частотных характеристик в области СЧ-ВЧ достигнута с головкой ВЧ Н1149 SEAS. "Пищалка" имеет пропитанный купол из ткани, чувствительность 92 дБ/Вт/м и заглушенную камеру с тыльной стороны купола. Она отличается ровной, без пиков и провалов, АЧХ вплоть до 21 кГц и легким, детальным звучанием. Включение головки через разделительный фильтр третьего порядка (затухание 18 дБ на октаву) при достаточно низкой (около 700 Гц) частоте основного резонанса позволило выбрать границу рабочих частот на частоте 2730 Гц. Такая частота оказалась наиболее оптимальной для сопряжения этой головки со среднечастотными излучателями при достаточном запасе мощности.

Все динамические головки установлены через кольца из натурального фетра средней плотности толщиной 5 мм. Понятно, что фетр здесь играет роль демпфера, снижая уровень вибраций передней панели корпуса. Двухслойный корпус (его собственный вес около 54 кг) с демпфирующими перфорированными панелями и ребрами жесткости способствует воспроизведению музыкальных программ с поразительной естественностью.

Основные технические характеристики

  • Номинальное/минимальное сопротивление, Ом......4/2,94
  • Чувствительность, дБ/Вт/м......90
  • Диапазон воспроизводимых частот, Гц, по уровню -3 дБ......30...21 000
  • Неравномерность АЧХ, дБ, в полосе 38...20000 Гц......±2
  • Номинальная/макс, шумовая мощность, Вт......80/150
  • Частоты раздела полос, Гц......400 и 2730
  • Внешние размеры громкоговорителя (без подставок)......260x1200x383 мм, масса - 65 кг.

Известно, что для воспроизведения глубокого баса нужен корпус высокой жесткости и устойчивости к вибрациям, распространяющимся в основном от головок НЧ. Корпус модели 100А-10 (чертеж конструкции показан на рис. 1) собран из фанеры толщиной 10, 12 мм и ДСП 16 мм. Передняя панель выполнена трехслойной: фанера-ДСП-фанера (12+16+12 мм), остальные - двухслойные: фанера-ДСП (12+16 мм). Заготовки для панелей склеены ПВА и выдержаны под прессом в течение четырех суток.

Акустическая система VERNA 100А-10

Вначале был собран каркас - боковые, верхние и нижние панели с выбранной четвертью на местах крепления. Конструкция усилена снаружи шурупами-саморезами длиной 70 мм в торцы верхних и нижних панелей. Шурупы ввинчены в боковые панели через каждые 50 мм и зафиксированы эпоксидным клеем с наполнителем из мелких (отсеянных) опилок ДСП. Шляпки, утопленные на 5...7 мм от поверхности, закрыты нитрошпатлевкой заподлицо с плоскостью панели.

Затем, исходя из конкретных размеров, были изготовлены передние и задние стенки корпуса, а также бокс для головок СЧ и ВЧ. Кроме того, изготовлены и установлены внутри на передние и задние стенки перфорированные панели и ребра жесткости. Перфорированные панели 5, 6 и 7 имеют по 20 равномерно распределенных отверстий диаметром 20 мм. Панель 8 имеет 24 отверстия диаметром 30 мм. Все они изготовлены из фанеры толщиной 20 мм. Ребра жесткости 4 - из такой же фанеры.

Последний этап - сборка корпуса. Здесь такой метод крепления: клеевые соединения панелей сразу же фиксируют саморезами через каждые 50 мм. Перфорированные панели 5, 6, 7 и 8 также крепят на шурупах. Вклеенная панель 3 служит для увеличения жесткости верхней панели.

В трех углах корпуса установлены деревянные бруски из бука, которые несколько увеличивают площадь соединения панелей и распределяют вибрационные нагрузки на местах соединения панелей. С торцов и по длине эти бруски тоже зафиксированы шурупами. Панели из фанеры (толщиной 20 мм), установленные между головками НЧ и боксом СЧ-ВЧ, служат для снижения вибраций головок НЧ и уменьшения интерференции акустических колебаний внутри корпуса. Панели 1 и 2 служат дополнительным демпфером в нижней части корпуса и элементом внешнего оформления. В этих панелях установлены трубы фазоинвертора, который настроен на частоту 33 Гц.

На задней панели внизу в отверстии 9 установлен порт с позолоченными входными зажимами - "Вход 1" и "Вход 2".

Передняя панель обтянута натуральной кожей матового черного цвета. Помимо эстетических качеств, окружение кожей излучателя ВЧ благоприятным образом сказывается на снижении интерференции в излучении звука на частотах выше 2,5 кГц.

Корпус покрыт шпоном бука толщиной 3 мм с тщательной подгонкой текстуры рисунка. Шпон тонирован, покрыт семью слоями полуматового лака и отполирован до глянца (фото на рис. 2).

В нижней панели корпуса по углам установлены четыре стальных конуса высотой 12 и диаметром 10 мм, представляющие собой часть фланца диаметром 70 и толщиной 6 мм.

Акустическая система VERNA 100А-10

В верхней плоскости подставки-платформы установлены круглые стальные вставки (рис. 3), которые служат опорой для конусов корпуса. В свою очередь, на нижней плоскости платформы приклеены демпферы из натурального твердого фетра диаметром 70 и толщиной 8 мм.

Подставка-платформа призвана свести к минимуму вибрации, идущие в пол, и тем самым акустически "подвесить" корпус АС (после многочисленных опытов автором не были найдены реальные преимущества массивных каменных плит-подставок). Подставка изготовлена из чередующихся слоев фанеры и ДСП общей толщиной 56 мм. Конструкция после нанесения ПВА выдерживалась под прессом в течение четырех суток. Внешние поверхности покрыты и обработаны так же, как и корпусы АС.

Внутренние поверхности корпуса и перфорированные панели запиты клеем ПВА, общая толщина высохшего слоя - около 5 мм. Такое покрытие, во-первых, устраняет неизбежное взаимодействие фанеры с влагой, присутствующей в воздухе и, как следствие, возможное рассыхание панелей. Во-вторых, что не менее важно, слой пластика в 5 мм служит еще одним вибродемпфирующим слоем.

Свободные поверхности бокса НЧ внутри оклеены натуральным войлоком средней плотности толщиной 17 мм. Им же оклеена панель 8, за исключением отверстий и пространства между ребрами жесткости 4. Оклейка сделана так, что в углах образует радиус около 3 см. Таким же войлоком и так же оклеены внутренние поверхности бокса СЧ-ВЧ.

Следует помнить, что натуральный войлок - наиболее эффективный звукопоглотитель в полосе 100...20000 Гц. Приклеенный к панели под давлением, он обладает хорошими вибродемпфирующими свойствами, что особенно ценно при ограничении выбора толщины панелей. Одна из причин крайне редкого применения войлока в АС - его дороговизна.

В вертикальные углы между задней и боковыми панелями, поверх войлока, вклеены валики из х/б ватина диаметром 80 и длиной 160 мм. Как и перфорированные панели, валики также вносят акустические потери на низких частотах. Вместе с войлоком валики значительно уменьшают влияние отраженных волн на тыльные поверхности НЧ диффузоров. Такое акустическое демпфирование в значительной мере снижает неравномерность АЧХ в самом широком спектре частот и расширяет стабильность воспроизведения в области самого низкого баса. Низкие частоты становятся более артикулированными и глубокими.

Наиболее важным моментом можно назвать акустическое демпфирование излучателя СЧ, по звучанию которого в основном и определяется субъективная (да и объективные замеры в заглушённой камере) оценка звучания АС в целом. Этой важной цели служат перфорированные панели-распорки, делящие общий объем на три части. Форма СЧ-ВЧ бокса в значительной мере выравнивает остаточные отраженные ре-зонансы на тыльную поверхность головки СЧ. Объемы позади головок СЧ и ВЧ заполнены расчесанной х/б ватой массой по 70 г у каждой. Наряду с панелью акустического излучения, такое демпфирование позволило практически исключить внутренние акустические резонансы, сближая АЧХ головок в боксе и на воздухе.

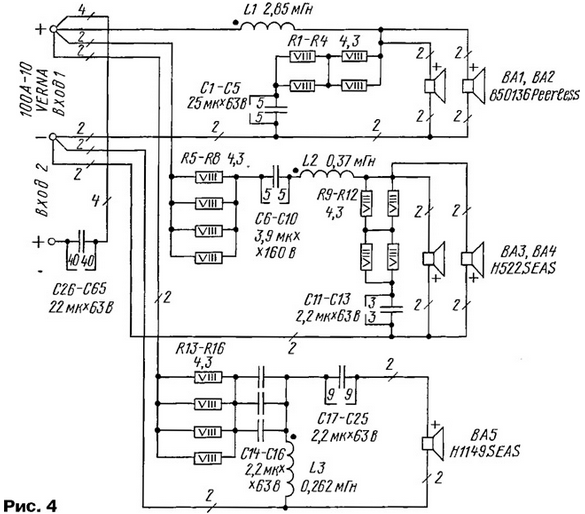
В кроссовере громкоговорителей (электрическая схема показана на рис. 4) для полос СЧ и НЧ использованы фильтры первого порядка (затухание 6 дБ на октаву), которые в минимальной мере влияют на фазово-час-тотные характеристики АС и сохраняют тональный баланс "бесшовным" на частоте разделения 400 Гц. RC-цепи из элементов R1-R4, С1-С5 для излучателей НЧ и R9-R12, С11-С13 для излучателей СЧ стабилизируют их входной импеданс.

Акустическая система VERNA 100А-10

Для головки Н1149 собран разделительный фильтр третьего порядка (затухание 18 дБ на октаву), хорошо защищающий от перегрузок и оптимально согласующий с двумя головками СЧ. Здесь следует отметить, что ВЧ излучатель расположен чуть в стороне от оси установки головок СЧ, что расширяет зону стереоэффекта АС. При таком расположении головок наиболее оптимален фильтр третьего порядка.

Катушки индуктивности намотаны на пластиковых каркасах без сердечников проводом ПЭЛ-1 1,2 (L1 и L2) и ПЭЛ-1 0,8 (L3). Каркасы катушек L1 и L2 имеют высоту 28 и диаметр 32 мм и содержат соответственно 260 и 90 витков. Катушка L3 намотана на каркасе диаметром 12 и высотой 18 мм и содержит 210 витков. Катушки намотаны проводом виток к витку с изоляцией между слоями. Слои пропитаны полиуретановым лаком.

Все элементы разделительных фильтров попарно подобраны и отличаются от номиналов не более 0,5 %. Монтаж элементов выполнен на панелях из фанеры и без соединительных проводов. На одной панели собран фильтр НЧ, на другой - фильтры СЧ и ВЧ. Пайки выполнены серебряно-оловянным припоем, сопротивление каждой пайки контролировалось и не превышало 0,01 Ом. Элементы фильтра закреплены эпоксидным клеем с пластиковым наполнителем, катушки закреплены винтами М4 и также зафиксированы клеем. Для исключения возникновения окисных процессов в местах пайки все монтажные соединения залиты полипропиленовым лаком.

Левый по схеме вывод катушки L1 припаян непосредственно на входной зажим входа 1. Соединение головок с разделительными фильтрами выполнено парами многожильных посеребренных проводов, имеющих двойную изоляцию: внутри - ткань из мелкодисперсного стекловолокна, снаружи - фторопласт. Диаметр каждой многожильной группы - 2,1 мм. Группы резисторов R5-R8 и R13-R16 во избежание взаимного влияния разнесены так же, как и элементы фильтров СЧ и ВЧ. Соединения фильтров СЧ и ВЧ выполнены многожильными посеребренными проводами.

Модель 100А-10 имеет еще и "Вход 2", при подключении к которому сигнал проходит через конденсатор емкостью 880 мкФ. Он служит фильтром первого порядка, обрезающим частоты ниже 30 Гц. Подключение через "Вход 2" ограждает АС от попадания на головки НЧ сигналов инфранизкой частоты и постоянного напряжения.

При прослушивании одних и тех же музыкальных фрагментов при подключении АС на каждый из входов не было заметного различия в воспроизведении басов.

Полные субъективные прослушивания проводились при включении классических композиций: джаза, оперных произведений, рок- и поп-музыки, этнических восточных композиций (богатых множеством ударных и щипковых инструментов). Общее мнение слушателей - легкое, детальное и глубокое звучание, не утомляющее даже при длительном прослушивании на большой мощности.

Отдельно громкоговорители 100А-10 испытывались как фронтальные АС в составе домашнего кинотеатра. В большинстве случаев сабвуфер (ценовой категории до 2000 долл. США) не требовался.

Акустическое оформление 100А-10 (собственно, корпус) подходит для установки некоторых российских динамических головок: 35ГДН-1 -8 - в качестве низкочастотных, 20ГДС-4-8 - среднечастотных. Сохраняя неплохие характеристики 35ГДН-1-8 и 20ГДС-4-8, в качестве излучателя ВЧ рекомендуется все-таки установить H1025SEAS или H883SEAS, которые могут работать с 2700 Гц. При таком комплекте головок потребуется увеличить полезный объем СЧ-ВЧ бокса до 3,5 дм3 и увеличить на 20...30 % количество х/б ваты. Для коррекции воспроизведения наиболее низких частот следует заново подобрать длину труб фазоинвертора. Изменения потребуются и в блоке разделительных фильтров. Главное, что следует сохранять при замене излучателей, - расположение их относительно друг друга (при тех же частотах раздела) и жесткость корпуса с большим декрементом затухания. Это позволяет показать, на что способны относительно дешевые головки и качественно ли изготовлен прослушиваемый компакт-диск.

Литература

  1. arkada.com
  2. Демьянов А. Акустическая система "VERNA 50А". - Радио, 2000, № 12, с 13-16.

Автор: А.Демьянов, г.Москва

Смотрите другие статьи раздела Аудиотехника.

Читайте и пишите полезные комментарии к этой статье.

<< Назад

Последние новости науки и техники, новинки электроники:

Дети, растущие рядом с природой, обретают крепкие кости 02.03.2026

Влияние окружающей среды на здоровье человека становится все более очевидным, особенно в детском возрасте. Новое исследование, опубликованное в журнале JAMA Network Open, показывает, что близость к природе напрямую связана с крепостью костей у детей. Ученые установили, что у детей, чьи дома окружены природными территориями в радиусе 1000 метров на 25% больше обычного, риск развития крайне низкой плотности костей снижается на 65%. Для проведения исследования были проанализированы данные более 300 детей, проживающих в городских, пригородных и сельских районах Фландрии в Бельгии. Плотность костной ткани у детей в возрасте от четырех до шести лет оценивалась с помощью ультразвуковых методов. Такой подход позволил безопасно и точно измерить состояние костей на ранних этапах формирования скелета. При анализе учитывались ключевые факторы, влияющие на рост и развитие детей: возраст, вес, рост, этническая принадлежность и уровень образования матери. На основании этих параметров исследоват ...>>

Самовосстанавливающаяся инфраструктура будущего 02.03.2026

Современные мосты и бетонные конструкции по всему миру сталкиваются с проблемой устаревания и износа. Многие сооружения, построенные до 1980-х годов, постепенно теряют свою несущую способность, что требует дорогого ремонта или полной замены. Недавние разработки ученых из Швейцарских федеральных лабораторий материаловедения и технологий (Empa) предлагают инновационное решение - систему укрепления бетонных конструкций с помощью "умной стали", способной самостоятельно устранять трещины и повреждения. В основе новой технологии лежит арматура из сплава на основе железа с эффектом памяти формы (Fe-SMA). Этот материал обладает уникальным свойством: при нагревании до 190-200 °C стержни стремятся вернуться к своей первоначальной конфигурации. В бетонной конструкции это создает внутреннее напряжение, которое затягивает трещины и выравнивает деформированные элементы, существенно повышая прочность и долговечность сооружений. Актуальность разработки объясняется критическим состоянием инфрастр ...>>

Поцелуи полезны для здоровья 01.03.2026

Вопрос о том, как социальные связи и близость с партнером отражаются на здоровье человека, привлекает внимание не только психологов, но и специалистов в области микробиологии. Новое исследование показывает, что совместное проживание с любимым человеком может оказывать значительное влияние на микробиом кишечника и общее самочувствие. Доктор Наоми Миддлтон, клинический психологи и эксперт по здоровью кишечника, объяснила, что все аспекты совместной жизни - поцелуи, совместное питание, физическая близость и даже просто пребывание рядом - тесно связаны с поддержанием сбалансированной кишечной микрофлоры. Она подчеркивает, что здоровье экосистемы кишечника во многом определяется социальными взаимодействиями и повседневной близостью с другими людьми. По словам Миддлтон, длительное совместное пребывание с партнером может способствовать увеличению микробного разнообразия в кишечнике, а также снижать воспалительные процессы, связанные со стрессом. Такой эффект обусловлен тем, что микробио ...>>

Случайная новость из Архива

Надзор за работниками с помощью ИИ 10.10.2025

Современные технологии все глубже проникают в сферу труда, постепенно изменяя не только методы производства, но и саму природу рабочих отношений. В Китае этот процесс приобрел особенно заметный масштаб: искусственный интеллект становится инструментом не просто автоматизации, но и наблюдения за поведением сотрудников. Новые системы контроля превращают рабочие места в пространства постоянного цифрового надзора, где эффективность и дисциплина измеряются алгоритмами в реальном времени.

На фабриках и в офисах по всей стране все активнее внедряются системы, использующие камеры и интеллектуальные программы анализа движений. Эти алгоритмы фиксируют активность работников, оценивают их скорость, внимание и взаимодействие с коллегами. Полученные данные мгновенно преобразуются в отчеты, по которым руководители могут судить о производительности труда и принимать решения о вмешательстве в процесс. Сторонники таких технологий считают, что подобная автоматизация повышает эффективность производства, снижает издержки и устраняет человеческий фактор в управлении персоналом.

Искусственный интеллект позволяет собирать огромные объемы информации - от продолжительности выполнения задач до степени вовлеченности в командную работу. С точки зрения работодателей, это обеспечивает "прозрачность" производственного процесса и облегчает контроль над коллективом. Однако вместе с экономическими преимуществами возрастает и риск превращения рабочего пространства в систему тотального наблюдения, где любое действие фиксируется и анализируется машиной.

Особенность китайской технологической среды заключается в том, что развитие подобных решений во многом определяется инициативой бизнеса, а не регуляторов. Как отмечают эксперты, государственный контроль и участие самих работников в принятии решений остаются минимальными. Новые продукты и сервисы часто выводятся на рынок сразу после появления технологической возможности, без долгих обсуждений этических последствий. Это позволяет компаниям быстро внедрять инновации, но делает баланс между производительностью и правом на личное пространство все более хрупким.

Со временем ИИ-инструменты стали не только средством повышения эффективности, но и фактором, стирающим границы между работой и личной жизнью. Многие компании отслеживают не только действия сотрудников на рабочем месте, но и их онлайн-активность, местоположение, время отклика на сообщения. Система уведомлений побуждает работников быть на связи даже вне офиса, а то, что ранее считалось исключительными ситуациями, постепенно превращается в норму.

Исследователи отмечают, что подобная практика усиливает зависимость сотрудников от цифрового контроля и делает сбор личных данных избыточным. В условиях, когда в Китае доминирует утилитарный подход к конфиденциальности, работодатель получает доступ к информации, не всегда необходимой для выполнения трудовых обязанностей. Это приводит к психологическому выгоранию, снижению удовлетворенности трудом и размыванию представлений о границах личного времени.

По данным аналитического центра Chatham House, бизнес-модели, основанные на алгоритмах искусственного интеллекта, способствуют росту неравенства в распределении выгод. Несмотря на рост производительности, значительная часть работников не ощущает улучшений в оплате и условиях труда. Исследователи отмечают, что цифровые инструменты управления доводят сотрудников до предела возможностей, но выгода от этого перераспределяется в пользу компаний.

Следует подчеркнуть, что подобные методы мониторинга не ограничиваются Китаем. Крупные западные корпорации, включая Amazon, также активно экспериментируют с системами цифрового отслеживания активности работников. Это указывает на глобальную тенденцию, в рамках которой технологии наблюдения становятся неотъемлемой частью современной экономики.

Другие интересные новости:

▪ Наушники предупредят о потере сознания

▪ Siemens A65: бюджетник с полифонией

▪ Искусственные подсластители заставляют больше есть

▪ Мозг распознает знакомую мелодию всего за 100 миллисекунд

▪ Вязание - тоже терапия

Лента новостей науки и техники, новинок электроники

 

Интересные материалы Бесплатной технической библиотеки:

▪ раздел сайта Освещение. Подборка статей

▪ статья Мы в ответе за тех, кого приручили. Крылатое выражение

▪ статья Какой художник был самым плодовитым? Подробный ответ

▪ статья Оказание первой доврачебной помощи при солнечном тепловом ударе

▪ статья Электромузыкальный звонок. Энциклопедия радиоэлектроники и электротехники

▪ статья Платок на шпаге. Секрет фокуса

Оставьте свой комментарий к этой статье:

Имя:


E-mail (не обязательно):


Комментарий:





Главная страница | Библиотека | Статьи | Карта сайта | Отзывы о сайте

www.diagram.com.ua

www.diagram.com.ua
2000-2026