Menu Home

Бесплатная техническая библиотека для любителей и профессионалов Бесплатная техническая библиотека


Лабораторный блок питания из БП матричного принтера, 220/24, 5 вольт 1,5 ампера. Энциклопедия радиоэлектроники и электротехники

Бесплатная техническая библиотека

Энциклопедия радиоэлектроники и электротехники / Блоки питания

Комментарии к статье Комментарии к статье

Прибор, наличие которого крайне желательно в любой домашней мастерской радиолюбителя, - это, конечно же, лабораторный блок питания. Название "лабораторный" подразумевает возможность регулирования его выходного напряжения в достаточно широких пределах, способность поддерживать установленное значение напряжения с достаточной для налаживаемой с его помощью аппаратуры точностью, наличие электронной защиты, способной при перегрузках или в аварийной ситуации предотвратить выход из строя как питаемого устройства, так и самого источника и т. д. Задача по изготовлению лабораторного блока упрощается, если в качестве основы использовать исправный источник питания какого-либо имеющегося бытового аппарата, уже отслужившего свой срок или морально устаревшего. В публикуемой ниже статье автор делится опытом изготовления лабораторного блока питания на основе стабилизатора напряжения матричного принтера.

В последние десятилетия электронная техника развивается настолько быстро, что аппаратура устаревает гораздо раньше, чем выходит из строя. Как правило, устаревшая аппаратура списывается и, попадая в руки радиолюбителей, становится источником радиодеталей.

Часть узлов этой аппаратуры вполне возможно использовать.

В один из визитов на радиорынок удалось практически за бесценок купить несколько печатных плат от списанной аппаратуры (рис. 1).

Лабораторный блок питания из БП матричного принтера, 220/24, 5 вольт 1,5 ампера
Рис. 1. Печатные плата от списанной аппаратуры

В комплекте к одной из плат шел и трансформатор питания. После поисков в Интернете удалось установить (предположительно), что все платы - от матричных принтеров EPSON. Кроме множества полезных деталей, на плате смонтирован неплохой двухканальный источник питания.

И если плату не предполагается использовать для других целей, на основе его можно построить регулируемый лабораторный блок питания. Как это сделать, рассказано ниже.

Источник питания содержит каналы +24 В и +5 В. Первый построен по схеме понижающего широтно-импульсного стабилизатора и рассчитан на ток нагрузки около 1,5 А. При превышении этого значения срабатывает защита и напряжение на выходе стабилизатора резко падает (ток короткого замыкания - примерно 0,35 А). Примерная нагрузочная характеристика канала показана на рис. 2 (кривая черного цвета). Канал +5 В также построен по схеме импульсного стабилизатора но, в отличие от канала +24 В, по так называемой релейной схеме. Питается этот стабилизатор с выхода канала +24 В (рассчитан на работу от источника напряжения не ниже 15 В) и токовой защиты не имеет, поэтому при коротком замыкании выхода (а такое в практике радиолюбителя не редкость) может выйти из строя. И хотя ток стабилизатора ограничен в канале +24 В, при коротком замыкании ключевой транзистор примерно за секунду нагревается до критической температуры.

Лабораторный блок питания из БП матричного принтера, 220/24, 5 вольт 1,5 ампера
Рис. 2. Нагрузочная характеристика канала

Лабораторный блок питания из БП матричного принтера, 220/24, 5 вольт 1,5 ампера
Рис. 3. Схема стабилизатора напряжения (нажмите для увеличения)

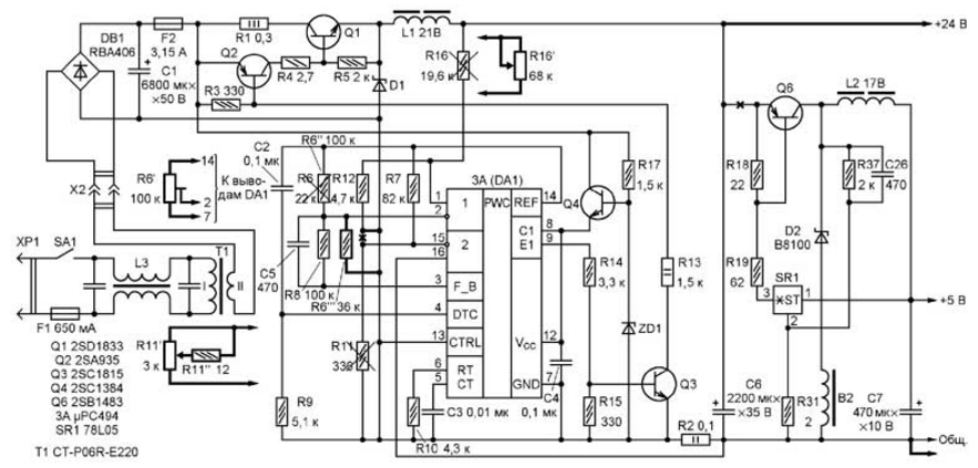
Схема стабилизатора напряжения +24 В показана на рис. 3 (буквенные позиционные обозначения и нумерация элементов соответствуют нанесенным на печатной плате). Рассмотрим работу некоторых его узлов, имеющих особенности или отношение к переделке. На транзисторах Q1 и Q2 построен силовой ключ. Резистор R1 служит для уменьшения рассеиваемой мощности на транзисторе Q1. На транзисторе Q4 построен параметрический стабилизатор напряжения питания задающего генератора, выполненного на микросхеме, обозначенной на плате как 3А (далее будем рассматривать ее как DA1). Эта микросхема - полный аналог знаменитой по компьютерным блокам питания TL494 [1]. О ее работе в различных режимах написано довольно много, поэтому рассмотрим лишь некоторые цепи.

Стабилизация выходного напряжения осуществляется следующим образом: на один из входов встроенного компаратора 1 (вывод 2 DA1) через резистор R6 подается образцовое напряжение с внутреннего источника микросхемы (вывод 14). На другой вход (вывод 1) через резистивный делитель R16R12 поступает выходное напряжение стабилизатора, причем нижнее плечо делителя подключено к источнику образцового напряжения компаратора токовой защиты (вывод 15 DA1). Пока напряжение на выводе 1 DA1 меньше, чем на выводе 2, ключ на транзисторах Q1 и Q2 открыт. Как только напряжение на выводе 1 становится больше, чем на выводе 2, ключ закрывается. Разумеется, процесс управления ключом определяется работой задающего генератора микросхемы.

Токовая защита работает аналогично, за исключением того, что на ток нагрузки влияет выходное напряжение. Датчиком тока является резистор R2. Рассмотрим токовую защиту подробнее. Образцовое напряжение подается на инвертирующий вход компаратора 2 (вывод 15 DA1). В его формировании участвуют резисторы R7, R11, а также R16, R12. Пока ток нагрузки не превышает максимального значения, напряжение на выводе 15 DA1 определяется делителем R11R12R16. Резистор R7 имеет довольно большое сопротивление и на образцовое напряжение почти не влияет. При перегрузке выходное напряжение резко падает. При этом уменьшается и образцовое напряжение, что вызывает дальнейшее снижение тока. Выходное напряжение снижается почти до нуля, и поскольку теперь последовательно соединенные резисторы R16, R12 через сопротивление нагрузки подключаются параллельно R11, образцовое напряжение, а следовательно, и выходной ток также резко уменьшаются. Так формируется нагрузочная характеристика стабилизатора +24 В.

Выходное напряжение на вторичной (II) обмотке понижающего трансформатора питания T1 должно быть не ниже 29 В при токе до 1,4 А.

Стабилизатор напряжения +5 В выполнен на транзисторе Q6 и интегральном стабилизаторе 78L05, обозначенном на плате как SR1. Описание аналогичного стабилизатора и его работы можно найти в [2]. Резисторы R31, R37 и конденсатор С26 образуют цепь ПОС для формирования крутых фронтов импульсов.

Для использования источника питания в лабораторном блоке нужно выпилить из печатной платы участок, на котором размещены детали стабилизаторов (на рис. 1 отделен светлыми линиями). Чтобы можно было регулировать выходное напряжение стабилизатора +24 В, его следует немного доработать. Для начала следует отсоединить вход стабилизатора +5 В, для чего необходимо выпаять резистор R18 и перерезать печатный проводник, идущий к выводу эмиттера транзистора Q6. Если источник +5 В не нужен, его детали можно удалить. Далее следует выпаять резистор R16 и подключить вместо него переменный резистор R16' (как и другие новые элементы, он изображен на схеме утолщенными линиями) номинальным сопротивлением 68 кОм.

Затем надо выпаять резистор R12 и припаять его с обратной стороны платы между выводом 1 DA1 и минусовым выводом конденсатора С1. Теперь выходное напряжение блока можно изменять от 5 до 25 В.

Понизить нижний предел регулирования примерно до 2 В можно, если изменить пороговое напряжение на выводе 2 DA1. Для этого следует выпаять резистор R6, а напряжение на вывод 2 DA1 (около 2 В) подать с подстроечного резистора R6' сопротивлением 100 кОм, как показано на схеме слева (напротив прежнего R6). Этот резистор можно припаять со стороны деталей прямо к соответствующим выводам микросхемы. Есть и другой вариант - вместо резистора R6 впаять R6'' номиналом 100 кОм, а между выводом 2 микросхемы DA1 и общим проводом припаять еще один резистор - R6''' номиналом 36 кОм.

После этих переделок следует изменить ток защиты стабилизатора. Выпаяв резистор R11, впаять на его место переменный R11' номинальным сопротивлением 3 кОм с включенным в цепь движка резистором R11''. Валик резистора R11' можно вывести на лицевую панель для оперативной регулировки тока защиты (примерно от 30 мА до максимального значения, равного 1,5 А). При таком включении изменится и нагрузочная характеристика стабилизатора: теперь при превышении тока нагрузки стабилизатор перейдет в режим его ограничения (синяя линия на рис. 2). Если длина провода, соединяющего резистор R11' с платой, превышает 100 мм, желательно параллельно ему на плате припаять конденсатор емкостью 0,01 мкФ. Также желательно снабдить транзистор Q1 небольшим теплоотводом. Вид на доработанную плату с регулировочными резисторами показан на рис. 4.

Лабораторный блок питания из БП матричного принтера, 220/24, 5 вольт 1,5 ампера
Рис. 4. Вид на доработанную плату с регулировочными резисторами

Такой блок питания можно эксплуатировать с нагрузкой, некритичной к пульсациям напряжения, которые при максимальном токе нагрузки могут превышать 100 мВ.

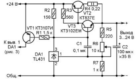
Существенно понизить уровень пульсаций можно, добавив несложный компенсационный стабилизатор, схема которого представлена на рис. 5. В основе стабилизатора - широко распространенная микросхема TL431 (ее отечественный аналог - КР142ЕН19). На транзисторах VT2 и VT3 построен регулирующий элемент. Резистор R4 здесь выполняет ту же функцию, что и R1 в импульсном стабилизаторе (см. рис. 3). На транзисторе VT1 собран узел обратной связи по падению напряжения на резисторе R2. Участок коллектор-эмиттер этого транзистора необходимо подключить вместо резистора R16 в схеме на рис. 3 (разумеется, переменный резистор r16' в этом случае не нужен). Работает этот узел следующим образом. Как только напряжение на резисторе R2 превысит примерно 0,6 В, транзистор VT1 открывается, что вызывает переключение компаратора -микросхемы DA1 в импульсном стабилизаторе и, следовательно, закрывание ключа на транзисторах Q1, Q2. Выходное напряжение импульсного стабилизатора уменьшается. Таким образом, напряжение на этом резисторе поддерживается на уровне около 0,65 В. При этом падение напряжения на регулирующем элементе VT2VT3 равно сумме падения напряжения на резисторе R2 и напряжения на эмиттерном переходе транзистора VT3, т. е. около 1,25... 1,5 В в зависимости от тока нагрузки.

Лабораторный блок питания из БП матричного принтера, 220/24, 5 вольт 1,5 ампера
Рис. 5. Схема компенсационного стабилизатора

В таком виде блок питания способен отдавать в нагрузку ток до 1,5 А при напряжении до 24 В, при этом уровень пульсаций не превышает нескольких милливольт. Следует отметить, что при срабатывании защиты по току уровень пульсаций увеличивается, поскольку микросхема DA1 компенсационного стабилизатора закрывается и регулирующий элемент открыт полностью.

Печатная плата для этого стабилизатора не разрабатывалась. Транзистор VT3 должен иметь статический коэффициент передачи тока h21Э не менее 300, а VT2 - не менее 100. Последний необходимо установить на теплоотвод с площадью охлаждающей поверхности не менее 10 см2.

Налаживание блока питания c таким дополнением заключается в подборе резисторов выходного делителя R5-R7. При самовозбуждении блока можно шунтировать эмиттерный переход транзистора VT1 конденсатором емкостью 0,047 мкФ.

Несколько слов о стабилизаторе канала +5 В. Его можно использовать как дополнительный источник, если в трансформаторе Т1 есть дополнительная обмотка на 16...22 В. В этом случае понадобится еще один выпрямитель с фильтрующим конденсатором. Поскольку этот стабилизатор не имеет защиты, нагрузку к нему необходимо подключать через дополнительное устройство защиты, например, описанное в [3], ограничив ток последнего до 0,5 А.

В статье описан простейший вариант переделки, но можно еще улучшить характеристики источника, дополнив компенсационный стабилизатор собственной регулируемой защитой по току, например, на операционном усилителе, как это сделано в [4].

Литература

  1. Александров Р. Схемотехника блоков питания персональных компьютеров. - Радио, 2002, № 6, с. 22, 23.
  2. Щербина А., Благий С., Иванов В. Применение микросхемных стабилизаторов серий 142, К142, КР142. - Радио, 1991, № 5, с. 68-70.
  3. Александров И. Электронный предохранитель. - Радио, 2000, № 2, с. 54.
  4. Высочанский П. Простой лабораторный блок питания 1.20 В с регулируемой токовой защитой. - Радио, 2006, № 9, с. 37.

Автор: Е. Герасимов

Смотрите другие статьи раздела Блоки питания.

Читайте и пишите полезные комментарии к этой статье.

<< Назад

Последние новости науки и техники, новинки электроники:

Оптимальная продолжительность сна 12.11.2025

Сон играет ключевую роль в поддержании здоровья, когнитивных функций и общего самочувствия. Несмотря на широко распространенный стереотип о восьмичасовом сне, последние исследования показывают, что оптимальная продолжительность сна для большинства здоровых взрослых ближе к семи часам. Эволюционный биолог из Гарварда, Дэниел Э. Либерман, утверждает, что традиционная норма восьми часов сна - это скорее культурное наследие индустриальной эпохи, чем биологическая необходимость. По его словам, полевые исследования, проведенные в сообществах, не использующих электричество, показывают, что средняя продолжительность сна составляет 6-7 часов, что значительно отличается от общепринятого стандарта. Современные эпидемиологические данные подтверждают этот взгляд. Исследования выявили так называемую "U-образную кривую" зависимости между продолжительностью сна и рисками для здоровья. Минимальные показатели заболеваемости и смертности наблюдаются именно у людей, спящих около семи часов в сутки. ...>>

Дефицит кислорода усиливает выброс закиси азота 12.11.2025

Парниковые газы играют ключевую роль в изменении климата, а закись азота (N2O) - один из наиболее опасных среди них. Этот газ не только втрое сильнее углекислого газа в удержании тепла, но и разрушает озоновый слой. Недавнее исследование американских ученых показало, что микробы в зонах с низким содержанием кислорода активно производят N2O, усиливая глобальные климатические риски. Команда из Университета Пенсильвании изучала прибрежные воды у Сан-Диего и провела наблюдения на глубинах от 40 до 120 метров в Восточной тропической северной части Тихого океана - одной из крупнейших зон дефицита кислорода. Исследователи сосредоточились на том, как морские микроорганизмы превращают нитраты в закись азота. В ходе работы выяснилось, что существует два пути образования N2O. Один путь начинается с нитрата, другой - с нитрита. На первый взгляд более короткий путь должен быть эффективнее, однако микробы, использующие нитрат, продуцируют больше газа, поскольку этот "сырьевой" источник более д ...>>

Омега-3 помогают молодым кораллам выживать 11.11.2025

Сохранение коралловых рифов становится все более актуальной задачей в условиях глобального изменения климата. Молодые кораллы особенно уязвимы на ранних стадиях развития, когда стрессовые условия и нехватка питательных веществ могут привести к высокой смертности. Недавнее исследование ученых из Технологического университета Сиднея показывает, что специальные пищевые добавки способны существенно повысить выживаемость личинок кораллов. В ходе работы исследователи разработали особый состав "детского питания" для коралловых личинок. В него вошли масла, богатые омега-3 жирными кислотами, а также важные стерины, необходимые для формирования клеточных мембран. Личинки, получавшие эти добавки, развивались быстрее, становились крепче и демонстрировали более высокую устойчивость к стрессовым факторам. Особое внимание ученые уделили липидам. Анализ показал, что личинки активно усваивают эти вещества, что напрямую влияет на их жизнеспособность. Стерины, содержащиеся в корме, повышают устойчи ...>>

Случайная новость из Архива

Пылесос-швабра Haier RHXG-H1 02.08.2025

Компания Haier представила новый беспроводный пылесос - RHXG-H1.

Устройство выделяется мощной системой всасывания, развивающей давление до 20 000 Паскалей. Это стало возможно благодаря бесщеточному мотору, разработанному инженерами Haier. Такой двигатель обеспечивает эффективную и долговечную работу даже при интенсивной эксплуатации. Защита мотора от влаги соответствует стандарту IPX6, поэтому его разрешается промывать под водой без риска повреждений, что существенно упрощает очистку.

Одной из отличительных особенностей пылесоса стала усовершенствованная щетка с золотистым гребнем. Благодаря плотности 108 зубцов длиной 3 мм, она эффективно улавливает волосы до того, как они попадут в сопло, тем самым предотвращая засорения. Устройство также оборудовано гибким модулем, позволяющим складывать его практически в плоское состояние. Угол изгиба достигает 65 градусов, что облегчает доступ под мебель.

Среди интеллектуальных решений - система подсветки, использующая зеленые светодиоды с длиной волны 555 нанометров. Она помогает обнаруживать даже мельчайшие частицы пыли в затемненных участках комнаты. Кроме того, Haier RHXG-H1 оснащен системой контроля подачи воды Golden Water Film 2.0, которая равномерно смачивает валик, при этом предотвращая излишнее увлажнение и возможное скольжение. Остаточная влага после уборки составляет менее 0,5 грамма на квадратный метр.

Внимание к деталям проявляется и в функции автоматического подъема щетки сразу после выключения. На протяжении трех секунд она слегка приподнимается, чтобы впитать оставшуюся воду, предотвращая появление луж и разводов. Пылесос предлагает четыре рабочих режима: от бесшумного до интенсивного, а также функции сушки - как ускоренной при 85 °C за 5 минут, так и деликатной при 60 °C, рассчитанной на 20 минут.

Инженеры Haier реализовали двухконтурную систему водоснабжения: один бак объемом 800 мл предназначен для чистой воды, второй - на 750 мл - для сбора грязной. Запатентованный механизм предотвращает утечку отработанной жидкости даже при сильном наклоне устройства. Дополнительно реализована функция мойки горячей водой температурой до 75 °C, а также встроенная система электролиза для стерилизации поверхности с эффективностью 99,99%.

Встроенный аккумулятор емкостью 5000 мАч обеспечивает до 50 минут автономной работы, чего, по заявлениям производителя, достаточно для уборки площади около 400 квадратных метров. При этом стоимость нового устройства на рынке составляет примерно 293 доллара, что делает его привлекательным решением в сегменте премиальных бытовых пылесосов с функцией влажной уборки.

Стоимость новинки - $293.

Другие интересные новости:

▪ Пауки летают, используя электромагнитные поля

▪ Спираль оптоволокна на микрочипе

▪ Искусственная биологическая ткань

▪ Миниатюрное зарядное устройство для ноутбуков

▪ Межконтинентальное путешествие бактерий

Лента новостей науки и техники, новинок электроники

 

Интересные материалы Бесплатной технической библиотеки:

▪ раздел сайта Компьютерные устройства. Подборка статей

▪ статья Кровь с молоком. Крылатое выражение

▪ статья Какое животное является рекордсменом по скорости передвижения на двух ногах? Подробный ответ

▪ статья Остролист. Легенды, выращивание, способы применения

▪ статья Вихревые трубки. Энциклопедия радиоэлектроники и электротехники

▪ статья Упрямая звездочка. Физический эксперимент

Оставьте свой комментарий к этой статье:

Имя:


E-mail (не обязательно):


Комментарий:





Главная страница | Библиотека | Статьи | Карта сайта | Отзывы о сайте

www.diagram.com.ua

www.diagram.com.ua
2000-2025