Menu Home

Бесплатная техническая библиотека для любителей и профессионалов Бесплатная техническая библиотека


Устройство для быстрой зарядки аккумуляторов

Бесплатная техническая библиотека

Энциклопедия радиоэлектроники и электротехники / Зарядные устройства, аккумуляторы, гальванические элементы

Комментарии к статье Комментарии к статье

Описываемое в статье устройство предназначено для ускоренной зарядки батарей Ni-Cd и Ni-MH аккумуляторов экспоненциально уменьшающимся током. К его достоинствам можно отнести возможность выбора времени зарядки в пределах от 45 мин до 3 ч, простоту изготовления и налаживания, отсутствие нагрева аккумуляторов в конце зарядки, возможность визуального контроля процессе зарядки, автоматическое восстановление процесса при отключении и последующем включении электропитания, удобство пользования. Устройство можно использовать в качестве стенда для снятия зарядно-разрядных характеристик аккумуляторов.

При зарядке большим неизменным током (0.5Е и более, где Е - емкость аккумулятора) аккумулятор начинает нагреваться после 75...80 %-ного заряда, причем Ni-MH аккумуляторы нагреваются больше, чем Ni-Cd [1]. После полной зарядки аккумулятора температура ускоренно возрастает [1], и если этот процесс вовремя не остановить, то он завершается воспламенением или взрывом аккумулятора. Рекомендуемая температура прекращения зарядки - +45 °С [2]. Однако этот критерий годится только как аварийный: сочетание перезарядки с перегревом снижает емкость аккумулятора и, следовательно, сокращает срок его службы.

Достижение определенного напряжения на аккумуляторе также не является удовлетворительным критерием окончания процесса. Дело в том, что его значение, соответствующее полной зарядке, заранее неизвестно, так как зависит от температуры и "возраста" аккумулятора. Ошибка в несколько милливольт приводит к тому, что зарядка аккумулятора никогда не закончится или завершится слишком рано [3].

При зарядке неизменным током легко контролировать заряд - он прямо пропорционален длительности процесса. В частности, его величину можно установить равной номинальной емкости аккумулятора. Но с течением времени его емкость уменьшается и в конце срока службы составляет примерно 80 % номинала. Поэтому ограничение заряда номинальной емкостью не гарантирует отсутствия перезарядки и перегрева аккумуляторов и, следовательно, не может быть единственным критерием окончания зарядки.

Самый сложный критерий окончания процесса - момент, когда напряжение на аккумуляторе достигает максимума, а затем начинает уменьшаться. Максимальное напряжение на аккумуляторе соответствует полной зарядке, но в [2] показано, что оно является следствием нагрева аккумулятора в процессе восстановления заряда. Величина максимума очень мала, особенно у Ni-MH аккумуляторов (около 10 мВ), поэтому для его обнаружения применяют АЦП или преобразователи напряжения в частоту [2]. При зарядке батареи максимум напряжения разных ее элементов достигается в разное время, поэтому желательно контролировать каждый из них отдельно. К тому же встречаются аккумуляторы с аномальной зарядной характеристикой, на которой этот максимум отсутствует. Иначе говоря, контроль только напряжения недостаточен, необходимо еще контролировать и температуру, и величину заряда, пропущенного через батарею.

Таким образом, при зарядке батареи большим неизменным током необходимо контролировать каждый ее элемент по нескольким критериям, что усложняет зарядное устройство. Лишь зарядка малым током (не более 0,2Е) не вызывает аварийного перегрева аккумуляторов даже при большой перезарядке. В этом случае состояние каждого элемента контролировать не нужно, зарядное устройство получается очень простым, но и недостаток его очевиден - длительное время зарядки.

Существуют зарядные устройства, в которых первоначально большой зарядный ток уменьшается с течением времени [4-6]. В этом случае также не нужно контролировать состояние каждого элемента батареи. Но в этих устройствах отсутствует контроль величины заряда, а в качестве критерия полной зарядки используется достижение определенного напряжения, что, как упомянуто выше, не является удовлетворительным.

В [7] описано зарядное устройство, в котором аккумуляторная батарея заряжается как конденсатор от источника неизменного напряжения через резистор. В этом случае зарядный ток теоретически должен уменьшаться с течением времени по экспоненте с постоянной времени, равной произведению эквивалентной емкости аккумулятора на сопротивление этого резистора. На практике же зависимость тока зарядки от времени отличается от экспоненциальной, так как эквивалентная емкость и выходное сопротивление источника изменяются в процессе зарядки. Но даже если пренебречь указанным отличием, то важнейший параметр - постоянная времени зарядки - неизвестен, вследствие чего невозможен контроль пропущенного через аккумулятор заряда. Поэтому зарядка оканчивается опять же по достижению определенного напряжения...

В предлагаемом устройстве ток зарядки в форме экспоненциально уменьшающегося импульса выбран потому, что его легко реализовать с помощью простейшей RC-цепи. Завершается он естественным образом, в результате чего отпадает необходимость в таймере, отключающем аккумуляторы по прошествии заданного времени, заряд ограничен, даже если аккумуляторы находятся в зарядном устройстве длительное время. Существенно, что ток зарядки вырабатывается генератором тока, поэтому его значение и форма не зависят ни от напряжения на аккумуляторах, ни от нелинейности их зарядных характеристик.

В процессе зарядки ток через аккумуляторы I экспоненциально уменьшается:

I = l0exp(-t/T0), (1)

где t - время; l0 - начальный ток зарядки; Т0 - постоянная времени зарядки. При этом каждый аккумулятор получает заряд q, который оценивается выражением

q = I0Т0[1 - exp(-t/T0)] = (I0 - I)Т0. (2)

Графики зависимостей I и q от времени t представлены на рис. 1.

Устройство для быстрой зарядки аккумуляторов

Видно, что за время ЗТ0 заряд достигает значения 0,95I0Т0 и далее приближается к значению I0Т0. Рекомендуется выбирать значения I0 и Т0 по формулам

I0 = nЕ, Т0=1 ч/n, где n=1.2,3,4. (3)

Самое удобное значение n = 1. Начальный ток зарядки в этом случае равен электроемкости Е, время зарядки - 3 ч. (Практически можно оставить аккумуляторы в зарядном устройстве на ночь, и к утру они будут полностью заряжены). Если такое время зарядки слишком велико, значение n увеличивают. При n = 2 оно составит 1,5 ч при начальном токе зарядки 2Е. Такой режим пригоден для Ni-Cd и Ni-MH аккумуляторов. Увеличение n до 3 уменьшает время зарядки до 1 ч, но начальный ток зарядки возрастает до ЗЕ. Наконец, при n = 4 время зарядки сокращается до 45 мин, а начальный ток зарядки увеличивается до 4Е.

Значения n, равные 3 и 4, допустимы для Ni-Cd аккумуляторов, так как их внутреннее сопротивление мало (менее 0,1 Ом). Что касается Ni-MH аккумуляторов, то их внутреннее сопротивление в несколько раз больше, поэтому большой ток может их разогреть в начале зарядки, что недопустимо. Значения n больше 4 применять не рекомендуется. Можно выбрать I0 на 5 % больше, чем определенный по формуле (3). Тогда точное время зарядки составит 3 ч/n, а дальнейшая 5 %-ная перезарядка несущественна.

Принцип действия устройства иллюстрирует рис. 2.

Устройство для быстрой зарядки аккумуляторов

Конденсатор емкостью С1, предварительно заряженный до напряжения U0l разряжается через усилитель тока А1 с входным сопротивлением Rin и коэффициентом усиления по току Кi. Ток во входной цепи усилителя Iin |П определяется выражением

lin = U0exp(-t/RinC1)/Rin. (4)

Ток в выходной цепи усилителя I = Kilin заряжает аккумуляторную батарею GB1:

I = KlU0exp(-t/RinC1)/Rin = SU0 exp (-t/RinC1), (5)

где S = Ki/Rin - крутизна усиления усилителя, если его рассматривать как преобразователь напряжения в ток.

Сравнивая (2) и (5), имеем

Т0 = RinC1, I0 = KU0/Rin = SU0.(6)

Удобно выбрать U0 = 1 В,С1 =1000 мкФ, тогда из (3) следует, что Rin = 3,6 МОм/n, S = nЕ, Кi = SRin = 3600000Е. (7)

Например, при Е = 1 А-ч и n = 1 должны быть следующие параметры: Rin=3,6 МОм, S = 1 А/В, К = 3600000 = 131 дБ.

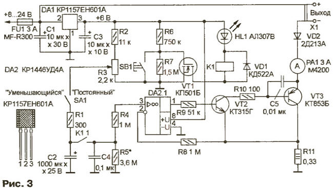
Принципиальная схема устройства изображена на рис. 3.

Устройство для быстрой зарядки аккумуляторов

Усилитель тока собран на ОУ DA2.1 и транзисторах VT2 и VT3. Напряжение питания ОУ стабилизировано микросхемой DA1. Узел на транзисторе VT1 контролирует величину этого напряжения. Когда оно в норме, этот транзистор открыт, через обмотку реле К1 течет ток, контакты реле К1.1 замкнуты, светодиод HL1 светится, сигнализируя о нормальной работе устройства. Выключателем SA1 выбирают режим зарядки: постоянным током (когда его контакты замкнуты) или экспоненциально уменьшающимся (когда они разомкнуты). Резисторы R2 и R3 образуют делитель напряжения. Напряжение на движке переменного резистора R3 определяет ток зарядки. В режиме "Постоянный" это напряжение через резистор R1 и замкнутые контакты реле К1.1 поступает на неинвертирующий вход ОУ. Его выходной ток усиливается транзисторами VT2, VT3 и устанавливается таким, чтобы напряжения на резисторах R11 и R5 стали одинаковыми. Коэффициент усиления по току К, = R5/R11 и при указанных на схеме номиналах примерно равен 107, а крутизна преобразования напряжения b tok S=1/R11=ЗА/В.

В режиме "Уменьшающийся" (контакты выключателя SA1 разомкнуты) конденсатор С2 емкостью 1000 мкФ разряжается через резистор R5 с постоянной времени, выбранной по формуле (3). Экспоненциально уменьшающийся ток через этот конденсатор усиливается ОУ DA2.1 и транзисторами VT2, VT3 и заряжает аккумуляторы, подключенные к разъему Х1 ("Выход"). Диод VD2 предотвращает их разрядку при отключении напряжения питания. Амперметр РА1 служит для контроля текущего значения тока зарядки. Конденсатор С5 предотвращает самовозбуждение устройства. Резисторы R4, R8-R10 - токоограничительные. Они защищают ОУ и транзистор VT2 в аварийных ситуациях, например, при обрыве резистора R11 или пробое транзистора VT3, предотвращая выход из строя остальных элементов.

При отключении питания в режиме зарядки уменьшающимся током транзистор VT1 закрывается и реле размыкает контакты К1.1, предотвращая дальнейшую разрядку конденсатора С2. Светодиод HL1 гаснет, сигнализируя об отключении питания. С восстановлением питания транзистор VT1 открывается, реле К1 замыкает контакты К1.1 и зарядка аккумуляторов автоматически продолжается с того значения тока, при котором он был прерван. Светодиод HL1 снова загорается, сигнализируя о возобновлении зарядки. Нажатием на кнопку SB1 можно кратковременно прекратить зарядку при снятии зарядных характеристик. При этом конденсатор С4 предотвращает проникание сетевых наводок на вход ОУ.

Устройство собрано на универсальной печатной плате и размещено в корпусе размерами 310x130x180 мм. Аккумуляторы типоразмера АА размещают в желобе на верхней крышке корпуса. Контактные гнезда выполнены в виде отрезков ленты из луженой жести, которые прижимаются к аккумуляторам пружиной от стандартного отсека для элемента типоразмера АА. Через пружину ток не идет. Следует отметить, что имеющиеся в продаже пластмассовые отсеки пригодны лишь при токе, не превышающем 500 мА. Дело в том, что ток, протекающий через контактные пружины, разогревает их, при этом нагреваются и аккумуляторы. Уже при токе 1 А пружины нагреваются настолько, что рвсплавляют стенку пластмассового корпуса отсека, делая его дальнейшее использование невозможным.

Транзистор VT3 установлен на ребристом теплоотводе с площадью поверхности 600 см2, диод VD2 - на пластинчатом теплоотводе площадью 50 см2. Резистор R11 составлен из трех соединенных параллельно резисторов МЛТ-1 сопротивлением 1 Ом. Все сильноточные соединения выполнены отрезками медного провода сечением 3 мм2, которые припаяны непосредственно к выводам соответствующих деталей.

ОУ К1446УД4А (DA2) можно заменить микросхемой К1446УД1А или другой из этих серий, но из двух ОУ нужно выбрать тот, у которого напряжение смещения меньше. Второй ОУ может быть использован в составе термочувствительного моста [8] для аварийного отключения аккумуляторов при их перегреве во время зарядки постоянным током (при зарядке уменьшающимся током перегрев аккумуляторов не наблюдался). В случае использования ОУ других типов следует иметь в виду, что в данной конструкции питание его однополярное, поэтому он должен быть работоспособен при нулевом напряжении на обоих входах.

Микросхема КР1157ЕН601А (DA1) заменима стабилизатором этой серии с индексом Б, а также микросхемой серии К1157ЕН602, однако у последней иная "цоколевка" [9].

Транзистор VT1 - любой из серии КП501, VT2 должен иметь статический коэффициент передачи тока базы h21Э не менее 100. Транзистор КТ853Б (VT3) отличается тем, что его h21Э превышает 1000. В качестве VT2, VT3 можно использовать транзисторы других типов, но общий коэффициент усиления по току должен превышать 100 000.

Конденсатор С2, задающий постоянную времени зарядки Т0, должен иметь стабильную емкость, необязательно равную указанной на схеме номинальной, так как требуемое значение Т0 устанавливают при налаживании подбором резистора R5. Автор использовал оксидный конденсатор фирмы Jamicon с большим запасом по напряжению (в 25 раз).

Реле К1 - герконовое EDR2H1A0500 фирмы ЕСЕ с напряжением и током срабатывания соответственно 5 В и 10 мА. Возможная замена - реле отечественного производства КУЦ-1 (паспорт РА4.362.900).

Амперметр РА1 должен быть рассчитан на максимальный ток зарядки (в авторском варианте применен прибор М4200 на ток ЗА). Предохранитель FU1 - самовосстанавливающийся MF-R300 фирмы BOURNS [10].

Налаживание устройства сводится к установке необходимого значения постоянной времени зарядки Т0, выбранного по формуле (3). Сопротивление резистора R5 выбирают равным Rin по формуле (7), полагая, что емкость конденсатора С2 точно равна 1000 мкФ. Вместо аккумуляторов включают цифровой амперметр. Перед включением питания, как при зарядке аккумуляторов, так и при налаживании устройства, движок переменного резистора R3 переводят в нижнее (по схеме) положение и замыкают контакты выключателя SA1 (это необходимо для разрядки конденсатора С2). Затем включают питание и, перемещая движок резистора R3, устанавливают начальный ток l0 около 1 А. Далее SA1 переводят в положение "Уменьшающийся". Через время T1 (примерно равное Т0) измеряют ток i1. Скорректированное значение сопротивления резистора R5* вычисляют по формуле R5* = R5[ln(l0/I1)]. В заключение устанавливают резистор R5 сопротивлением, равным этому скорректированному значению.

Аккумуляторы перед зарядкой необходимо разрядить до напряжения 1...1,1 В, чтобы исключить их перезарядку и проявление эффекта памяти [2]. Если при разрядке аккумуляторы нагрелись, то перед зарядкой их следует охладить до температуры окружающей среды (0...+30 °С [2]). Прежде чем подключать аккумуляторы к зарядному устройству, необходимо убедиться в том, что оно обесточено, движок резистора R3 находится в нижнем (по схеме) положении, a SA1 - в положении "Постоянный". Далее, соблюдая полярность, устанавливают аккумуляторы, включают питание и с помощью переменного резистора R3 устанавливают начальный ток l0 по формуле (3). После этого переводят SA1 в положение "Уменьшающийся", и через время ЗТО аккумуляторы готовы к использованию.

Для питания устройства необходим источник напряжения от 8 до 24 В, можно нестабилизированного. Одновременно можно заряжать от одного до десяти элементов. Минимальное напряжение питания с учетом пульсаций должно составлять 2 В на элемент плюс 4 В (но в указанных пределах).

Устройство можно использовать в качестве стенда для снятия не только зарядных, но и разрядных характеристик аккумуляторов. В последнем случае исследуемый аккумулятор должен быть подключен к устройству в обратной полярности. Напряжение на его электродах необходимо постоянно контролировать вольтметром. Не следует допускать изменения его полярности, чтобы не вызвать аварийного разрушения аккумулятора. По этой причине не рекомендуется таким образом разряжать батарею из нескольких последовательно соединенных элементов, так как можно пропустить момент выхода из строя элемента с наименьшей емкостью.

Литература

  1. Новые виды аккумуляторов ("За рубежом"). - Радио, 1998, № 1, с. 48, 49.
  2. <battery-index.com>
  3. Немного о зарядке никель-кадмиевых аккумуляторов ("За рубежом"). - Радио, 1996, № 7, с. 48, 49.
  4. Нечаев И. Ускоренная зарядка аккумуляторов. - Радио, 1995, № 9, с. 52,53.
  5. Алексеев С. Зарядные устройства для Ni-Cd аккумуляторов и батарей. - Радио, 1997, № 1, с. 44-46.
  6. Долгов О. Зарубежное зарядное устройство и его аналог на отечественных элементах. - Радио, 1995, № 8, с. 42,43.
  7. Дорофеев М. Вариант зарядного устройства. - Радио, 1993, № 2, с. 12,13.
  8. Тквчев Ф. Расчет термочувствительного моста. - Радио, 1995, № 8, с. 46.
  9. Бирюков С. Микросхемные стабилизаторы напряжения широкого применения. - Радио, 1999, № 20 с. 69-71.
  10. Самовосстанавливающиеся предохранители MULT1FUSE фирмы BOURNS. - Радио, 2000, № 11, с. 49-51.

Автор: М.Евсиков, г.Москва

Смотрите другие статьи раздела Зарядные устройства, аккумуляторы, гальванические элементы.

Читайте и пишите полезные комментарии к этой статье.

<< Назад

Последние новости науки и техники, новинки электроники:

Хорошо управляемые луга могут компенсировать выбросы от скота 15.02.2026

Животноводство, особенно разведение крупного рогатого скота, часто обвиняют в значительном вкладе в глобальное потепление из-за мощного парникового газа - метана, который выделяется при пищеварении у жвачных животных. Это вызывает острые политические споры и призывы к сокращению потребления мяса. Однако ученые напоминают, что полная картина климатического воздействия отрасли не ограничивается только выбросами от животных: огромную роль играет окружающая экосистема - пастбища, почва и растительность, которые способны активно поглощать углекислый газ из атмосферы. Исследователи из Университета Небраски-Линкольна решили глубже изучить этот баланс. Группа под руководством профессора Галена Эриксона сосредоточилась на том, как правильно организованные пастбища накапливают углерод в растениях и грунте благодаря естественным процессам, стимулируемым выпасом скота. Ученые подчеркивают, что при достаточном уровне осадков и грамотном управлении такие луга превращаются в мощные природные погло ...>>

NASA тестирует инновационную технологию крыла 15.02.2026

Коммерческая авиация ежегодно расходует колоссальные объемы керосина, что сказывается не только на бюджете авиакомпаний, но и на состоянии окружающей среды. В 2024 году глобальные затраты на авиационное топливо достигли 291 миллиарда долларов, и эта сумма продолжает расти. Чтобы справиться с этими вызовами, NASA активно работает над технологиями, способными заметно повысить аэродинамическую эффективность самолетов. Одним из самых перспективных направлений стало создание специальной конструкции крыла, которая максимизирует естественный ламинарный поток воздуха и минимизирует сопротивление. В январе 2026 года специалисты NASA Armstrong Flight Research Center успешно провели важный этап наземных испытаний концепции Crossflow Attenuated Natural Laminar Flow (CATNLF). Для эксперимента под фюзеляж исследовательского самолета F-15B закрепили вертикально ориентированную масштабную модель высотой около 0,9 м (3 фута), напоминающую узкий киль. Такая компоновка позволила подвергнуть прототип р ...>>

Забота о внуках очень полезна для здоровья мозга 14.02.2026

Общение между поколениями приносит радость всей семье, но мало кто задумывается, насколько активно бабушки и дедушки, заботящиеся о внуках, поддерживают свою умственную форму. Регулярное взаимодействие с детьми стимулирует мозг пожилых людей, помогая сохранять память, скорость мышления и общую когнитивную активность. Новые научные данные подтверждают, что такая добровольная помощь не только важна для общества, но и может замедлять возрастные изменения в мозге. Исследователи из Тилбургского университета в Нидерландах провели анализ, чтобы понять, приносит ли уход за внуками реальную пользу здоровью пожилых людей. Ведущий автор работы Флавия Черечес отметила, что многие бабушки и дедушки регулярно присматривают за детьми, и оставался открытым вопрос, насколько это положительно сказывается на их собственном благополучии, особенно в плане когнитивных функций. Ученые поставили цель выяснить, способен ли регулярный уход за внуками замедлить снижение памяти и других умственных способ ...>>

Случайная новость из Архива

Остатки планктона расскажут о древнем климате 04.11.2013

Новое исследование показало, что изменения климата, которые происходили миллионы лет назад, можно увидеть в слоях роста древних морских раковин.

Огромный рентгеновский микроскоп выявил полосы роста в раковинах планктона, которые как бы "записывают" температуру моря в момент роста. Результаты исследований позволят ученым изучить изменения температуры океана, происходившие сотни миллионов лет назад.

Полосы в раковинах планктона могут выполнить примерно ту же функцию, что и годовые кольца деревьев, только записывают не возраст, а климат. Понимание того, как изменялся климат в геологическом прошлом, крайне важно для понимания изменений климата в настоящем.

Один из способов изучить древний климат - анализ льда на полюсах. Температуру атмосферы "записывают" пузырьки древнего воздуха, находящегося в слоях полярного льда. Самая старая запись в Антарктике датируется примерно 800 000 лет назад. Новое исследование открывает для ученых новые возможности: слои роста древнего планктона позволяют изучать изменения климата, происходившие не тысячи, а миллионы лет назад.

Когда планктон рос в водах океана, его оболочка, сделанная из кальцита, являлась ловушкой для химических примесей, иногда всего нескольких атомов. Ученые заметили, что планктон, растущий в более теплой воде, содержит больше примесей. Когда планктон умирает, он опускается на океанское дно, но в настоящее время можно восстановить раковины и увидеть их в том виде, как они были захоронены.

Количество примесей, содержащихся в ископаемых раковинах планктона, позволяет увидеть температуру океана более 100 миллионов лет назад. Исследователи из Кембриджского университета (Великобритания) измерили остатки магния в раковинах планктона с помощью синхротрона ALS в Беркли (США) - огромного ускорителя элементарных частиц, который генерирует рентгеновские лучи для исследования вещества в незначительных количествах. Мощный рентгеновский микроскоп показал узкие наноразмерные полосы в оболочке планктона, где количество магния немного выше. Эти полосу ученые сравнили с годовыми кольцами дерева, однако у планктона полосы появляются ежедневно или около того. Это открывает путь к изучению сезонных колебаний температуры океана.

Другие интересные новости:

▪ Жгучий перец для похудения

▪ Переливание искусственной крови

▪ Техпроцесс SOI для радиочастотных чипов массовых применений

▪ Seagate представила высокоскоростные накопители Enterprise Turbo SSHD

▪ Клюква задерживает развитие рака

Лента новостей науки и техники, новинок электроники

 

Интересные материалы Бесплатной технической библиотеки:

▪ раздел сайта Палиндромы. Подборка статей

▪ статья Веселые задачки. Большая подборка

▪ статья Безобидны ли сурки? Подробный ответ

▪ статья Приземление опасных деревьев. Типовая инструкция по охране труда

▪ статья Модернизация противовесов антенны. Энциклопедия радиоэлектроники и электротехники

▪ статья Питание MP-3 плейера RoverMedia Aria-C7 от USB. Энциклопедия радиоэлектроники и электротехники

Оставьте свой комментарий к этой статье:

Имя:


E-mail (не обязательно):


Комментарий:





Главная страница | Библиотека | Статьи | Карта сайта | Отзывы о сайте

www.diagram.com.ua

www.diagram.com.ua
2000-2026