Menu Home

Бесплатная техническая библиотека для любителей и профессионалов Бесплатная техническая библиотека


Безопасная зарядка Li-ion аккумуляторов. Энциклопедия радиоэлектроники и электротехники

Бесплатная техническая библиотека

Энциклопедия радиоэлектроники и электротехники / Зарядные устройства, аккумуляторы, гальванические элементы

Комментарии к статье Комментарии к статье

В последние годы в журнале "Радио" описано немало зарядных устройств, в том числе и так называемых "интеллектуальных", которые не только в максимальной степени автоматизируют процесс зарядки аккумулятора (регулируют зарядный ток в зависимости от напряжения на нем, отключают по достижении полной зарядки), но и доразряжают его до требуемого начального напряжения перед зарядкой. Однако все эти устройства разработаны для Ni-Cd и Ni-MH аккумуляторов и мало пригодны для зарядки Li-ion (литий-ионных) аккумуляторов из-за их специфических особенностей. В публикуемой статье описано несложное зарядное устройство, предназначенное для зарядки именно таких аккумуляторов.

Несмотря на обилие информации по Li-ion аккумуляторам, Интернет переполнен пользовательскими спорами, свидетельствующими о потребности в достаточно простом и надежном устройстве для их зарядки. Предлагаемая конструкция - всего лишь один из возможных вариантов решения этой задачи, ориентированный, прежде всего, на дешевизну его изготовления. В отличие, например, от устройства, описанного в [1], стоимость использованных в нем микросхем не превысит 1 долл. США.

Конечно, существуют показатели, которыми в угоду дешевизне пренебрегать ни в коем случае не следует. Главный из них - безопасность эксплуатации, ставшая "фигурантом" радиолюбительских баек о взрывах Li-ion аккумуляторов при небрежном экспериментировании с ними. В [2] достаточно подробно рассказано о мерах, предпринимаемых фирмами для исключения непреднамеренного разрушения литиевых заряжаемых элементов питания. Тем не менее производители предупреждают о недопустимости их разрядки до напряжения менее 2,5 В или большими (более 2,5 А) токами, а также перезарядки. Как глубокая разрядка, так и длительная зарядка током даже всего несколько микроампер способны стимулировать образование на электродах аккумулятора дендритов и обусловить его преждевременный выход из строя. Поэтому сам собой напрашивается вывод: для продления "жизни" Li-ion аккумулятора лучше своевременно (не дожидаясь снижения напряжения до 2,5 В) его подзарядить, не обязательно добиваясь при этом полной (100 %-ной) зарядки.

Именно такой принцип положен в основу работы описываемого устройства, предназначенного для зарядки аккумулятора LGR18650E (его характеристики практически такие же, как и у ICR-18650 фирмы NEC [2]). При необходимости, используя приводимые в статье расчетные формулы, можно модифицировать устройство для зарядки аккумулятора с другими характеристиками.

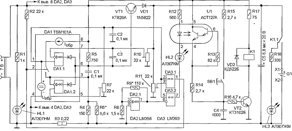
Принципиальная электрическая схема устройства изображена на рисунке. Его основа - специализированная микросхема DA1 TSM101A, выпускаемая в корпусах D1P8 и S08.

Безопасная зарядка Li-ion аккумуляторов
(нажмите для увеличения)

Как известно, Li-ion аккумуляторы вначале необходимо заряжать неизменным током, а по достижении заданного уровня напряжения он должен уменьшаться по экспоненциальному закону [2]. В предлагаемом устройстве ОУ DA1.2 сравнивает сигнал с датчика тока зарядки - резистора R3 - с частью образцового напряжения Uo6p = 1,24 В, снимаемого с движка резистора R7, и приоткрывает транзистор VT1 ровно настолько, насколько это необходимо для создания требуемого падения напряжения на датчике тока. Причем в устройстве предусмотрен так называемый режим кондиционирования при зарядке глубоко разряженного аккумулятора.

Рассчитаем параметры устройства. Поскольку тепловой мониторинг заряжаемого аккумулятора в данном случае не предусмотрен, ограничимся максимальным током зарядки Iзар =1 А. Конечно, его можно увеличить до 1,6 А, но в этом случае необходимо учесть рекомендации, изложенные, например, в [3]. Неиспользуемый в данном случае ОУ микросхемы DA2 позволяет легко реализовать термоконтроль заряжаемого аккумулятора.

Для принятого значения тока зарядки падение напряжения на резисторе R3 равно 0,22 В. Именно это напряжение необходимо установить на движке резистора R7 до монтажа в устройстве, подав на его верхний (по схеме) вывод напряжение 1,24 В от стабилизированного источника питания.

Режим кондиционирования заряжаемого аккумулятора G1 должен включаться автоматически, если напряжение на нем в начале зарядки не превышает 2,5 В. С этой целью компаратор DA3.1 отслеживает напряжение на G1 (через делитель - подстроечный резистор R11), и если оно менее 2,5 В, выходной транзистор компаратора открывается до насыщения, соединяя с общим проводом вывод 2 микросхемы DA1 и включая тем самым источник образцового тока. Как и в предыдущем случае, до установки резистора R11 в устройство на его верхний (по схеме) вывод подают калиброванное напряжение (но теперь - 2,5 В) и поворотом движка добиваются на нем напряжения 1,24 В После включения источника образцового тока Ioбр = 1,4 мА напряжение на инвертирующем входе ОУ DA1.2 представляет собой алгебраическую сумму падений напряжения на резисторах R3 и соединенных параллельно R4, R6. Пренебрегая падением напряжения, создаваемым током Ioбр на датчике тока R3, рассчитаем сопротивление резистора R4 для общепринятого значения тока кондиционирования Iконд - 0,1·Iзар:

Требуемое сопротивление проще всего подобрать подключением параллельно R4 резистора R6 указанного на схеме номинала.

Итак, указанные на схеме сопротивления токозадающих резисторов обеспечивают зарядку глубоко разряженного аккумулятора током не более 100 мА, а при повышении напряжения на нем до 2,5 В - током 1 А.

До сих пор мы говорили о начальной стадии зарядки аккумулятора. По ее завершении начинает работать ОУ DA1.1. Сравнивая образцовое напряжение на неинвертирующем входе с частью напряжения, снимаемого с движка резистора R10, он приоткрывает транзистор VT1 ровно настолько, чтобы напряжение на аккумуляторе не превысило заданный уровень 4,2 В. Для этого до установки в устройство на верхний (по схеме) вывод резистора R10 подают напряжение 4,2 В и устанавливают движок в положение, в котором напряжение на нем равно 1,24 В.

Как указывалось выше, завершать зарядку литиевого аккумулятора следует при определенном значении тока. В данном случае оно выбрано равным 95 мА, что соответствует примерно 90 % его емкости [2]. Индикатором тока зарядки служит светодиод HL2, подключенный к выходу компаратора DA3.2. Последний сравнивает сигнал сдатчика тока R3 с образцовым напряжением. На финальной стадии зарядки этот сигнал весьма мал, и чтобы исключить влияние параметров компаратора и необходимость его подбора, в устройство введен ОУ DA2.1. Изменением сопротивления резистора R9 в охватывающей его цепи ООС добиваются того, чтобы компаратор срабатывал при зарядном токе 95 мА. С резисторами R8, R9 указанных на схеме номиналов яркость свечения светодиода HL2 при таком токе снижается примерно вдвое, а когда он уменьшается до 93 мА, индикатор гаснет. Такое поведение светодиода обусловлено возникновением "дребезга" напряжения на выходе компаратора при его подходе к точке выключения и наблюдается, если аккумулятор подключен к зарядной цепи напрямую, минуя контакты реле К1. Введение последнего позволило не только устранить нежелательный "дребезг", но и реализовать автоматическое отключение аккумулятора по завершении зарядки.

Происходит это следующим образом. При нажатии кнопки SB1 на базу транзистора VT2 подается (через резисторы R15, R16) напряжение положительной полярности и он открывается. В результате срабатывает реле К1 и своими контактами K1.1 подключает аккумулятор к зарядной цепи. Поскольку и при кондиционировании, и при зарядке большим током компаратор DA3.2 включает светодиод HL2 и излучающий диод оптрона U1, открывшийся фототранзистор подсоединяет резистор R14 к шине питания +7 В, после чего нажатую кнопку SB1 можно отпустить.

Свечение HL2 позволяет судить о надежности соединения устройства с аккумулятором: если качество контактов плохое (переходное сопротивление велико), он не горит. В этом случае реле после отпускания кнопки возвращается в исходное положение, отключая аккумулятор от зарядной цепи.

Если же сопротивление контактов достаточно мало, зарядка протекает по описанному алгоритму. При снижении тока на финальной стадии и попытке компаратора создать "дребезг" отпускание реле вызывает отсоединение аккумулятора от зарядной цепи и подключение вместо него светодиода HL3 с токоограничивающим резистором R18. Свечение HL3 сигнализирует об окончании зарядки. Конденсатор С4 в базовой цепи транзистора VT2 - помехоподавляющий.

Чтобы не тратить зря ресурс Li-ion аккумулятора, в качестве нагрузки при налаживании устройства рекомендуется использовать батарею из двух-трех Ni-Cd аккумуляторов емкостью 0,5... 1 А·ч, которую на первом этапе подключают непосредственно к катоду VD1, минуя контактную группу реле. Если тщательно выполнить рекомендации по предварительной установке движков подстроечных резисторов R7, R10, R11, налаживание устройства может даже не потребоваться, но проверить основные показатели (ток кондиционирования, пороговое напряжение включения полного тока зарядки, его начальное значение, конечное напряжение на заряжаемом аккумуляторе, значение индицируемого тока окончания зарядки) все же необходимо.

На время налаживания к зарядной цепи подключают цифровой вольтметр и амперметр на 1 А, а вместо Li-ion аккумулятора - батарею из двух разряженных до 1 В Ni-Cd элементов. После подачи напряжения питания 7 В должен включиться режим кондиционирования. Требуемый ток (0,1 А) устанавливают подбором резистора R6. По мере зарядки напряжение на батарее будет расти, и как только оно станет равным 2,5 В, зарядный ток должен увеличиться до 1 А. При необходимости это значение тока устанавливают подстроечным резистором R7, а чтобы его изменение происходило при напряжении 2,5 В, корректируют положение движка резистора R11.

Затем к устройству подключают батарею из трех аккумуляторов и наблюдают, как после увеличения напряжения на ней примерно до 4 В ток зарядки начинает уменьшаться. При его значении, равном 95 мА, яркость свечения светодиода HL2, как отмечалось, должна снизиться вдвое, а при 93 мА он должен погаснуть. Во время прохождения указанного интервала зарядного тока будет отчетливо слышен дребезг контактов реле. Поскольку его контактная группа на этом этапе коммутирует ток всего лишь примерно 5 мА (включает и выключает HL3), ее состояние после такого испытания не ухудшится. При первой зарядке этот процесс протекает довольно медленно, однако если выключить устройство и снова включить (с заряженной батареей), уменьшение тока происходит в считанные секунды и добиться нужного поведения светодиода в указанных пределах изменения тока (подбором резистора R9) не составляет труда. Как указывалось, конечное напряжение на батарее устанавливают равным 4,18 В подстроечным резистором R10.

Далее батарею подсоединяют через контакты реле и проверяют работу пусковой цепи, а также четкость отключения аккумулятора по окончании зарядки. При этом может потребоваться предварительная кратковременная разрядка заряженной батареи через резистор сопротивлением 5... 10 Ом.

В завершение налаживания к устройству подключают Li-ion аккумулятор и в процессе его зарядки проверяют соответствие напряжения (кроме 2,5 В, разумеется) и зарядного тока установленным значениям. Из-за некоторого различия внутреннего сопротивления Li-ion и Ni-Cd аккумуляторов может потребоваться повторная регулировка устройства.

Устройство собрано на макетной плате размерами 60x45 мм (печатная плата не разрабатывалась). Транзистор VT1 установлен на теплоотводе с площадью охлаждающей поверхности около 100 см2. Диод 1N5822 заменим любым другим диодом Шотки с рабочим током до 3 А. Подстроечные резисторы R7, R10, R11 - многооборотные проволочные, например, СП5-3. Конденсатор С5 - любой оксидный емкостью 6,8...10 мкФ с номинальным напряжением 10...35 В. Вместо КТ829А можно использовать любой другой мощный составной транзистор со статическим коэффициентом передачи тока базы h21Э 750... 1000.

В устройстве применено герконовое реле РЭС55А с паспортом РС4.569.604 (новое обозначение - РС4.569.600-16). Поскольку его рабочее напряжение значительно меньше 7 В, последовательно с обмоткой включен резистор R17. Допустимо использование реле этого типа с паспортом РС4.569.603 (РС4.569.600-15). В этом случае сопротивление резистора, гасящего избыток напряжения, следует уменьшить до 43 Ом.

В качестве источника зарядного тока можно использовать сетевой адаптер, описанный в [1], установив его выходное напряжение равным 7 В.

Сведения о микросхемах TSM101А, LM358 и LM393

Литература

  1. Косенко С. "Интеллектуальное" зарядное устройство для Ni-Cd аккумуляторов. - Радио, 2004, № 5, с. 32-35.
  2. Литий-ионные аккумуляторы ("За рубежом"). - Радио, 2001, № 7, с. 44, 45.
  3. Ткачев Ф. Расчет термочувствительного моста. - Радио, 1995, № 8, с 46.

Автор: С.Косенко, г.Воронеж

Смотрите другие статьи раздела Зарядные устройства, аккумуляторы, гальванические элементы.

Читайте и пишите полезные комментарии к этой статье.

<< Назад

Последние новости науки и техники, новинки электроники:

Кислотность океана разрушает зубы акул 03.10.2025

Мировые океаны выполняют важнейшую функцию - они поглощают около трети углекислого газа, выбрасываемого в атмосферу. Это помогает замедлять темпы глобального потепления, но имеет и обратную сторону. Растворяясь в воде, CO2 образует угольную кислоту, которая повышает концентрацию водородных ионов и приводит к снижению pH. Вода становится более кислой, а последствия этого процесса уже заметны для морских экосистем. Средний показатель кислотности океана сейчас равен примерно 8,1, тогда как еще недавно за условную норму брали значение 8,2. По прогнозам, к 2300 году уровень может упасть до 7,3 - это сделает океан почти в десять раз кислее нынешнего состояния. Для обитателей морей подобные изменения означают не просто сдвиг химического равновесия, а реальную угрозу физиологическим процессам, начиная от формирования раковин у моллюсков и заканчивая охотничьим поведением акул. Чтобы выяснить, как именно кислотная среда отражается на зубах акул, группа немецких исследователей провела эксп ...>>

Почтовый космический корабль Arc 03.10.2025

Космические технологии становятся частью инфраструктуры, способной повлиять на логистику, медицину и даже военную сферу. Идея использовать орбиту как глобальный склад для срочных поставок звучала еще недавно как научная фантастика, но стартап Inversion пытается превратить ее в практическое решение. Компания Inversion появилась в начале 2021 года благодаря Джастину Фиаскетти и Остину Бриггсу, которые на тот момент были студентами Бостонского университета. Их замысел состоял в том, чтобы сделать возможной доставку грузов не только через спутниковые сети данных, но и в буквальном смысле - физических предметов. В основе лежит простая мысль: если космос обеспечивает доступ к любой точке Земли, то и грузы должны перемещаться тем же маршрутом. Уже за три года работы команда из 25 специалистов успела построить демонстрационный аппарат "Ray". Его запуск состоялся в рамках миссии SpaceX Transporter-12. Устройство весом 90 килограммов проверяло ключевые технологии Inversion, включая двухком ...>>

Лазерное обогащение урана 02.10.2025

Ядерная энергия остается одним из ключевых источников стабильного электричества, особенно для стран с растущими потребностями в энергоснабжении. Однако обеспечение бесперебойных поставок топлива для атомных станций требует современных технологий обогащения урана, которые одновременно эффективны и безопасны. Американская компания Global Laser Enrichment (GLE) делает значительный шаг в этом направлении, завершив масштабное тестирование лазерной технологии обогащения урана. Демонстрационная программа была проведена на объекте в Уилмингтоне, Северная Каролина. Тестирование технологии SILEX (Separation of Isotopes by Laser EXcitation), разработанной австралийской Silex Systems, стартовало в мае 2025 года и продлится до конца года. В ходе экспериментов компания планирует получить сотни фунтов низкообогащенного урана (LEU), который может быть использован в качестве топлива для атомных электростанций. GLE была создана в 2007 году для коммерциализации лазерных методов обогащения урана в С ...>>

Случайная новость из Архива

Мозг птиц реагирует на магнитные поля 15.06.2023

Международная группа ученых выяснила, что в птичьих мозгах есть особая группа нейронов, которые реагируют на изменение магнитного поля. Когда птица находится в магнитном поле, эти нейроны активируются и передают информацию о направлении и интенсивности поля в другие части мозга, отвечающие за ориентацию и навигацию.

Ученые провели эксперименты с использованием птиц-синиц с прибором, который позволял изменять магнитное поле в контролируемых условиях. Они обнаружили, что даже небольшое изменение магнитного поля вызывало ответ в нейронах птичьего мозга.

Эти открытия важны для нашего понимания того, как птицы используют магнитные поля для навигации и ориентации. Это также открывает новые перспективы для разработки технологий, которые могут помочь людям в решении подобных задач.

В будущем, эти исследования могут способствовать развитию новых методов навигации для роботов и автономных систем. Понимание того, как птицы чувствуют магнитные поля, может иметь важные применения в различных областях, включая авиацию, экологию и научные исследования. Например, эти открытия могут способствовать созданию новых систем навигации для дронов, которые смогут избегать препятствий и ориентироваться в пространстве с помощью магнитных полей.

Кроме того, это исследование вносит важный вклад в наше понимание птичьих миграционных маршрутов. Способность чувствовать магнитные поля помогает птицам ориентироваться на большие расстояния и находить свой путь к местам зимовки или размножения. Это подчеркивает важность сохранения природных мест обитания птиц и их миграционных коридоров.

В целом, открытие того, что птичьи мозги могут ощущать магнитные поля, является значительным шагом в понимании сложных механизмов ориентации у животных. Это дает нам новое представление о том, как животные воспринимают мир вокруг себя и используют эту информацию для выживания и миграций.

Другие интересные новости:

▪ Часы Casio в стилистике сериала Stranger Things

▪ Блоки питания Cooler Master G мощностью 500, 600 и 700 Вт

▪ IBM увеличила емкость флеш-памяти в 100 раз

▪ Гиперзвуковая аэродинамическая труба JF-22

▪ Миниатюрные PMIC MAX77650/1 от Maxim Integrated

Лента новостей науки и техники, новинок электроники

 

Интересные материалы Бесплатной технической библиотеки:

▪ раздел сайта Большая энциклопедия для детей и взрослых. Подборка статей

▪ статья Затрапезный вид. Крылатое выражение

▪ статья Кто такой пальмовый вор? Подробный ответ

▪ статья Электромонтажник по аккумуляторным батареям. Должностная инструкция

▪ статья Низковольтные зеркальные галогенные лампы с алюминиевыми отражателями. Энциклопедия радиоэлектроники и электротехники

▪ статья Как обнаружить электрический ток. Химический опыт

Оставьте свой комментарий к этой статье:

Имя:


E-mail (не обязательно):


Комментарий:





Главная страница | Библиотека | Статьи | Карта сайта | Отзывы о сайте

www.diagram.com.ua

www.diagram.com.ua
2000-2025