Menu Home

Бесплатная техническая библиотека для любителей и профессионалов Бесплатная техническая библиотека


Три блока питания с импульсными стабилизаторами. Энциклопедия радиоэлектроники и электротехники

Бесплатная техническая библиотека

Энциклопедия радиоэлектроники и электротехники / Блоки питания

Комментарии к статье Комментарии к статье

Самодельные блоки питания с импульсными стабилизаторами напряжения в былые времена были весьма сложны в изготовлении и настройке, поскольку их приходилось изготавливать целиком на дискретных элементах. Поэтому, в радиолюбительской среде значительно большей популярностью пользовались блоки питания с линейными стабилизаторами.

Главные недостатки линейных стабилизаторов заключаются в низком КПД при большой разнице между входным и выходным напряжением, необходимостью применения теплоотвода значительных размеров, что влечет за собой увеличение массы и габаритов конструкции. Устройства с импульсным стабилизатором обеспечивают более высокий КПД, меньше весят и обычно имеют меньшие габариты, в сравнении, с конструкциями, в которых используются линейные стабилизаторы напряжения. Применяя специализированные интегральные микросхемы импульсных стабилизаторов, можно значительно упростить схемотехнику импульсных стабилизаторов, одновременно повысив их надежность и эксплуатационные характеристики.

Принципиальная схема маломощного блока питания с импульсным стабилизатором напряжения приведена на рис. 1. Этот блок питания обеспечивает выходное напряжение от 3,3 В до 9 В при токе нагрузки до 0,5 А. импульсный стабилизатор в этой конструкции реализован на популярной недорогой интегральной микросхеме типа МС34063АР фирмы Motorola. Эта микросхема сохраняет работоспособность при входном напряжении 3...40 В, позволяет создавать повышающие, понижающие и инвертирующие преобразователи напряжения. Микросхема включена как импульсный понижающий преобразователь. использование ее в таком режиме будет наиболее рациональным в случае, если входное напряжение превышает стабилизированное не менее чем в 1,5 раза. При меньшей разнице входного и выходного напряжения экономичность стабилизатора снижается, приближаясь к КПД линейных стабилизаторов. Минимальная разница между входным и выходным напряжением, необходимая для нормальной работы понижающего преобразователя - 3 В.

Три блока питания с импульсными стабилизаторами
Рис. 1

Напряжение сети переменного тока 220 В через плавкий предохранитель FU1 и невозгораемый защитный резистор R1 поступает на первичную обмотку понижающего трансформатора Т1. Напряжение с вторичной обмотки трансформатора через самовосстанавливающийся предохранитель FU2 поступает на мостовой выпрямитель, выполненный на диодах Шоттки VD1...VD4. Конденсатор С1 сглаживает пульсации выпрямленного напряжения. Варистор RU1 защищает сетевой трансформатор и диоды мостового выпрямителя от повреждения при всплесках напряжения сети и импульсных помехах.

Низкоомный резистор R2 необходим для защиты микросхемы DA1 от перегрузки, чем больше его сопротивление, тем при меньшем токе срабатывает встроенная защиты микросхемы. Частота генератора микросхемы задается конденсатором С4. Диод Шоттки VD5 и накопительный дроссель L1 участвуют в преобразовании высокого входного напряжения в низкое выходное стабилизированное, величина которого зависит от сопротивлений резистора R5 и суммарного сопротивления последовательно включенных постоянного резистора R3 и переменного R4. Поскольку компаратор микросхемы стремится поддерживать на выводе 5 напряжение около 1,25 В, то, чем больше суммарное сопротивление резисторов R3 и R4, тем меньше будет выходное напряжение стабилизатора. Дроссели L2 и L3 входят в состав LC фильтров, сглаживающих пульсации выходного стабилизированного напряжения. Мощный стабилитрон VD7 защищает нагрузку от повреждения при неисправности стабилизатора, при этом, сработает самовосстанавливающийся предохранитель FU2. Диод VD6 уменьшает вероятность повреждения микросхемы. Светодиод HL1 светит при наличии на выходе стабилизатора напряжения.

Безошибочно изготовленный по схеме рис. 1 из исправных деталей блок питания, не требует настройки блока питания с импульсным стабилизатором напряжения постоянного тока, выполненного на популярной интегральной микросхеме серии LM2575, импульсные стабилизаторы напряжения, выполненные на микросхемах этой серии способны отдавать в нагрузку ток до 1 А. Входное напряжение интегральных стабилизаторов серии LM2575T может быть до 40 В. В этой конструкции применена микросхема типа LM2575T-5.0, рассчитанная на фиксированное выходное стабилизированное напряжение +5 В. Чтобы расширить область применения устройства с таким стабилизатором, использовано схемное решение, позволяющее получить и другие напряжения на выходе БП.

Узел на понижающем трансформаторе Т1 работает так же, как и аналогичный узел в первом устройстве. Конденсаторы C1, C2, C3 - фильтр питания микросхемы DA1. Дроссель L1 - накопительный. Пульсации выходного напряжения стабилизатора сглаживает двухзвенный фильтр нижних частот C4C9L2C10C11L3 С12С13. Переключателем SB1 можно выбрать выходное напряжение 5 или 9 В. При разомкнутых контактах этого переключателя напряжение на вывод 4 DA1 поступает через резистор R2 от сопротивления которого зависит выходное напряжение стабилизатора. Чем больше сопротивление этого резистора, тем выше будет выходное напряжение.

При замкнутых контактах SB1 напряжение на выходе стабилизатора будет равно рабочему выходному напряжению примененной. Следует заметить, что понижающие импульсные стабилизаторы напряжения потребляют от выпрямителя меньший ток, чем отдаваемый ими ток в нагрузку. Причем, чем больше разница между входным и выходным напряжением стабилизатора, тем меньше этот ток будет при неизменном токе нагрузки. Для стабильной работы устройства конденсаторы С2, С3 должны быть установлены как можно ближе к выводам питания микросхемы DA1. Это условие также желательно выполнить и для конденсатора С1.

На рис. 2. представлена схема более мощного микросхемы, в данном случае, 5,0...5,2 В.

Три блока питания с импульсными стабилизаторами
Рис. 2

Резистор R3 и диод VD6 уменьшают вероятность повреждения микросхемы.

При выходном напряжении 5 В светится "зеленый" светодиод HL1. При выходном напряжении 9 В будет светить и "красный" светодиод HL2, поскольку напряжение на выходе стабилизатора будет больше суммарного рабочего напряжения светодиода HL2 и стабилитрона VD8. Мощный стабилитрон VD7, установленный на выходе стабилизатора напряжения, уменьшает вероятность повреждения нагрузки при неисправности стабилизатора.

Безошибочно изготовленный из исправных деталей по схеме рис. 2 блок питания начинает работать сразу после включения в сеть. При необходимости, подбором сопротивления резистора R2 можно точнее установить выходное напряжение 9 В или другое близкое к нему, которое вам потребуется. На место R2 может быть установлен и переменный резистор, тогда, появится возможность плавного регулирования выходного напряжения, например, от 5 до 12 В. Металлический корпус-экран переменного резистора должен быть соединен с общим проводом.

При выходном напряжении стабилизатора 9 В, токе нагрузки 1 А, входном напряжении 16 В потребляемый стабилизатором ток составит около 0,6 А, что соответствует его КПД около 93% без учета потерь в понижающем трансформаторе и мостовом выпрямителе. Для сравнения, КПД линейного стабилизатора при таких же условиях составило бы не более 56%. При входном напряжении 19 В, выходном 5 В, токе нагрузки 1 А потребляемый стабилизатором от мостового выпрямителя ток будет около 0,31 А, что соответствует КПД около 84%, амплитуда напряжения пульсаций на выходе стабилизатора при максимальном токе нагрузки не превышает 20 мВ на частоте работы импульсного преобразователя DA1.

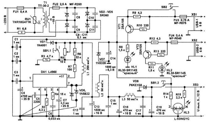
На рис. 3 представлена принципиальная схема ещё более мощного источника питания, представляющего собой зарядно-питающее устройство с импульсным стабилизатором напряжения. Это устройство позволяет подключать к себе одновременно два аппарата, например, карманный Flash плеер, фотоаппарат, мобильный телефонный аппарат для подзарядки их встроенных аккумуляторов через интерфейсный кабель USB или непосредственно для питания этих аппаратов с целью экономии ресурсов аккумуляторов. Кроме того, эту конструкцию можно использовать как мощный лабораторный блок питания с защитой от перегрузки. Устройство собрано с применением интегральной микросхемы фирмы SGS-Thomson Microelectronics типа L4960, представляющей собой регулируемый понижающий импульсный стабилизатор напряжения. Эта микросхема способна обеспечить ток в нагрузку до 2,5 А, ее выходное напряжение +5.40 В, КПД до 90%. Максимальное напряжение питания микросхемы L4960 +46 В. Микросхема имеет встроенную защиту от перегрузки и перегрева.

Узел на понижающем трансформаторе Т1 работает так же, как и аналогичный узел в рассмотренных ранее устройствах. Пульсации выпрямленного напряжения сглаживает оксидный конденсатор большой емкости С4. Напряжение постоянного тока поступает на интегральный импульсный стабилизатор DA1. На рис. 3 представлена принципиальная схема еще более мощного источника питания.

Три блока питания с импульсными стабилизаторами
Рис. 3 (нажмите для увеличения)

Частота преобразования DA1 около 83 кГц при токе нагрузки 1 А. Дроссель L1 -накопительный. Выходное напряжение зависит от соотношений сопротивлений резисторов R5, R6 и R3. При нулевом суммарном сопротивлении переменного резистора R5 и резистора R6 выходное напряжение импульсного стабилизатора будет 5,0...5,2 В. Пульсации выходного напряжения сглаживает двухзвенный LC П-фильтр С12С13 L2C15С16L3C17С18. Пульсации выходного напряжения не превышают 20 мВ на частоте работы преобразователя при токе нагрузки 1 А. Резистор R7 и диод VD1 защищают DA1 от возможных повреждений.

Этот блок питания может работать в двух режимах, выбираемых кнопкой SB1 В положении, показанном на принципиальной схеме, устройство работает как USB зарядное устройство с выходным напряжением +5 В, которое не зависит от положения движка переменного резистора R5. Если SB1 перевести во второе положение, то устройство будет работать как блок питания с регулируемым выходным напряжением. Режим работы индицируется светодиодом HL3. При работе конструкции в режиме "Зарядное устройство" этот светодиод светит зеленым цветом или желтым цветом, когда устройство работает как лабораторный блок питания. Узлы на транзисторах VT1, VT2 предназначены для индикации наличия тока зарядки. При указанных на принципиальной схеме сопротивлении резисторов R9, R12 светодиоды HL1, HL2 светят при протекании тока через соответствующую нагрузку более 150 мА. Если нужно, чтобы светодиоды светили при меньшем токе зарядки, то кремниевые транзисторы 2SA105 можно заменить на германиевые, например, МП39Б. МП25А, МП26, что предпочтительнее, или установить резисторы R9, R12 на более высокое сопротивление. Самовосстанавливающиеся предохранители FU3, FU4 срабатывают при коротком замыкании или перегрузке. Мощный стабилитрон VD7 и конденсатор С14 защищают подключенные к USB розеткам устройства от всплеска выходного напряжения, который может иметь место при переключении SB1.

Следует обратить внимание, что питание на гнездо XS1 подается через более сильноточный самовосстанавливающийся предохранитель FU3. Кроме того, наличие кнопки SB2 позволяет подключать к этому гнезду устройства с относительно большим током потребления. Для этого контакты SB2 должны быть замкнуты, что исключит падение выходного напряжения на резисторе R9. Мощный стабилитрон VD8 уменьшает вероятность повреждения нагрузки при неисправности стабилизатора напряжения. Если по каким-то причинам напряжение на выходе стабилизатора станет больше 15 В, то, либо сработает встроенная защита микросхемы, либо самовосстанавливающийся предохранитель FU2. Если при этом блок питания не будет выключен в кратчайший срок, то стабилитрон VD8 будет пробит. Чтобы исключить пробой защитного стабилитрона в этой и предыдущих конструкциях, защиту от перенапряжения можно дополнить стандартным тринисторным узлом, состоящим из одного тринистора средней мощности, одного стабилитрона и одного резистора.

Вместо понижающего трансформатора. ТП112-8 подойдет любой с габаритной мощностью от 7 Вт и напряжением на вторичной обмотке 14...18 В. Вместо трансформатора типа. ТП114-7 подойдет любой с габаритной мощностью не менее 13 Вт и напряжением на вторичной обмотке 15.20В. Трансформатор типа. ТП-30-2 можно заменить на. ТТП40 или другим аналогичным с габаритной мощностью не менее 30 Вт. Чем выше напряжение на выходе мостового выпрямителя, тем меньший ток потребляет стабилизатор при неизменном токе нагрузке. Варистор TNR10G471K можно заменить любым на 430 В, 470 В, например, FNR-07К471, FNR-14K471 МЛТ, С1-4, С2-23, С1-14. Резистор R1 во всех схемах желательно использовать невозгораемый, например. Р1-7 или проволочный малогабаритный мощностью 1 или 2 Вт в керамическом корпусе. Переменный резистор - СПЗ-4 или аналогичный с линейной характеристикой. На ось переменного резистора нужно надеть ручку из изоляционного материала.

Оксидные конденсаторы - импортные аналоги К50-35, К50-68, К53-19. Неполярные конденсаторы - керамические, импортные аналоги К10-17, КМ-5, КМ-6 или безвыгодные в SMD исполнении. Керамические конденсаторы, устанавливаемые параллельно диодам мостового выпрямителя и на входе стабилизаторов напряжения должны быть на рабочее напряжение не менее 30 В. Остальные керамические конденсаторы можно устанавливать на рабочее напряжение 16 В.

Вместо диодов Шоттки SR360 можно применить диоды MBR350, 1N5825, MBR360, DQ06, MBRD660CT, MBR1060, 50WR06. Этими же диодами можно заменить диоды Шоттки 1N5822 и маломощные диоды Шоттки - 1N5819, При отсутствии диодов с барьером Шоттки вместо них можно применить диоды серий КД213, 2Д213 Вместо диода 1N4001 можно применить любой из серий 1N4001 -1N4007, UF4001 - UFN4007, КД208, КД209, КД243. Стабилитрон КС162А можно заменить на КС162В. 1N5341. Стабилитрон 1N5339 можно заменить на 1РМТ5919ВТЗ. 1SMB5919BT3, 1N5919. Стабилитрон BZV55C-4V3 можно заменить на 1N4731A, TZMC-4V3 Вместо стабилитрона. Р6КЕ12А можно установить 1N5349 или Д815Д. Вместо стабилитрона. Р6КЕ15А подойдет 1 N5352, Д815Е. Светодиоды подойдут любые аналогичные непрерывного цвета свечения. Вместо p-n-р маломощных транзисторов 2SA105 подойдут любые из серий SS9015, 2SA542, КТ361, КТ3107, КТ208 КТ209.

Интегральную микросхему МС34063АР можно заменить на МС34063АР1 или более надежной МС33063А, выполненной в корпусе DIP-8. Для повышения надежности на такие микросхемы с помощью теплопроводного клея нужно приклеить медный ребристый теплоотвод с площадью охлаждающей поверхности 8 см.кв. интегральная микросхема LM2575T-5.0 рассчитана на выходное напряжение +5 В, выполнена в пятивыводном корпусе ТО-220 Вместо нее можно применить микросхемы LM2575TV-5.0. выполненные в корпусе. ТО-220 или L.M2575D2T-5.0, или аналогичную микросхему из серии LM2576. Микросхемы серии LM2576 допускают ток нагрузки до 3 А. Среди микросхем серий LM2575, LM2576 есть также микросхемы на фиксированные выходные напряжения 3,3 В, 12 В, 15 В и регулируемые - Adj на выходное напряжение 1,23...37 В. Микросхему необходимо установить на медный или дюралюминиевый теплоотвод с площадью охлаждающей поверхности не менее 60 см.кв. Если блок питания, собранный по схеме рис. 2, будет рассчитан на ток нагрузки 3 А, то теплоотвод для микросхемы серии LM2576 должен быть не менее 200 см.кв. а в тесном плохо вентилируемом корпусе не менее 300 см.кв. Микросхему L4960 также необходимо установить на теплоотвод с площадью охлаждающей поверхности не менее 200 см.кв. (одна сторона).

Вместо полимерных самовосстанавливающихся предохранителей серии MF-R подойдут аналогичные серии LP60. Переключатели типа. П2К, ПКН, свободные группы контактов которых соединяют параллельно. Накопительный дроссель (L1 на всех схемах) должен быть индуктивностью 150.300 мкГн, можно изготовить на кольцевом магнитопроводе К32х20х6 из феррита 2000НН. В кольце алмазной дисковой пилой или хорошей ножовкой по металлу делается сквозной разрез шириной 1...1.5 мм. В образовавшуюся щель вклеивают кусок текстолита без фольги. После обмотки кольца лакотканью, на него литцендратом 22x0,18 мм наматывают 50...60 витков, это будет около 2 метров провода. Если при изготовлении разреза кольцо расколется на две половинки, то его можно склеить моментальным суперклеем.

Между слоями обмотки нужно проложить один слой лакоткани или. ПВХ изоленты. Каждый слой обмотки пропитывают цапонлаком. Дроссели L2 и L3 во всех схемах содержат 15 витков такого же провода, намотанных на кольце К20х12х6 из феррита М2000НМ. Перед укладкой обмотки кольцо немного надпиливают и разламывают на две половинки. После чего склеивают моментальным суперклеем или клеем. БФ и просушивают не менее суток при комнатной температуре. Для стабилизатора напряжения, выполненного по схеме рис. 1, можно применить магнитопроводы меньшего размера. Можно применить также подходящие дроссели промышленного изготовления, имеющие сопротивление обмоток не более 0,05 Ом. Для стабилизатора, собранного по схеме рис. 3, желательно, чтобы сопротивление обмоток дросселей было не более 0,02 Ом. Кроме того, на месте дросселей L2 и L3 можно применить дроссели, выполненные на. Н-образных ферритовых сердечниках, например, от катушек коррекции растра кинескопных телевизоров и мониторов.

Автор: Бутов А.Л.

Смотрите другие статьи раздела Блоки питания.

Читайте и пишите полезные комментарии к этой статье.

<< Назад

Последние новости науки и техники, новинки электроники:

Токсичность интернета преувеличена 07.01.2026

Социальные сети нередко воспринимаются как арена постоянной агрессии, оскорблений и распространения фейковой информации. Новое исследование Стэнфордского университета показывает, что реальность значительно отличается от популярного представления: интернет гораздо менее токсичен, чем многие пользователи считают. Ученые опросили более тысячи американцев, попросив их оценить долю пользователей соцсетей, которые ведут себя агрессивно или распространяют ненависть. Оказалось, что впечатления людей сильно преувеличивают масштабы проблемы. Например, респонденты считали, что почти половина пользователей Reddit хотя бы раз оставляла оскорбительные комментарии, тогда как фактические данные платформы показывают, что таких людей не более 3%. Аналогичная ситуация наблюдается с дезинформацией. Опрос показал, что большинство участников считали почти половину аудитории Facebook распространителями фейковых новостей, однако статистика говорит об обратном: фактическая доля таких пользователей состав ...>>

Процессоры Ryzen AI 400 07.01.2026

Современные вычисления все больше ориентируются на интеграцию искусственного интеллекта и высокую производительность в компактных устройствах, таких как ноутбуки и мини-ПК. Новая линейка процессоров AMD Ryzen AI 400 демонстрирует, как разработчики объединяют мощные центральные ядра, графику и нейросетевые ускорители в одном чипе, чтобы удовлетворять растущие потребности пользователей в играх, контенте и ИИ-приложениях. AMD представила процессоры серии Gorgon Point, которые включают до 12 ядер Zen 5 и до 24 потоков вычислений. Чипы поддерживают интегрированную графику RDNA 3.5, обеспечивают максимальную тактовую частоту до 5,2 ГГц и имеют энергопотребление от 15 Вт до 54 Вт. Особое внимание уделено NPU, способному обрабатывать до 60 триллионов операций в секунду (TOPS), что делает эти процессоры эффективными для задач с искусственным интеллектом. Конструкция Ryzen AI 400 сочетает ядра Zen 5 и Zen 5c, обеспечивая высокую гибкость и производительность. Несмотря на то, что архитектур ...>>

Женщины лучше распознают признаки болезни по лицу 06.01.2026

Способность распознавать, что кто-то нездоров, часто проявляется интуитивно: бледная кожа, опущенные веки, уставшее выражение лица могут сигнализировать о недомогании. Новое исследование международной группы ученых показало, что женщины в среднем точнее мужчин улавливают такие тонкие невербальные признаки болезни, что может иметь эволюционные и социальные объяснения. В отличие от предыдущих работ, где использовались отредактированные фотографии или имитация больных лиц, ученые решили проверить, насколько люди способны распознавать естественные признаки недомогания. Такой подход позволил оценить реальную чувствительность к изменениям в лицах, возникающим при болезни. В исследовании приняли участие 280 студентов, поровну мужчин и женщин. Участникам предложили оценить 24 фотографии, на которых изображены люди как в здоровом состоянии, так и во время болезни. Это дало возможность сравнить восприятие естественных признаков недомогания в реальных лицах. Для анализа состояния каждого ...>>

Случайная новость из Архива

Жизненный успех не зависит от тестостерона 08.08.2021

Тестостерон - один из гормонов, управляющих работой половой системы, но кроме того, считается, что он влияет на поведение - повышает агрессивность, уверенность в себе, готовность идти на риск, заставляет стремиться к победе любой ценой и прочее в том же духе. Соответственно, его порой называют "гормоном победы". У спортсмена с высоким уровнем тестостерона должно быть больше шансов на золотую медаль, и то же самое касается жизненных достижений вообще - женщины и мужчины с повышенным тестостероном должны обладать более высоким социоэкономическим статусом.

Проблема в том, что агрессивность и готовность идти на риск не всегда обеспечивают победу. Что до спорта, то мы уже как-то писали, что спортивные победы мало зависят от уровня тестостерона. Сотрудники Бристольского университета выяснили, что влияние тестостерона на жизненный успех тоже изрядно преувеличено. Исследователи использовали генетические данные более 300 тысяч человек: уровень тестостерона зависит от определенных генов, и вот разные варианты этих генов надо было сравнить с уровнем образования, уровнем дохода, занятостью на той или иной работе, а также с особенностями поведения (вроде пресловутой готовности к риску) и состоянием здоровья. Для сопоставления использовали особые статистические методы, которые позволяют установить, действительно ли в группе людей различия по каким-то внешним признакам (поведение, здоровье, жизненный успех) соответствует распределению генетических вариантов - или, иными словами, действительно ли генетические отличия служат причиной отличий в этих выбранных признаках.

И в результате авторы работы пришли к выводу, что и у мужчин, и у женщин уровень тестостерона лишь в очень малой степени влияет и на готовность рисковать, и на состояние здоровья, и на общий жизненный успех. Возникает вопрос, что делать со всеми теми исследованиями, в которых инъекция тестостерона делала подопытных более агрессивными и рисковыми; и с исследованиями, в которых финансовые трейдеры с повышенным уровнем тестостерона получали от своих операций больше денег; и с исследованиями, в которых у руководителей с повышенным тестостероном в подчинении оказывалось больше людей и т. д.

Дело в том, что все это может быть неверной интерпретацией данных (даже очень больших данных). Агрессивность и готовность к риску могут привести к выигрышу в данной ситуации, но отсюда не следует, что они всегда будут приносить выигрыш - особенно, если рассматривать всю жизнь целиком. Высокий тестостерон и жизненный успех могут быть следствием хорошего здоровья, то есть не тестостерон улучшает здоровье и ведет к успеху, а изначально здоровый человек может многого добиться безотносительно уровня тестостерона.

Наконец, это не статус может зависеть от тестостерона, а наоборот, тестостерон от статуса, а заодно и от того, как человек воспринимает сам себя, как успешного или неуспешного. Как известно, гены определяют рамку, в которых в ответ на изменчивый мир вокруг у одного и того же индивидуума может меняться признак - например, уровень гормона. Представим, что в силу каких-то жизненных обстоятельств уровень тестостерона повысился - и тут легко представить, что причинно-следственная связь между обстоятельствами и тестостероном получается несколько иная, нежели та, о которой обычно говорят.

Другие интересные новости:

▪ Чем опасен плюшевый мишка

▪ Ядовитая паутина

▪ Иммунитет сохраняет татуировки

▪ Плохой жир становится хорошим

▪ Новые Toshiba Regza - телевизоры с жестким диском

Лента новостей науки и техники, новинок электроники

 

Интересные материалы Бесплатной технической библиотеки:

▪ раздел сайта Медицина. Подборка статей

▪ статья Фильтры, бленды и уход за оптикой. Искусство видео

▪ статья Сколько процентов производимого в мире вина улучшается с возрастом? Подробный ответ

▪ статья Заведующий (старший ординатор) реанимационно-консультативного центра. Должностная инструкция

▪ статья Резиноподобная масса для игрушек. Простые рецепты и советы

▪ статья Пять кучек карт. Секрет фокуса

Оставьте свой комментарий к этой статье:

Имя:


E-mail (не обязательно):


Комментарий:





Главная страница | Библиотека | Статьи | Карта сайта | Отзывы о сайте

www.diagram.com.ua

www.diagram.com.ua
2000-2026