Menu Home

Бесплатная техническая библиотека для любителей и профессионалов Бесплатная техническая библиотека


Блок регулирования больших выпрямленных токов. Энциклопедия радиоэлектроники и электротехники

Бесплатная техническая библиотека

Энциклопедия радиоэлектроники и электротехники / Регуляторы тока, напряжения, мощности

Комментарии к статье Комментарии к статье

Испытанная временем схема регулирования тока мощных потребителей отличается простотой в наладке, надежностью в эксплуатации и широкими потребительскими возможностями. Она хорошо подходит для управления режимом сварки, для пуско-зарядных устройств и для мощных узлов автоматики.

При питании мощных нагрузок постоянным током часто применяется схема (рис.1) выпрямителя на четырех силовых вентилях.

Блок регулирования больших выпрямленных токов

Переменное напряжение подводится к одной диагонали "моста", выходное постоянное (пульсирующее) напряжение снимается с другой диагонали. В каждом полупериоде работает одна пара диодов (VD1-VD4 или VD2-VD3). Это свойство выпрямительного "моста" существенно: суммарная величина выпрямленного тока может достигать удвоенной величины предельного тока для каждого диода.

Предельное напряжение диода не должно быть ниже амплитудного входного напряжения. Поскольку класс напряжения силовых вентилей доходит до четырнадцатого (1400 В), с этим для бытовой электросети проблем нет. Существующий запас по обратному напряжению позволяет использовать вентили с некоторым перегревом, с малыми радиаторами (не злоупотреблять!).

Внимание! Силовые диоды с маркировкой "В" проводят ток, "подобно" диодам Д226 (от гибкого вывода к корпусу), диоды с маркировкой "ВЛ" - от корпуса к гибкому выводу.

Использование вентилей различной проводимости позволяет выполнить монтаж всего на двух двойных радиаторах. Если же с корпусом устройства соединить "корпуса" вентилей "ВЛ" (выход "минус"), то останется изолировать всего один радиатор, на котором установлены диоды с маркировкой "В".

Такая схема проста в монтаже и "наладке", но возникают трудности, если приходится регулировать ток нагрузки. Если со сварочным процессом все понятно (присоединять "балласт"), то с пусковым устройством возникают огромные проблемы. После пуска двигателя огромный ток не нужен и вреден, поэтому необходимо его быстро отключить, так как каждое промедление укорачивает срок службы батареи (нередко батареи взрываются!).

Очень удобна для практического исполнения схема, показанная на рис.2, в которой функции регулирования тока выполняют тиристоры VS1, VS2, в этот же выпрямительный мост включены силовые вентили VD1, VD2.

Блок регулирования больших выпрямленных токов

Монтаж облегчается тем, что каждая пара "диод-тиристор" крепится на своем радиаторе. Радиаторы можно применить стандартные (промышленного изготовления). Другой путь - самостоятельное изготовление радиаторов из меди, алюминия толщиной свыше 10 мм. Для подбора размеров радиаторов необходимо собрать макет устройства и "погонять" его в тяжелом режиме. Неплохо, если после 15-минутной нагрузки корпуса тиристоров и диодов не будут "обжигать" руку (напряжение в этот момент отключить!). Корпус устройства необходимо выполнить так, чтобы обеспечивалась хорошая циркуляция нагретого устройством воздуха. Не помешает установка вентилятора, который "помогает" прогонять воздух снизу вверх. Удобны вентиляторы, устанавливаемые в стойках с компьютерными платами либо в "советских" игровых автоматах.

Возможно выполнение схемы регулируемого выпрямителя полностью на тиристорах (рис.3). Нижняя (по схеме) пара тиристоров VS3, VS4 запускается импульсами от блока управления.

Блок регулирования больших выпрямленных токов

Импульсы приходят одновременно на управляющие электроды обоих тиристоров. Такое построение схемы "диссонирует" с принципами надежности, но время подтвердило работоспособность схемы ("сжечь" тиристоры бытовая электросеть не может, поскольку они выдерживают импульсный ток 1600 А).

Тиристор VS1 (VS2) включен как диод - при положительном напряжении на аноде тиристора через диод VD1 (или VD2) и резистор R1 (или R2) на управляющий электрод тиристора будет подан отпирающий ток. Уже при напряжении в несколько вольт тиристор откроется и до окончания полуволны тока будет проводить ток. Второй тиристор, на аноде которого было отрицательное напряжение, не будет запускаться (это и не нужно). На тиристоры VS3 и VS4 из схемы управления приходит импульс тока. Величина среднего тока в нагрузке зависит от моментов открывания тиристоров - чем раньше приходит открывающий импульс, тем большую часть периода соответствующий тиристор будет открыт. Открывание тиристоров VS1, VS2 через резисторы несколько "притупляет" схему: при низких входных напряжениях угол открытого состояния тиристоров оказывается малым - в нагрузку проходит заметно меньший ток, чем в схеме с диодами (рис.2). Таким образом, данная схема вполне пригодна для регулировки сварочного тока по "вторичке" и выпрямления сетевого напряжения, где потеря нескольких вольт несущественна.

Эффективно использовать тиристорный мост для регулирования тока в широком диапазоне питающих напряжений позволяет схема, показанная на рис.4.

Блок регулирования больших выпрямленных токов

Устройство состоит из трех блоков:

  • силового;
  • схемы фазоимпульсного регулирования;
  • двухпредельного вольтметра.

Трансформатор Т1 мощностью 20 Вт обеспечивает питание блока управления тиристорами VS3 и VS4 и открывание "диодов" VS1 и VS2. Открывание тиристоров внешним блоком питания эффективно при низком (автомобильном) напряжении в силовой цепи, а также при питании индуктивной нагрузки. Открывающие импульсы тока с 5вольтовых обмоток трансформатора подводятся в противофазе к управляющим электродам VS1, VS2. Диоды VD1, VD2 пропускают к управляющим электродам только положительные полуволны тока. Если фазировка открывающих импульсов "подходит", то тиристорный выпрямительный мост будет работать, иначе тока в нагрузке не будет.

Этот недостаток схемы легко устраним: достаточно повернуть наоборот сетевую вилку питания Т1 (и пометить краской, как нужно подключать вилки и клеммы устройств в сеть переменного тока). При использовании схемы в пуско-зарядном устройстве заметно увеличение отдаваемого тока по сравнению со схемой рис.3.

Очень выгодно наличие слаботочной цепи (сетевого трансформатора Т1). Разрывание тока выключателем S1 полностью обесточивает нагрузку. Таким образом, прервать пусковой ток можно маленьким концевым выключателем, автоматическим выключателем или слаботочным реле (добавив узел автоматического отключения). Это очень существенный момент, поскольку разрывать сильноточные цепи, требующие для прохождения тока хорошего контакта, намного труднее. Мы не случайно вспомнили о фазировке трансформатора Т1. Если бы регулятор тока был "встроен" в зарядно-пусковое устройство или в схему сварочного аппарата, то проблема фазировки была бы решена в момент наладки основного устройства.

Наше устройство специально выполнено широкопрофильным (как пользование пусковым устройством определяется сезоном года, так и сварочные работы приходится вести нерегулярно). Приходится управлять режимом работы мощной электродрели и питать нихромовые обогреватели.

На рис.5 показана схема блока управления тиристорами. Выпрямительный мостик VD1 подает в схему пульсирующее напряжение от 0 до 20 В.

Блок регулирования больших выпрямленных токов

Это напряжение через диод VD2 подводится к конденсатору С1, обеспечивается постоянное напряжение питания мощного транзисторного "ключа" на VT2, VT3.

Пульсирующее напряжение через резистор R1 подводится к параллельно соединенным резистору R2 и стабилитрону VD6. Резистор "привязывает" потенциал точки "А" (рис.6) к нулевому, а стабилитрон ограничивает вершины импульсов на уровне порога стабилизации. Ограниченные импульсы напряжения заряжают конденсатор С2 для питания микросхемы DD1. Эти же импульсы напряжения воздействуют на вход логического элемента. При некотором пороге напряжения логический элемент переключается. С учетом инвертирования сигнала на выходе логического элемента (точка "В") импульсы напряжения будут кратковременными около момента нулевого входного напряжения.

Блок регулирования больших выпрямленных токов

Следующий элемент логики инвертирует напряжение "В", поэтому импульсы напряжения "С" имеют значительно большую длительность. Пока действует импульс напряжения "С", через резисторы R3 и R4 происходит заряд конденсатора C3.

Экспоненциально нарастающее напряжение в точке "Е", в момент перехода через логический порог, "переключает" логический элемент. После инвертирования вторым логическим элементом высокому входному напряжению точки "Е" соответствует высокое логическое напряжение в точке "F".

Двум различным величинам сопротивления R4 соответствуют две осциллограммы в точке "Е":

  • меньшее сопротивление R4 - большая крутизна - Е1;
  • большее сопротивление R4 - меньшая крутизна - Е2.

Следует обратить внимание также на питание базы транзистора VT1 сигналом "В", во время снижения входного напряжения до нуля транзистор VT1 открывается до насыщения, коллекторный переход транзистора разряжает конденсатор С3 (происходит подготовка к зарядке в следующем полупериоде напряжения).

Таким образом, логический высокий уровень появляется в точке "F" раньше или позже, в зависимости от сопротивления R4:

  • меньшее сопротивление R4 - раньше появляется импульс - F1;
  • большее сопротивление R4 - позже появляется импульс - F2.

Усилитель на транзисторах VT2 и VT3 "повторяет" логические сигналы точка "G". Осциллограммы в этой точке повторяют F1 и F2, но величина напряжения достигает 20 В. Через разделительные диоды VD4, VD5 и ограничительные резисторы R9 R10 импульсы тока воздействуют на управляющие электроды тиристоров VS3 VS4 (рис.4).

Один из тиристоров открывается, и на выход блока проходит импульс выпрямленного напряжения. Меньшему значению сопротивления R4 соответствует большая часть полупериода синусоиды - Н1, большему - меньшая часть полупериода синусоиды - Н2 (рис.4). В конце полупериода ток прекращается, и все тиристоры закрываются.

Таким образом, различным величинам сопротивления R4 соответствует различная длительность "отрезков" синусоидального напряжения на нагрузке. Выходную мощность можно регулировать практически от 0 до 100%. Стабильность работы устройства определяется применением "логики" - пороги переключения элементов стабильны.

Если ошибок в монтаже нет, то устройство работает стабильно. При замене конденсатора С3 потребуется подбор резисторов R3 и R4. Замена тиристоров в силовом блоке может потребовать подбора R9, R10 (бывает, даже силовые тиристоры одного типа резко отличаются по токам включения - приходится менее чувствительный отбраковывать).

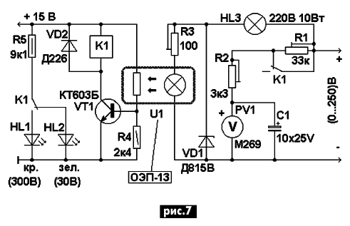
Измерять напряжение на нагрузке можно каждый раз "подходящим" вольтметром. Исходя из мобильности и универсальности блока регулирования, мы применили автоматический двухпредельный вольтметр (рис.7).

Блок регулирования больших выпрямленных токов

Измерение напряжения до 30 В производится головкой PV1 типа М269 с добавочным сопротивлением R2 (регулируется отклонение на всю шкалу при 30 В входного напряжения). Конденсатор С1 необходим для сглаживания напряжения, подводимого к вольтметру.

Для "загрубления" шкалы в 10 раз служит остальная часть схемы. Через лампу накаливания (бареттер) HL3 и подстроечный резистор R3 запитывается лампа накаливания оптопары U1, стабилитрон VD1 защищает вход оптрона. Большое входное напряжение приводит к снижению сопротивления резистора оптопары от мегаом до килоом, транзистор VT1 открывается, реле К1 срабатывает. Контакты реле при этом выполняют две функции: размыкают подстроечное сопротивление R1 - схема вольтметра переключается на высоковольтный предел; вместо зеленого светодиода HL2 включается красный светодиод HL1.

Красный, более заметный, цвет специально выбран для шкалы больших напряжений.

Внимание! Подстройка R1(шкала 0...300) производится после подстройки R2.

Питание к схеме вольтметра взято из блока управления тиристорами. Развязка от измеряемого напряжения осуществлена с помощью оптрона. Порог переключения оптрона можно установить немного выше 30 В, что облегчит подстройку шкал.

Диод VD2 необходим для защиты транзистора от всплесков напряжения в момент обесточивания реле. Автоматическое переключение шкал вольтметра оправдано при использовании блока для питания различных нагрузок.

Нумерация выводов оптрона не дана: с помощью тестера нетрудно различить входные и выходные выводы. Сопротивление лампы оптрона равно сотням ом, а фоторезистора - мегаом (в момент измерения лампа не запитана).

На рис.8 показан вид устройства сверху (крышка снята). VS1 и VS2 установлены на общем радиаторе, VS3 и VS4 - на отдельных радиаторах. Резьбу на радиаторах пришлось нарезать под тиристоры. Гибкие выводы силовых тиристоров обрезаны, монтаж осуществлен более тонким проводом.

Блок регулирования больших выпрямленных токов

На рис.9 показан вид на лицевую панель устройства.

Блок регулирования больших выпрямленных токов

Слева расположена ручка регулирования тока нагрузки, справа - шкала вольтметра. Около шкалы закреплены светодиоды, верхний (красный) расположен около надписи "300 В". Клеммы устройства не очень мощные, так как применяется оно для сварки тонких деталей, где очень важна точность поддержания режима. Время пуска двигателя небольшое, поэтому ресурса клеммных соединений хватает.

Верхняя крышка крепится к нижней с зазором в пару сантиметров для обеспечения лучшей циркуляции воздуха.

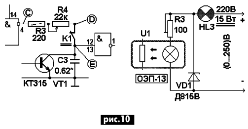
Устройство легко поддается модернизации. Так, для автоматизации режима запуска двигателя автомобиля не нужны дополнительные детали (рис.10).

Блок регулирования больших выпрямленных токов

Необходимо между точками "D" и "E" блока управления включить нормально замкнутую контактную группу реле К1 из схемы двухпредельного вольтметра.

Если перестройкой R3 не удастся довести порог переключения вольтметра до 12...13 В, то придется заменить лампу HL3 более мощной (вместо 10 установить 15 Вт). Пусковые устройства промышленного изготовления настраиваются на порог включения даже 9 В.

Мы рекомендуем настраивать порог переключения устройства на более высокое напряжение, так как еще до включения стартера аккумулятор немного подпитывается током (до уровня переключения). Теперь пуск производится немного "подзаряженным" аккумулятором вместе с автоматическим пусковым устройством.

По мере увеличения бортового напряжения автоматика "закрывает" подачу тока от пускового устройства, при повторных пусках в нужные моменты подпитка возобновляется. Имеющийся в устройстве регулятор тока (скважности выпрямленных импульсов) позволяет ограничить величину пускового тока.

Авторы: Н.П. Горейко, В.С. Стовпец

Смотрите другие статьи раздела Регуляторы тока, напряжения, мощности.

Читайте и пишите полезные комментарии к этой статье.

<< Назад

Последние новости науки и техники, новинки электроники:

Хорошо управляемые луга могут компенсировать выбросы от скота 15.02.2026

Животноводство, особенно разведение крупного рогатого скота, часто обвиняют в значительном вкладе в глобальное потепление из-за мощного парникового газа - метана, который выделяется при пищеварении у жвачных животных. Это вызывает острые политические споры и призывы к сокращению потребления мяса. Однако ученые напоминают, что полная картина климатического воздействия отрасли не ограничивается только выбросами от животных: огромную роль играет окружающая экосистема - пастбища, почва и растительность, которые способны активно поглощать углекислый газ из атмосферы. Исследователи из Университета Небраски-Линкольна решили глубже изучить этот баланс. Группа под руководством профессора Галена Эриксона сосредоточилась на том, как правильно организованные пастбища накапливают углерод в растениях и грунте благодаря естественным процессам, стимулируемым выпасом скота. Ученые подчеркивают, что при достаточном уровне осадков и грамотном управлении такие луга превращаются в мощные природные погло ...>>

NASA тестирует инновационную технологию крыла 15.02.2026

Коммерческая авиация ежегодно расходует колоссальные объемы керосина, что сказывается не только на бюджете авиакомпаний, но и на состоянии окружающей среды. В 2024 году глобальные затраты на авиационное топливо достигли 291 миллиарда долларов, и эта сумма продолжает расти. Чтобы справиться с этими вызовами, NASA активно работает над технологиями, способными заметно повысить аэродинамическую эффективность самолетов. Одним из самых перспективных направлений стало создание специальной конструкции крыла, которая максимизирует естественный ламинарный поток воздуха и минимизирует сопротивление. В январе 2026 года специалисты NASA Armstrong Flight Research Center успешно провели важный этап наземных испытаний концепции Crossflow Attenuated Natural Laminar Flow (CATNLF). Для эксперимента под фюзеляж исследовательского самолета F-15B закрепили вертикально ориентированную масштабную модель высотой около 0,9 м (3 фута), напоминающую узкий киль. Такая компоновка позволила подвергнуть прототип р ...>>

Забота о внуках очень полезна для здоровья мозга 14.02.2026

Общение между поколениями приносит радость всей семье, но мало кто задумывается, насколько активно бабушки и дедушки, заботящиеся о внуках, поддерживают свою умственную форму. Регулярное взаимодействие с детьми стимулирует мозг пожилых людей, помогая сохранять память, скорость мышления и общую когнитивную активность. Новые научные данные подтверждают, что такая добровольная помощь не только важна для общества, но и может замедлять возрастные изменения в мозге. Исследователи из Тилбургского университета в Нидерландах провели анализ, чтобы понять, приносит ли уход за внуками реальную пользу здоровью пожилых людей. Ведущий автор работы Флавия Черечес отметила, что многие бабушки и дедушки регулярно присматривают за детьми, и оставался открытым вопрос, насколько это положительно сказывается на их собственном благополучии, особенно в плане когнитивных функций. Ученые поставили цель выяснить, способен ли регулярный уход за внуками замедлить снижение памяти и других умственных способ ...>>

Случайная новость из Архива

Темная материя стала темнее 10.04.2018

Международная группа астрономов под руководством Ричарда Мэсси (Richard Massey) из Даремского университета в Англии опровергла "осветление" темной материи, то есть существование негравитационного взаимодействия между сгустками невидимого вещества.

Ученые сообщили об обнаружении признаков негравитационного взаимодействия в темной материи, которая находится в галактическом скоплении Abell 3827 в 1,3 миллиарда световых лет от Земли. Исследователи изучили распределение массы в четырех сталкивающихся галактиках, используя эффект гравитационной линзы, когда некий объект искривляет траектории лучей света.

Предполагается, что в центрах галактик находится гало темной материи, чем объясняются особенности кругового движения звезд вокруг ядра. Три сгустка темной материи в Abell 3827 соответствовали расположению трех галактик, однако четвертый сгусток в своем движении отставал от рядом расположенной галактики на пять тысяч световых лет. Это, по мнению ученых, указывало на то, что в темной материи действуют не только гравитационные силы, но и какие-то другие взаимодействия.

В новом исследовании астрономы использовали комплексы радиотелескопов Atacama Large Millimeter Array и Very Large Telescope в Чили, что позволило провести более детальную спектроскопию галактик и минимизировать искажения, возникающие из-за эффекта гравитационного линзирования. Оказалось, что местоположение гало в галактиках соответствовали модели ?CDM, согласно которой темная материя взаимодействует только через гравитационные силы.

Темная материя, по оценкам космологов, составляет 22 процента всей массы Вселенной (74 процента занимает темная энергия, а остальная доля приходится на видимое вещество). Она не взаимодействует с обычным веществом через электромагнитные и другие поля, за исключением гравитации. Вывод о ее существовании был сделан на основе наблюдения за астрономическими объектами, которые вели себя так, словно на них влияет скрытая от прямого наблюдения масса. На настоящий момент до сих пор не обнаружены частицы, из которых могла бы существовать темная материя.

Другие интересные новости:

▪ Планшет Oregon Scientific MEEP! для детей от шести лет

▪ Из нанотрубочек плетут сети

▪ Абсолютное оружие против насекомых

▪ Новый материал для дисплеев OLED с транзисторами IGZO-TFT

▪ Тау-нейтрино найдены в Антарктиде

Лента новостей науки и техники, новинок электроники

 

Интересные материалы Бесплатной технической библиотеки:

▪ раздел сайта Мобильная связь. Подборка статей

▪ статья Природа не делает скачков. Крылатое выражение

▪ статья Могут ли птицы чувствовать запах? Подробный ответ

▪ статья Мальдивские острова. Чудо природы

▪ статья Транзисторный металлоискатель. Энциклопедия радиоэлектроники и электротехники

▪ статья Фараоновы змеи. Химический опыт

Оставьте свой комментарий к этой статье:

Имя:


E-mail (не обязательно):


Комментарий:





Главная страница | Библиотека | Статьи | Карта сайта | Отзывы о сайте

www.diagram.com.ua

www.diagram.com.ua
2000-2026