Menu Home

Бесплатная техническая библиотека для любителей и профессионалов Бесплатная техническая библиотека


Радиодистанционное охранное устройство. Энциклопедия радиоэлектроники и электротехники

Бесплатная техническая библиотека

Энциклопедия радиоэлектроники и электротехники / Охранные устройства и сигнализация объектов

Комментарии к статье Комментарии к статье

Отличительной особенностью предлагаемой конструкции является то, что сигнал тревоги звучит не из охраняемого автомобиля (в настоящее время такой сигнал тревоги вызывает только раздражение окружающих), а из портативного радиоприемника, который находится у владельца автомобиля или рядом с ним.

В случае необходимости к приемнику можно подключить внешние исполнительные устройства. Сигнал тревоги может принимать любой вид, приемлемый для владельца охраняемого объекта.

Устройство не имеет потайного выключателя. Его не так просто обезвредить: сигнал тревоги формируется не в случае обнаружения излучения передатчика, а в случае его пропадания. Поэтому охранное устройство срабатывает при отключении питания передатчика, при выводе его из строя (например, электрошокером), при постановке помехи и, разумеется, при срабатывании охранных датчиков.

Потребительские качества (радиус действия, применяемый код) могут быть существенно изменены, как в сторону расширения, так и в сторону сужения, в зависимости от поставленной задачи и возможностей владельца.

Устройство состоит из передатчика и приемника, работающих в Си-Би диапазоне.

Передатчик. Структурная схема передатчика показана на рис.1. Задающий кварцевый генератор 1 управляется формирователем сигнала передачи 4 следующим образом.

Радиодистанционное охранное устройство

1. Если все охранные датчики находятся в дежурном состоянии, то генератор 1 вырабатывает стабильные колебания в течение 1 с. Эти колебания модулируются по амплитуде в модуляторе 2 частотой 1024 Гц, усиливаются в усилителе мощности 3 и подаются в антенну. Далее следует пауза длительностью 9 с, и передатчик снова включается на 1 с. Если же срабатывает хоть один датчик, то передатчик блокируется на 39 с. За это время пропадают две секундные посылки, что и является признаком аварийного состояния.

2. Если автомобиль движется, и в нем установлены датчики перемещения, крена или акустические, то передатчик оказывается постоянно выключенным и возвращается в рабочее состояние спустя 39 с после срабатывания последнего датчика (например, после остановки автомобиля и закрывания дверей).

Передатчик питается от источника постоянного тока напряжением 12 В. При установке в автомобиле передатчик потребляет средний ток 40 мА (120 мА в режиме передачи и 30 мА в режиме паузы).

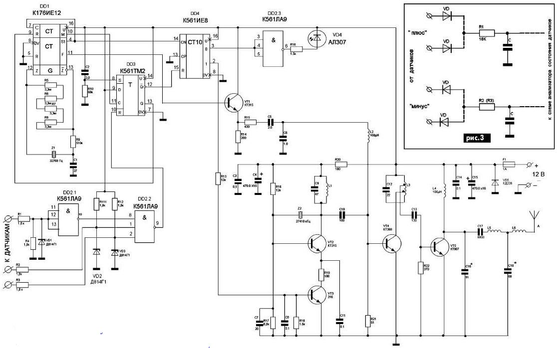
Принципиальная схема передатчика показана на рис.2. Задающий генератор собран по традиционной схеме с кварцевым резонатором Z2 на транзисторе VT2, цепь питания которого включается ключом на транзисторе VT3. Резистор R13 ограничивает базовый ток транзистора VT3, а R18 способствует надежному закрыванию при лог."0" на выводе 2 счетчика DD4. Конденсаторы С3, С8, С11 блокировочные. Коллекторной нагрузкой генератора является резонансный контур L1, C9, работающий в диапазоне 10 м (Си-Би диапазон).

Радиодистанционное охранное устройство
(нажмите для увеличения)

Сигнал несущей частоты через конденсатор С10 подается на базу транзистора VT4, выполняющего функции модулятора. Сюда же через дроссель L2 подается низкочастотный сигнал 1024 Гц.

Промодулированная по амплитуде несущая выделяется на контуре с неполным включением L3. Далее сигнал передатчика через разделительный конденсатор С13 подается на усилитель мощности, собранный на транзисторе VT5, нагрузкой которого является антенна с удлиняющими контурами С16L5, C18L6.

Анализатор состояния датчиков состоит из двух логических элементов DD2.1 и DD2.2. Аварийное состояние датчиков приводит к появлению лог."1" на выводе 9 DD2.2. Поскольку логические элементы DD2 имеют выход с инверсией, то это позволяет подключать датчики с любой логикой работы (либо "0", либо "1" в аварийном состоянии, в случае "0" датчики подключают к входам DD2.2, в случае "1" - к входам DD2.1).

На схеме показано подключение трех датчиков, но их число неограниченно, на рис.3 показано, как можно подключать дополнительные датчики через диоды.

Стабилитроны VD1-VD3 на входах логических элементов защищают их от напряжений выше напряжения питания и от всплесков обратной полярности.

Формирователь сигнала передачи состоит из кварцевого генератора и делителя частоты на микросхеме DD1, триггера запрета DD3 и счетчика импульсов DD4. В этой схеме применен "часовой" кварц (32768 Гц).

При включении питания за счет элементов С2, R10 триггер DD3 устанавливается в состояние, когда на его выводе 12 лог."0". При этом счетчик DD4 считает секундные импульсы, имеющиеся на выводе 4 DD1, и на его выводах 3 и 2 выделяется по одному такому импульсу из 10. К выводу 3 DD4 через инвертор DD2.3 подключен светодиод VD4, индицирующий включенное состояние устройства, а с вывода 2 управляющий сигнал поступает на базу транзистора VT3, включающего питание передатчика.

С вывода 11 DD1 через эмиттерный повторитель VT1 сигнал частотой 1024 Гц поступает на модулятор. При этом лог."1" на выводе 13 DD3 запрещает работу формирователя минутных импульсов. Если же с анализатора состояния датчиков на триггер DD3 приходит хотя бы кратковременный импульс, триггер меняет свое состояние на противоположное. При этом счетчик DD4 по входу R обнуляется, на его выводах 2 и 3 появляется лог."0", что приводит к выключению передатчика и светодиода. В это время начинает работать счетчик минутных импульсов (вывод 9 DD1), через 39 с на выходе М этого счетчика появится положительный перепад, и триггер DD3 вернется в первоначальное состояние. Таким образом, при кратковременном срабатывании датчиков передатчик замолкает на 39 с, а если сигнал тревоги с датчика повторяется, то передатчик вообще работать не будет.

Благодаря такой логике работы, передатчик не требует потайного выключателя. Применение цифрового отсчета интервалов времени обеспечивает высокую стабильность параметров в процессе эксплуатации.

Приемник. Структурная схема приемника показана на рис.4. Он собран по супергетеродинной схеме с кварцевой стабилизацией частоты, поэтому не имеет никаких органов настройки.

Радиодистанционное охранное устройство
(нажмите для увеличения)

В состав приемника входят: усилитель высокой частоты (УРЧ) 1, гетеродин 2, смеситель 3, усилитель промежуточной частоты (УПЧ) 4, детектор 5, фильтр частоты 1024 Гц 6, выпрямитель низкочастотного сигнала 7, схема адаптации 8, компаратор 9 и схема индикации и сигнализации. Компаратор в зависимости от уровня сигнала на его входе формирует напряжения близкие к логическим уровням КМОП микросхем, что позволяет устройству индикации и сигнализации выполнять следующие функции:

  • индикацию наличия приема сигналов передатчика;
  • звуковую сигнализацию пропадания приема более одной посылки сигнала передатчика;
  • световую сигнализацию факта пропадания приема.

Приемник может работать в одном из двух режимов сигнализации: в режиме постоянной тревоги (сигнал тревоги звучит постоянно) или в экономичном режиме (формируется только одна серия звуковых сигналов тревоги).

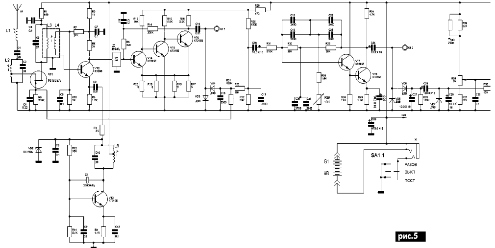
Принципиальная схема приемника приведена на рис.5.

Радиодистанционное охранное устройство
(нажмите для увеличения)

Радиодистанционное охранное устройство
(нажмите для увеличения)

Усилитель радиочастоты (УРЧ) собран на полевом транзисторе VT1. Он нагружен на резонансный контур с трансформаторной связью L3, L4, C5. На входе УРЧ также включен высокодобротный контур L2, C2 для повышения избирательности приемника.

Гетеродин собран на транзисторе VT3 по известной схеме со стабилизацией напряжения питания стабилизатором R3, VD2. Каскад на транзисторе VT2 выполняет функцию смесителя. Через пьезоэлектрический фильтр 465 кГц сигнал поступает на каскодный усилитель VT4-VT6, который и является УПЧ. Амплитудный детектор выполнен на германиевых диодах VD3, VD4.

Принятый таким образом сигнал частотой 1024 Гц подается через разделительный конденсатор С16 на активный фильтр, настроенный на эту частоту. Этот фильтр собран по схеме двойного Т-моста на частотозадающих элементах С18-С23 и R29, R30, R32, R33, а также транзисторах VT7, VT8. С выхода фильтра сигнал через конденсатор С24 поступает на выпрямитель с удвоением напряжения VD5, VD6.

Схема адаптации. При появлении напряжения на конденсаторе С27 заряжается помехоподавляющий конденсатор С29. Через ограничительный резистор R36 и конденсатор С31 напряжение подается на неинвертирующий вход компаратора DA1. При длительном воздействии входного сигнала, например, сильной индустриальной помехи, конденсатор С31 заряжается, управляющий ток прекращается, и компаратор "выключается". Однако при появлении полезного сигнала он сложится с фоновым, и напряжение на С31 повысится, что вызовет срабатывание компаратора.

Конденсатор С32 устраняет прохождение на вход компаратора высокочастотных выбросов. Из-за большой инерционности такая схема некоторое время после прекращения воздействия сильной помехи не "слышит" полезного сигнала, поскольку постоянная времени разряда С31 составляет 1-3 периода сигнала передатчика. Однако она позволяет существенно увеличить дальность приема в связи с тем, что информацией является перепад от минимального в данный момент уровня к максимальному, а не сама абсолютная величина сигнала.

Особенностью компаратора является его однополярное питание. Потенциалы входов устанавливаются резисторами R37, R38, R27, R35, R39, R40. Схема также не имеет отрицательной обратной связи, что определяет формирование логических уровней на выводе 6 DA1.

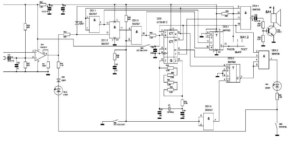
Схема индикации и сигнализации.

При включении питания цепью R45, R46, C35 счетчик DD2 и триггеры DD3 устанавливаются в "0". С выхода компаратора положительные импульсы длительностью 1 с и скважностью 10 поступают на вход DD1.2 (вывод 12), а после инверсии - на вход DD1.3 (вывод 9). С выхода этого элемента (вывод 10) положительные импульсы через резистор R48 поступают на вход R счетчика DD2 (вывод 9), устанавливая его в исходное состояние.

При нормальном приеме сигналов передатчика счетчик не успевает переполниться, при этом на выводе 9 DD4.1 - лог."0", и звуковой сигнал на излучатель не проходит. Если в таком состоянии схемы нажать кнопку SB3 "Вкл. Индик.", то светодиод VD1 мигает с частотой 1 Гц и скважностью 4, поскольку на выводы 2 и 3 DD4.2 подаются импульсы с периодом 0,5 и 1 с соответственно. Светодиод VD1 вспыхивает в момент приема сигналов передатчика, причем длительность свечения этого светодиода при уровне приема, близком к минимально возможному, уменьшается вплоть до полного выключения, что сигнализирует о нахождении приемника в зоне неуверенного приема.

Резистор R46 повышает надежность работы SB1, ограничивая импульсный ток через его контакты. Этой кнопкой схема приводится в исходное состояние.

Если по какой-то причине сигнал передатчика на выходе компаратора DA1 пропадает, то счетчик DD2 переполняется, и на его выводе 10 через 19,5 с после прихода последнего импульса появляется лог."1", которая по выводу 9 разрешает прохождение прерывистого (0,5 с) сигнала 1024 Гц с вывода 11 DD2 на звуковой излучатель ВА1.

Триггер световой индикации DD3.2 опрокидывается и формирует лог."0" на выводах 4, 5 DD4.2. Если в таком состоянии схемы нажать SB3, то светодиод VD1 будет светиться постоянно, сигнализируя о том, что сигнал пропадал, поскольку триггер DD3.2 в исходное состояние можно вернуть только кнопкой SB1 "Уст. Исх. Сост." или выключением питания приемника. Лог. уровень на выводе 2 DD3.2 можно использовать для включения внешних исполнительных устройств.

По истечении следующих 10 с после переполнения счетчика DD2 на его выводе 10 появляется лог."0", который инвертируется DD1.1, и перепадом по счетному входу С триггер DD3.1 перебрасывается в противоположное состояние, звуковой сигнал прекращается (лог."0" на выводе 9 DD4.1). На выводе 12 (Q) формируется лог."0". Если переключатель SA1 установлен в положение "Пост", то через следующие 19,5 с снова зазвучит тревожный сигнал длительностью 10 с и т.д. Если SA1 установить в положение "Разов", то после прекращения первых 10 с звуковой сигнализации с вывода 12 DD3.1 лог."0" поступает на вход 12 DD4.1, запрещая тем самым прохождение тревожных сигналов к излучателю. В таком состоянии схема может находиться неограниченное время.

Для предотвращения установки счетчика в исходное состояние входными импульсами в положении переключателя SA1 "Разов" с вывода 12 DD3.1 через диод VD8 на вывод 12 DD1.2 поступает лог."0".

Если же переключатель SA1 установлен в положение "Пост", звуковая сигнализация прекращается при появлении полезного сигнала. Однако такой режим является расточительным в случае питания приемника от автономного источника, поскольку звуковой сигнал требует большей мощности, чем весь приемник.

Для прекращения подачи звукового сигнала до окончания цикла (20 звуковых посылок) предусмотрена кнопка SB2 "Ост. Зв. Сигн.". Ее нажатие вызывает "досрочный" отрицательный перепад на выводе 9 DD2 (сброс счетчика) и прекращение звукового сигнала до следующего переполнения счетчика, если переключатель SA1 находится в положении "Пост" или же до установки схемы в исходное состояние кнопкой SB1, если SA1 в положении "Разов".

Естественно, все установки приходят в исходное состояние при повторном включении приемника.

Конструкция и детали. В описанном выше варианте приемник был собран на плате размером 110Ч55 мм, а для передатчика использовался готовый металлический корпус с размерами платы 75Ч135 мм и очень свободным монтажом. Требований к размещению элементов нет за исключением случая повышенной мощности передатчика, тогда элементы анализатора состояния датчиков и формирователя сигналов передачи желательно экранировать от выходного каскада и антенны.

Требований по точности к деталям схем нет, кроме элементов входных цепей компаратора и конденсаторов фильтра 1024 Гц. Поскольку эти элементы могут существенно повлиять на стабильность работы всего устройства, то конденсаторы в этих цепях лучше использовать танталовые типа К52, К53-1, К53-4 или К53-14. В крайнем случае, можно применить алюминиевые импортные конденсаторы с наименьшей утечкой.

Наиболее деликатным местом является фильтр 1024 Гц. Емкости его конденсаторов подбираются путем параллельного, последовательного или смешанного соединения, но они должны быть высокостабильными.

Частоты кварцевых резонаторов должны входить в разрешенный диапазон и обеспечивать промежуточную частоту (разность частот) 465 кГц.

Датчики могут быть как самодельными, так и промышленного изготовления. Можно использовать имеющиеся в автомобиле "концевики" дверей и капотов.

В качестве громкоговорителя приемника использовался телефонный капсюль типа МСД510 с сопротивлением катушки 10 Ом, но это не самый лучший вариант. Для этой цели можно использовать любой звуковой излучатель, подходящий по габаритам, громкости и цене. Выходной усилитель может быть любым, в данном устройстве он собран на одном транзисторе VT10 и занимает минимум места.

Все катушки индуктивности намотаны на стандартных каркасах D5 мм с подстроечными сердечниками проводом ПЭЛ, ПЭВ, ПЭТВ или другим D0,2...0,3 мм. Намотка всех катушек рядовая, виток к витку. В приемнике: L1 - 18 витков; L2 - 15 витков с отводом от 13 витка, считая сверху; L3 - 15 витков; L4 - 2 витка; L5 - 10 витков с отводом от 0,5 витка, считая сверху. Катушки L3 и L4 - экранированные. В передатчике: L1 - 11 витков; L3 - 11 витков с отводами от 1,5 и 5 витков, считая сверху; L5 - 8 витков; L6 - 18 витков. Дроссели L2 и L4 стандартные или самодельные, намотанные проводом D0,15 мм на резисторах МЛТ-0,5 с номиналом не менее 470 кОм в несколько слоев.

Настройка. Цифровая часть передатчика, реализующая функции анализатора состояния датчиков формирователя сигнала передачи, в настройке не нуждается за исключением возможной установки дополнительных конденсаторов, показанных на рис.3. Их включение уменьшает быстродействие устройства. Настройка собственно передатчика общеизвестна и не имеет особенностей.

При отсутствии специальных измерительных приборов контур L1C9 настраивают на условие наилучшего возбуждения задающего генератора, которое можно обнаружить, подключив обычный тестер в режиме измерения переменного напряжения на минимальном пределе к базе транзистора VT2. Катушки выходного каскада настраивают на максимальную излучаемую мощность, расположив провод тестера в непосредственной близости от антенны.

Сама антенна представляет собой отрезок монтажного провода длиной около 1,25 м.

Для точной настройки передатчика антенну необходимо установить в отведенном для нее месте и окончательно настроить по максимуму излучения. При отсутствии соответствующих приборов передатчик настраивают на максимальную дальность приема.

Собственно сам приемник - классическая схема супергетеродинного приемника с фиксированной настройкой, стабилизированного кварцем. Частота генерации кварцевого генератора в некоторой степени зависит от частоты резонансного контура L5C10. Поэтому точную разность частот, равную промежуточной частоте, на которую настроен фильтр ПЧ, лучше установить в приемнике, а не в передатчике. Настройку следует начинать с антенных контуров L1C1 и L2C2 по сигналу передатчика. Длину приемной антенны можно выбрать короче, чем в передатчике с учетом удобства пользования. После этого настраивают гетеродин для наилучшего приближения к промежуточной частоте. Приемник настраивают по максимальной дальности приема, но для упрощения настройки мощность передатчика можно уменьшить, отключив антенну.

Наиболее тонким делом является настройка фильтра 1024 Гц. Если нет прибора, который может выдавать сигнал такой частоты с точностью до 10 Гц, можно использовать сигнал с микросхемы DD2 (вывод 11), имеющий частоту 1024 Гц. Настройка фильтра сводится к подбору конденсаторов С18, С19, С22, С23, причем их емкости должны быть одинаковыми. Резистором R29 регулируется добротность фильтра, которая должна равняться 4.

Настройка компаратора сводится к подбору резистора R56 так, чтобы компаратор не срабатывал при изменении температуры, при случайных помехах.

Цифровая часть приемника настройки не требует.

Автор: В.М.Палей

Смотрите другие статьи раздела Охранные устройства и сигнализация объектов.

Читайте и пишите полезные комментарии к этой статье.

<< Назад

Последние новости науки и техники, новинки электроники:

Хорошо управляемые луга могут компенсировать выбросы от скота 15.02.2026

Животноводство, особенно разведение крупного рогатого скота, часто обвиняют в значительном вкладе в глобальное потепление из-за мощного парникового газа - метана, который выделяется при пищеварении у жвачных животных. Это вызывает острые политические споры и призывы к сокращению потребления мяса. Однако ученые напоминают, что полная картина климатического воздействия отрасли не ограничивается только выбросами от животных: огромную роль играет окружающая экосистема - пастбища, почва и растительность, которые способны активно поглощать углекислый газ из атмосферы. Исследователи из Университета Небраски-Линкольна решили глубже изучить этот баланс. Группа под руководством профессора Галена Эриксона сосредоточилась на том, как правильно организованные пастбища накапливают углерод в растениях и грунте благодаря естественным процессам, стимулируемым выпасом скота. Ученые подчеркивают, что при достаточном уровне осадков и грамотном управлении такие луга превращаются в мощные природные погло ...>>

NASA тестирует инновационную технологию крыла 15.02.2026

Коммерческая авиация ежегодно расходует колоссальные объемы керосина, что сказывается не только на бюджете авиакомпаний, но и на состоянии окружающей среды. В 2024 году глобальные затраты на авиационное топливо достигли 291 миллиарда долларов, и эта сумма продолжает расти. Чтобы справиться с этими вызовами, NASA активно работает над технологиями, способными заметно повысить аэродинамическую эффективность самолетов. Одним из самых перспективных направлений стало создание специальной конструкции крыла, которая максимизирует естественный ламинарный поток воздуха и минимизирует сопротивление. В январе 2026 года специалисты NASA Armstrong Flight Research Center успешно провели важный этап наземных испытаний концепции Crossflow Attenuated Natural Laminar Flow (CATNLF). Для эксперимента под фюзеляж исследовательского самолета F-15B закрепили вертикально ориентированную масштабную модель высотой около 0,9 м (3 фута), напоминающую узкий киль. Такая компоновка позволила подвергнуть прототип р ...>>

Забота о внуках очень полезна для здоровья мозга 14.02.2026

Общение между поколениями приносит радость всей семье, но мало кто задумывается, насколько активно бабушки и дедушки, заботящиеся о внуках, поддерживают свою умственную форму. Регулярное взаимодействие с детьми стимулирует мозг пожилых людей, помогая сохранять память, скорость мышления и общую когнитивную активность. Новые научные данные подтверждают, что такая добровольная помощь не только важна для общества, но и может замедлять возрастные изменения в мозге. Исследователи из Тилбургского университета в Нидерландах провели анализ, чтобы понять, приносит ли уход за внуками реальную пользу здоровью пожилых людей. Ведущий автор работы Флавия Черечес отметила, что многие бабушки и дедушки регулярно присматривают за детьми, и оставался открытым вопрос, насколько это положительно сказывается на их собственном благополучии, особенно в плане когнитивных функций. Ученые поставили цель выяснить, способен ли регулярный уход за внуками замедлить снижение памяти и других умственных способ ...>>

Случайная новость из Архива

Генетики выяснили причину женского счастья 10.09.2012

Ученые из Университета Южной Флориды, Национального Института Здоровья США, Колумбийского Университета и Института Психиатрии штата Нью-Йорк обнаружили, что слабовыраженная форма гена моноаминоксидазы А (МАОА) у женщин связана с повышенным ощущением счастья. Любопытно, что у мужчин такой связи не нашли.

"Меня удивили полученные результаты, поскольку слабовыраженную форму МАОА связывали с некоторыми негативными последствиями, такими как алкоголизм, агрессивность и антиобщественное поведение, - говорит главный автор исследования Хеньян Чен. - Некоторые ученые даже называют его "геном воина". Однако наше исследование указало на светлую сторону этого гена: по крайней мере, для женщин".

Хотя женщины более подвержены плохому настроению, чувству тревоги и волнения, они в то же время чаще, чем мужчины, чувствуют себя счастливыми. По словам Чена, это открытие поможет объяснить гендерные различия в восприятии и пролить свет на связь между конкретными генами и человеческим счастьем.

Исследователи проанализировали данные от репрезентативной выборки, состоящей из 345 человек: 193 женщин и 152 мужчин. ДНК участников исследования анализировалась на предмет вариаций гена МАОА, и их ощущение счастья измерялось по широко используемой и хорошо проверенной шкале. После проверки разнообразных факторов - от возраста и образования до уровня дохода - исследователи обнаружили, что женщины со слабовыраженной формой гена МАОА были ощутимо счастливее остальных. При этом две копии гена повышали ощущение счастья. В то же время, у практически всех мужчин, обладавших "геном счастья", результаты были такими же, как и у представителей "сильной половины", не имеющих его.

Исследователи считают, что такое различие можно частично объяснить низким уровнем тестостерона у женщин по сравнению с мужчинами. Чен и его соавторы предполагают, что тестостерон может отменять положительное влияние МАОА на мужчин. Возможные выгоды от МАОА у мальчиков могут идти на спад при росте уровня тестостерона в процессе взросления, как говорит Чен: "Возможно, мужчины счастливее до полового созревания, поскольку их уровень тестостерона в это время ниже".

При этом, по словам Чена, счастье вряд ли определяется единственным геном - скорее существует набор генов, влияющий на индивидуальный уровень счастья в каждый момент нашего жизненного опыта. По мнению ученого, сейчас как раз подходящее время для дополнительных генетических исследований, связанных со счастьем и благополучием.

Другие интересные новости:

▪ Путь к здоровому сердцу лежит через кишечник

▪ Робот-почтальон от FedEx

▪ Губчатая система пассивного охлаждения от SilentPower

▪ Nestle увеличивает потребление ветряной электроэнергии

▪ Вкус газировки

Лента новостей науки и техники, новинок электроники

 

Интересные материалы Бесплатной технической библиотеки:

▪ раздел сайта Телефония. Подборка статей

▪ статья Мини-трактор МТ-5. Чертеж, описание

▪ статья Как начались бытовые танцы? Подробный ответ

▪ статья Оператор линии обработки кромок листов стекла. Типовая инструкция по охране труда

▪ статья Пособие по ремонту динамиков 75ГДН. Энциклопедия радиоэлектроники и электротехники

▪ статья Экономичный преобразователь кода для семиэлементного индикатора. Энциклопедия радиоэлектроники и электротехники

Оставьте свой комментарий к этой статье:

Имя:


E-mail (не обязательно):


Комментарий:





Главная страница | Библиотека | Статьи | Карта сайта | Отзывы о сайте

www.diagram.com.ua

www.diagram.com.ua
2000-2026