Menu Home

Бесплатная техническая библиотека для любителей и профессионалов Бесплатная техническая библиотека


Стабилизированный регулируемый блок питания с защитой от перегрузок. Энциклопедия радиоэлектроники и электротехники

Бесплатная техническая библиотека

Энциклопедия радиоэлектроники и электротехники / Блоки питания

Комментарии к статье Комментарии к статье

Множество радиолюбительских блоков питания (БП) выполнено на микросхемах КР142ЕН12, КР142ЕН22А, КР142ЕН24 и т.п. Нижний предел регулировки этих микросхем составляет 1,2...1,3 В, но иногда необходимо напряжение 0,5...1 В. Автор предлагает несколько технических решений БП на базе данных микросхем.

Интегральная микросхема (ИМС) КР142ЕН12А (рис. 1) представляет собой регулируемый стабилизатор напряжения компенсационного типа в корпусе КТ-28-2, который позволяет питать устройства током до 1,5 А в диапазоне напряжений 1,2...37 В. Этот интегральный стабилизатор имеет термостабильную защиту по току и защиту выхода от короткого замыкания.

Стабилизированный регулируемый блок питания с защитой от перегрузок. КР142ЕН12А
Рис. 1. ИМС КР142ЕН12А

На основе ИМС КР142ЕН12А можно построить регулируемый блок питания, схема которого (без трансформатора и диодного моста) показана на рис. 2. Выпрямленное входное напряжение подается с диодного моста на конденсатор С1. Транзистор VT2 и микросхема DA1 должны располагаться на радиаторе. Теплоотводящий фланец DA1 электрически соединен с выводом 2, поэтому если DA1 и транзистор VD2 расположены на одном радиаторе, то их нужно изолировать друг от друга. В авторском варианте DA1 установлена на отдельном небольшом радиаторе, который гальванически не связан с радиатором и транзистором VT2.

Стабилизированный регулируемый блок питания с защитой от перегрузок. Регулируемый БП на ИМС КР142ЕН12А
Рис. 2. Регулируемый БП на ИМС КР142ЕН12А

Мощность, рассеиваемая микросхемой с теплоотводом, не должна превышать 10 Вт. Резисторы R3 и R5 образуют делитель напряжения, входящий в измерительный элемент стабилизатора, и подбираются согласно формуле:

Uвых = Uвых.min ( 1 + R3/R5 ).

На конденсатор С2 и резистор R2 (служит для подбора термостабильной точки VD1) подается стабилизированное отрицательное напряжение -5 В. В авторском варианте напряжение подается от диодного моста КЦ407А и стабилизатора 79L05, питающихся от отдельной обмотки силового трансформатора.

Для защиты от замыкания выходной цепи стабилизатора достаточно подключить параллельно резистору R3 электролитический конденсатор емкостью не менее 10 мкФ, а резистор R5 зашунтировать диодом КД521А. Расположение деталей некритично, но для хорошей температурной стабильности необходимо применить соответствующие типы резисторов. Их надо располагать как можно дальше от источников тепла. Общая стабильность выходного напряжения складывается из многих факторов и обычно не превышает 0,25% после прогрева.

После включения и прогрева устройства минимальное выходное напряжение 0 В устанавливают резистором Rдоб. Резисторы R2 (рис.2) и резистор Rдоб (рис. 3) должны быть многооборотными подстроечными из серии СП5.

Стабилизированный регулируемый блок питания с защитой от перегрузок. Схема включения Rдоб
Рис. 3. Схема включения Rдоб

Возможности по току у микросхемы КР142ЕН12А ограничены 1,5 А. В настоящее время в продаже имеются микросхемы с аналогичными параметрами, но рассчитанные на больший ток в нагрузке, например LM350 - на ток 3 A, LM338 - на ток 5 А. Данные по этим микросхемам можно найти на сайте National Semiconductor [1].

В последнее время в продаже появились импортные микросхемы из серии LOW DROP (SD, DV, LT1083/1084/1085). Эти микросхемы могут работать при пониженном напряжении между входом и выходом (до 1...1,3 В) и обеспечивают на выходе стабилизированное напряжение в диапазоне 1,25...30 В при токе в нагрузке 7,5/5/3 А соответственно. Ближайший по параметрам отечественный аналог типа КР142ЕН22 имеет максимальный ток стабилизации 7,5 А.

При максимальном выходном токе режим стабилизации гарантируется производителем при напряжении вход-выход не менее 1,5 В. Микросхемы также имеют встроенную защиту от превышения тока в нагрузке допустимой величины и тепловую защиту от перегрева корпуса.

Данные стабилизаторы обеспечивают нестабильность выходного напряжения 0,05%/В, нестабильность выходного напряжения при изменении выходного тока от 10 мА до максимального значения не хуже 0,1 %/В.

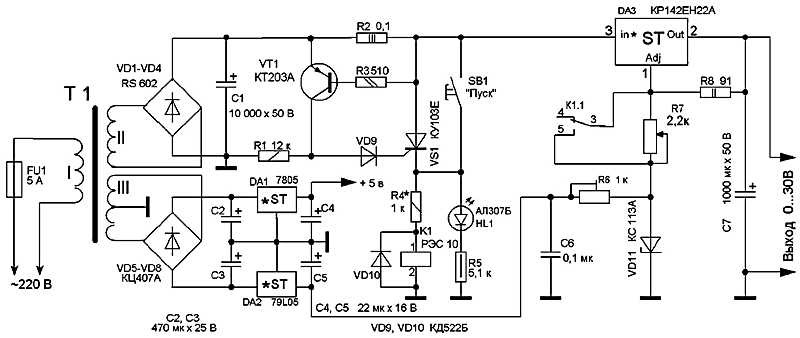
На рис. 4 показана схема БП для домашней лаборатории, позволяющая обойтись без транзисторов VT1 и VT2, показанных на рис.2. Вместо микросхемы DA1 КР142ЕН12А применена микросхема КР142ЕН22А. Это регулируемый стабилизатор с малым падением напряжения, позволяющий получить в нагрузке ток до 7,5 А.

Стабилизированный регулируемый блок питания с защитой от перегрузок. Регулируемый БП на ИМС КР142ЕН22А
Рис. 4. Регулируемый БП на ИМС КР142ЕН22А (нажмите для увеличения)

Максимально рассеиваемую мощность на выходе стабилизатора Рmax можно рассчитать по формуле:

Рmax = (Uвх - Uвых) Iвых,
где Uвх - входное напряжение, подаваемое на микросхему DA3, Uвых - выходное напряжение на нагрузке, Iвых - выходной ток микросхемы.

Например, входное напряжение, подаваемое на микросхему, Uвх=39 В, выходное напряжение на нагрузке Uвых=30 В, ток на нагрузке Iвых=5 А, тогда максимальная рассеиваемая микросхемой мощность на нагрузке составляет 45 Вт.

Электролитический конденсатор С7 применяется для снижения выходного импеданса на высоких частотах, а также понижает уровень напряжения шумов и улучшает сглаживание пульсаций. Если этот конденсатор танталовый, то его номинальная емкость должна быть не менее 22 мкФ, если алюминиевый - не менее 150 мкФ. При необходимости емкость конденсатора С7 можно увеличить.

Если электролитический конденсатор С7 расположен на расстоянии более 155 мм и соединен с БП проводом сечением менее 1 мм, тогда на плате параллельно конденсатору С7, ближе к самой микросхеме, устанавливают дополнительный электролитический конденсатор емкостью не менее 10 мкФ.

Емкость конденсатора фильтра С1 можно определить приближенно, из расчета 2000 мкФ на 1 А выходного тока (при напряжении не менее 50 В). Для снижения температурного дрейфа выходного напряжения резистор R8 должен быть либо проволочный, либо металло-фольгированный с погрешностью не хуже 1 %. Резистор R7 того же типа, что и R8. Если стабилитрона КС113А в наличии нет, можно применить узел, показанный на рис.3. Схемное решение защиты, приведенное в [2], автора вполне устраивает, так как работает безотказно и проверено на практике. Можно использовать любые схемные решения защиты БП, например предложенные в [3]. В авторском варианте при срабатывании реле К1 замыкаются контакты К1.1, закорачивая резистор R7, и напряжение на выходе БП становится равным 0 В.

Печатная плата БП и расположение элементов показаны на рис. 5, внешний вид БП - на рис. 6. Размеры печатной платы 112x75 мм. Радиатор выбран игольчатый. Микросхема DA3 изолирована от радиатора прокладкой и прикреплена к нему с помощью стальной пружинящей пластины, прижимающей микросхему к радиатору.

Стабилизированный регулируемый блок питания с защитой от перегрузок. Расположение элементов

Стабилизированный регулируемый блок питания с защитой от перегрузок. Печатная плата
Рис. 5. Печатная плата БП и расположение элементов

Конденсатор С1 типа К50-24 составлен из двух параллельно соединенных конденсаторов емкостью 4700 мкФх50 В. Можно применить импортный аналог конденсатора типа К50-6 емкостью 10000 мкФх50 В. Конденсатор должен располагаться как можно ближе к плате, а проводники, соединяющие его с платой, должны быть как можно короче. Конденсатор С7 производства Weston емкостью 1000 мкФх50 В. Конденсатор С8 на схеме не показан, но отверстия на печатной плате под него есть. Можно применить конденсатор номиналом 0,01...0,1 мкФ на напряжение не менее 10...15 В.

Стабилизированный регулируемый блок питания с защитой от перегрузок. Внешний вид БП
Рис. 6. Внешний вид БП

Диоды VD1-VD4 представляют собой импортную диодную микросборку RS602, рассчитанную на максимальный ток 6 А (рис.4). В схеме защиты БП применено реле РЭС10 (паспорт РС4524302). В авторском варианте применен резистор R7 типа СПП-ЗА с разбросом параметров не более 5%. Резистор R8 (рис.4) должен иметь разброс от заданного номинала не более 1 %.

Блок питания обычно настройки не требует и начинает работать сразу после сборки. После прогрева блока резистором R6 (рис.4) или резистором Rдоп (рис.3) выставляют 0 В при номинальной величине R7.

В данной конструкции применен силовой трансформатор марки ОСМ-0,1УЗ мощностью 100 Вт. Магнитопровод ШЛ25/40-25. Первичная обмотка содержит 734 витка провода ПЭВ 0,6 мм, обмотка II - 90 витков провода ПЭВ 1,6 мм, обмотка III - 46 витков провода ПЭВ 0,4 мм с отводом от середины.

Диодную сборку RS602 можно заменить диодами, рассчитанными на ток не менее 10 А, например, КД203А, В, Д или КД210 А-Г (если не размещать диоды отдельно, придется переделать печатную плату). В качестве транзистора VT1 можно применить транзистор КТ361Г.

Литература

  1. national.com/catalog/AnalogRegulators_LinearRegulators-StandardNPN_PositiveVoltageAdjutable.html
  2. Морохин Л. Лабораторный источник питания//Радио. - 1999 - №2
  3. Нечаев И. Защита малогабаритных сетевых блоков питания от перегрузок//Радио. - 1996.-№12

Автор: А.Н. Патрин, г.Кирсанов; Публикация: radioradar.net

Смотрите другие статьи раздела Блоки питания.

Читайте и пишите полезные комментарии к этой статье.

<< Назад

Последние новости науки и техники, новинки электроники:

Кислотность океана разрушает зубы акул 03.10.2025

Мировые океаны выполняют важнейшую функцию - они поглощают около трети углекислого газа, выбрасываемого в атмосферу. Это помогает замедлять темпы глобального потепления, но имеет и обратную сторону. Растворяясь в воде, CO2 образует угольную кислоту, которая повышает концентрацию водородных ионов и приводит к снижению pH. Вода становится более кислой, а последствия этого процесса уже заметны для морских экосистем. Средний показатель кислотности океана сейчас равен примерно 8,1, тогда как еще недавно за условную норму брали значение 8,2. По прогнозам, к 2300 году уровень может упасть до 7,3 - это сделает океан почти в десять раз кислее нынешнего состояния. Для обитателей морей подобные изменения означают не просто сдвиг химического равновесия, а реальную угрозу физиологическим процессам, начиная от формирования раковин у моллюсков и заканчивая охотничьим поведением акул. Чтобы выяснить, как именно кислотная среда отражается на зубах акул, группа немецких исследователей провела эксп ...>>

Почтовый космический корабль Arc 03.10.2025

Космические технологии становятся частью инфраструктуры, способной повлиять на логистику, медицину и даже военную сферу. Идея использовать орбиту как глобальный склад для срочных поставок звучала еще недавно как научная фантастика, но стартап Inversion пытается превратить ее в практическое решение. Компания Inversion появилась в начале 2021 года благодаря Джастину Фиаскетти и Остину Бриггсу, которые на тот момент были студентами Бостонского университета. Их замысел состоял в том, чтобы сделать возможной доставку грузов не только через спутниковые сети данных, но и в буквальном смысле - физических предметов. В основе лежит простая мысль: если космос обеспечивает доступ к любой точке Земли, то и грузы должны перемещаться тем же маршрутом. Уже за три года работы команда из 25 специалистов успела построить демонстрационный аппарат "Ray". Его запуск состоялся в рамках миссии SpaceX Transporter-12. Устройство весом 90 килограммов проверяло ключевые технологии Inversion, включая двухком ...>>

Лазерное обогащение урана 02.10.2025

Ядерная энергия остается одним из ключевых источников стабильного электричества, особенно для стран с растущими потребностями в энергоснабжении. Однако обеспечение бесперебойных поставок топлива для атомных станций требует современных технологий обогащения урана, которые одновременно эффективны и безопасны. Американская компания Global Laser Enrichment (GLE) делает значительный шаг в этом направлении, завершив масштабное тестирование лазерной технологии обогащения урана. Демонстрационная программа была проведена на объекте в Уилмингтоне, Северная Каролина. Тестирование технологии SILEX (Separation of Isotopes by Laser EXcitation), разработанной австралийской Silex Systems, стартовало в мае 2025 года и продлится до конца года. В ходе экспериментов компания планирует получить сотни фунтов низкообогащенного урана (LEU), который может быть использован в качестве топлива для атомных электростанций. GLE была создана в 2007 году для коммерциализации лазерных методов обогащения урана в С ...>>

Случайная новость из Архива

Audi, GM, Honda и Hyundai переходят на Android 11.01.2014

Компания Google официально объявила о создании альянса с крупнейшими производителями автомобилей, цель которого заключается в более тесной интеграции устройств на базе Android с бортовыми системами автомобиля. Информация о грядущем анонсе была опубликована еще в конце прошлого месяца.

К инициативе Google, под названием Open Automotive Alliance (OAA), присоединились Audi, GM, Honda и Hyundai. В число участников также вошел американский разработчик процессоров Nvidia.

В Google считают, что в современном мире большое значение имеет единообразный опыт пользовательского взаимодействия при работе с вычислительными устройствами различных типов. При этом на сегодняшний день существуют и смартфоны, и планшеты, и ноутбуки, и настольные системы на базе Android, тогда как автомобильные системы выпадают из этого списка.

"Сегодня миллионы людей пользуются смартфонами и планшетами на Android в своих автомобилях. Однако при этом они не получают должный уровень удобства, - сказал Патрик Брэди (Patrick Brady), глава по технической разработке Android. - Правда, было бы здорово, если бы вы смогли взять с собой в автомобиль любимые приложения и музыку и использовать их с помощью встроенных средств управления и бортового дисплея? Вместе с нашими партнерами по OAA мы добьемся более тесной интеграции автомобилей с Android-устройствами, что позволит повысить безопасность и удовольствие от вождения".

При этом в OAA подчеркивают, что важнейшим приоритетом для участников альянса является повышение безопасности дорожного движения. "Мы не хотим, чтобы водитель во время управления транспортным средством на что-либо отвлекался", - содержится на сайте альянса.

В Google считают, что выгоду от сотрудничества получат и производители автомобилей, и пользователи, и разработчики приложений. Первые и вторые - за счет более тесной интеграции самой популярной в мире мобильной платформы, последние - благодаря возможности наделить свои приложения новыми функциями.

О том, что Audi, GM, Honda и Hyundai будут оснащать свои автомобили информационно-развлекательными системами непосредственно на Android, речь в заявлении Google не идет.

Примечательно, что Honda и Hyundai также согласились интегрировать в свои автомобили поддержку функции голосового управления Apple Siri, которой оснащены iPhone и iPad. Соответствующий анонс был сделан год назад. Siri - одна из функций мобильной платформы Apple iOS, второй по популярности после Android.

Как сообщили в Google, первые автомобили с интегрированной поддержкой Android, которые будут разработаны в рамках анонсированного партнерства, ожидаются в продаже в конце 2014 г.

Другие интересные новости:

▪ Кофе после рабочего дня вредит сну

▪ Лазерное оружие для военно-морских сил

▪ Как восстановить утраченные воспоминания

▪ Шины в микроволновке

▪ Прибор, управляющий сновидениями

Лента новостей науки и техники, новинок электроники

 

Интересные материалы Бесплатной технической библиотеки:

▪ раздел сайта Зрительные иллюзии. Подборка статей

▪ статья Условные знаки и оформление карт. Основы безопасной жизнедеятельности

▪ статья У какой планеты Солнечной системы самый большой контраст между температурами ночи и дня? Подробный ответ

▪ статья Карта поясного времени. Советы туристу

▪ статья Усилитель на микросхеме TDA7285, 2х0,05 ватт. Энциклопедия радиоэлектроники и электротехники

▪ статья Клонирование монеты. Секрет фокуса

Оставьте свой комментарий к этой статье:

Имя:


E-mail (не обязательно):


Комментарий:




Комментарии к статье:

Виктор
Познавательно!!!

Владимир
А печатки в lay нет?


Главная страница | Библиотека | Статьи | Карта сайта | Отзывы о сайте

www.diagram.com.ua

www.diagram.com.ua
2000-2025