Menu Home

Бесплатная техническая библиотека для любителей и профессионалов Бесплатная техническая библиотека


Адаптер автозаписи телефонных сообщений. Энциклопедия радиоэлектроники и электротехники

Бесплатная техническая библиотека

Энциклопедия радиоэлектроники и электротехники / Телефония

Комментарии к статье Комментарии к статье

Заменяя вышедший из строя телефонный аппарат с автоматическим определителем номера (АОН), выполненный на базе микропроцессора Z80, на современный, я обратил внимание на то, что все АОНы, изготовленные по технологии Intel, не содержат порта управления магнитофоном. В отличие от старых моделей, они рассчитаны на использование только цифрового автоответчика, стоимость которого почти равна стоимости всего аппарата с АОН. Не желая отказываться от использования магнитофона в качестве автоответчика, я решил собрать одно из устройств автоматического включения магнитофона при автоподнятии трубки АОНом [1-3]. Однако эти устройства имеют один существенный недостаток. Они срабатывают при подъеме трубки, подключая магнитофон на запись как при входящих, так и при исходящих вызовах. Это требует обязательного отключения магнитофона при необходимости куда-нибудь позвонить.

Предлагаю простое устройство для автоматического включения в сеть магнитофона для записи поступивших сообщений. Устройство предназначено для работы на одной линии с АОН, выдающим абоненту в режиме автоответчика какую-либо стандартную фразу, например: "Работает автоответчик. Говорите после сигнала...". При этом устройство полностью автономно и не требует вмешательства в телефонный аппарат.

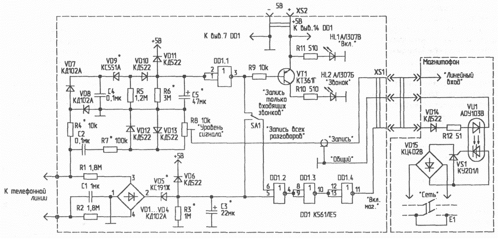
Схема адаптера для автозаписи поступающих телефонных сообщений представлена на рис.1. Напряжение из телефонной линии (при опущенной трубке - 60 В) через резисторы R1, R2 и диодный мост (VD1 ...VD4) понижается стабилитроном VD5 до напряжения питания и заряжает конденсатор C3. При этом на выводах 1 и 2 элемента DD1.1 - логический "0", а на выходе 3 - логическая "1". Таким образом, на выводах 5 и 6 DD1.2 - также "1", а на выходе 4 - "0", который через буферные элементы DD1.3 и DD1.4 подается на управляющий контакт разъема XS1.

Адаптер автозаписи телефонных сообщений. Принципиальная схема адаптера
Рис.1. Принципиальная схема адаптера для автозаписи поступающих телефонных сообщений (нажмите для увеличения)

Поступающий из телефонной линии через резистор R4 звонок с напряжением 60...90 В выпрямляется выпрямителем с удвоением напряжения на диодах VD7, VD8 и конденсаторе С4. Вызывное напряжение понижается стабилитроном VD9 до напряжения питания и заряжает конденсатор С5. На выходе 3 элемента DD1.1 формируется низкий логический уровень, который через переключатель SA1 поступает на вход 6 элемента DD1.2. При этом открывается транзистор VT1, и загорается светодиод индикации вызова HL2. После того как АОН "поднимет" трубку, напряжение в линии упадет до 9...12 В, и стабилитрон VD5 закроется. Начинается разряд конденсатора C3 через резистор R3. При достижении на выводе 5 DD1.2 низкого уровня, на выходе 4 появляется логическая "1", которая переключает элементы DD1.3, DD1.4 и подает управляющее напряжение высокого уровня через разъем XS1 на узел включения магнитофона. Конденсатор C3 и резистор R3 обеспечивают задержку включения магнитофона, необходимую для исключения ложных срабатываний при наборе номера и записи на магнитофон фразы, выдаваемой абоненту АОНом. Сигнал на линейный вход магнитофона подается через конденсатор С2 и регулируемый резистивный делитель R7-R8. Диоды VD12, VD13 защищают линейный вход магнитофона, понижая вызывное напряжение до безопасного уровня.

Как только абонент на другом конце провода положит трубку, короткие сигналы "занято" заставят АОН снять удержание линии, и напряжение в ней вновь вернется к первоначальному уровню (60 В), обеспечивая появление на входе 5 элемента DD1.2 высокого уровня и его переключение в исходное состояние. В случае, если по каким-либо причинам абонент или АОН не "положат" трубку в течение нескольких минут, продолжительность записи будет ограничена временем разряда конденсатора С5 через резистор R6. Диод VD10 служит для исключения шунтирующего влияния нагрузочного резистора R5 при разряде конденсатора С5 через резистор R6. Диоды VD11 и VD6 стабилизируют уровень зарядного напряжения на конденсаторах C3 и С5, обеспечивая таким образом постоянство временных интервалов срабатывания устройства. Переключателем SA1 можно отключить узел блокировки записи исходящих вызовов, если возникнет необходимость записи всех разговоров. Светодиод HL2 по-прежнему будет индицировать поступающие звонки.

Для успешной работы с предлагаемым устройством, магнитофон должен быть доработан. Автором использовался магнитофон-приставка "Радиотехника МП-7301". В магнитофон был вмонтирован узел управления, собранный по стандартной схеме [4]. Поступающее через разъем XS1 напряжение высокого уровня через тиристорный оптрон VU1 открывает тиристор VS1, замыкающий диагонали диодного моста VD15, подключенного параллельно сетевому выключателю магнитофона. Контакт сетевого выключателя магнитофона должен быть замкнут перемычкой Е1. Магнитофон, предварительно установленный на запись (установлена кассета, отрегулирован уровень записи, нажаты клавиши "Воспроизведение" и "Запись") включается по сигналу вызова и начинает записывать информацию, поступающую из телефонной сети. Если магнитофон снабжен автостопом, то в режиме записи он должен быть заблокирован, так как при отключении от сети после записи первого сообщения, автостоп отключит клавиши записи и воспроизведения, и следующее сообщение уже не запишется. Для этого в магнитофон устанавливается дополнительная кнопка (например, от микропереключателя КМ1), которая при нажатии на клавишу "Запись" отключает обмотку электромагнита автостопа. Во всех остальных режимах автостоп должен работать в обычном режиме.

В адаптере использована широко распространенная микросхема К561ЛЕ5. Почти все экземпляры микросхем этой серии хорошо работают при пониженном напряжении питания. Напряжение питания 5 В выбрано для работы устройства от источника питания АОНа или от маломощного блока питания, например, для калькулятора. В схеме может быть применена аналогичная микросхема серии К176, однако при этом напряжение питания должно быть увеличено до 9 В, что приведет к изменению номиналов элементов времязадающих цепей, резисторов R10 и R11, стабилитронов VD5 и VD9. В качестве диодов выпрямительного моста VD1...VD4 могут быть использованы любые выпрямительные диоды с допустимым обратным напряжением не ниже 100 В или диодные сборки. Автор применил диодную микросборку КД906А. Диоды VD6, VD10...VD14 могут быть заменены на любые кремниевые. Транзистор VT1 также может быть заменен любым соответствующей проводимости, например, КТ209, КТ321, КТ326, КТ343, КТ3107 и т.п. Тиристор VS1 подойдет КУ201К, КУ202К...Н. Выпрямительная диодная сборка VD15 заменяется на КЦ402А...Г, КЦ405А...Г или собирается на диодах КД226В...Д, КД258Б...Д. Рабочее напряжение разделительных конденсаторов С1, С2, С4 должно быть не менее 100 В.

В качестве разъема XS1 автором использован миниатюрный разъем для подключения стереотелефонов, соединенный экранированным стереошнуром с гнездом линейного входа магнитофона. Один из контактов линейного входа (без отключения от схемы, т.к. вход магнитофона имеет разделительный конденсатор) использован для подачи управляющего напряжения на блок включения магнитофона. Адаптер собирается на плате, размеры которой зависят от типа применяемых радиоэлементов, и может быть размещен в любом подходящем корпусе или непосредственно в корпусе телефонного аппарата.

Значения номиналов элементов времязадающих цепей в большой степени зависят от параметров телефонной линии. Сначала необходимо убедиться в исправной работе узла включения магнитофона, подавая на диод VD14 положительное напряжение 3...5 В. Затем адаптер подключается к магнитофону и к телефонной сети, а переключатель SA1 устанавливается в нижнее по схеме положение. Напряжение на конденсаторе C3 должно быть примерно равно напряжению питания. Поднятие трубки на телефонном аппарате должно привести к постепенному разряду конденсатора C3 и включению магнитофона. Возврат трубки на рычаг должен вызвать одновременное отключение магнитофона.

Если при подъеме трубки магнитофон не включается, то заменяют стабилитрон VD5 на стабилитрон с большим напряжением стабилизации или добавляют последовательно еще один стабилитрон.

Если магнитофон включен всегда или включается и не выключается при опускании трубки, то значение напряжения стабилизации VD5 слишком велико, или слишком большое сопротивление резистора R3 не обеспечивает минимальный ток его стабилизации. В этом случае величину R3 следует уменьшить до 500...620 кОм. Время задержки включения магнитофона определяется подбором величины емкости конденсатора C3 таким образом, чтобы запись начиналась сразу после "проговаривания" АОНом фразы "...Говорите после сигнала".

Настройку узла селекции входящих звонков и продолжительности записи лучше производить после замера параметров вызывного сигнала с помощью имитатора в виде понижающего сетевого трансформатора с выходным напряжением 60...90 В. Это напряжение подают кратковременно на вход устройства. Замеряют падение напряжения на стабилитроне VD9, которое должно быть равно напряжению его стабилизации. Подбирая величину R4 и тип стабилитрона, добиваются четкого переключения DD1.1, о котором судят по зажиганию светодиода HL2. В случае переключения DD1.1 от импульсов, возникающих при наборе номера или опускании трубки, следует включить последовательно с резистором R3 конденсатор емкостью 0,1-1 мкФ с рабочим напряжением не менее 100 В, или включить нижний конец резистора R4 между С2 и R7. Подбором емкости С5 или сопротивления R6 устанавливают максимальное время записи информации (2...3 минуты). Резистором R8 устанавливают такой уровень сигнала телефонной линии, при котором на магнитофоне обеспечивается нормальный уровень записи, а фон переменного тока не снижает качества информации.

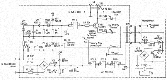
Схема адаптера может быть изменена так, что он, помимо подключения магнитофона, будет исполнять роль индикатора состояния линии. Схема изменений для этого случая представлена на рис.2.

Адаптер автозаписи телефонных сообщений. Принципиальная схема изменений
Рис.2. Принципиальная схема изменений для адаптера с индикатором состояния линии

Описанный адаптер ежедневно эксплуатируется уже более года. Сбоев, отказов, изменения интервалов задержек за все это время отмечено не было.

Литература

  1. Петрунь В. Автоматическая запись телефонных разговоров. - Радиолюбитель, 1993, N2, С.20.
  2. Шустов М. Адаптеры для автозаписи информации. - Радиолюбитель, 1998, N8, С.22.
  3. Мартынюк Н. Телефонный автоответчик. - Радиолюбитель, 1999, N1, С.26.
  4. Рошаль Г. Подключение магнитофона к телефонному серверу. - Радиолюбитель, 1994, N2, С.31.

Автор: С.Николаенко, г.Воронеж; Публикация: radioradar.net

Смотрите другие статьи раздела Телефония.

Читайте и пишите полезные комментарии к этой статье.

<< Назад

Последние новости науки и техники, новинки электроники:

Власть является ключевым фактором счастья в отношениях 11.03.2026

Исследования семейных и романтических отношений показывают, что длительное счастье пары зависит не только от привычных факторов, таких как доверие, уважение и преданность, но и от более тонких психологических аспектов. Современные ученые ищут закономерности, которые отличают действительно счастливые пары от остальных, чтобы понять, какие механизмы поддерживают гармонию в отношениях. Группа исследователей из Университета Мартина Лютера в Галле-Виттенберге и Бамбергского университета провела опрос среди 181 пары, которые состояли в совместных отношениях более восьми лет и прожили вместе хотя бы месяц. Участники заполняли анкету, описывая различные аспекты своих отношений, включая распределение обязанностей, эмоциональную поддержку и степень вовлеченности в совместные решения. Анализ данных показал интересный паттерн: пары, где оба партнера ощущали высокий уровень личной власти, оказывались наиболее счастливыми и удовлетворенными. В данном контексте под властью понимается способност ...>>

Защищенная колонка-повербанк Anker Soundcore Boom Go 3i 11.03.2026

Компания Anker представила новую модель линейки Soundcore - колонку Soundcore Boom Go 3i, ориентированную на активное использование на улице. Новинка отличается высокой степенью защиты: корпус соответствует стандарту IP68, что обеспечивает водо- и пыленепроницаемость, а ударопрочный дизайн выдерживает падение с высоты до одного метра. За качество звука отвечает 15-ваттный драйвер, обеспечивающий пик громкости до 92 дБ, а технология BassUp 2.0 усиливает низкие частоты, делая звучание более насыщенным. Колонка обладает автономностью до 24 часов, а LED-индикатор позволяет контролировать уровень заряда батареи. Кроме того, Soundcore Boom Go 3i может выполнять функцию павербанка: согласно внутренним тестам, устройство способно зарядить iPhone 17 с нуля до 40% за один час, что делает его полезным аксессуаром в походах и поездках. Среди функциональных особенностей модели стоит выделить технологию Auracast, которая улучшает подключение и позволяет создавать стереопару из двух колонок ...>>

Раннее воздержание от алкоголя перестраивает мозг и иммунитет 10.03.2026

Алкогольная зависимость - хроническое расстройство с компульсивным употреблением спиртного, которое влияет не только на поведение, но и на функционирование мозга и иммунной системы. Недавние исследования показали, что даже на ранних этапах воздержания организм начинает перестраиваться, открывая новые возможности для терапии зависимости. Ученые сосредоточились на пациентах, находящихся в первые недели абстиненции, и зафиксировали значительные изменения в мозговой активности. С помощью функциональной магнитно-резонансной томографии они выявили перестройку сетей нейронных связей, отвечающих за контроль импульсов и принятие решений. Эти изменения могут быть ключевыми для восстановления самоконтроля и снижения риска рецидива. Одновременно с нейронной перестройкой исследователи наблюдали колебания иммунной системы. В крови повышался уровень цитокинов - сигнальных белков, регулирующих воспалительные процессы. Эти данные свидетельствуют о существовании нейроиммунного взаимодействия, при ...>>

Случайная новость из Архива

Смешливость зависит от генов 16.06.2015

Почему на одну и ту же шутку кто-то едва улыбнется, а кто-то начнет хохотать до упаду? Конечно, здесь многое зависит от личного вкуса и культуры, но не только - по мнению исследователей из Северо-Западного университета, у некоторых людей есть свои генетические особенности, делающие их сильно смешливыми.

Известно, что наши эмоции и настроение во многом зависят от уровня нейромедиатора серотонина - например, хроническая нехватка серотонина может привести к постоянной тревожности и депрессии (от которых рукой подать до злоупотребления разными "веществами"). Уровень серотонина контролирует ген 5-HTTLPR, у которого есть длинная и короткая разновидности. В свое время было показано, что именно короткий вариант 5-HTTLPR можно найти у людей, предрасположенных к мрачным мыслям и депрессивным состояниям.

Однако, как выяснили Клаудия Хаасе (Claudia M. Haase) и ее коллеги, короткий 5-HTTLPR связан еще и с повышенной смешливостью. Они поставили несколько опытов, показывая людям разного возраста смешное видео; кроме того, в одном из экспериментов пожилые пары должны были обсудить трудности собственного брака. Все это фиксировали на камеру, после чего выражение лиц оценивали с помощью специальной системы, позволяющей отличить натуральные положительные эмоции от деланных, когда человек смеется или улыбается из вежливости или, к примеру, чтобы скрыть отрицательные эмоции. (В частности, одним из надежных признаков настоящей улыбки считаются "гусиные лапки" вокруг глаз.) Затем эмоции сопоставляли с данными по гену 5-HTTLPR.

Как пишут авторы работы в журнале Emotion, обладатели короткого варианта смеялись и улыбались с большей готовностью, нежели те, у кого 5-HTTLPR был длинным. То есть смешливость действительно отчасти зависит от генов. Однако более любопытно тут другое: оказывается, один и тот же ген может влиять и на положительные, и на отрицательные эмоции.

Для самих исследователей полученные результаты не были таким уж сюрпризом. Хотя, как мы сказали выше, первоначально короткий вариант 5-HTTLPRR считался усилителем депрессии, потом стали появляться работы, в которых говорилось, что и положительные эмоции не обходятся без укороченного варианта того же гена. По словам Клаудии Хаасе, короткий 5-HTTLPR нельзя считать ни "веселым", ни "печальным" - он лишь усиливает эмоциональный ответ на те или иные обстоятельства: если все хорошо, он поможет человеку радоваться, если плохо - наоборот, ввергнет в депрессию . Что же до тех, кому достался длинный 5-HTTLPR, то они просто менее эмоционально все воспринимают, и их переживания, будь то радостные или не очень, лишенные генетического "усилителя", остаются достаточно умеренными. Неизвестно, что лучше; но, по крайней мере, если вас одолела депрессия, стоит подумать о том, что на самом деле все, возможно, не так уж и плохо, просто вам не повезло с геном, управляющим серотонином.

Другие интересные новости:

▪ Грустные глаза коровы

▪ Юпитер вращается не вокруг Солнца

▪ SAMSUNG выпустил первый мобильник с винчестером

▪ Мамонту поставили градусник

▪ Мощные SoC-процессоры AMD

Лента новостей науки и техники, новинок электроники

 

Интересные материалы Бесплатной технической библиотеки:

▪ раздел сайта Стабилизаторы напряжения. Подборка статей

▪ статья Периандр. Знаменитые афоризмы

▪ статья Где рабочим разрешают ездить на велосипедах по территории завода? Подробный ответ

▪ статья Системный программист. Должностная инструкция

▪ статья Принцип работы мини-гидроэлектростанции. Энциклопедия радиоэлектроники и электротехники

▪ статья Верные семерки. Секрет фокуса

Оставьте свой комментарий к этой статье:

Имя:


E-mail (не обязательно):


Комментарий:





Главная страница | Библиотека | Статьи | Карта сайта | Отзывы о сайте

www.diagram.com.ua

www.diagram.com.ua
2000-2026