Бесплатная техническая библиотека
Музыкальный звонок с возможностью замены мелодий без использования программатора. Энциклопедия радиоэлектроники и электротехники

Энциклопедия радиоэлектроники и электротехники / Микроконтроллеры
Комментарии к статье
Особенность устройства
Возможность для пользователя самому создавать мелодии и записывать их в звонок с помощью специальной программы, работающей в среде Windows 9x. При этом не требуется ни программатора, ни знаний в области программирования.
Функциональные возможности
- Поддерживаемые форматы набора мелодий
(число мелодий х максимальное количество нот в мелодии):
| 32 м. х 7 н. |
4 м. х 63 н. |
| 16 м. х 15 н. |
2 м. х 127 н. |
| 8 м. х 31 н. |
1 м. х 255 н. |
- Случайный выбор мелодий.
- Память о звонке, на который не открыли дверь.
Электрические характеристики
| Напряжение питания |
от 3,0 до 5,5 В. |
| Ток, потребляемый в режиме покоя |
не более 27 мкА. |
| Ток, потребляемый в режиме воспроизведения мелодии |
не более 250 мА. |
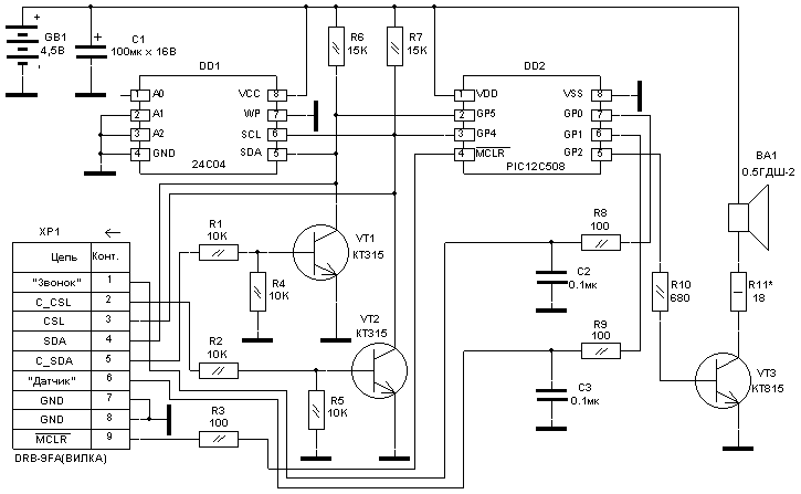
Принципиальная схема звонка
(нажмите для увеличения)
Схема подключения кнопки звонка и датчика

Схема кабеля для подключения звонка к компьютеру

Схему и печатную плату звонка в формате P-CAD 2000 (ACCEL EDA) можно скачать здесь.
Описание работы звонка
Звонок построен на базе микроконтроллера PIC12C508. Мелодии звонка хранятся в электрически программируемой микросхеме памяти с I2C шиной типа 24С04. Все сигналы, необходимые для управления работой звонка и чтения/записи мелодий, выведены на один разъем XP1. К этому разъему подключаются либо кнопка звонка и датчик, либо кабель для связи с компьютером. Датчик служит для определения звонком открытия двери и состоит из геркона (неподвижная часть) и магнита (крепится на самой двери).
При нажатии на кнопку звонка воспроизводится мелодия, выбранная случайным образом. Если в течении 3 минут дверь не будет открыта, то последующее ее открытие вызовет проигрывание мелодии. Другими словами, если при открытии двери начнет звучать мелодия, то это означает, что кто-то звонил в дверь, когда никого не было дома.
Для создания мелодий и записи их в звонок разработана программа для персонального компьютера - "Редактор мелодий", работающая в среде Windows 9x. При необходимости записи новых мелодий звонок подключается с помощью кабеля к LPT-порту компьютера.
Загрузить "Редактор мелодий" (52 КБ) можно здесь (Для его работы необходима библиотека Mfc42.dll).
Для записи мелодий в звонок необходимо:
- Подключить звонок с помощью кабеля к LPT-порту персонального компьютера. При этом компьютер предварительно необходимо выключить.
- Включить компьютер, загрузить Windows и запустить программу "Редактор мелодий".
- Записать в звонок мелодии.
- Завершить работу в Windows, выключить компьютер.
- Отсоединить звонок от компьютера.
Автор: Буров Михаил, burov@kosnet.ru; Публикация: cxem.net
Смотрите другие статьи раздела Микроконтроллеры.
Читайте и пишите полезные комментарии к этой статье.
<< Назад
Последние новости науки и техники, новинки электроники:
Власть является ключевым фактором счастья в отношениях
11.03.2026
Исследования семейных и романтических отношений показывают, что длительное счастье пары зависит не только от привычных факторов, таких как доверие, уважение и преданность, но и от более тонких психологических аспектов. Современные ученые ищут закономерности, которые отличают действительно счастливые пары от остальных, чтобы понять, какие механизмы поддерживают гармонию в отношениях.
Группа исследователей из Университета Мартина Лютера в Галле-Виттенберге и Бамбергского университета провела опрос среди 181 пары, которые состояли в совместных отношениях более восьми лет и прожили вместе хотя бы месяц. Участники заполняли анкету, описывая различные аспекты своих отношений, включая распределение обязанностей, эмоциональную поддержку и степень вовлеченности в совместные решения.
Анализ данных показал интересный паттерн: пары, где оба партнера ощущали высокий уровень личной власти, оказывались наиболее счастливыми и удовлетворенными. В данном контексте под властью понимается способност ...>>
Защищенная колонка-повербанк Anker Soundcore Boom Go 3i
11.03.2026
Компания Anker представила новую модель линейки Soundcore - колонку Soundcore Boom Go 3i, ориентированную на активное использование на улице.
Новинка отличается высокой степенью защиты: корпус соответствует стандарту IP68, что обеспечивает водо- и пыленепроницаемость, а ударопрочный дизайн выдерживает падение с высоты до одного метра. За качество звука отвечает 15-ваттный драйвер, обеспечивающий пик громкости до 92 дБ, а технология BassUp 2.0 усиливает низкие частоты, делая звучание более насыщенным.
Колонка обладает автономностью до 24 часов, а LED-индикатор позволяет контролировать уровень заряда батареи. Кроме того, Soundcore Boom Go 3i может выполнять функцию павербанка: согласно внутренним тестам, устройство способно зарядить iPhone 17 с нуля до 40% за один час, что делает его полезным аксессуаром в походах и поездках.
Среди функциональных особенностей модели стоит выделить технологию Auracast, которая улучшает подключение и позволяет создавать стереопару из двух колонок ...>>
Раннее воздержание от алкоголя перестраивает мозг и иммунитет
10.03.2026
Алкогольная зависимость - хроническое расстройство с компульсивным употреблением спиртного, которое влияет не только на поведение, но и на функционирование мозга и иммунной системы. Недавние исследования показали, что даже на ранних этапах воздержания организм начинает перестраиваться, открывая новые возможности для терапии зависимости.
Ученые сосредоточились на пациентах, находящихся в первые недели абстиненции, и зафиксировали значительные изменения в мозговой активности. С помощью функциональной магнитно-резонансной томографии они выявили перестройку сетей нейронных связей, отвечающих за контроль импульсов и принятие решений. Эти изменения могут быть ключевыми для восстановления самоконтроля и снижения риска рецидива.
Одновременно с нейронной перестройкой исследователи наблюдали колебания иммунной системы. В крови повышался уровень цитокинов - сигнальных белков, регулирующих воспалительные процессы. Эти данные свидетельствуют о существовании нейроиммунного взаимодействия, при ...>>
Случайная новость из Архива Что коту здорово, то комару смерть
14.01.2002
Распространенное растение котовник (кошачья мята), еще сильнее валерианы привлекающее кошек, оказывается, действует на комаров совершенно обратным образом.
Несколько лет назад американские энтомологи Джоэл Коте и Крис Петерсон показали, что тараканы не любят запаха котовника. Сейчас они решили исследовать отношение комаров к этому растению. Группу из 20 комаров помещали в длинную стеклянную трубку, половина которой была обработана однопроцентным раствором непетапактона - основного ингредиента эфирного масла кошачьей мяты. Через 10 минут оказалось, что в намазанной раствором половине трубки остались только четыре комара, остальные перелетели в чистую половину.
Когда раствор разбавили в десять раз, его запах смогли вытерпеть пять комаров, то есть его активность снизилась незначительно. Для сравнения провели такой же опыт с лучшим современным синтетическим репеллентом - ДЭТА (диэтиптолуамццом). В намазанной им половине трубки оставались восемь-девять кровопийц из подопытных 20. Если непеталактон окажется безвредным для кожи человека, его можно будет применять для отпугивания комаров.
Тем временем открыватели неожиданного эффекта намерены запатентовать это средство. Однако из текста патентной заявки непонятно, не станут ли на запах человека, защищенного новым репеллентом от комаров, сбегаться кошки со всей округи.
|
Другие интересные новости:
▪ Антивитамины вместо антибиотиков
▪ Попутный газ будет гореть с пользой
▪ Интелектуальный контроль покрышек
▪ Взаимодействие радиации с водой
▪ Технологии Big Data для здравоохранения
Лента новостей науки и техники, новинок электроники
Интересные материалы Бесплатной технической библиотеки:
▪ раздел сайта Цифровая техника. Подборка статей
▪ статья Юноша бледный со взором горящим. Крылатое выражение
▪ статья Как называется самая большая скала в мире? Подробный ответ
▪ статья Аэродинамический багажник. Личный транспорт
▪ статья Столярный клей. Простые рецепты и советы
▪ статья Зритель вытаскивает карты, задуманные другими. Секрет фокуса
Оставьте свой комментарий к этой статье:
Главная страница | Библиотека | Статьи | Карта сайта | Отзывы о сайте

www.diagram.com.ua
2000-2026