Menu Home

Бесплатная техническая библиотека для любителей и профессионалов Бесплатная техническая библиотека


Малогабаритные бытовые светильники с люминесцентными лампами. Особенности эксплуатации и ремонта. Энциклопедия радиоэлектроники и электротехники

Бесплатная техническая библиотека

Энциклопедия радиоэлектроники и электротехники / Освещение

Комментарии к статье Комментарии к статье

Общие сведения о бытовых светильниках с люминесцентными лампами и их компонентах

В начале 80-х годов появились различные компактные люминесцентные лампы (КЛЛ, в английском варианте CFL - Compact Fluorescent Lamps) мощностью от 5 до 25 Вт со световой отдачей от 30 до 60 Лм/Вт и сроками службы от 3 до 10 тыс. часов. По этим характеристикам они получили название "энергосберегающие лампы", или ЭСЛ. По утверждениям производителей, экономия электроэнергии при применении ЭСЛ может достигать 80%. Отчасти это связано и с тем, что ЭСЛ выделяют значительно меньше тепла, чем лампы накаливания, в которых большая часть энергии затрачивается на постоянный нагрев спирали. Это свойство ЭСЛ позволяет увеличить надежность и пожаробезопасность светильников, в которых они применяются. В настоящее время они широко используются для освещения офисных и жилых помещений.

Некоторые известные фирмы, например Philips, General Electric, Osram и другие производят специальные лампы с повышенной долговечностью и светоотдачей, способные работать в широком диапазоне температур, в том числе и при отрицательной температуре, соответствуют европейским стандартам по безопасности и радиопомехам.

Основной недостаток ЭСЛ - высокая стоимость по сравнению с традиционными лампами накаливания. Однако ожидания рядового потребителя далеко не всегда оправдываются. Чаще всего это связано с тем, что на рынке представлены изделия различного качества, не всегда соответствующие рекламе и даже характеристикам, указанным на упаковке. В особенности это настольные и настенные светильники, производимые в странах Юго-Восточной Азии. Поэтому представляет интерес информация о реальном опыте применения ЭСЛ, что позволит сделать правильный выбор при их покупке, избежав лишних затрат и не допуская ошибок, которые часто являются результатом незнания особенностей и факторов, влияющих на срок их службы.

Важно знать, что КЛЛ - это электровакуумные приборы, которые внутри колбы содержат вещества, вредные для экологии и здоровья человека, в частности, пары ртути, что требует аккуратного обращения с ними, особенно при установке, попытках ремонта и утилизации. Читателей, не имеющих опыта эксплуатации ЭСЛ, возможно, заинтересуют вопросы, связанные с выбором качественной продукции, а опытных мастеров - вопросы вторичного использования отказавших ЭСЛ, то есть особенности их ремонта. Остановимся на неисправностях пускорегулировочного устройства, которое чаще называют электронным балластом (ЭБ). Подробная информация об устройстве, принципе работы и разновидностях КЛЛ и ЭСЛ приведена в [1-7].

На базе КЛЛ были созданы ЭСЛ со встроенным в цоколь ЭБ, который позволяет питать их от стандартной сети переменного тока (в разных странах мира эти стандарты отличаются). Такие ЭСЛ получили широкое распространение благодаря тому, что их можно устанавливать в светильниках любой конфигурации, имеющих стандартные патроны, заменяя ими обычные лампы накаливания. Для этого ЭСЛ различной мощности выпускают с несколькими стандартными типами резьбового цоколя (E27, E14). Другой вид ЭСЛ - это настольные и настенные светильники, у которых ЭБ находится в корпусе самого светильника. Целесообразен ремонт именно таких светильников. В них применяют КЛЛ со штырьковыми контактами. Производятся КЛЛ, работающие при различных номинальных напряжениях переменного тока с частотой от 30 до 80 кГц. Рекомендуемый производителями режим питания, по их утверждениям, является наиболее благоприятным и экономичным, увеличивает светоотдачу и КПД. Важно знать, что в этих рекомендациях указаны разные оптимальные режимы, которые надо поддерживать в момент запуска и работы лампы.

Соблюдение этих требований повышает экономичность и срок службы ЭСЛ в целом. Именно эти условия должен обеспечивать электронный балласт. Он должен обладать высокой долговечностью и отвечать следующим требованиям: снижать перегрузки, возникающие в режиме пуска и выключения, стабилизировать режим работы лампы при возникновении нестандартных процессов в электросети, снижать уровень радиопомех, которые могут проникать в электросеть со стороны генератора ЭБ при запуске и работе. Долговечность ЭСЛ определяется не только качеством сборки в целом, но и внешними факторами - климатическими и энергетическими условиями эксплуатации, чрезмерными механическими нагрузками, ударами и вибрацией.

На долговечность ЭСЛ влияют интенсивность включений и выключений, а также резкие броски питающего напряжения в электросети, хотя некоторые ЭСЛ могут работать и при понижении напряжения в электросети до 180 В. При этом правильно спроектированный ЭБ полностью устраняет мерцание светового потока. Практика показала, что в большинстве случаев ЭСЛ выходят из строя во время переходных процессов, резких бросках напряжения и тока, происходящих в основном при включении и выключении ЭСЛ, а также в самой электросети при нестандартных процессах.

В настоящее время на рынке и в быту появились выключатели для светильников с плавной регулировкой яркости. Чаще всего это обычные тиристорные регуляторы мощности. Применение с этими устройствами ЭСЛ крайне нежелательно. Это отчасти касается и выключателей с подсветкой. Обычные ЭСЛ нельзя использовать в уличных светильниках и в полностью закрытых светильниках с высокой степенью защиты IP, а также в помещениях с повышенной влажностью и запыленностью, хотя в настоящее время уже разработаны и выпускаются ЭСЛ, способные работать даже при отрицательных температурах.

ЭБ современных ЭСЛ - это электронное устройство на основе активных и пассивных электронных компонентов. ЭБ могут производиться в виде сборки, залитой компаундом. В этом случае их ремонт невозможен. Другой вариант ЭБ - на печатной плате с установленными на ней компонентами. Специальные микросхемы, разработанные и выпускаемые известными производителями, не только позволяют сократить количество внешних элементов, но и улучшить параметры и качество ЭСЛ в целом. При этом их долговечность увеличивается и среди неисправных ЭСЛ они встречаются реже. Например, фирма MICRO LINEAR разработала серию специальных микросхем ML4830-ML4835, а INTERNATIONAL RECTIFIER - микросхемы IR51HD420, IR53YD420, IR2157, IR2520D и другие.

Применяя современные специальные микросхемы вместе с высоковольтными полевыми транзисторами (ПТ), можно создавать надежные ЭБ без каких-либо трансформаторов, что упрощает их конструкцию и, соответственно, массовое производство. Более 10 лет назад были разработаны отечественные специальные микросхемы 1182ГГ1, ГГ2, ГГ3, на которых можно построить ЭБ с токовым трансформатором, но без дополнительных транзисторов. Несмотря на это, в настоящее время практически не встречается продукция отечественных производителей. Рынок заполнен светильниками и лампами, произведенными в Китае и странах Юго-Восточной Азии.

Отметим, что широкораспространенное среди малоинформированных потребителей мнение о том, что вся эта продукция некачественная, является ошибочным. Производство качественных ЭСЛ еще в конце прошлого века наладили известные фирмы GENERAL ELECTRIC, PHILIPS, OSRAM, SYLVANIA и другие, которые в настоящее время имеют свои филиалы по всему миру, в том числе и в Азии. Качество этих изделий намного выше, чем у произведенных в этих же странах без какой-либо торговой марки малоизвестными фирмами и фирмами-однодневками.

Кроме того, продукция некоторых азиатских производителей, а среди них немало китайских фирм, также хорошо зарекомендовала себя в разных странах, в том числе и в России. Они получили как международные, так и российские сертификаты качества, на что следует в первую очередь обращать внимание при выборе. Производство ЭСЛ наладили Болгария, Польша, Венгрия, Украина и другие европейские страны. Хорошим качеством обладает продукция, произведенная в Европе при участии таких известных фирм, как TESLA и TUNGSRAM. Но она редко встречается на российском рынке.

Схемы электронных балластов

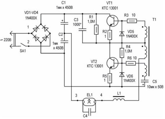
Рассмотрим устройство и работу ЭБ, выполненного на "открытой" печатной плате (рис. 1). Основой ЭБ является преобразователь напряжения - генератор, работающий на оптимальных для питания лампы частотах 30...80 кГц. Наибольшее распространение получила схема блокинг-генератора с трансформаторной положительной обратной связью, работающего в автоколебательном режиме. Его основными активными элементами, как правило, являются два биполярных высоковольтных транзистора VT1, VT2, которые выполняют функцию ключей, последовательно включенных в одно из плеч так называемого полумоста. Другое плечо образовано последовательно включенными оксидными конденсаторами С3 и С4. Нагрузка EL1 через пусковой контур включается в диагональ полумоста между указанными конденсаторами и транзисторами. Встречаются и другие разновидности схем ЭБ, в которых нагрузка подключается несимметрично. В этих случаях роль сглаживающего фильтра может выполнять один оксидный конденсатор, установленный параллельно или вместо С2, емкостью не менее 4,7 мкФ и рабочим напряжением не менее 350 В, а конденсаторы полумоста С3, С4 могут быть не оксидными емкостью менее 1 мкФ и рабочим напряжением не менее 250 В.

В случае выхода из строя какого-либо из указанных конденсаторов для замены лучше использовать конденсаторы с такой же или большей емкостью, но рассчитанные на большее рабочее напряжение, так как возможно, что в вашей электросети происходят нестандартные кратковременные процессы, которые и вызвали такую неисправность. Для замены соответствующий конденсатор следует выбирать с рабочей температурой 105 °С. При запуске в диагонали моста на нагрузке создается переменное напряжение с частотой, определяемой элементами генератора. Важным элементом схемы является токовый трансформатор Т1. Именно с его помощью создается положительная обратная связь. Для этого его базовые обмотки должны быть подключены в противофазе, как показано на рис. 1, что следует обязательно учитывать при ремонте ЭБ. Современные специальные микросхемы (контроллеры) позволяют создавать генераторы, работающие без токового трансформатора. Для создания высокого напряжения в режиме запуска лампы EL1 служит пусковой контур - пусковой дроссель L2, конденсатор С5 и позистор RT1.

В некоторых ЭБ позистор может отсутствовать. В одних случаях это вызвано совершенствованием схемы ЭБ путем введения в нее дополнительных цепей, выполняющих те же функции, что и позистор. В частности, это ЭБ, в которых применяют микросхемы-контроллеры. В других случаях, наоборот, это вызвано стремлением производителей любым путем сократить свои расходы, даже в ущерб качеству продукции. При этом происходит так называемый "жесткий запуск", который снижает срок службы ЭСЛ. Дело в том, что для принудительного прогрева нитей накала лампы EL1 необходима задержка запуска на 2-3 секунды. В этот промежуток времени через ее нити накала течет ток прогрева. Пусковой контур входит в резонанс с частотой генератора, а холодный позистор препятствует этому. Его температура начинает расти, увеличивая его сопротивление до тех пор, пока он не перестает шунтировать контур.

Когда нити накала достаточно прогреются и пусковой контур войдет в резонанс, происходит скачок напряжения, создающий разряд в колбе лампы EL1, который и обеспечивает ее запуск. Максимально разогретые нити накала достигают сопротивления значительно более высокого, чем сопротивление ионизированного газа в колбе, и ток начинает течь через нее. шунтируя пусковой контур, который выходит из резонанса. ЭБ переходит в рабочий режим, при этом напряжение на лампе снижается до номинального, необходимого для поддержания разряда, обычно у большинства КЛЛ оно не превышает значения 350 В. Кроме того, в ЭБ, собранных по схемам, аналогичным приведенному на рис. 1, ВЧ генератор запускается с помощью пускового устройства (ПУ). Оно может быть выполнено на динисторах, транзисторах, работающих в лавинном режиме, или, в простейшем случае, с использованием запускающего оксидного конденсатора. Следует отметить, что ПУ на динисторе повышает надежность ЭБ, а ПУ с оксидным конденсатором является наименее надежным, что встречается в недоработанных и устаревших схемах, так как срок службы электролита ограничен количеством циклов заряда/разряда.

В настоящее время в ЭБ все чаще применяют современные высоковольтные ПТ. Параметры транзисторов зависят от мощности ЭСЛ и, соответственно, генератора. Из биполярных транзисторов рекомендуется для ЭСЛ мощностью 1...9 Вт использовать транзисторы серии 13001 (ТО-92), для 11 Вт - серии 13002 (ТО-92), для 15.20 Вт - серии 13003 (ТО-126), для 25.40 Вт - серии 13005 (ТО-220), для 40.65 Вт - серии 13007 (ТО-200). Из ПТ подходят высоковольтные из серии IRF, например IRF840 и другие, аналогичные им по характеристикам, в том числе и современные ПТ отечественного производства. При ремонте ЭБ в случае выхода из строя транзисторов для замены лучше подобрать более мощные, что увеличит надежность ЭБ и срок службы ЭСЛ в целом. Следует заметить, что близкие по параметрам транзисторы под одинаковыми марками выпускаются различными производителями, и могут отличаться не только расположением выводов, но и внутренней структурой, например, отсутствием в них встроенных защитных диодов.

На схеме, рис.1, эту функцию выполняют диоды VD5, VD6. Встречаются ЭБ, у которых на плате место для установки этих диодов вообще не предусмотрено. При ремонте для замены в них следует применять транзисторы, имеющие встроенные диоды, или устанавливать диоды дополнительно. Для питания генератора необходимо напряжение постоянного тока с малым уровнем пульсаций. Оно поступает с двухполупериод-ного выпрямителя, выполненного на диодной сборке VD1-VD4. Так как генератор преобразователя ЭБ рассчитан на соответствующую мощность ламп и работает в определенном диапазоне частот, которые относят как к ультразвуковым, так и к сверхдлинным радиоволнам, он может создавать радиопомехи, а также часто неприятные для слуха звуковые колебания, напоминающие писк комара.

Для снижения уровня радиопомех в ЭБ дополнительно к сглаживающим устанавливают простые LC-фильтры, состоящие из ВЧ дросселя L1 и неполярного конденсатора C1 емкостью до 0,5 мкФ. Резистор R1 служит для защиты ЭСЛ от перегрузок в момент пуска и выключения, а также при нестандартных процессах в сети. Резисторы R3, R4 в базовых либо эмиттерных цепях транзисторов VT1, VT2 предохраняют их от перегрузок по току и делают режим работы генератора более мягким, а форму его колебаний - более симметричной. Именно они при неисправности ЭБ чаще всего полностью или частично выходят из строя. Причем, в некоторых случаях таким образом, что их первоначальный номинал по маркировке определить невозможно. Обычно он не превышает нескольких десятков Ом.

Малогабаритные бытовые светильники с люминесцентными лампами. Особенности эксплуатации и ремонта
Рис. 1. Типовая схема электронного балласта на биполярных транзисторах

Предохранитель FU1, как правило номиналом около 1 А, повышает электро- и пожаробезопасность всего устройства. Неприятные звуковые колебания, источниками которых чаще являются некоторые индуктивные элементы ЭБ, в процессе ремонта можно устранить, обработав трансформатор или дроссели каким-либо лаком или в крайнем случае синтетическим клеем.

В качестве примера на рис. 2 и 3 приведены принципиальные схемы ЭСЛ, произведенных в странах Юго-Восточной Азии. Подобные схемы чаще всего встречаются среди отказавших ЭСЛ. Сравнив эти схемы даже с упрощенной типовой, показанной на рис.1, легко понять, что в этих вариантах имеется множество недоработок. В частности, в показанном на рис. 2 настольном светильнике "Studying table lamp", произведенном в Китае, используется КЛЛ со штырьковыми выводами, а ЭБ и выключатель находятся в основании светильника. ЭБ собран на "открытой" плате и казалось бы, такое устройство является ремонтопригодным. На практике же его ремонт вызвал большие проблемы. Нетрудно заметить, что в этом светильнике отсутствуют защитные диоды. По всей вероятности, они были встроены в вышедшие из строя транзисторы. Когда же эти транзисторы попытались заменить аналогами без защитных диодов, они быстро вышли из строя. В схеме также отсутствуют элементы, обеспечивающие нормальный режим прогрева и запуска лампы, а конденсаторы фильтра С1 и С2 установлены с минимально возможной емкостью, что также снижает качество изделия в целом.

В схеме на рис. 2. отсутствует какой-либо предохранитель и резистор R1 (см. рис. 1), снижающий перегрузки, а также какой-либо фильтр, снижающий ВЧ помехи (С1, L1 на рис. 1). Так как внешний вид конструкции светильника и качество его исполнения были удовлетворительными, а несколько неудачных попыток ремонта ЭБ, как и прежде, заканчивались быстрым выходом его из строя, решено было изготовить другой ЭБ, спроектированный по более совершенной схеме. На рис. 3 показана принципиальная схема ЭСЛ на микросхеме IR2520D, рекомендуемая ее производителями. Подробное описание подобного ЭБ и микросхемы можно найти в литературе. Другая, более совершенная схема ЭБ, показана на рис. 4. Она также имеет недостатки и некоторые важные элементы, о которых упоминалось выше, в ней отсутствуют. Хотя преимущество этого ЭБ перед предыдущим в том, что в нем установлена цепь для "мягкого" запуска с симметричным динистором VD9. ЭБ, собранные по этой и подобным схемам, также часто встречаются среди отказавших не только в настольных и настенных светильниках, но и в ЭСЛ, у которых ЭБ встроен в цоколь.

Малогабаритные бытовые светильники с люминесцентными лампами. Особенности эксплуатации и ремонта
Рис. 2. Схема ЭБ настольного светильника STUDYING TABLE Lamp (Китай)

Малогабаритные бытовые светильники с люминесцентными лампами. Особенности эксплуатации и ремонта
Рис. 3. Электрическая схема ЭБ с микросхемой IR2520D

Малогабаритные бытовые светильники с люминесцентными лампами. Особенности эксплуатации и ремонта
Рис. 4. Схема ЭБ с устройством запуска на динисторе

Выводы о целесообразности ремонта ЭСЛ и проблемы их утилизации

Изучая опыт некоторых специалистов и любителей электроники, изложенный в [1-7], и другие источники информации, можно прийти к следующим выводам. Несмотря на утверждения, что заниматься ремонтом ЭСЛ в принципе нецелесообразно по экономическим соображениям, могут быть сделаны исключения. Например, если точно известно, что отказавшая ЭСЛ приобретена недавно, а ее основной элемент - КЛЛ - исправна (например, отсутствуют следы сильного механического воздействия, заметные на колбе царапины, темные пятна вблизи нитей накала и т.п.), а неисправен, скорее всего, ЭБ. Тем более, если нет возможности замены светильника через торговую сеть. Это относится к настольным и настенным светильникам, у которых ЭБ выполнен на открытой монтажной плате и находится в основании светильника. Это позволяет быстро сделать правильный вывод о его качестве и, зная схемотехнику ЭБ, понять, насколько он отвечает современным требованиям. Если ЭБ собран по устаревшей схеме, ремонт целесообразен только с доработкой ЭБ или его заменой более совершенным.

Если необходимо полностью заменить ЭБ путем его самостоятельного изготовления, то специалистам-профессионалам такую работу выполнять невыгодно. Этим могут заниматься лишь домашние мастера и любители электроники, имеющие необходимый опыт.

В России, как, впрочем, и во многих других странах, не решены вопросы утилизации ЭСЛ. Учитывая быстрое массовое распространение КЛЛ, это может уже в ближайшее время создать серьезную проблему. Следует учитывать и то, что уже в настоящее время у торговых предприятий скопилось некоторое количество бракованной и некачественной продукции этого вида, с которой им необходимо что-то делать. Часть ее отказалась работать при первой же проверке еще до продажи. Еще чаще отказы происходят в первые же дни эксплуатации, когда у покупателей еще сохранились документы на покупку, и они, возмущенные этим фактом, возвращают ее, защищая свои права. Естественно, ее количество в дальнейшем будет быстро расти. Чтобы общество изменило свое отношение к проблеме утилизации, скорее всего потребуются дополнительные меры.

Учитывая относительно высокую стоимость ЭСЛ, первоначально это может быть, например, организация приемных пунктов по их утилизации, которые бы выдавали потребителю подтверждение того, что он сдал неисправную ЭСЛ и может получить скидку при покупке новой. Конечно, это не единственное предложение, а представители крупных производителей ЭСЛ, поставщиков, торговли и властей должны выработать единую политику в этом вопросе, что позволит сэкономить средства, которые иначе придется потратить на улучшение экологии. Будет полезным, если в решении этих проблем будут участвовать и ремонтники.

Литература

  1. Широков В. Компактные электронные люминесцентные лампы:выбираем,применяем, ремонтируем. "Радиохобби", №3, 2001 г., с. 48-52.
  2. Дьяконов В., Ремнев А., Смердов В. Электронные балласты. "Ремонт и Сервис", №9, 2001 г., с. 29-38.
  3. Самелюк В. Источник питания для маломощных люминесцентных ламп. "Электрик", №5, 2002г, с. 9-10.
  4. Кавыев А. Источники питания люминесцентных ламп. "Радио", №4, 2007 г., с. 41-45.
  5. Кашкаров А. Энергосберегающие лампы: хитрости ремонта. "Радиомир", №10, 2009 г., с. 45.
  6. Кашкаров А. Энергосберегающая лампа мигает! "Радиомир", №3, 2010 г., с.34.
  7. Андреев С. Возвращение лампы накаливания. "Радиоконструктор", №12, 2010 г., с. 26.

Автор: В. Ефремов

Смотрите другие статьи раздела Освещение.

Читайте и пишите полезные комментарии к этой статье.

<< Назад

Последние новости науки и техники, новинки электроники:

Власть является ключевым фактором счастья в отношениях 11.03.2026

Исследования семейных и романтических отношений показывают, что длительное счастье пары зависит не только от привычных факторов, таких как доверие, уважение и преданность, но и от более тонких психологических аспектов. Современные ученые ищут закономерности, которые отличают действительно счастливые пары от остальных, чтобы понять, какие механизмы поддерживают гармонию в отношениях. Группа исследователей из Университета Мартина Лютера в Галле-Виттенберге и Бамбергского университета провела опрос среди 181 пары, которые состояли в совместных отношениях более восьми лет и прожили вместе хотя бы месяц. Участники заполняли анкету, описывая различные аспекты своих отношений, включая распределение обязанностей, эмоциональную поддержку и степень вовлеченности в совместные решения. Анализ данных показал интересный паттерн: пары, где оба партнера ощущали высокий уровень личной власти, оказывались наиболее счастливыми и удовлетворенными. В данном контексте под властью понимается способност ...>>

Защищенная колонка-повербанк Anker Soundcore Boom Go 3i 11.03.2026

Компания Anker представила новую модель линейки Soundcore - колонку Soundcore Boom Go 3i, ориентированную на активное использование на улице. Новинка отличается высокой степенью защиты: корпус соответствует стандарту IP68, что обеспечивает водо- и пыленепроницаемость, а ударопрочный дизайн выдерживает падение с высоты до одного метра. За качество звука отвечает 15-ваттный драйвер, обеспечивающий пик громкости до 92 дБ, а технология BassUp 2.0 усиливает низкие частоты, делая звучание более насыщенным. Колонка обладает автономностью до 24 часов, а LED-индикатор позволяет контролировать уровень заряда батареи. Кроме того, Soundcore Boom Go 3i может выполнять функцию павербанка: согласно внутренним тестам, устройство способно зарядить iPhone 17 с нуля до 40% за один час, что делает его полезным аксессуаром в походах и поездках. Среди функциональных особенностей модели стоит выделить технологию Auracast, которая улучшает подключение и позволяет создавать стереопару из двух колонок ...>>

Раннее воздержание от алкоголя перестраивает мозг и иммунитет 10.03.2026

Алкогольная зависимость - хроническое расстройство с компульсивным употреблением спиртного, которое влияет не только на поведение, но и на функционирование мозга и иммунной системы. Недавние исследования показали, что даже на ранних этапах воздержания организм начинает перестраиваться, открывая новые возможности для терапии зависимости. Ученые сосредоточились на пациентах, находящихся в первые недели абстиненции, и зафиксировали значительные изменения в мозговой активности. С помощью функциональной магнитно-резонансной томографии они выявили перестройку сетей нейронных связей, отвечающих за контроль импульсов и принятие решений. Эти изменения могут быть ключевыми для восстановления самоконтроля и снижения риска рецидива. Одновременно с нейронной перестройкой исследователи наблюдали колебания иммунной системы. В крови повышался уровень цитокинов - сигнальных белков, регулирующих воспалительные процессы. Эти данные свидетельствуют о существовании нейроиммунного взаимодействия, при ...>>

Случайная новость из Архива

Новая система зеленой энергетики 28.09.2019

Исследователи из Института микробиологии Китайской академии наук создали новую систему биофотовольтаики (BPV), объединив два вида бактерий. Эта система может стабильно работать более 40 дней, устанавливая новый рекорд долговечности BPV.

Биофотовольтаика (BPV) - это новая технология в "зеленой энергетике", для которой используют биологические фотосинтетические материалы (в основном живые фотосинтетические микроорганизмы) для преобразования солнечной энергии в электричество. BPV более экологичен и потенциально более рентабелен, чем фотоэлектрические системы на основе полупроводников (PV), учитывая токсичность фотоэлектрических материалов.

Тем не менее, удельная мощность современных систем BPV в основном остается низкой: фотосинтетические микроорганизмы обладают слабой способностью переносить электроны вне клеток. Чтобы решить эту проблему, исследователи создали микробное сообщество из двух видов бактерий.

Этот микробный "консорциум" состоит из фотосинтетических цианобактерий и экзоэлектрогенных бактерий Shewanella. Экзоэлектрогенные бактерии - это вид анаэробных микроорганизмов, которые приспособились жить в безвоздушной среде. Когда такая бактерия высвобождает атом кислорода, она получает положительный заряд. В качестве энергоносителя, ответственного за направленный перенос энергии между цианобактериями и Shewanella, исследователи выбрали D-лактат, молочную кислоту.

В новой системе цианобактерии "захватывают" солнечную энергию и фиксируют молекулы углекислого газа для синтеза D-лактата, в то время как Shewanella вырабатывает электричество путем окисления D-лактата, создавая тем самым ограниченный поток электронов от фотонов к D-лактату, а затем к электричеству.

Благодаря генетическим манипуляциям, а также манипуляции с питательной средой и устройством, эти два совершенно разных микроорганизма могут эффективно работать вместе. Эксперименты показали, что новая система BPV может стабильно работать в течение более 40 дней при среднем уровне энергоинтенсивности 135 мВт/м2. Это самый продолжительный срок работы и уровень мощности, по сравнению с другими системами BPV.

Другие интересные новости:

▪ Водородный мопед

▪ Инновационный модульный смартфон от Google

▪ Ключ от барьера

▪ AMD Radeon R9 290

▪ Почему не состоялась пандемия птичьего гриппа

Лента новостей науки и техники, новинок электроники

 

Интересные материалы Бесплатной технической библиотеки:

▪ раздел сайта Аудио и видеонаблюдение. Подборка статей

▪ статья Несколько правил домашнего видео. Искусство видео

▪ статья Чем отличается использование & от and в титрах фильмов? Подробный ответ

▪ статья Провизор-аналитик и провизор-технолог при контроле качества лекарственных средств. Типовая инструкция по охране труда

▪ статья Канцелярские чернила. Простые рецепты и советы

▪ статья Автомобильное зарядное устройство для сотового телефона. Энциклопедия радиоэлектроники и электротехники

Оставьте свой комментарий к этой статье:

Имя:


E-mail (не обязательно):


Комментарий:





Главная страница | Библиотека | Статьи | Карта сайта | Отзывы о сайте

www.diagram.com.ua

www.diagram.com.ua
2000-2026