Menu Home

Бесплатная техническая библиотека для любителей и профессионалов Бесплатная техническая библиотека


Микросхемы драйверов сверхъярких светодиодов. Энциклопедия радиоэлектроники и электротехники

Бесплатная техническая библиотека

Энциклопедия радиоэлектроники и электротехники / Освещение

Комментарии к статье Комментарии к статье

Зажечь светодиод несложно, для этого достаточно подключить его в прямом включении через ограничивающий резистор к источнику питания. Но этот способ крайне неэкономичен, так как на ограничивающем резисторе создается большое падение напряжения, а значит, и большие потери. Кроме того, ток через светодиод и яркость его свечения при подобном включении будут крайне нестабильны. Для повышения КПД и стабильности свечения светодиодов используются драйверы на специализированных микросхемах. О некоторых из них пойдет речь в настоящей статье. Автор рассматривает ряд микросхем-драйверов фирмы Monolithic Power Systems (MPS).

Классификация микросхем драйверов на основе DC/DC-преобразователей

Микросхемы драйверов для питания сверхъярких светодиодов можно найти в устройствах разной сложности от светодиодных фонариков до мобильных телефонов, цифровых фотоаппаратов, компьютеров и т.д. Одно из самых распространенных применений светодиодов - это схемы светодиодной подсветки ЖК дисплеев. Драйверы для устройств с автономным питанием имеют, как правило, высокий КПД (более 90%). Они представляют собой регулируемые импульсные повышающие или повышающе-понижающие DC/DC-преобразователи. Можно встретить так называемые емкостные драйверы со схемой вольтодобавки и индуктивные драйверы. В них обычно применяется стабилизация выходного тока (то есть тока светодиодов), что обеспечивает стабильную яркость свечения светодиодов. Реже для этого используется стабилизация напряжения на светодиодах.

Емкостные преобразователи со схемой вольтодобавки называют также преобразователями с подкачкой заряда. Это буквальный перевод английского термина Charge Pump, которым обозначают эти схемы в иностранной технической литературе и документации. Они могут работать как повышающе-понижающие преобразователи. Бесспорными достоинствами драйверов Charge Pump являются их простота и низкая себестоимость.

В качестве повышающе-понижающих DC/DC-преобразователей в драйверах также применяют индуктивные преобразователи SEPIC-архитектуры (Single-ended primary-inductor converter - одновыводной первичный преобразователь на индуктивности), преимуществами которых являются несколько большие выходной ток и КПД, чем у преобразователей со схемой вольтодобавки. Повышающие преобразователи также нашли основное применение в устройствах с низковольтным питанием. Они имеют высокий КПД и большой выходной ток при остальных средних показателях. Особенности драйверов на DC/DC-преобразователях, приведенных в [1], сведены в таблицу 1.

Таблица 1. Особенности драйверов на основе DC/DC-преобразователей

Тип преобразователя Сложность Стоимость Размеры КПД Выходной ток
Преобразователь со схемой вольтодобавки (Charge Pump) Низкая Низкая Малые Средний Малый
Преобразователь типа SEPIC Высокая Высокая Большие Выше среднего Выше среднего
Повышающий преобразователь Средняя Средняя Средние Высокий Большой
Понижающий преобразователь Средняя Средняя Средние Высокий Средний

Понижающие преобразователи в бытовой технике применяются в качестве драйверов светодиодов довольно редко. Поэтому рассмотрим особенности схемотехники драйверов остальных трех типов на микросхемах фирмы Monolithic Power Systems подробнее.

Драйверы для питания сверхярких светодиодов со схемой вольтодобавки (Charge Pump) от MPS

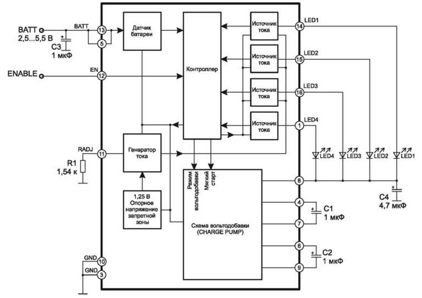
Микросхема MP1519 представляет собой драйвер для питания четырех белых светодиодов со схемой вольтодобавки (Charge Pump) с питанием от источника 2,5...5,5 В (см. рис. 1).

Микросхемы драйверов сверхъярких светодиодов
Рис. 1. Функциональная схема микросхемы MP1519 (нажмите для увеличения)

Микросхема изготавливается в миниатюрном 16-выводном корпусе QFN16 размером 3x3 мм. Назначение выводов этой микросхемы приведено в таблице 2.

Таблица 2. Назначение выводов микросхемы MP1519

№ вывода Обозначение Назначение
1 LED4 Выход на анод светодиода 4
2 NC Не используется
3, 10 GND "Земля"
4 C1A На положительный вывод конденсатора вольтодобавки С1
5, 13 BATT Вход напряжения питания 2,5...5,5 В
6 C2A На положительный вывод конденсатора вольтодобавки С2
7 C1B На отрицательный вывод конденсатора вольтодобавки С1
8 LEDC Выход на катоды светодиодов (общий)
9 C2B На отрицательный вывод конденсатора вольтодобавки С2
12 EN Вход разрешения включения и регулировки яркости (димминга) светодиодов
14 LED1 Выход на анод светодиода 1
15 LED2 Выход на анод светодиода 2
16 LED3 Выход на анод светодиода 3

ИМС MP1519 содержит датчик напряжения батареи, контроллер управления, генератор тока, источник опорного напряжения (ИОН) запретной зоны, четыре источника тока (стабилизатора) светодиодов и схему вольтодобавки.

Последовательно с каждым светодиодом внутри микросхемы включен стабилизатор тока (Current Source - источник тока), причем генератор тока управляет режимом всех четырех источников тока. Контроллер управления обеспечивает автоматический выбор режима вольтодобавки, "мягкий" старт и т.п. Схема вольтодобавки преобразует напряжение питания в импульсы частотой 1,3 МГц, которые выпрямляются и заряжают накопительные конденсаторы С1 и С2. При использовании схемы вольтодобавки для питания светодиодов напряжение батареи суммируется с напряжениями на этих конденсаторах. Для правильной работы схемы вольтодобавки конденсаторы С1 и С2 должны иметь одинаковую емкость. Одной из особенностей микросхемы MP1519 является автоматическое переключение кратности вольтодобавки: 1x, 1,5x и 2x. Это обеспечивает оптимально-эффективную стабилизацию токов, а, значит и яркости светодиодов при изменении напряжения питания (например, при старении или замене батареи). Для этого при работе микросхема непрерывно контролирует ток светодиодов и напряжение батареи.

Чтобы предотвратить перегрузку батареи, в микросхеме MP1519 используется "мягкий" запуск и "мягкое" переключение режимов вольтодобавки.

Ток светодиодов задается резистором R1, сопротивление которого можно рассчитать по формуле:

R1(кОм) = 31,25/ILED(мА)

При наличии напряжения питания 2,5...5,5 В на выв. 5 и 13 ИМС включение драйвера обеспечивается подачей высокого уровня напряжения на вход разрешения EN (выв. 12) этой микросхемы. При включении контроллер микросхемы MP1519 анализирует величину напряжения питания, ток светодиодов и включает тот или иной режим кратности вольтодобавки. Драйвер выключается (гашение светодиодов) низким уровнем на выв. 12 с задержкой 30 мкс.

По входу EN может осуществляться как аналоговый, так и ШИМ димминг светодиодов. Именно для ШИМ димминга необходима задержка выключения микросхемы. Для этого на вход разрешения EN подается внешний управляющий ШИМ сигнал частотой 50 Гц...50 кГц. Когда импульс управляющего сигнала заканчивается, ток светодиодов и их яркость плавно уменьшаются до нуля в течение 30 мкс. Чем больше скважность импульсов управления, тем меньше средняя яркость свечения светодиодов. При частоте сигнала управления более 50 кГц яркость регулируется неэффективно, а при частоте ниже 50 Гц становится заметным моргание светодиодов.

Для аналогового димминга на выв. 11 MP1519 подается постоянное напряжение регулировки через делитель напряжения R2 R1 (см. рис. 2). Изменением этого напряжения от 0 до 3 В на входе делителя R2 R1 можно изменять ток светодиодов от 0 до 15 мА.

Микросхемы драйверов сверхъярких светодиодов
Рис. 2. Цепь регулировки яркости постоянным напряжением

Компания MPS выпускает еще две микросхемы близких по схемотехнике и цоколевке к MP1519 - это MP1519L и MP3011.

Микросхема MP1519L рассчитана на работу с тремя белыми светодиодами и отличается от MP1519 тем, что у MP1519L выв. 1 не используется. Она изготавливается в корпусах QFN16 (3x3 мм) и TQFN16 (3x3 мм). Микросхема MP3011 рассчитана на работу только с двумя белыми светодиодами. У этой микросхемы также не используется выв. 14. Эта микросхема выпускается в корпусе QFN16 (3x3 мм).

Драйверы для питания сверхъярких светодиодов на основе повышающих (Boost, Step-Up) DC/DC-преобразователей от MPS

Подробное описание микросхемы MP2481 можно найти в [2], поэтому рассмотрим следующие микросхемы: MP3204, MP3205, MP1518, MP1523, MP1528, MP1521, MP1529 и MP1517.

Микросхема MP3204 представляет собой классический повышающий DC/DC-преобразователь, который при входном напряжении 2,5...6 В позволяет получить на последовательно соединенных светодиодах постоянное напряжение до 21 В. Максимально к MP3204 можно подключить до пяти светодиодов, но для оптимального управления изготовитель рекомендует подключать к выходу микросхемы три белых светодиода (см. рис. 3).

Микросхемы драйверов сверхъярких светодиодов
Рис. 3. Схема включения микросхемы MP3204

Микросхема содержит генератор 1,3 МГц, ШИМ, усилитель сигнала обратной связи, усилитель сигнала от датчика тока и выходной ключ на полевом транзисторе. Она изготавливается в миниатюрном корпусе TSOT23-6. Назначение выводов этой микросхемы приведено в таблице 3.

Таблица 3. Назначение выводов микросхемы MP3204

№ вывода Обозначение Назначение
1 SW Вывод стока выходного ключа
2 GND "Земля"
3 FB Вход цепи обратной связи
4 EN Вход разрешения (включения). Активный уровень - высокий
5 OV Вход защиты по превышению выходного напряжения
6 IN Напряжение питания

Драйвер на MP3204 (рис. 3) работает следующим образом. Микросхема включается подачей высокого уровня на вход разрешения EN (выв. 4). Когда выходной ключ (выв. 1 и 2) замкнут, через дроссель L1 идет нарастающий ток от источника питания и в сердечнике дросселя создается магнитное поле. Когда выходной ключ размыкается, в дросселе возникает ЭДС самоиндукции ("+" справа на рис. 4 и "-" слева), которая складывается с напряжением питания схемы. Этим суммарным напряжением через диод D1 заряжается накопительный конденсатор С2. Напряжение с этого конденсатора используется для питания последовательно соединенных светодиодов.

В качестве конденсатора входного фильтра С1 и накопительного конденсатора на выходе С2 обычно используются керамические конденсаторы. Емкость накопительного конденсатора С2 0,22 мкФ достаточна для большинства применений, но ее допустимо увеличить до 1 мкФ. Дроссель L1 должен иметь небольшое сопротивление постоянному току. В позиции D1 устанавливается диод Шоттки с прямым током 100...200 мА. Резистор R1, включенный последовательно со светодиодами, используется как датчик тока светодиодов. Для стабилизации тока светодиодов напряжение с R1, пропорциональное этому току, поступает на вход обратной связи FB микросхемы. Сопротивлением резистора R1 задается ток светодиодов.

Зависимость тока светодиодов от сопротивления резистора R1 приведена в таблице 4.

Таблица 4. Зависимость тока светодиодов от R1

Ток светодиодов, мА Резистор R1, Ом
1 104
5 20,8
10 10,4
15 6,93
20 5,2

Для защиты источника питания от перегрузки при включении микросхема имеет встроенную схему "мягкого" запуска (soft start).

В микросхеме предусмотрены аналоговый и ШИМ димминг, причем, существуют три различных способа регулировки яркости. Для аналоговой регулировки используется цепь, показанная на рис. 4.

Микросхемы драйверов сверхъярких светодиодов
Рис. 4. Цепь аналогового димминга

При изменении регулирующего напряжения от 2 до 0 В ток светодиодов изменяется от 0 до 20 мА.

Кроме аналогового димминга могут использоваться два способа ШИМ димминга.

Суть первого способа заключается в том, что сигнал ШИМ с частотой до 1 кГц подается непосредственно на вход EN (выв. 4). Ток и яркость свечения светодиодов обратно пропорциональны скважности управляющих ШИМ импульсов, то есть прямо пропорциональны длительности этих импульсов.

При втором способе сигнал ШИМ частотой более 1 кГц подают на вход обратной связи FB (выв. 3) через развязывающий фильтр (см. рис. 5).

Микросхемы драйверов сверхъярких светодиодов
Рис. 5. Цепь ШИМ димминга по входу FB

Микросхема имеет защиту от перегрузки при уменьшении входного напряжения (Under Voltage Lockout) с порогом срабатывания 2,25 В и гистерезисом 92 мВ и защиту от перегрузки по превышению выходного напряжения, например при обрыве одного из светодиодов. Для этого выходное напряжение преобразователя подается на вход схемы защиты OV (выв. 5). Эта защита срабатывает при значении выходного напряжения 28 В и выключает преобразователь. Для повторной попытки его включения необходимо выключить, а затем опять включить питание схемы.

В микросхеме MP3205, в отличие от MP3204, отсутствует защита по выходному напряжению и вход OV Микросхема MP3205 изготавливается в 5-выводном корпусе TSOT23-5. Выв. 5 корпуса TSOT23-5 этой микросхемы по расположению и по назначению соответствует выв. 6 микросхемы MP3204 в корпусе TSOT23-6.

Очень близки по параметрам и схемотехнике к микросхемам MP3204 и MP3205 микросхемы MP1518 и MP1523, которые рассчитаны на управление до 6-ти светодиодами. MP1518 изготавливается в корпусах TSOT23-6 и QFN-8. Микросхема MP1518 в корпусе TSOT23-6 по выводам полностью совпадает с MP3204.

Микросхема MP1523 изготавливается только в корпусе TSOT23-6 и имеет ряд отличий от MP1518.

Цоколевка микросхемы MP1523 практически совпадает с MP3205, но отличается от нее тем, что выв. 5 (BIAS) MP1523 может подключаться или к плюсу источника питания (2,7...25 В) - почти как выв. 5 (IN) микросхемы MP3205, или к выходу схемы (к катоду D1). В последнем случае в микросхеме MP1523 будет работать схема защиты от перегрузки по превышению выходного напряжения с порогом срабатывания 28 В. Резистор-датчик тока, включенный последовательно со светодиодами, для этой микросхемы должен иметь сопротивление 20 Ом. Микросхема MP1523 не имеет схемы регулировки яркости светодиодов.

Еще один повышающий драйвер для питания 9-ти светодиодов выполняется на микросхеме MP1528 (корпус QFN6 размером 3x3 мм или MSOP8, в нем микросхема в маркируется как MP1528DK). Назначение выводов MP1528 приведено в таблице 5.

Таблица 5. Назначение выводов микросхемы

№ вывода Обозначение Назначение
QFN6 MSOP8
1 2 FB Вход цепи обратной связи
2 3 GND "Земля"
3 4 SW Вывод стока выходного ключа
4 5 BIAS Вход напряжения питания (смещения) ИМС. При использовании защиты OV он подключен к катоду D1, в другом случае подключен к источнику питания
5 6 EN Вход разрешения (включения). Активный уровень - высокий
6 7 BRT Вход аналогового и/или ШИМ димминга
- 1, 8 NC Не используются

Типовая схема включения микросхемы MP1528 незначительно отличается от остальных рассмотренных выше драйверов (см. рис. 6).

Микросхемы драйверов сверхъярких светодиодов
Рис. 6. Схема включения микросхемы MP1528DQ (в корпусе QFN6)

Для обеспечения максимальной яркости свечения светодиодов на вход BRT надо подать напряжение более 1,2 В. Ток светодиодов при максимальной яркости определяется резистором R1, сопротивление которого можно рассчитать по формуле:

R1(кОм) = UВАТТ/(3·ILED(мА))

Аналоговый димминг осуществляется изменением постоянного напряжения на выводе BRT от 0,27 до 1,2 В.

Для обеспечения ШИМ димминга на вход BRT подается ШИМ сигнал частотой от 100 до 400 Гц, низкий уровень которого не должен превышать 0,18 В, а высокий должен быть не менее 1,2 В.

Микросхема имеет защиту от превышения выходного напряжения, с порогом срабатывания 40 В, а также защиту от понижения входного напряжения (порог срабатывания 2,1...2,65 В) и температурную защиту с порогом 160°С.

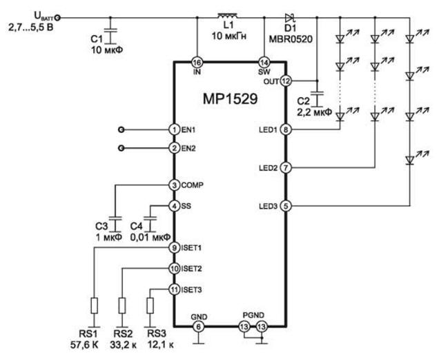
Один из самых мощных драйверов на DC-DC преобразователях от фирмы MPS - это микросхема MP1529 (мощнее из рассматриваемых ИМС только MP1517). Микросхема MP1529 должна быть особенно интересна читателям, так как она применятся в цифровых фотоаппаратах, видеокамерах и мобильных телефонах со встроенной цифровой фотокамерой. Она может управлять тремя цепями (линиями) последовательно включенных белых сверхъярких светодиодов.

Две из этих линий (LED1 и LED2) из шести светодиодов каждая, используются для задней подсветки жидкокристаллических (ЖК) индикаторов, а третья (LED3) из четырех светодиодов - для фотовспышки и для освещения объектов в темное время (режим Preview).

Напряжение питания микросхемы MP1529 составляет 2,7...5,5 В, а выходное напряжение - 25 В. Она имеет защиту от превышения выходного напряжения с порогом срабатывания 28 В, а также защиту от понижения входного напряжения с порогом срабатывания 2...2,6 В и гистерезисом 210 мВ. MP1529 имеет также температурную защиту (160°С) и изготавливается в корпусе QFN16 размером 4x4 мм. Назначение выводов MP1529 приведено в таблице 6, а типовая схема включения - на рис. 7.

Таблица 6. Назначение выводов микросхемы MP1529

№ вывода Обозначение Назначение
1 EN1 Входы разрешения 1 и 2 (см. таблицу 8). Имеют внутренние подтягивающие резисторы
2 EN2
3 COMP Выход компаратора на накопительный конденсатор на входе каскада ШИМ
4 SS На конденсатор схемы "мягкого" запуска (ШИМ таймера)
5 LED3 Выход на цепь 4-х светодиодов 3 (вспышки)
6 GND "Земля"
7 LED2 Выход на цепь 6-ти светодиодов 2 (задней подсветки дисплея)
8 LED1 Выход на цепь 6-ти светодиодов 1 (задней подсветки дисплея)
9 ISET1 Выводы подключения резисторов, задающих токи цепей светодиодов LED1/LED2/LED3 соответственно до 30, 150 и 150 мА
10 ISET2
11 ISET3
12 OUT Вход схемы защиты от перегрузки
14 SW Вывод стока выходного ключа
16 IN Вход напряжения питания
13,15 PGND "Земля" силовой части

Микросхемы драйверов сверхъярких светодиодов
Рис. 7. Схема включения микросхемы MP1529

Входы разрешения EN1 и EN2 используются для включения различных режимов. Если на обоих входах низкий логический уровень L (0,3 В), то все 16 светодиодов будут погашены. Если на входе EN2 сохранить низкий уровень, а на EN1 установить высокий уровень H (1,4 В), то светодиоды вспышки (LED3) останутся выключенными, а 12 светодиодов подсветки (цепочки LED1 и LED2) будут светиться максимально ярко.

Максимальная яркость и ток светодиодов подсветки задаются сопротивлением резистора RS1 (подключен к выв. 9). Если же при этом на вход EN1 подать управляющий ШИМ сигнал частотой 1...50 кГц, то в зависимости от скважности этого сигнала будет меняться яркость свечения светодиодов подсветки. Если на входе разрешения EN2 установить низкий логический уровень, дополнительно включится цепь из четырех светодиодов (LED3) в режиме освещения (preview). При этом ток светодиодов LED3 будет определяться сопротивлением резистора RS2 (выв. 10). Если на вход EN1 подать низкий уровень, а на EN2 высокий то светодиоды подсветки LED1 и LED2 погаснут, а светодиоды LED3 засветятся максимально ярко (режим вспышки). В этом режиме ток светодиодов LED3 задается сопротивлением резистора RS3 (выв. 11).

Сопротивление резисторов RS1, RS2 и RS3 (в кОм) рассчитывается по формулам:

RS1 = (950·USET)/ILED_BL

RS1 = (1100·USET)/ILED_PV

RS1 = (1000·USET)/ILED_FL

где USET - внутреннее опорное напряжение 1,216 В, ILED_BL - ток (в мА) одной из цепей светодиодов задней подсветки LED1 или LED2, ILED_PV - ток (в мА) светодиодов LED3 в режиме освещения, ILED_FL- ток (в мА) светодиодов LED3 в режиме вспышки.

Информация о режимах работы микросхемы MP1529 в зависимости от логических уровней на входах разрешения EN1 и EN2 сведена в таблицу 7.

Таблица 7. Режимы работы микросхемы MP1529 в зависимости от сигналов на входах EN1 и EN2

Режим Вход Цепочки светодиодов
EN1 EN2 LED1 и LED 2 LED3 (Flash)
Выключено L* L Выключено Выключено
Задняя подсветка H* (ШИМ) L Включено (режим ШИМ) Выключено
Задняя подсветка и освещение H (ШИМ) H Включено (режим ШИМ) Ток освещения
Вспышка L H Выключено Ток вспышки

* L - низкий уровень, H - высокий уровень

Конденсаторы С1 и С2 - это накопительные конденсаторы фильтров на входе и выходе схемы соответственно, С3 - накопительный конденсатор фильтра управляющего напряжения на входе каскада ШИМ (этот ШИМ обеспечивает стабилизацию выходного напряжения), С4 - конденсатор схемы "мягкого" запуска (ШИМ таймера).

Микросхема MP1521 при напряжении питания 2,7 В позволяет подключать к ней до 9-ти, а при напряжении питания 5 В - до 15-ти сверхъярких светодиодов. Максимальное напряжение питания ИМС равно 25 В. MP1521 выпускается в корпусах MSOP10 (MP1521EK) и QFN16 (MP1521EQ). Назначение выводов этой микросхемы приведено в таблице 8, а схема включения для питания 9-ти светодиодов - на рис. 8.

Таблица 8. Назначение выводов микросхемы MP1521 в корпусах MSOP10, QFN16 (3x3 мм)

№ вывода Обозначение Назначение
MSOP QFN
1 16 IN Вход напряжения питания. Если UBATT < 3 В, то IN подключается к выходу
2 2 EN Вход разрешения (включения). Активный уровень - высокий (1...10 В)
3 4 REF Вывод опорного напряжения 1,23 В с нагрузочной способностью 200 мкА
4 5 BRT Вход аналоговой и/или ШИМ регулировки яркости
5 7 FB3 Входы обратной связи для 3-х последовательных цепей светодиодов. При подключении одной или двух цепей светодиодов неиспользуемые входы надо подключать к любому используемому
6 8 FB2
7 9 FB1
8 10 OLS Вход защиты от повышенного выходного напряжения при обрыве нагрузки (Open Load Shutdown)
9 11, 12 GND "Земля"
10 14 SW Вывод стока выходного ключа
- 1, 3, 6, 13, 15 N/C Не используются

Микросхемы драйверов сверхъярких светодиодов
Рис. 8. Схема включения микросхемы MP1521 в корпусе MSOP10

Резисторы R1, R2 и R3 (рис. 8) - датчики тока светодиодов.

При аналоговом димминге на вход EN подают напряжение в пределах 0,3...1,2 В, а при ШИМ диммминге - сигнал ШИМ частотой 100...400 Гц с низким уровнем не более 0,18 В и высоким не более 1,2 В.

Повышающий преобразователь и преобразователь типа SEPIC на микросхеме MP1517

Микросхему MP1517 изготовитель рекомендует использовать не только как повышающий DC/DC-преобразователь, но и как преобразователь типа SEPIC (Single-Ended Primary Inductance Converter - одновыводной первичный преобразователь на индуктивности). Напряжение питания этой микросхемы лежит в пределах 2,6...25 В. Она изготавливается в корпусе QFN16 размером 4x4 мм. Назначение выводов микросхемы MP1517 приведено в таблице 9, а типовая схема включения - на рис. 9.

Таблица 9. Назначение выводов микросхемы MP1517

№ вывода Обозначение Назначение
1 COMP Выход усилителя ошибки схемы стабилизации на RC-фильтр
2, 6, 14 NC Не используются
3 BP Вывод подключения конденсатора развязки внутреннего источника 2,4 В
4 EN Вход разрешения (включения). Активный уровень - высокий (более 1,5 В)
5, 13 SGND "Земля" сигнальной части
7 OLS Вход защиты от повышенного выходного напряжения при обрыве нагрузки (Open Load Shutdown)
8 IN Вход напряжения питания. Если UBATT мало, то IN подключается к выходу
9, 10 SW Вывод стока выходного ключа
11, 12 PGND "Земля" силовой части
15 SS На конденсатор схемы "мягкого" запуска
16 FB Вход цепи обратной связи

Микросхемы драйверов сверхъярких светодиодов
Рис. 9. Типовая схема включения микросхемы MP1517 для питания 18-ти светодиодов

Эта схема отличается от предыдущих (см. рис. 6 или 8) только тем, что для стабилизации тока светодиодов используется датчик тока одной последовательной цепи светодиодов из трех. Поэтому остановимся подробнее только на описании схемы DC/DC-преобразователя типа SEPIC на MP1517 (см. рис. 10).

Микросхемы драйверов сверхъярких светодиодов
Рис. 10. DC/DC-преобразователь типа SEPIC на микросхеме MP1517

Особенностью преобразователя SEPIC является то, что напряжение на его выходе может быть как больше, так и меньше входного, что обеспечивается наличием разделительного конденсатора С8 (см. [3, 4]). Схема на рис. 10 вырабатывает напряжение 3,3 В на выходе при изменении входного напряжения от 3 до 4,2 В. Всякий преобразователь типа SEPIC собирается на основе импульсного повышающего преобразователя, что легко заметить и на приведенной схеме. Кроме того, этот повышающий преобразователь (на L1, D2) используется для питания самой микросхемы.

Рассмотрим, как работает преобразователь SEPIC на MP1517 в устойчивом режиме.

В результате предыдущей работы к моменту отпирания внутреннего ключа МС на полевом транзисторе конденсатор С8 будет заряжен ("+" - слева на рис. 10, "-" - справа). При открывании этого ключа С8 будет разряжаться через дроссель L2, в котором будет накапливаться энергия видеизменяющегося магнитного поля. Кроме того, магнитную энергию будет накапливать и дроссель L1, по которому будет протекать нарастающий ток от источника питания через этот же внутренний ключ микросхемы. При запирании ключа в дросселе L1 возникает ЭДС ("+" - справа, "-" - слева), которая складывается с напряжением источника питания и заряжает С8 ("+" - слева, "-" - справа) через D1 и конденсатор С2. Помимо этого, в L2 возникает ЭДС ("+" - вверху, "-" - внизу), заряжающая С2 через D1. При следующем отпирании внутреннего ключа микросхемы процесс повторится.

Величина напряжения на выходе преобразователя (на С2) зависит в первую очередь от скважности импульсов управления ключом и от тока нагрузки.

R1 R2 - делитель напряжения обратной связи, которая обеспечивает стабилизацию выходного напряжения, С6 - конденсатор фильтра напряжения ошибки. С5 - развязывающий резистор, а С4 - конденсатор схемы "мягкого" запуска.

Литература

  1. Денг К. "Сравнение емкостных и индуктивных преобразователей постоянного тока". "Электронные компоненты". №8. 2007.
  2. Цветков Д. "Новый регулируемый DC/DC-преобразователь для питания мощных светодиодов". "Современная Электроника". № 9. 2008.
  3. Иоффе Д. "Разработка преобразователей импульсного напряжения с топологией SEPIC". "Компоненты и технологии". №9. 2006.
  4. Ридли Р. "Анализ преобразователя SEPIC". "Компоненты и технологии". №5. 2008.

Автор: И. Безверхний

Смотрите другие статьи раздела Освещение.

Читайте и пишите полезные комментарии к этой статье.

<< Назад

Последние новости науки и техники, новинки электроники:

Хорошо управляемые луга могут компенсировать выбросы от скота 15.02.2026

Животноводство, особенно разведение крупного рогатого скота, часто обвиняют в значительном вкладе в глобальное потепление из-за мощного парникового газа - метана, который выделяется при пищеварении у жвачных животных. Это вызывает острые политические споры и призывы к сокращению потребления мяса. Однако ученые напоминают, что полная картина климатического воздействия отрасли не ограничивается только выбросами от животных: огромную роль играет окружающая экосистема - пастбища, почва и растительность, которые способны активно поглощать углекислый газ из атмосферы. Исследователи из Университета Небраски-Линкольна решили глубже изучить этот баланс. Группа под руководством профессора Галена Эриксона сосредоточилась на том, как правильно организованные пастбища накапливают углерод в растениях и грунте благодаря естественным процессам, стимулируемым выпасом скота. Ученые подчеркивают, что при достаточном уровне осадков и грамотном управлении такие луга превращаются в мощные природные погло ...>>

NASA тестирует инновационную технологию крыла 15.02.2026

Коммерческая авиация ежегодно расходует колоссальные объемы керосина, что сказывается не только на бюджете авиакомпаний, но и на состоянии окружающей среды. В 2024 году глобальные затраты на авиационное топливо достигли 291 миллиарда долларов, и эта сумма продолжает расти. Чтобы справиться с этими вызовами, NASA активно работает над технологиями, способными заметно повысить аэродинамическую эффективность самолетов. Одним из самых перспективных направлений стало создание специальной конструкции крыла, которая максимизирует естественный ламинарный поток воздуха и минимизирует сопротивление. В январе 2026 года специалисты NASA Armstrong Flight Research Center успешно провели важный этап наземных испытаний концепции Crossflow Attenuated Natural Laminar Flow (CATNLF). Для эксперимента под фюзеляж исследовательского самолета F-15B закрепили вертикально ориентированную масштабную модель высотой около 0,9 м (3 фута), напоминающую узкий киль. Такая компоновка позволила подвергнуть прототип р ...>>

Забота о внуках очень полезна для здоровья мозга 14.02.2026

Общение между поколениями приносит радость всей семье, но мало кто задумывается, насколько активно бабушки и дедушки, заботящиеся о внуках, поддерживают свою умственную форму. Регулярное взаимодействие с детьми стимулирует мозг пожилых людей, помогая сохранять память, скорость мышления и общую когнитивную активность. Новые научные данные подтверждают, что такая добровольная помощь не только важна для общества, но и может замедлять возрастные изменения в мозге. Исследователи из Тилбургского университета в Нидерландах провели анализ, чтобы понять, приносит ли уход за внуками реальную пользу здоровью пожилых людей. Ведущий автор работы Флавия Черечес отметила, что многие бабушки и дедушки регулярно присматривают за детьми, и оставался открытым вопрос, насколько это положительно сказывается на их собственном благополучии, особенно в плане когнитивных функций. Ученые поставили цель выяснить, способен ли регулярный уход за внуками замедлить снижение памяти и других умственных способ ...>>

Случайная новость из Архива

Искусственные мембранные каналы для добычи редкоземельных элементов 16.11.2025

Редкоземельные элементы давно стали фундаментом современной высокотехнологичной индустрии: от экранов смартфонов до аккумуляторов электромобилей и систем возобновляемой энергетики. Однако рост спроса и геополитические ограничения обостряют проблему их доступности. На этом фоне ученые ищут способы сделать добычу и очистку таких металлов более устойчивой, дешевой и экологичной. Недавнее исследование команды из Техасского университета в Остине предлагает решение, которое обещает радикально изменить глобальный рынок редкоземельных ресурсов.

Одним из ключевых вызовов в этой сфере является трудоемкий процесс разделения элементов, требующий многократных и энергоемких циклов химической обработки. Профессор Маниш Кумар подчеркивает, что традиционные методы нуждаются в огромных производственных мощностях, сложных реагентах и значительных энергозатратах. Поэтому именно технология выбора определенных ионов на молекулярном уровне может стать переломным моментом.

Исследователи создали искусственные мембранные каналы - микроскопические поры, которые по принципу действия напоминают белковые структуры живых организмов. Такие искусственные "ворота" пропускают только те ионы, которые требуются для промышленной обработки, а остальные надежно блокируют. Подход, в основе которого лежит молекулярная селективность, открывает возможность работать с источниками, ранее считавшимися слишком сложными или экономически невыгодными.

Основой новых каналов служит модифицированная структура под названием пилларен. Благодаря особому расположению атомов она способна выборочно пропускать такие элементы, как европий и тербий, и одновременно отсекать распространенные ионы натрия, калия или кальция. Эта точно выверенная селективность превращает мембрану в инструмент тонкой настройки химических процессов.

Средние редкоземельные элементы, среди которых особенно важны европий и тербий, используются при производстве осветительных приборов, экранов, магнитных систем, аккумуляторов и ветровых турбин. Министерство энергетики США и Еврокомиссия относят их к критически важным материалам, а прогнозы показывают, что их глобальный спрос может увеличиться более чем в 25 раз к 2035 году. Именно поэтому создание эффективных методов очистки становится стратегическим вопросом для промышленности.

Эксперименты показали, что новые мембранные каналы обладают исключительной точностью: они отделяют европий от лантана в 40 раз эффективнее, чем традиционные технологии, а от иттербия - в 30 раз. Такие показатели означают, что теперь необходимость в десятках последовательных стадий химического обогащения может резко сократиться, что одновременно снижает и стоимость, и экологический след производств.

Возможность выделять редкоземельные элементы даже из сложных и низкосортных источников также сулит странам новые экономические перспективы. Внутреннее производство может стать менее зависимым от импорта, а использование локальных ресурсов - более рентабельным. Это особенно актуально в период, когда торговые конфликты делают рынок нестабильным.

Другие интересные новости:

▪ Звук без динамиков

▪ Скорость передачи данных увеличится вдвое

▪ Нанороботы на бактериальной тяге

▪ CRT-телевизор со встроенным DVD-рекордером от PANASONIC

▪ Гаджеты перед сном вредят здоровью

Лента новостей науки и техники, новинок электроники

 

Интересные материалы Бесплатной технической библиотеки:

▪ раздел сайта Гирлянды. Подборка статей

▪ статья Телескоп Хаббл. История изобретения и производства

▪ Что представляла собой Индия в VI-XI вв.? Подробный ответ

▪ статья Электромонтер по обслуживанию и ремонту устройств сигнализации, централизации и блокировки. Должностная инструкция

▪ статья Основные величины электрического тока. Энциклопедия радиоэлектроники и электротехники

▪ статья ГПД к трансиверу Урал-84. Энциклопедия радиоэлектроники и электротехники

Оставьте свой комментарий к этой статье:

Имя:


E-mail (не обязательно):


Комментарий:





Главная страница | Библиотека | Статьи | Карта сайта | Отзывы о сайте

www.diagram.com.ua

www.diagram.com.ua
2000-2026