Menu Home

Бесплатная техническая библиотека для любителей и профессионалов Бесплатная техническая библиотека


Стробоскопическая светодинамическая установка. Энциклопедия радиоэлектроники и электротехники

Бесплатная техническая библиотека

Энциклопедия радиоэлектроники и электротехники / Освещение

Комментарии к статье Комментарии к статье

Отличительная особенность описываемой светодинамической установки - применение вместо обычных ламп накаливания специальных импульсных. Это позволяет устранить основной недостаток таких устройств - высокую инерционность. С ее помощью можно получить отличное световое сопровождение музыкальных произведений, а также решить проблему с оформлением дискотек, концертных залов, жилой комнаты.

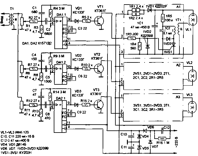
На страницах "Радио" в разное время были описаны светодинамические установки (СДУ) различной степени сложности (например, [1, 2]). Во всех этих устройствах использованы лампы накаливания, коммутируемые тиристорами или мощными транзисторами. Однако лампам накаливания присущи существенные недостатки: инерционность и ограниченный срок службы, от которых свободна предлагаемая стробоскопическая СДУ. Она состоит из блока питания и трех активных полосовых фильтров, к их выходам подключены три идентичных блока управления импульсными лампами А1-АЗ (рис. 1).

Стробоскопическая светодинамическая установка. Схема стробоскопа
(нажмите для увеличения)

Блок питания - однополупериодный выпрямитель VD6, VD7, подключенный к сети через балластный конденсатор С12. Выпрямитель нагружен на стабилитроны VD4, VD5 и конденсаторы фильтра С10, СП, формирующие двуполярное напряжение для питания операционных усилителей DA1, DA2. Применение источника с балластным конденсатором позволило значительно уменьшить габариты СДУ. Однако при этом все элементы конструкции имеют гальваническую связь с сетью, что необходимо помнить при налаживании и эксплуатации. По этой же причине переменные резисторы должны быть снабжены диэлектрическими ручками.

Входной сигнал с линейного выхода магнитофона, радиоприемника или CD-проигрывателя поступает на первичную обмотку трансформатора Т1, предназначенного для гальванической развязки источника сигнала от элементов СДУ. Если входной сигнал мал (меньше 0,3 В), трансформатор должен быть повышающим и обеспечивать амплитуду напряжения на вторичной обмотке около 0,5 В, Далее сигнал поступает на входы активных полосовых фильтров через переменные резисторы, которыми устанавливают оптимальный уровень.

Фильтры выполнены на сдвоенных ОУ DA1, DA2 и заимствованы из [1]. Методика их расчета неоднократно публиковалась на страницах журнала, поэтому здесь не приведена. В СДУ применены фильтры с параметрами: коэффициент усиления на резонансной частоте - 40 дБ; добротность - 10; резонансные частоты - 680 Гц (верхнего по схеме), 3000 Гц (среднего) и 9800 Гц (нижнего). Вообще количество фильтров может быть любым и ограничено лишь мощностью блока питания. Для желающих перестроить резонансные частоты приведем следующие рекомендации. Настраивая фильтр на другую резонансную частоту, необходимо изменить емкость конденсаторов С1, С2 (С4, С5 или С7, С8). Для того, чтобы при этом остались прежними коэффициент усиления на резонансной частоте и добротность фильтра, следует выдерживать соотношение: С2=10С1 (аналогично С4=10С5, С7=10С8). Тогда, зная требуемую резонансную частоту fo, можно определить значение емкости одного из конденсаторов фильтра. Так, для верхнего по схеме фильтра

С1 =[( 1 /R2 + 1 /R3)/( 10R4)] ^/(6,28fo),

где емкость конденсатора С1 - в фарадах, частота fo - в герцах, сопротивление резисторов - в омах. Аналогично рассчитывают емкость конденсаторов других фильтров.

Нагрузка фильтров - транзисторы VT1-VT3, включенные с общим эмиттером. При малом уровне входного сигнала или в случае, если его частота не попадает в полосу пропускания фильтра, амплитуда отфильтрованного сигнала недостаточна для открывания соответствующего транзистора. Напряжение на его коллекторе - около -8В. Если же на входе фильтра сигнал достаточного уровня и его частота попадает в полосу пропускания фильтра, транзистор открывается амплитудой отрицательной полуволны отфильтрованного сигнала и на его коллекторе наблюдаются импульсы положительной полярности. В цепях базы транзисторов VT1-VT3 последовательно включены вычитающие стабилитроны VD1-VD3, которые увеличивают зону нечувствительности. Импульсы с транзисторов поступают на блоки А1-АЗ.

Рассмотрим работу блока А1. Блоки А2 и A3 работают аналогично. Когда импульсы отсутствуют, происходит зарядка накопительного конденсатора 1С1 до напряжения около 300 В через резисторы 1R1, 1R2 и диод 1VD1. Так как тринистор 1VS1 закрыт, конденсатор 1С2 заряжается через резистор 1R5. Импульсом положительной полярности, поступающим с коллектора транзистора VT1, открывается тринистор, разряжая конденсатор 1С2 на первичную обмотку трансформатора 1Т1. На его вторичной обмотке возникает импульс высокого напряжения, который "поджигает" импульсную лампу VL1. После вспышки лампы процесс зарядки конденсаторов 1С1, 1С2 повторяется. Диоды 1VD2, 1VD3 защищают тринистор от обратного напряжения.

Отметим, что на коллекторах транзисторов могут формироваться как отдельные импульсы, так и пачки импульсов. В последнем случае импульсная лампа включится лишь первым импульсом в пачке, имеющим амплитуду, достаточную для открывания тринистора. Так как для зарядки накопительных конденсаторов 1С1, 1С2 требуется определенное время, последующие импульсы в пачке не вызовут вспышку импульсной лампы. СДУ смонтирована на четырех отдельных платах: на трех платах собраны блоки А1-АЗ, на четвертой - остальные элементы. Такое разделение на отдельные платы оказалось довольно удобным по следующим причинам.

Для получения максимального эффекта от светового сопровождения импульсные лампы необходимо разнести в пространстве, например, расположив по углам комнаты. Однако использовать длинные провода для подключения импульсных ламп (один из которых - высоковольтный) нецелесообразно и опасно. Намного удобнее разнести сами блоки А1 -A3. К тому же при их расположении на отдельных платах очень просто получить как отдельные, так и связанные между собой стробоскопы. Для этого надо подключить блоки А1-АЗ к простому цифровому устройству, формирующему определенную последовательность управляющих импульсов.

Вместо микросхемы К157УД2 можно использовать ОУ серий К140, К153, К544, К553. Особое внимание обратите на корректирующие цепи. Транзисторы - любые из серий КТ361, КТ3107, КТ502; диоды VD6, VD7, 1VD2-3VD2, 1VD3-3VD3 - серий КД209, КД105 с буквенными индексами Б-Г; стабилитроны VD4, VD5 - Д814А-Д814Г, VD1-VD3 -КС133А-КС147А; тринисторы - КУ202М, КУ202Н. Резисторы - МЛТ, переменные - СПЗ, СПО или аналогичные. Конденсаторы С12, 1С2-ЗС2 - К73-17 на напряжение не менее 400 В; С10, С11 -К50-35, К50-16; 1С1-ЗС1 - К50-27 или другие на напряжение более 350 В; остальные - любые керамические. Трансформатор Т1 - ТОТ-64 или другой малогабаритный.

Трансформаторы 1Т1-ЗТ1 намотаны на деревянных каркасах с диаметром стержня 10 мм, диаметром щек 20 мм и расстоянием между щеками 10 мм. Магнитопровод не используют. Первой наматывают вторичную обмотку проводом ПЭВ-2 0,1. Наиболее быстро и просто изготовить трансформатор можно с помощью электродрели. Специально подсчитывать число витков вторичной обмотки нет необходимости: ее наматывают почти до полного заполнения каркаса. Обмотку следует два-три раза пропитать расплавленным парафином для предотвращения высоковольтных пробоев между витками. После слоя изоляции наматывают первичную обмотку, содержащую 10...20 витков провода ПЭЛ или ПЭВ-2 диаметром 0,3...0,6 мм.

Необходимо обратить внимание на тип проводов для подключения импульсных ламп. Провода, идущие от вторичной обмотки трансформаторов 1Т1-3Т1, должны иметь хорошую изоляцию. Также следует избегать его скрутки с другими проводами. Общая длина проводов не должна превышать одного метра.

В заключение некоторые рекомендации по налаживанию СДУ. Вначале необходимо установить движки переменных резисторов в нижнее по схеме положение. Затем, подав входной сигнал, медленно вращать движок резистора R1. В момент включения лампы VL1 следует зафиксировать положение движка переменного резистора. Аналогично настраивают другие каналы. Надо отметить одну особенность СДУ. При значительном повышении уровня входного сигнала, а также в случае установки завышенного уровня сигнала на входе хотя бы одного фильтра вспышки импульсных ламп будут отсутствовать.

Для уменьшения броска тока при включении устройства в сеть последовательно с конденсатором С12 целесообразно включить резистор сопротивлением 36...47 Ом. Изоляция обмоток трансформатора Т1 должна быть рассчитана на напряжение не менее 300 В. Лучше его намотать самостоятельно, а обмотки надежно заизолировать. Общий провод устройства не должен соединяться с корпусом.

Литература

  1. Егоров К. Пятиканальная СДУ - Радио, 1994, N 4, с. 36-38.
  2. Низовцев А. Трехканальная светодинамическая установка. - Радио, 1997, N 6, с. 31,32.

Автор: А. Таразов, г. Санкт-Петербург; Публикация: cxem.net

Смотрите другие статьи раздела Освещение.

Читайте и пишите полезные комментарии к этой статье.

<< Назад

Последние новости науки и техники, новинки электроники:

Хорошо управляемые луга могут компенсировать выбросы от скота 15.02.2026

Животноводство, особенно разведение крупного рогатого скота, часто обвиняют в значительном вкладе в глобальное потепление из-за мощного парникового газа - метана, который выделяется при пищеварении у жвачных животных. Это вызывает острые политические споры и призывы к сокращению потребления мяса. Однако ученые напоминают, что полная картина климатического воздействия отрасли не ограничивается только выбросами от животных: огромную роль играет окружающая экосистема - пастбища, почва и растительность, которые способны активно поглощать углекислый газ из атмосферы. Исследователи из Университета Небраски-Линкольна решили глубже изучить этот баланс. Группа под руководством профессора Галена Эриксона сосредоточилась на том, как правильно организованные пастбища накапливают углерод в растениях и грунте благодаря естественным процессам, стимулируемым выпасом скота. Ученые подчеркивают, что при достаточном уровне осадков и грамотном управлении такие луга превращаются в мощные природные погло ...>>

NASA тестирует инновационную технологию крыла 15.02.2026

Коммерческая авиация ежегодно расходует колоссальные объемы керосина, что сказывается не только на бюджете авиакомпаний, но и на состоянии окружающей среды. В 2024 году глобальные затраты на авиационное топливо достигли 291 миллиарда долларов, и эта сумма продолжает расти. Чтобы справиться с этими вызовами, NASA активно работает над технологиями, способными заметно повысить аэродинамическую эффективность самолетов. Одним из самых перспективных направлений стало создание специальной конструкции крыла, которая максимизирует естественный ламинарный поток воздуха и минимизирует сопротивление. В январе 2026 года специалисты NASA Armstrong Flight Research Center успешно провели важный этап наземных испытаний концепции Crossflow Attenuated Natural Laminar Flow (CATNLF). Для эксперимента под фюзеляж исследовательского самолета F-15B закрепили вертикально ориентированную масштабную модель высотой около 0,9 м (3 фута), напоминающую узкий киль. Такая компоновка позволила подвергнуть прототип р ...>>

Забота о внуках очень полезна для здоровья мозга 14.02.2026

Общение между поколениями приносит радость всей семье, но мало кто задумывается, насколько активно бабушки и дедушки, заботящиеся о внуках, поддерживают свою умственную форму. Регулярное взаимодействие с детьми стимулирует мозг пожилых людей, помогая сохранять память, скорость мышления и общую когнитивную активность. Новые научные данные подтверждают, что такая добровольная помощь не только важна для общества, но и может замедлять возрастные изменения в мозге. Исследователи из Тилбургского университета в Нидерландах провели анализ, чтобы понять, приносит ли уход за внуками реальную пользу здоровью пожилых людей. Ведущий автор работы Флавия Черечес отметила, что многие бабушки и дедушки регулярно присматривают за детьми, и оставался открытым вопрос, насколько это положительно сказывается на их собственном благополучии, особенно в плане когнитивных функций. Ученые поставили цель выяснить, способен ли регулярный уход за внуками замедлить снижение памяти и других умственных способ ...>>

Случайная новость из Архива

Звуковая пушка против умных устройств 06.08.2017

Компании Alibaba Security представила технологию воздействия звуком и ультразвуком на "умные" устройства, работа которых зависит от функционирования гироскопов, акселерометров и других датчиков на основе микроэлектромеханических систем (microelectromechanical systems, MEMS). Такая звуковая "пушка" теоретически может использоваться для сбивания беспилотников, дезориентации роботов, систем виртуальной и дополненной реальности, и для нападения на системы самоуправляемых автомобилей-роботов.

В большинстве гироскопических датчиков используются микроэлектромеханические системы с одним или двумя механическими колебательными элементами. Каждый из этих элементов колеблется на собственной резонансной частоте, которая зависит от пространственного положения датчика, от скорости движения и от ускорения. А сигнал такого датчика является результатом вычитания или сложения частот колебаний чувствительных элементов. Внешний источник колебаний, частота которых соответствует резонансной частоте колебаний элементов датчика, может вмешаться в работу этого датчика, заставляя его передавать устройству искаженные и недостоверные данные.

Ван Зэнгбо (Wang Zhengbo) и Ван Канг (Wang Kang), исследователи из Alibaba Security, продемонстрировали то, как их специально настроенный генератор ультразвука заставил перестать работать некоторые из узлов мобильных телефонов Apple iPhone 7 и Samsung Galaxy S7. В ходе дальнейшей демонстрации исследователи показали, как точно такой же метод выводит из строя беспилотник DJI, очки виртуальной реальности, и игрушечного робота, способного самостоятельно передвигаться и поддерживать равновесие.

В меньшей степени уязвимость к данному виду нападения продемонстрировал электроскуттер Xiaomi, прочный пластиковый корпус которого подавлял акустические колебания, не давая им проникать в область расположения MEMS-датчиков. Однако в данном случае проблема легко решается лишь за счет увеличения мощности излучателя.

Ученые продемонстрировали этот вид уязвимости устройств с MEMS-датчиками для того, чтобы производители учли это и приняли соответствующие меры. Благо, что сделать это можно достаточно просто, путем размещения вокруг датчиков или управляющих контроллеров специальной звукоизоляции, эффективно работающей в области резонансных частот датчиков. И такие методы защиты должны стать неотъемлемой частью устройств, неправильная работа которых может стать угрозой для жизни или здоровья человека.

Другие интересные новости:

▪ Золото из герани

▪ Электрогрузовик Volta Zero

▪ Математика в помощь почтальону

▪ Камни, производящие кислород

▪ Лондон оказался под угрозой затопления

Лента новостей науки и техники, новинок электроники

 

Интересные материалы Бесплатной технической библиотеки:

▪ раздел сайта Веселые задачки. Подборка статей

▪ статья Экспозиция, динамический диапазон, баланс белого и зебра. Искусство видео

▪ статья Где и когда разразилась эпидемия смеха, охватившая около 1000 детей? Подробный ответ

▪ статья Заместитель директора по розничной торговле. Должностная инструкция

▪ статья Основы теории электроснабжения. Энциклопедия радиоэлектроники и электротехники

▪ статья Чудо-столик. Секрет фокуса

Оставьте свой комментарий к этой статье:

Имя:


E-mail (не обязательно):


Комментарий:





Главная страница | Библиотека | Статьи | Карта сайта | Отзывы о сайте

www.diagram.com.ua

www.diagram.com.ua
2000-2026