Menu Home

Бесплатная техническая библиотека для любителей и профессионалов Бесплатная техническая библиотека


Блок управления холодильником. Энциклопедия радиоэлектроники и электротехники

Бесплатная техническая библиотека

Энциклопедия радиоэлектроники и электротехники / Дом, приусадебное хозяйство, хобби

Комментарии к статье Комментарии к статье

Заняться совершенствованием холодильника STINOL-104 автора заставила бытовая неприятность - второй раз за пять лет эксплуатации вышел из строя терморегулятор. Приобрести новый, чтобы установить его самостоятельно, не удалось - прибор продавали по совершенно неприемлемой цене, включающей стоимость установки. Предлагаемое вниманию читателей самодельное устройство не просто заменяет штатный терморегулятор. Предусмотрены дополнительные функции, призванные защитить холодильник во многих аварийных ситуациях, случающихся во время эксплуатации.

Слабое место всех компрессорных холодильников - перегрузка электродвигателя, приводящего в действие компрессор, при его повторном через короткое время после остановки включении. Причина перегрузки - довольно долго сохраняющееся в конденсаторе холодильного агрегата высокое давление хладоагента.

Руководство по эксплуатации холодильника STINOL требует, чтобы длительность выдержки между выключением и повторным включением компрессора была не менее 3 мин. Но при характерных сегодня неожиданных отключениях и повторных включениях электроэнергии выполнить это требование, не "призвав на помощь" электронику, не представляется возможным.

Для защиты электродвигателя в холодильниках имеется тепловое реле. Обычно оно совмещено с пусковым реле и называется пускозащитным [1]. Однако практика свидетельствует о неэффективности подобной защиты.

Как и любой другой электроприбор, холодильник полезно защитить и от значительных отклонений напряжения сети от номинальных 220 В. Большое число публикаций на эту тему (например, [2, 3]) свидетельствует об актуальности проблемы как в сельских районах, так и в больших городах.

Предлагаемый блок управления выполняет следующие функции:

  • включая и выключая компрессор, поддерживает в холодильной камере заданную температуру, заменяя штатный терморегулятор, причем имеется возможность регулировать гистерезис - разность температуры включения и выключения компрессора;
  • принудительно выключает компрессор при значительном отклонении напряжения в сети от нормы;
  • не допускает повторного включения компрессора ранее 5 мин после выключения по любой причине, в том числе после вызванного отклонением сетевого напряжения от нормы или инициированного терморегулятором. Последнее особенно важно, так как опасную ситуацию легко спровоцировать, сразу же после выключения компрессора резко повернув регулятор температуры в сторону ее понижения или открыв дверь холодильной камеры.

Предусмотрена индикация состояния блока управления светодиодами "Работа" (компрессор включен), "Пауза" (компрессор выключен), "Блокировка" (не истек пятиминутный запрет включения), "<" (напряжение в сети ниже минимально допустимого), ">" (напряжение в сети выше максимально допустимого).

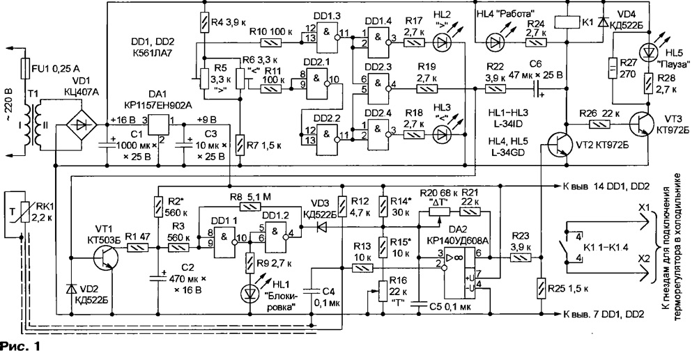
Схема блока показана на рис. 1. Он состоит из узла терморегулятора на микросхеме DA2, таймера задержки включения на транзисторе VT1 и элементах DD1.1, DD1.2, узла контроля напряжения сети на элементах DD1.3, DD1.4 и микросхеме DD2, исполнительного устройства на транзисторах VT2, VT3.

Блок управления холодильником
(нажмите для увеличения)

Соединенные параллельно контакты реле К1 включены в цепь двигателя компрессора вместо контактов штатного терморегулятора холодильника.

Узел питания блока состоит из трансформатора Т1, выпрямителя (диодный мост VD1) и интегрального стабилизатора DA1 на напряжение 9 В.

Чтобы изменение нагрузки на выпрямитель при срабатывании и отпускании реле К1 не влияло на работу узла контроля напряжения, предусмотрен резистор R27, подключаемый транзистором VT3 к выпрямителю, когда обмотка реле обесточена. Сопротивление резистора равно сопротивлению обмотки реле, поэтому потребляемый от выпрямителя ток остается неизменным.

Допустим, блок включен в сеть при номинальном напряжении 220 В и узел контроля напряжения не оказывает влияния на его работу. Транзистор VT1 закрыт, конденсатор С2 разряжен, логический уровень на выходе элемента DD1.2 низкий, диод VD3 открыт, поэтому терморегулятор на ОУ DA2 заблокирован в состоянии, соответствующем низкой температуре в холодильной камере, следовательно, выключенному компрессору. Транзистор VT2 закрыт, реле К1 обесточено. Горят светодиоды HL1 "Блокировка" и HL5 "Пауза".

Через 5 мин после зарядки конденсатора С2 через резистор R2 до порога переключения триггера Шмитта на элементах DD1.1, DD1.2 уровень на выходе последнего станет высоким, диод VD3 будет закрыт и терморегулятор получит возможность работать. Светодиод HL1 погаснет.

С повышением температуры в холодильной камере сопротивление терморезистора RK1 и падение напряжения на нем уменьшаются. Если температура такова, что напряжение на инвертирующем входе ОУ DA2 меньше, чем на неинвертирующем, уровень на выходе ОУ - высокий, что приводит к открыванию транзистора VT2 и срабатыванию реле К1, включающего компрессор. Светодиод HL4 светится, HL5 - нет.

С понижением температуры в холодильной камере напряжение на инвертирующем входе ОУ растет, что приводит к изменению состояния ОУ и выключению компрессора. Светодиод HL4 гаснет, HL5 - светится.

Перепад напряжения на коллекторе транзистора VT2 в момент отпускания реле вызывает зарядку конденсатора С6 и кратковременное (на 20 мс) открывание транзистора VT1 импульсом зарядного тока. Разряженный через открывшийся транзистор конденсатор С2 вновь, как после подключения блока к сети, начинает медленно заряжаться, что приводит к пятиминутному запрету включения компрессора. Диод VD2 защищает эмиттерный переход транзистора VT1 от отрицательного импульса при разрядке конденсатора С6 через открывшийся в момент включения реле К1 транзистор VT2.

Необходимую температуру в холодильной камере устанавливают с помощью переменного резистора R16. Ширину петли гистерезиса терморегулятора регулируют переменным резистором R20. Необходимость изменения гистерезиса в процессе эксплуатации спорна, однако при первоначальной регулировке без этого не обойтись. Гистерезис должен быть достаточным для того, чтобы компрессор не включался слишком часто, а в перерывах его работы температура стенок холодильной камеры достигала положительного значения и образовавшийся на них иней таял, не накапливаясь.

Рассмотрим работу узла контроля сетевого напряжения. Если оно находится в допустимых пределах, напряжение на входах элемента DD1.3 ниже, а на входах элемента DD2.1 выше порога их переключения. Уровни на обоих входах элемента DD2.3 высокие, а на его выходе - низкий, дающий возможность всем другим узлам блока работать описанным выше образом.

При напряжении в сети меньше допустимого элемент DD2.1 изменит состояние. Логический уровень на его выходе станет высоким, такой же будет и на выходах элементов DD2.3, DD2.4. Светодиод HL3 зажжется, а транзистор VT1, открытый напряжением, поступающим на его базу через резистор R19, разрядит конденсатор С2, чем заблокирует компрессор. С восстановлением нормального напряжения светодиод HL3 погаснет, транзистор VT1 будет закрыт и через необходимое для зарядки конденсатора С2 время будет разрешена работа терморегулятора.

При напряжении в сети, превышающем допустимое, низкий уровень на выходе элемента DD1.3 приведет к установке высокого на выходах элементов DD1.4 и DD2.3. Далее все происходит так же, как при понижении напряжения, только вместо светодиода HL3 светится HL2.

Значения сетевого напряжения, при которых срабатывает защита, рекомендуется установить равными 242 (подстроечным резистором R5) и 187 В (подстроечным резистором R6).

Перерыв в подаче электроэнергии блок воспримет как недопустимое понижение напряжения. Важно, чтобы повторное включение компрессора было запрещено, если длительность перерыва превысила требующуюся для его остановки. Однако реакция не должна быть и слишком быстрой - возрастет вероятность ложных срабатываний (например, вызванных включением в ту же сеть мощных электроприборов).

Время срабатывания описываемого устройства при скачкообразном уменьшении напряжения в сети - приблизительно 65 мс - складывается из требующегося на разрядку конденсатора С1 до напряжения, соответствующего допустимому минимуму, и времени разрядки конденсатора С2 через открывшийся транзистор VT1. Время реакции на скачкообразное повышение напряжения в сети меньше - 25...40 мс. Оно расходуется на дозарядку конденсатора С1 до установленного порога и разрядку конденсатора С2.

Все элементы блока управления, за исключением реле К1, переменных резисторов R16 и R20, терморезистора RK1 и плавкой вставки FU1, размещены на односторонней печатной плате (рис. 2).

Блок управления холодильником
(нажмите для увеличения)

Конденсаторы 04, С5 - КМ-6 или другие керамические, остальные - оксидные импортные, причем конденсатор С2 - серии LL (с малым током утечки). Допустимое напряжение конденсаторов С1 и С6 (25 В) выбрано с запасом на случай аварийного повышения напряжения сети.

Подстроечные резисторы R5 и R6 - СП4-1, постоянные - МЛТ. Переменные резисторы R16 и R20 - СПЗ-12 с линейной (А) зависимостью сопротивления от угла поворота вала. Главным критерием в пользу выбора именно этих резисторов стало то, что резьба на их крепежной втулке такая же, как у штатного терморегулятора холодильника.

Светодиоды HL1- HL3 - красного, a HL4 и HL5 - зеленого цвета свечения. Кроме указанных на схеме, подойдут и другие светодиоды, в том числе отечественного производства, подходящих размеров и цвета свечения. Микросхему КР140УД608А можно заменить на КР140УД608Б или на КР140УД708.

Трансформатор Т1 следует выбирать небольшой высоты, чтобы его можно было разместить в приборном отсеке холодильника (см. ниже). Автором применен готовый трансформатор диаметром 40 и высотой 28 мм на тороидальном магнитопроводе со вторичной обмоткой на 12 В при токе 0,3 А. Из серийно выпускаемых подойдут, например, трансформаторы ТП-321 -5 и ТПК2-22.

Следует учитывать, что в аварийном режиме напряжение в сети иногда возрастает до 380 В. Так бывает, например, при обрыве нулевого провода магистрального кабеля. Если трансформатор Т1, не выдержав такого напряжения, выйдет из строя, это не приведет к нежелательному в данной ситуации включению дорогостоящего компрессора. Уберечь трансформатор от возгорания призвана плавкая вставка FU1 (ВП1-1). На ее качество следует обратить особое внимание и ни в коем случае не заменять суррогатной.

Терморезистор - ММТ-1 или ММТ-4. Если его номинальное сопротивление отличается от указанного на схеме, необходимо во столько же раз изменить номинал резистора R12. Однако применять терморезистор сопротивлением более 3...4 кОм не стоит, это ухудшит помехозащищенность терморегулятора.

Реле К1 - РП-21-004 с обмоткой на 24 В постоянного тока. Проверка показала, что для его срабатывания достаточно и 12 В, а при напряжении 16 В реле работает вполне надежно. Можно применить и другое реле, например, РЭНЗЗ. При подборе замены следует обратить особое внимание на способность контактов реле выдержать пусковой ток компрессора, достигающий нескольких ампер.

Смонтированную печатную плату и реле К1 размещают внутри служебного отсека в верхней части холодильника. Соединенные параллельно контакты реле подключают взамен основной контактной группы штатного терморегулятора. Его вторую контактную группу, предназначенную для выключения холодильника на длительное время, заменяют перемычкой. Теперь холодильник можно отключить от сети только одним способом - вынув сетевую вилку из розетки. По мнению автора, это обеспечивает наибольшую электробезопасность при профилактических и ремонтных работах.

В унифицированной передней панели отсека предусмотрены отверстия для двух терморегуляторов. Однако второй имеется только в двухкомпрессорных холодильниках, в обычном однокомпрессорном здесь удобно установить переменный резистор R20. Переменный резистор R16 устанавливают на место удаленного штатного терморегулятора.

В передней панели служебного отсека придется просверлить еще пять отверстий, в которые войдут смонтированные на плате блока управления светодиоды. Рядом с ними на панель можно нанести пояснительные надписи.

Выводы первичной обмотки трансформатора Т1 (один из них - через впаянную в разрыв провода плавкую вставку FU1) соединяют с сетевыми проводами, идущими в холодильнике к лампе-индикатору включения.

Экранированный провод, соединяющий датчик температуры - терморезистор RK1 - с платой блока управления, помещают в изоляционную, например, полихлорвиниловую трубку и прокладывают по трассе удаленной металлической трубки сильфона штатного терморегулятора. Сам терморезистор устанавливают внутри холодильной камеры там, где заканчивалась трубка сильфона. Он должен быть хорошо изолирован и защищен от влаги и инея.

Налаживание блока управления начинают с регулировки узла контроля сетевого напряжения. Для этого с помощью регулируемого автотрансформатора (ЛАТР) понижают напряжение до 187 В. Вращая движок подстроечного резистора R6, добиваются неустойчивого свечения ("мигания") светодиода HL3. Затем повышают напряжение до 242 В и аналогичным образом регулируют подстроечный резистор R5, ориентируясь на состояние светодиода HL2. После регулировки движки подстроечных резисторов следует законтрить нитрокраской.

Далее, отключив блок от сети, переводят переменный резистор R16 в положение минимального, a R20 - максимального сопротивления. Устанавливают (с помощью ЛАТР) сетевое напряжение равным 220 В и включают блок. Должны зажечься светодиоды HL1 и HL5, спустя приблизительно 5 мин светодиод HL1 должен погаснуть. Продолжительность его свечения и блокировки пуска компрессора при необходимости изменяют, подбирая резистор R2.

Для облегчения дальнейшей регулировки входы элемента DD1.1 (выводы 8, 9) временно соединяют перемычкой с цепью +9 В, например, с выводом 14 микросхемы DD1. Терморезистор RK1 погружают в тающий лед. После стабилизации его температуры плавно увеличивают сопротивление переменного резистора R16, добиваясь срабатывания реле К1, зажигания светодиода HL4 и погасания HL5. Обратное переключение должно произойти при небольшом уменьшении сопротивления резистора R16.

Гистерезис (разница положений движка переменного резистора R16 при срабатывании и отпускании реле) должен расти с уменьшением сопротивления переменного резистора R20. По окончании проверки ранее установленную временную перемычку удаляют.

Перед включением холодильника с новым блоком управления движки переменных резисторов R16 и R20 устанавливают в средние положения. Дав холодильнику поработать достаточное для стабилизации температурного режима время, следует убедиться, что иней, образующийся на задней стенке холодильной камеры во время работы компрессора, оттаивает в паузе. Если этого не происходит, нужно переменным резистором R20 увеличить гистерезис.

Среднюю температуру в камере изменяют переменным резистором R16. Если с помощью переменных резисторов нужного температурного режима добиться не удается, следует подобрать резисторы R14 и R15.

В некоторых холодильниках предусмотрено автоматическое оттаивание морозильной камеры - через каждые 8...10 ч работы автоматика принудительно отключает компрессор на некоторое время, в течение которого работают специально установленные нагревательные элементы. В этом режиме компрессор не работает даже при сработавшем реле К1 и горящем светодиоде HL4. Подобную ситуацию не следует путать с возникающей при срабатывании теплового реле защиты двигателя компрессора, которую сопровождают те же признаки. Отличить "плановое" отключение компрессора от аварийного довольно просто. В последнем случае установленный в морозильной камере вентилятор продолжает работать (при закрытой двери).

Блок можно устанавливать и в компрессорные холодильники других моделей, изменив с учетом их особенностей размещение термодатчика, органов регулировки и индикации, а при необходимости и размеры печатной платы.

Удалив элементы терморегулятора - терморезистор RK1, микросхему DA2, диод VD3, резисторы R12-R16, R20, R21, конденсаторы С4, С5 - и соединив левый по схеме вывод резистора R23 с выходом элемента DD1.2, блок можно использовать для защиты любых электроприборов от колебаний сетевого напряжения.

Литература

  1. Лепаев Д., Коляда В. Ремонт холодильников. - М.: "СОЛОН-Р", 2000.
  2. Шрейбер А. Устройство защиты от перепадов напряжения в электросети. - Радио, 2001,№ 2, с. 46, 47.
  3. Коротков И. Устройство защиты бытовых приборов от вномальных напряжений сети. - Радио, 2001, № 8, с. 39-42.

Автор: А.Москвин, г.Екатеринбург

Смотрите другие статьи раздела Дом, приусадебное хозяйство, хобби.

Читайте и пишите полезные комментарии к этой статье.

<< Назад

Последние новости науки и техники, новинки электроники:

Лабораторная модель прогнозирования землетрясений 30.11.2025

Предсказание землетрясений остается одной из самых сложных задач геофизики. Несмотря на развитие сейсмологии, ученые все еще не могут точно определить момент начала разрушительного движения разломов. Недавние эксперименты американских исследователей открывают новые горизонты: впервые удалось наблюдать микроскопические изменения в контактной зоне разломов, которые предшествуют землетрясению. Группа под руководством Сильвена Барбота обнаружила, что "реальная площадь контакта" - участки, где поверхности разлома действительно соприкасаются - изменяется за миллисекунды до высвобождения накопленной энергии. "Мы открыли окно в сердце механики землетрясений", - отмечает Барбот. Эти изменения позволяют фиксировать этапы зарождения сейсмического события еще до появления традиционных сейсмических волн. Для наблюдений ученые использовали прозрачные акриловые материалы, через которые можно было отслеживать световые изменения в зоне контакта. В ходе искусственного моделирования примерно 30% ко ...>>

Музыка как естественный анальгетик 30.11.2025

Ученые все активнее исследуют немедикаментозные способы облегчения боли. Одним из перспективных направлений становится использование музыки, которая способна воздействовать на эмоциональное состояние и когнитивное восприятие боли. Новое исследование международной группы специалистов демонстрирует, что даже кратковременное прослушивание любимых композиций может значительно снижать болевые ощущения у пациентов с острой болью в спине. В эксперименте участвовали пациенты, обратившиеся за помощью в отделение неотложной помощи с выраженной болью в спине. Им предлагалось на протяжении десяти минут слушать свои любимые музыкальные треки. Уже после этой короткой сессии врачи фиксировали заметное уменьшение интенсивности боли как в состоянии покоя, так и при движениях. Авторы исследования подчеркивают, что музыка не устраняет саму причину боли. Тем не менее, она воздействует на эмоциональный фон пациента, снижает уровень тревожности и отвлекает внимание, что в сумме приводит к субъективном ...>>

Алкоголь может привести к слобоумию 29.11.2025

Проблема влияния алкоголя на стареющий мозг давно вызывает интерес как у врачей, так и у исследователей когнитивного старения. В последние годы стало очевидно, что границы "безопасного" употребления спиртного размываются, и новое крупное исследование, проведенное международной группой ученых, вновь указывает на это. Работы Оксфордского университета, выполненные совместно с исследователями из Йельского и Кембриджского университетов, показывают: даже небольшие дозы алкоголя способны ускорять когнитивный спад. Команда проанализировала данные более чем 500 тысяч участников из британского биобанка и американской Программы миллионов ветеранов. Дополнительно был выполнен метаанализ сорока пяти исследований, в общей сложности включавших сведения о 2,4 миллиона человек. Такой масштаб позволил оценить не только прямую связь между употреблением спиртного и развитием деменции, но и влияние генетической предрасположенности. Один из наиболее тревожных результатов касается людей с повышенным ге ...>>

Случайная новость из Архива

Мини-ПК ExpertCenter PN54-S1 06.10.2025

Компания ASUSTeK Computer презентовала новый мини-компьютер ASUS ExpertCenter PN54-S1. Устройство ориентировано на пользователей, которым важно сочетание производительности, энергоэффективности и универсальности - от офисных задач до мультимедийных проектов.

В основе ExpertCenter PN54-S1 лежит современная аппаратная платформа AMD Hawk Point, использующая архитектуру Zen 4. Это поколение чипов отличается улучшенным управлением энергопотреблением и повышенной вычислительной мощностью. Новинка доступна в конфигурациях с процессорами Ryzen 7260, Ryzen 5220 и Ryzen 5210, представленных AMD в начале 2025 года. Таким образом, устройство охватывает широкий диапазон задач - от базовых офисных до ресурсоемких вычислений.

Корпус мини-ПК выполнен из прочного алюминия и имеет размеры 130&#215;130&#215;34 мм, что делает его практически незаметным на рабочем столе или за монитором. Несмотря на компактность, внутренняя компоновка позволяет установить два модуля оперативной памяти SO-DIMM DDR5-5600 и два твердотельных накопителя формата M.2 2280. Такое решение обеспечивает баланс между скоростью и объемом хранения данных, а также гибкость при модернизации.

Обработка графики возложена на встроенные видеоядра Radeon 740M или Radeon 780M, что делает устройство подходящим не только для офисных задач, но и для работы с графикой, мультимедиа и легкими игровыми приложениями. Это особенно важно для профессионалов, которым требуется производительная система в ограниченном пространстве, например, в офисах, лабораториях или торговых точках.

Особое внимание инженеры ASUS уделили функциональности и комфорту пользователя. Мини-ПК получил встроенные динамик и микрофон, сканер отпечатков пальцев для безопасного входа, а также современные интерфейсы подключения. Среди них - порт USB4, поддерживающий быструю передачу данных и подключение внешних дисплеев, а также беспроводные модули Wi-Fi 6E или Wi-Fi 7, обеспечивающие стабильное соединение даже в насыщенных сетях.

Для тех, кто работает с большими объемами данных, предусмотрен опциональный второй 2,5-гигабитный Ethernet-порт, что открывает возможности для использования устройства в качестве компактного сетевого узла. В комплект входит внешний блок питания мощностью 120 Вт и крепление VESA, позволяющее установить компьютер за монитором и тем самым сэкономить рабочее пространство.

Другие интересные новости:

▪ Рост рынка высокоточного земледелия

▪ Яркий свет улучшает работу важных генов

▪ Сверхтонкий сегнетоэлектрический транзистор

▪ Электрическая батарея из водорослей

▪ Антибиотики способствуют ожирению

Лента новостей науки и техники, новинок электроники

 

Интересные материалы Бесплатной технической библиотеки:

▪ раздел сайта Инструменты и механизмы для сельского хозяйства. Подборка статей

▪ статья Политика есть искусство возможного. Крылатое выражение

▪ статья Почему светит Солнце? Подробный ответ

▪ статья Кизил кроваво-красный. Легенды, выращивание, способы применения

▪ статья Губная помада. Простые рецепты и советы

▪ статья Источник питания, 12 вольт 20 ампер. Энциклопедия радиоэлектроники и электротехники

Оставьте свой комментарий к этой статье:

Имя:


E-mail (не обязательно):


Комментарий:





Главная страница | Библиотека | Статьи | Карта сайта | Отзывы о сайте

www.diagram.com.ua

www.diagram.com.ua
2000-2025