Menu Home

Бесплатная техническая библиотека для любителей и профессионалов Бесплатная техническая библиотека


Источник питания трехфазного электродвигателя от однофазной сети с регулировкой частоты вращения. Энциклопедия радиоэлектроники и электротехники

Бесплатная техническая библиотека

Энциклопедия радиоэлектроники и электротехники / Электродвигатели

Комментарии к статье Комментарии к статье

Асинхронные электродвигатели (в том числе трехфазные) находят широкое применение в быту и на производстве для привода машин и механизмов, скорость работы которых постоянна или изменяется с помощью редукторов с переменным передаточным числом и других механических приспособлений. Там, где необходимо плавно регулировать частоту вращения вала, предпочтение отдают, как правило, более дорогим и менее надежным коллекторным электродвигателям, у которых эту операцию выполнить просто - достаточно изменять напряжение питания или ток в обмотке возбуждения. Чтобы управлять частотой вращения вала асинхронного двигателя, приходится изменять не только напряжение, но и частоту переменного тока в его обмотках. Автор предлагаемой статьи рассказывает о своем решении этой задачи. Разработанное им устройство позволяет питать от однофазной сети асинхронный трехфазный двигатель мощностью до 3,5 кВт и изменять частоту его вращения более чем в 10 раз.

Нередко возникает необходимость плавно изменять скорость работы машин и механизмов, снабженных электроприводом. Обычно применяемые в таких случаях коллекторные электродвигатели дороги, требуют периодического обслуживания и уступают асинхронным в надежности, сроке службы и массогабаритных показателях.

Промышленность выпускает устройства частотного регулирования скорости вращения асинхронных двигателей.

Эти приборы сложны и дороги, поэтому применяют их лишь в ответственных случаях, например, в приводах станков с ЧПУ. Схемы подобных регуляторов для самостоятельного изготовления были опубликованы и в журнале "Радио" [1, 2]. К сожалению, рассчитаны они на двигатели очень небольшой мощности

Основная проблема, возникающая при разработке частотного регулятора, состоит в необходимости изменять вместе с частотой и эффективное значение подаваемого на обмотки двигателя напряжения. Дело в том, что со снижением частоты переменного тока уменьшается индуктивное сопротивление обмотки, что приводит к недопустимому возрастанию протекающего по ней тока. Чтобы избежать перегрева обмотки и насыщения магнитопровода статора, необходимо снижать напряжение питания двигателя.

Один из способов сделать это, рекомендованный в [3], состоит в подключении двигателя через регулируемый автотрансформатор, подвижный контакт которого механически связан с регулятором частоты. Способ, нужно сказать, весьма неудобный, так как масса и размеры автотрансформатора сравнимы с аналогичными показателями самого двигателя, а надежность подвижного контакта при передаче большой мощности вызывает сомнения. Гораздо удобнее изменять эффективное значение напряжения с помощью широтноимпульсной модуляции (ШИМ) [4]. В основе предлагаемого регулируемого источника питания асинхронного трехфазного электродвигателя лежит именно такой метод.

Источник построен по схеме, изображенной на рис. 1.

Источник питания трехфазного электродвигателя от однофазной сети с регулировкой частоты вращения

Мощный выпрямитель, входящий в состав блока питания и защиты БПЗ, преобразует однофазное переменное напряжение 220 В 50 Гц в постоянное 300 В. С помощью трех сдвоенных силовых ключей СК1 - СКЗ коммутируют обмотки трехфазного электродвигателя М1, подключая их в нужных очередности и полярности к выходу выпрямителя. Цепи VD1L1 и VD2L2 защищают ключи от бросков тока нагрузки.

Импульсы, управляющие ключами, генерируют блок ФИУ - формирователь управляющих импульсов. В БПЗ имеются еще несколько маломощных выпрямителей для питания ФИУ и СК, а также узел токовой защиты, отключающий устройство от сети при превышении допустимого значения потребляемого тока.

Схема ФИУ показана на рис. 2.

Источник питания трехфазного электродвигателя от однофазной сети с регулировкой частоты вращения
(нажмите для увеличения)

На микросхеме DD1 выполнен генератор тактовых импульсов. Их частоту регулируют переменным резистором R4.1 от 30 до 400 Гц. Частота импульсов на выходах микросхем DD4 и DD5 в шесть раз ниже - от 5 до 66,7 Гц. Ток именно такой частоты потечет в обмотках двигателя М1 (см. рис. 1), задавая частоту вращения его вала. Уменьшать частоту ниже указанного предела не стоит, станет заметной неравномерность вращения вала. А при частоте выше номинальной (50 Гц) резко падает момент на валу двигателя.

Цепи R5VD3C3-R10VD8C8 задерживают фронты управляющих импульсов, оставляя их спады незадержанными. Это необходимо, чтобы выходные транзисторы ключей, составляющих пару (например, СК1.1 и СК1.2), даже на очень короткое время не оказались открытыми одновременно, что было бы равносильно короткому замыканию источника постоянного напряжения 300 В и привело бы в лучшем случае к перегреву, а в худшем - к выходу из строя этих транзисторов, а с ними и других элементов СК.

На входы логических элементов DD6.1-DD6.4, DD2.3, DD2.4, кроме импульсов частотой 5...66,7 Гц, поступают более высокочастотные импульсы регулируемой скважности от генератора на элементах DD2.1, DD2.2. Переменные резисторы R4.1 и R4.2 спарены, поэтому на выходах перечисленных выше элементов одновременно с изменением частоты повторения пачек изменяется скважность заполняющих эти пачки импульсов.

Резисторы R2 и R3 подобраны таким образом, что при номинальных или повышенных оборотах на двигатель поступает практически полное напряжение, а с их уменьшением оно снижается приблизительно в два раза. В результате при пониженной в десять раз частоте ток, потребляемый электродвигателем, лишь незначительно превышает номинальный.

Инверторы DD7.1-DD7.6 с повышенной нагрузочной способностью служат буферными элементами. В их выходные цепи включены светодиоды оптронов, установленных в ключах СК1-СКЗ и обеспечивающих гальваническую развязку между цепями управления и силовыми узлами источника.

Схема СК представлена на рис. 3. Всего таких ключей шесть (по два на каждую фазу). В интервалы времени, когда через светодиод оптрона U1 ток не течет, вследствие чего его фотодиод имеет высокое сопротивление, транзисторы VT1 и VT2 открыты, VT3 и VT4 закрыты - ключ разомкнут. При протекании тока через светодиод ключ замкнут. Элементы VD3-VD6, R3 и С1 обеспечивают форсированное закрывание транзистора VT4, что снижает потери энергии и облегчает тепловой режим ключа.

Источник питания трехфазного электродвигателя от однофазной сети с регулировкой частоты вращения

Диод VD7 защищает транзистор VT4 от выбросов напряжения на индуктивной нагрузке. Подробнее узнать об устройстве силовых ключей и способах их защиты можно в книге [4]. До знакомства с ней автор сжег немало дорогих транзисторов большой мощности.

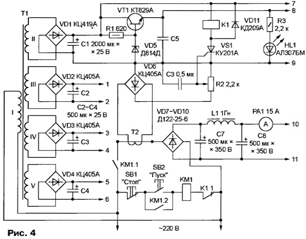
Схема БПЗ показана на рис. 4.

Источник питания трехфазного электродвигателя от однофазной сети с регулировкой частоты вращения

Ко вторичным обмоткам трансформатора Т1 подключены четыре выпрямителя. Первый из них, на диодном мосте VD1, служит для питания узлов управления ключей СК1.2-СКЗ.2. От него же через стабилизатор на транзисторе VT1 питают микросхемы ФИУ. Для питания узлов управления ключей СК1.1 - СК3.1, находящихся под высоким потенциалом, служат три изолированных выпрямителя на диодных мостах VD2- VD4.

Силовой выпрямитель собран на диодах VD7-VD10 и снабжен сглаживающим фильтром C7L1C8. Нажатием на кнопку SB2 замыкают цепь обмотки контактора КМ1. Сработавший контактор остается в таком состоянии благодаря замкнувшимся контактам КМ1.2. Напряжение 220 В, 50 Гц поступает на диодный мост VD7-VD10 через замкнувшиеся контакты КМ 1.1 и первичную обмотку трансформатора тока Т2 Вы ключают контактор и электродвигатель М1 (см. рис. 1) нажатием на кнопку SB1.

Напряжение на вторичной обмотке трансформатора Т2, выпрямленное диодным мостом VD6, пропорционально потребляемому от сети току. Как только часть этого напряжения, снимаемая с движка переменного резистора R2, превысит порог открывания тринистора VS1, реле К1 сработает и своими контактами К1.1 разомкнет цепь обмотки контактора КМ1, отключая силовой выпрямитель от сети.

Трансформатор Т1 габаритной мощностью не менее 60 Вт должен иметь четыре хорошо изолированных вторичных обмотки на напряжение 12 В Обмотка II - на ток 2 А. обмотки III-V - на 0,7 А. Вместо многообмоточного можно использовать несколько трансформаторов с меньшим числом обмоток.

Магнитопровод трансформатора Т2 - кольцо К28х6х9 из феррита 2000НМ. Его вторичная обмотка содержит 300 витков провода ПЭЛ 0,22, а роль первичной выполняет пропущенный в отверстие кольца провод, идущий к диодному мосту VD7-VD10.

Реле К1 - РЭС22 (РФ4.500.121) можно заменить любым с напряжением срабатывания 12 В и, по крайней мере, одной группой нормально замкнутых контактов. Контактор КМ1 с обмоткой на 220 В выбирают исходя из мощности электродвигателя. Катушки L1 и L2 (рис. 1) - бескаркасные, содержат по 25 витков провода ПЭЛ 1,5, намотанных внавал на оправке диаметром 30 мм.

К деталям и конструкции узлов СК (см. рис. 3) следует отнестись с особым вниманием. Именно эти узлы приносят больше всего неприятностей и материального ущерба в случае выхода из строя. Все детали перед монтажом обязательно должны быть тщательно проверены, а "подозрительные" беспощадно отбракованы. Транзистор VT4 устанавливают на теплоотвод достаточной площади (в авторском варианте - 400 см2). Рядом с ним на том же теплоотводе размещают транзистор VT3, а выводы диода VD7 припаивают непосредственно к выводам транзистора VT4.

Пару транзисторов КТ8110А, КТ8155А можно заменить одним составным МТКД-40-5-3. Он снабжен внутренним защитным диодом, поэтому диод VD7 в случае такой замены не нужен. Близкие по параметрам составные транзисторы МТКД-40-5-2 в данном случае не годятся, так как не имеют внешнего вывода базы второго (мощного) транзистора. Теплоотводящая поверхность транзисторов МТКД-40 5 3 электрически изолирована от полупроводниковой структуры, поэтому транзисторы всех ключей можно установить на общем теплоотводе.

Все силовые цепи должны быть выполнены жесткими, по возможности короткими и прямыми проводами и удалены от цепей ФИУ. Сечение каждого провода должно соответствовать протекающему току. Причем опасно не только занижать, но и завышать диаметр проводов. Цепи VD1L1 и VD2L2 (см. рис. 1) монтируют в непосредственной близости от ключей, припаивая их к выводам соответствующих транзисторов. Если блок силовых ключей не получился компактным, аналогичными защитными цепями желательно снабдить каждую пару СК.

При налаживании источника, прежде всего, с помощью осциллографа проверяют наличие и форму импульсов на выводах микросхем ФИУ Затем, не подавая напряжение на диодный мост VD7-VD10 (см. рис. 4) и не подключая двигатель М1, проверяют, поступают ли импульсы на базы транзисторов VT3 во всех СК.

После этого отключают ФИУ, а на диодный мост подают сетевое напряжение через регулируемый автотрансформатор, постепенно увеличивая его от 0 до 220 В. Двигатель остается не подключенным. Потребляемый С К ток не должен превышать нескольких десятков микроампер. Убедившись в этом, понижают напряжение на выходе автотрансформатора до нуля и, временно заблокировав ШИМ (для этого достаточно разорвать в ФИУ провод, соединяющий выход элемента DD2.2 со входами элементов DD2.3, DD2.4, DD5.1- DD5.4), включают ФИУ. Вновь постепенно увеличивая напряжение, подаваемое на СК, проверяют потребляемый ток. Он станет больше, но даже на максимальной частоте не должен превышать 100 мкА„ Операцию повторяют, разблокировав ШИМ и контролируя осциллографом форму напряжения в точках, предназначенных для подключения обмоток двигателя.

Если все проверки прошли успешно, можно подключить к источнику трехфазный электродвигатель сравнительно небольшой мощности (до 1 кВт) и проверить его работу при уменьшенном напряжении на холостом ходу, а затем - и при номинальных сетевом напряжении и механической нагрузке. Следует постоянно контролировать температуру силовых транзисторов и общий ток, потребляемый от сети. Убедившись в полной работоспособности источника, можно питать от него электродвигатели мощностью до 3,5 кВт.

Литература

  1. Дубровский А. Регулятор частоты вращения трехфазных асинхронных двигателей. - Радио, 2001, № 4, с. 42, 43.
  2. Пышкин В. Трехфазный инвертор. - Радио, 2000, № 2. с. 35.
  3. Калугин С. Доработка регулятора частоты вращения трехфазных асинхронных двигателей. - Радио, 2002, № 3, с. 31.
  4. Воронин П. Силовые полупроводниковые ключи. - М.: Додэка, 2001.

Автор: В.Нарыжный, г.Батайск Ростовской обл.

Смотрите другие статьи раздела Электродвигатели.

Читайте и пишите полезные комментарии к этой статье.

<< Назад

Последние новости науки и техники, новинки электроники:

Токсичность интернета преувеличена 07.01.2026

Социальные сети нередко воспринимаются как арена постоянной агрессии, оскорблений и распространения фейковой информации. Новое исследование Стэнфордского университета показывает, что реальность значительно отличается от популярного представления: интернет гораздо менее токсичен, чем многие пользователи считают. Ученые опросили более тысячи американцев, попросив их оценить долю пользователей соцсетей, которые ведут себя агрессивно или распространяют ненависть. Оказалось, что впечатления людей сильно преувеличивают масштабы проблемы. Например, респонденты считали, что почти половина пользователей Reddit хотя бы раз оставляла оскорбительные комментарии, тогда как фактические данные платформы показывают, что таких людей не более 3%. Аналогичная ситуация наблюдается с дезинформацией. Опрос показал, что большинство участников считали почти половину аудитории Facebook распространителями фейковых новостей, однако статистика говорит об обратном: фактическая доля таких пользователей состав ...>>

Процессоры Ryzen AI 400 07.01.2026

Современные вычисления все больше ориентируются на интеграцию искусственного интеллекта и высокую производительность в компактных устройствах, таких как ноутбуки и мини-ПК. Новая линейка процессоров AMD Ryzen AI 400 демонстрирует, как разработчики объединяют мощные центральные ядра, графику и нейросетевые ускорители в одном чипе, чтобы удовлетворять растущие потребности пользователей в играх, контенте и ИИ-приложениях. AMD представила процессоры серии Gorgon Point, которые включают до 12 ядер Zen 5 и до 24 потоков вычислений. Чипы поддерживают интегрированную графику RDNA 3.5, обеспечивают максимальную тактовую частоту до 5,2 ГГц и имеют энергопотребление от 15 Вт до 54 Вт. Особое внимание уделено NPU, способному обрабатывать до 60 триллионов операций в секунду (TOPS), что делает эти процессоры эффективными для задач с искусственным интеллектом. Конструкция Ryzen AI 400 сочетает ядра Zen 5 и Zen 5c, обеспечивая высокую гибкость и производительность. Несмотря на то, что архитектур ...>>

Женщины лучше распознают признаки болезни по лицу 06.01.2026

Способность распознавать, что кто-то нездоров, часто проявляется интуитивно: бледная кожа, опущенные веки, уставшее выражение лица могут сигнализировать о недомогании. Новое исследование международной группы ученых показало, что женщины в среднем точнее мужчин улавливают такие тонкие невербальные признаки болезни, что может иметь эволюционные и социальные объяснения. В отличие от предыдущих работ, где использовались отредактированные фотографии или имитация больных лиц, ученые решили проверить, насколько люди способны распознавать естественные признаки недомогания. Такой подход позволил оценить реальную чувствительность к изменениям в лицах, возникающим при болезни. В исследовании приняли участие 280 студентов, поровну мужчин и женщин. Участникам предложили оценить 24 фотографии, на которых изображены люди как в здоровом состоянии, так и во время болезни. Это дало возможность сравнить восприятие естественных признаков недомогания в реальных лицах. Для анализа состояния каждого ...>>

Случайная новость из Архива

Любовь мозга к границам 19.08.2016

Ученые объяснили пристрастие людей к заборам, заборчикам, ограждениям, границам и капитальным стенам. Оказывается, в человеческом мозге существует особый - и довольно большой - отдел, который обрабатывает информацию о пространственных границах. Эта информация помогает нам ориентироваться в пространстве.

"Границы в окружающей среде влияют на то, как мы двигаемся внутри них", - комментирует автор исследования Суджин Парк (Soojin Park) из университета Джона Хопкинса. В ходе эксперимента испытуемым показывали изображения объектов на плоской поверхности, объекты, обнесенные низкой стеной, и объекты, окруженные высокими стенами. С размером стен росла активность зон мозга, отвечающих за обработку визуальной информации; однако другой участок мозга возбуждался одинаково при виде больших и небольших оград.

"Наш мозг очень чувствителен к любому виду очерченной границы. Самое важное для восприятия - это вертикаль", продолжает Парк.

Когда мы видим некое место, на его пространственные характеристики реагирует участок гиппокампа, который известен как "пейзажный отдел" мозга - там обрабатываются изображения пространств и мест (другие участки мозга обрабатывают преимущественно изображения лиц и других объектов).

Когда мозг получает картинку пространственной структуры, которую распознает как препятствие и ограничение, возбуждается другой участок - ретроспленальная кора, находящаяся глубоко в мозге. Она так же участвует в обработке пейзажей и интерьеров, однако теперь ясно, что этот участок в большей степени контролирует навигацию в пространстве, чем оценку местности.

Другие интересные новости:

▪ Синтетические нервы работают на свету

▪ ИС Toshiba TC3567х с поддержкой стандарта Bluetooth Low Energy 4.1

▪ Луна, дожди и землетрясения

▪ Новый литографический процесс для выращивания полупроводниковых кристаллов

▪ Зарядка электромобилей во время движения

Лента новостей науки и техники, новинок электроники

 

Интересные материалы Бесплатной технической библиотеки:

▪ раздел сайта Мобильная связь. Подборка статей

▪ статья Человек в футляре. Крылатое выражение

▪ статья Как Одиссей получил в жены Пенелопу, дочь могущественного спартанского царя? Подробный ответ

▪ статья Акка фейхоа. Легенды, выращивание, способы применения

▪ статья Электронные часы управляют электродвигателем. Энциклопедия радиоэлектроники и электротехники

▪ статья Транзисторы полевые. Энциклопедия радиоэлектроники и электротехники

Оставьте свой комментарий к этой статье:

Имя:


E-mail (не обязательно):


Комментарий:





Главная страница | Библиотека | Статьи | Карта сайта | Отзывы о сайте

www.diagram.com.ua

www.diagram.com.ua
2000-2026