Menu Home

Бесплатная техническая библиотека для любителей и профессионалов Бесплатная техническая библиотека


Электронный регулятор сварочного тока. Энциклопедия радиоэлектроники и электротехники

Бесплатная техническая библиотека

Энциклопедия радиоэлектроники и электротехники / Сварочное оборудование

Комментарии к статье Комментарии к статье

Автор предлагаемой статьи делится опытом создания электронного регулятора сварочного тока (ЭРСТ) для многопостовой электросварки. Фирмы, специализирующиеся в области сварочного оборудования, выпускают сегодня ЭРСТ нескольких моделей. Но стоимость их такова, что порой ставит под сомнение экономическую эффективность применения этих устройств. Например, ЭРСТ Multi-Weld 350 фирмы Lincoln Electric стоит более 3000 долл. США. Предлагаемый прибор значительно дешевле аналогов, а благодаря близкому к 100 % КПД он даже при односменной работе окупится в течение года только за счет экономии электроэнергии. Предусмотренная в нем возможность подбирать оптимальную для выполняемой работы нагрузочную характеристику обеспечивает наилучшее качество сварочного шва, практически устраняет разбрызгивание металла. При наличии понижающего трансформатора и выпрямителя достаточной мощности ЭРСТ может стать и основой сварочного аппарата для домашней мастерской.

На тех промышленных предприятиях, где электросварка занимает в технологическом цикле одно из главных мест (например, на судостроительных и судоремонтных заводах), традиционно используют многопостовую сварку. Несколько сварочных рабочих мест (постов) питают от одного мощного источника постоянного или переменного тока напряжением 50...80 В. Относительной независимости работы постов достигают тем, что каждый из них подключен к источнику через индивидуальный балластный реостат, служащий для получения необходимой для сварки крутопадающей нагрузочной характеристики и регулирования сварочного тока. Достоинства такой организации сварочных работ - простота, безопасность, экономия производственной площади и оборудования. К сожалению, общий КПД системы не превышает 30...50 %, потому что значительную часть энергии реостаты рассеивают в виде тепла.

Достижения современной электроники позволяют изготовить ЭРСТ - функциональный аналог балластного реостата с улучшенными эксплуатационными характеристиками и КПД, близким к 100 %, Это не только экономит электроэнергию, но и позволяет подключать к одному источнику тока значительно больше сварочных постов, не превышая его нагрузочной способности.

Обычный сварочный трансформатор предназначен только для сварки определенного вида (ручной, полуавтоматической, автоматической, с плавящимся электродом, с неплавящимся электродом). Созданию универсального источника до недавнего времени препятствовало то, что его внешнюю характеристику определяла в основном конструкция трансформатора. Чтобы получить жесткую нагрузочную характеристику, обмотки трансформатора делают цилиндрическими, а падающую - дисковыми. Некоторой гибкости удавалось достичь, применяя магнитные усилители и трансформаторы специальной конструкции (с магнитным шунтом), но за это приходилось платить значительным увеличением массы и габаритов источников. В электронном сварочном источнике нагрузочную характеристику любого требуемого вида формируют не параметрически, а за счет обратной связи по напряжению и току нагрузки.

КПД предлагаемого ЭРСТ - не менее 92 %. Он работает при напряжении первичного источника 50...80 В и позволяет вести непрерывную сварку током 10...315 А. Допускается кратковременное увеличение сварочного тока до 350 А. Предусмотрена оперативная регулировка наклона нагрузочной характеристики от крутопадающей до жесткой. Это делает ЭРСТ пригодным как для ручной, так и для полуавтоматической сварки. Прибор снабжен защитой от неправильной полярности питающего напряжения, его чрезмерного повышения и понижения, от перегрузки по току и от перегрева, что гарантирует надежную работу в производственных условиях.

Работа ЭРСТ основана на преобразовании с помощью полупроводникового прерывателя постоянного входного напряжения в импульсное регулируемой скважности с последующей фильтрацией - выделением постоянной составляющей импульсов. Благодаря тому что полевые транзисторы прерывателя в открытом состоянии имеют очень малое, а в закрытом - очень большое сопротивление, рассеиваемая на них мощность сравнительно невелика.

Схема ЭРСТ изображена на рис. 1. Зажим Х1 соединяют с плюсом первичного источника. Его минус и зажим ХЗ соединяют со свариваемой деталью, играющей роль общего провода. Держатель сварочного электрода подключают к зажиму Х2.

Электронный регулятор сварочного тока
(нажмите для увеличения)

Конденсаторы С1, С2 и C3-С22 устраняют влияние на работу ЭРСТ выходного сопротивления источника и индуктивности соединительных проводов. Сразу после подачи на ЭРСТ напряжения эти конденсаторы начинают заряжаться через ограничительный резистор R2 и находящийся в блоке зарядки и контроля напряжения питания (А2) диод. Когда конденсаторы заряжены полностью и при условии, что напряжение между зажимами Х1 и ХЗ в норме (50...80 В), зажигается светодиод HL1 "Готов", а внутри блока А2 срабатывает реле, замыкая контакты, подающие напряжение в цепь включения ЭРСТ.

Для включения достаточно нажать на кнопку SB1 "Пуск". Сработавший контактор КМ1 зашунтирует кнопку контактами КМ 1.1. Через замкнувшиеся силовые контакты KM1.2 напряжение источника поступит на конденсаторы С1 - С22, минуя зарядную цепь. Благодаря резистору Р1 контактор KM1 останется сработавшим (а ЭРСТ включенным) до нажатия на кнопку SB2 "Стоп". Если входное напряжение выйдет за допустимые пределы в процессе работы ЭРСТ, он будет выключен разомкнувшимися контактами реле блока А2.

Во включенном ЭРСТ заработает блок питания А1. Он служит для получения гальванически развязанных напряжений, необходимых для питания блоков A3 и А4. Кроме того, блок А1 формирует трехфазное напряжение 220 В 50 Гц для вентиляторов М1 и М2, обдувающих теплоотводы мощных полупроводниковых приборов.

Главный функциональный узел ЭРСТ - понижающий преобразователь напряжения - состоит из коммутирующего транзистора (батареи полевых транзисторов VT1- VT20), разрядного диода (VD9-VD48, соединенных параллельно) и сглаживающего фильтра (дросселя L1, батареи конденсаторов С27-C36). Тем, кто желает подробнее разобраться в работе преобразователя, можно порекомендовать воспользоваться литературой [1, 2].

Полевые транзисторы с изолированным затвором обладают положительным температурным коэффициентом сопротивления открытого канала. Это обстоятельство благоприятствует равномерному распределению токовой нагрузки между транзисторами, позволяя соединять их параллельно. Резисторы R3-Р.22 подавляют паразитные колебания управляющего напряжения.

Для диодов КД213Б, образующих разрядный диод преобразователя, характерно довольно большое время восстановления обратного сопротивления. Иногда к моменту открывания коммутатора они не успевают полностью закрыться. Во избежание нежелательных последствий транзисторы и диоды разделены обмоткой I трансформатора Т1, индуктивность которой (1,7 мкГн) ограничивает скорость нарастания "сквозного" тока, не позволяя ему достичь опасного значения. После полного закрывания разрядного диода энергия, накопленная в магнитном поле трансформатора, возвратится в источник питания - импульс, наведенный в обмотке II трансформатора, подзарядит конденсаторы С1 и С2 через диод VD8. А при резком сбросе нагрузки ЭРСТ батарея диодов VD49-VD54 обеспечит рекуперацию (возврат в источник) энергии, накопленной в магнитном поле дросселя L1.

Блок А4 измеряет выходные ток и напряжение ЭРСТ и генерирует управляющие импульсы, изменяя их скважность таким образом, чтобы обеспечить заданную органами управления "Наклон" и "Уровень" форму нагрузочной характеристики ЭРСТ. Эти импульсы через блок A3, усиливающий их по мощности, поступают на затвор коммутирующего транзистора (VT1-VT20). Кроме того, блок A3 содержит узлы защиты, запрещающие открывание коммутирующего транзистора до окончания цикла рекуперации трансформатора Т1 и в случае перегрева. О нем сигнализирует светодиод HL2.

Конденсаторы С1 и С2 - оксидные K50-18, остальные - пленочные K73-17. Резисторы R1, R2 - ПЭВ-25, R3-R32 - МЛТ указанной на схеме мощности. Резистор R33 - унифицированный внешний шунт 75ШИСВ-500 к амперметру на 500 А. Подойдут и шунты других типов, рассчитанные на указанный ток, с падением напряжения при номинальном токе - 75 мВ. В цепь протекания сварочного тока включают мощные выводы шунта, снабженные болтами большого диаметра. Провода всех других цепей подключают к измерительным выводам с болтами меньшего диаметра.

Транзисторы VT1-VT20 и диоды VD9-VD48 установлены на двух теплоотводах, площадь активной поверхности каждого из которых - 3400 см2. Вентиляторы М1 и М2 - 1,25ЭВ-2,8-6-3270У4 суммарной производительностью 560 м3/ч обдувают теплоотводы. В воздушном потоке, создаваемом вентиляторами, находятся и резисторы R23-R32, рассеивающие значительную мощность.

Контактор KM1 взят из осциллятора LHF-500 фирмы KEMPPI. Его обмотка перемотана на напряжение 50 В (оригинальная рассчитана на 24 В). Можно использовать другой контактор (например, из числа используемых в электрокарах), способный коммутировать постоянный ток не менее 200 А. В крайнем случае подойдет унифицированный электромагнитный пускатель четвертой или пятой величины, все группы силовых контактов которого соединяют параллельно.

Выбрав контактор, необходимо измерить напряжение постоянного тока Uc, при котором он срабатывает. Если оно значительно ниже 50 В или больше этого значения, обмотку контактора придется перемотать. Удаляя имеющуюся обмотку, подсчитывают число ее витков w, и измеряют диаметр провода d. Новые значения вычисляют по формулам:

Трансформатор Т1 намотан на П-образном магнитопроводе из феррита М2000НМ от строчного трансформатора ТВС110АМ (ТВС110ЛА) лампового телевизора серии УНТ47/59. В каждый из стыков магнитопровода вставлены немагнитные прокладки толщиной 3 мм. Первичная обмотка - два витка жгута из 236-ти эмалированных проводов диаметром 0,55 мм. Вторичная обмотка - 16 витков жгута из десяти таких же проводов. Чтобы обеспечить максимальную связь между обмотками, вторичную располагают в объеме первичной. Для предотвращения межвитковых или межобмоточных замыканий жгут проводов вторичной обмотки перед намоткой нужно защитить лентой из лакоткани или фторопластовой пленкой.

Магнитопровод дросселя L1 - Ш32х80 из листовой трансформаторной стали толщиной 0,35 мм. Обмотка дросселя - восемь витков жгута из 330 эмалированных проводов диаметром 0,55 мм. Магнитопровод собирают встык. В его зазор вставляют немагнитную прокладку толщиной 1,6... 1,7 мм.

БЛОК А1

Структурная схема блока питания ЭРСТ показана на рис. 2. Нестабилизированное входное напряжение через узел защиты поступает на линейный стабилизатор, питающий напряжением 15 В все маломощные узлы блока, и на импульсный стабилизатор, постоянное напряжение 36 В с выхода которого полумостовой инвертор преобразует в переменное частотой приблизительно 12,5 кГц. Упомянутый выше узел защиты отключит блок, если в результате неисправности или сбоя выходное напряжение импульсного стабилизатора превысит допустимое значение."

Электронный регулятор сварочного тока

Питание полумостового инвертора стабилизированным напряжением обеспечивает групповую стабилизацию напряжения на вторичных обмотках трансформатора Т1. Изолированные от общего провода ЭРСТ и друг от друга выпрямители 1 и 2 питают блоки А4 и A3. Трехфазный инвертор преобразует постоянное напряжение 270 В с выхода выпрямителя 3 в переменное трехфазное 220 В, 50 Гц для питания вентиляторов, обдувающих теплоотводы мощных полупроводниковых приборов ЭРСТ.

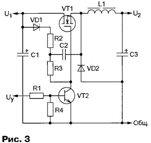
Прототипом мощной ступени импульсного стабилизатора напряжения послужил узел, примененный в [3]. Его упрощенная схема показана на рис. 3. Управляющие импульсы положительной полярности поступают на базу транзистора VT2. В паузах между ними этот транзистор закрыт и к участку затвор-исток транзистора VT1 через резистор R3 приложено в открывающей полярности напряжение конденсатора С2, заряженного во время предшествующего паузе импульса. Транзистор VT1 открыт, и текущий через его канал и дроссель L1 нарастающий ток заряжает конденсатор ёC3. Накопленная конденсатором С2 энергия частично расходуется на зарядку емкости затвор-исток транзистора VT1. Диод VD1 нужен для предотвращения разрядки конденсатора С2 через транзистор VT1.

Электронный регулятор сварочного тока

Открытый управляющим импульсом транзистор VT2 соединяет с общим проводом затвор транзистора VT1. Последний закрывается, а ток дросселя L1, спадая, продолжает течь через открывшийся диод VD2. Напряжение на истоке транзистора VT1 и на правой (по схеме) обкладке конденсатора С2 в этом состоянии равно прямому падению напряжения на диоде VD2, отрицательному относительно общего провода. По цепи VD1R2 конденсатор С2 заряжается.

Для управления полевыми и биполярными транзисторами однотактных и двухтактных инверторов имеется множество микросхем. Но обычно их выходные сигналы "привязаны" к потенциалу общего провода, что делает проблематичным применение таких микросхем в мостовых и полумостовых инверторах. Дело в том, что управляющие электроды "верхних" транзисторов выходных ступеней подобных инверторов находятся под большим и, как правило, переменным напряжением относительно общего провода.

Микросхемы-драйверы мостовых и полумостовых инверторов [4] из-за большой стоимости пока не получили широкого распространения среди радиолюбителей. Они предпочитают решать эту проблему по-своему, применяя, как правило, оптическую или трансформаторную развязку цепей управления [5, 6].

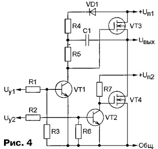
Однако такая развязка вовсе не обязательна. Возможная схема полумостового инвертора с цепями управления без нее показана на рис. 4. Противофазные импульсные последовательности Uy1 и Uy2 поступают от ШИ-контроллера.

Электронный регулятор сварочного тока

Основной недостаток узла, собранного по этой схеме, состоит в том, что он работоспособен лишь при напряжении питания Uп1, не превышающем максимально допустимого напряжения между затвором и истоком полевого транзистора VT3. Дело в том, что в результате реакции активно-индуктивной или активно-емкостной нагрузки напряжение на истоке транзистора VT3 может отставать по фазе от управляющего на затворе или опережать его, что приводит к появлению кратковременных отрицательных импульсов напряжения затвор-исток, амплитуда которых достигает напряжения питания Uп1.

На рис. 5 показаны дополнительные элементы, исправляющие отмеченный недостаток. Диод VD2, открываясь при отрицательной полярности напряжения между затвором и истоком транзистора VT3, ограничивает его на очень низком, равном прямому падению напряжения на открытом диоде уровне. Избыток напряжения гасит резистор R8.

Электронный регулятор сварочного тока

Конденсатор С1 в данном случае заряжается через диод VD1 непосредственно от источника питания. Резистор R4 (см. рис. 4), бесполезно рассеивавший довольно значительную мощность, из нового варианта узла исключен.

Литература

  1. Найвельт Г. и др. Источники электропитания РЭА. Справочник. - М.: Радио и связь, 1986, с. 306-328.
  2. Семенов Б. Силовая электроника для любителей и профессионалов. М.: Солон-Р, 2001, с 126-140.
  3. Граф Р. Электронные схемы. 1300 примеров. - М.: Мир, 1989, с. 424.
  4. International Rectifier's Shortform Catalog, 50th Anniversary Edition. March 1997, p. 136-139.
  5. Дубровский А. Регулятор частоты вращения трехфазных асинхронных двигателей. - Радио, 2001, № 4, с 42, 43.
  6. Полей И. Преобразователь для питания бытовой аппаратуры. - Радио, 2003, № 1, с. 29-32.

Автор: В.Володин, г.Одесса, Украина

Смотрите другие статьи раздела Сварочное оборудование.

Читайте и пишите полезные комментарии к этой статье.

<< Назад

Последние новости науки и техники, новинки электроники:

Превышение границ ядерного синтеза 19.01.2026

Разработка технологий термоядерного синтеза считается одной из самых амбициозных задач современной физики. Создание стабильной плазмы высокой плотности позволяет приблизиться к источнику практически неограниченной и чистой энергии. Китайские ученые сделали значительный шаг в этом направлении, превысив ранее считавшиеся недостижимыми границы плотности плазмы в экспериментальном токамаке EAST. Команда из Института физики Академии наук Китая в Хэфее, работающая над программой Experimental Advanced Superconducting Tokamak (EAST), представила свою разработку "искусственное солнце". Показана плотность плазмы, которая превышает эмпирические пределы, наблюдавшиеся в предыдущих экспериментах. Ядерный синтез возникает, когда два атомных ядра сливаются в одно более тяжелое, выделяя огромные количества энергии. Для этого топливо необходимо разогреть до сверхплотной плазмы с температурой порядка 150 миллионов кельвинов. Главной проблемой является сильное отталкивание одинаково заряженных ядер ...>>

Игровые наушники HyperX 19.01.2026

Современные технологии меняют не только сами игры, но и способы взаимодействия с ними. На выставке были представлены новые игровые наушники, разработанные компаниями HyperX и Neurable, которые отслеживают мозговую активность игрока и помогают улучшать концентрацию и результаты во время игрового процесса. Гарнитура оснащена встроенными датчиками, считывающими сигналы мозга. Эти датчики полностью интегрированы в наушники, поэтому для использования не требуется отдельный шлем или дополнительное оборудование. Внешне устройство выглядит как обычная игровая гарнитура, что делает его привычным и удобным для геймеров. Во время игры система анализирует уровень внимания и усталости, определяя, насколько игрок сосредоточен или переутомлен. Все данные выводятся в режиме реального времени, предоставляя пользователю обратную связь о собственном состоянии. Важно отметить, что наушники не управляют игрой мыслями. Их задача - информировать игрока о концентрации и давать подсказки, которые помо ...>>

Роботизированные кроссовки Sidekick 18.01.2026

Американский стартап Dephy представил инновационные кроссовки Sidekick с электроприводом, которые работают как дополнительная икроножная мышца, помогая пользователю быстрее перемещаться и меньше уставать. Sidekick представляет собой сочетание обуви и мини-экзоскелета, встроенного в область косточки. За счет электропривода кроссовки поддерживают движение стопы и усиливают сокращение икроножных мышц, снижая нагрузку на ноги. Это позволяет ходить дольше и с меньшей усталостью, особенно при длительных прогулках или активной работе на ногах. В отличие от многих носимых устройств, для работы Sidekick не требуется установка приложений или индивидуальная калибровка. Кроссовки автоматически подстраиваются под шаг и особенности движения владельца, обеспечивая комфорт и простоту использования с первого надевания. Комплект включает в себя сам экзоскелет на косточку и пару кроссовок, доступных в белом и черном цвете. Устройство питается от аккумуляторов, что делает его автономным и готовым ...>>

Случайная новость из Архива

Шум портит вкус еды 20.11.2015

О том, что вкус и обоняние связаны между собой, знает каждый - неприятный запах может испортить удовольствие даже от самой вкусной еды. Но не только обоняние влияет на наши вкусовые ощущения - например, известно, что на белой тарелке десерт кажется вкуснее, чем на черной, и что если мы едим в шумном окружении, еда покажется менее вкусной, чем если бы мы ели в тишине. Иными словами, вкус связан не только с обонянием, но и со зрением, и со слухом.

Психологи из Корнельского университета решили узнать поподробнее, как именно посторонние звуки влияют на наше восприятие пищи. В эксперименте добровольцам предлагали оценить силу пяти основных вкусов - горького, соленого, сладкого, кислого и вкуса умами - по шкале от "едва уловимого вкуса" до "вкуса настолько сильного, насколько можно представить". Каждый из них давали в трех разных концентрациях, и каждый раз тест проходил в двух вариантах: в одном случае человек должен был попробовать определенную концентрацию сладкого, соленого и т. д., как будто он сидел в самолете, слыша характерный шум широкого спектра с наибольшей интенсивностью в районе 290 Гц и громкостью 8-85 дБ; во втором случае его окружал обычные "комнатные" звуки. Шум начинался за 30 минут до дегустации, чтобы участники эксперимента успели к нему привыкнуть.

Посторонние звуки никак не влияли на ощущения соленого, горького и кислого. Иначе было со сладким и с умами: самолетный шум подавлял вкус сладкого в любых его концентрациях, и стимулировал умами - но только тогда, когда его было и так много. Очевидно, из-за такого эффекта многим и не нравится самолетная еда - в ней не хватает сладости. При этом шум не влиял на другие ощущение (тактильные, зрительные, слуховые) и не влиял на внимание; то есть нельзя было сказать, что изменения во вкусовых ощущениях возникли из-за того, что у человека что-то случилось со способностью сосредотачиваться.

Физиологическое объяснение тут может быть такое: ответвления лицевого нерва, идущие от вкусовых рецепторов, проходят через ухо, и сигналы от барабанной перепонки вполне могут влиять на вкусовые импульсы. Правда, непонятно, почему влияние шума "чувствуют" только два вкуса, а не все пять. Исследователи отмечают, что рецепторы сладкого и умами особенно часто становятся мишенями мутаций, так что некоторые люди благодаря определенным генетическим модификациям, очевидно, могут наслаждаться сладким, не обращая внимания ни на какие шумы.

Другие интересные новости:

▪ Третий глаз лягушки

▪ Статическое электричество усиливает песчаные бури

▪ Печень вынули, починили, вставили обратно

▪ Слух вместо зрения

▪ Наноспагетти для здоровья и долголетия

Лента новостей науки и техники, новинок электроники

 

Интересные материалы Бесплатной технической библиотеки:

▪ раздел сайта Технологии радиолюбителя. Подборка статей

▪ статья Эмиль Мейерсон. Знаменитые афоризмы

▪ статья Какое изначальное значение имело слово идиот у древних греков? Подробный ответ

▪ статья Ветротурбоход. Личный транспорт

▪ статья Низкочастотный ограничитель. Энциклопедия радиоэлектроники и электротехники

▪ статья Два УКВ конвертера. Энциклопедия радиоэлектроники и электротехники

Оставьте свой комментарий к этой статье:

Имя:


E-mail (не обязательно):


Комментарий:





Главная страница | Библиотека | Статьи | Карта сайта | Отзывы о сайте

www.diagram.com.ua

www.diagram.com.ua
2000-2026