Бесплатная техническая библиотека
Радиосигнализатор для охотников. Энциклопедия радиоэлектроники и электротехники

Энциклопедия радиоэлектроники и электротехники / Дом, приусадебное хозяйство, хобби
Комментарии к статье
Устройство предназначено для "ленивых" охотников. Оно сигнализирует по радиоканалу о движении зверя в контролируемой зоне. Заказ на такое устройство поступил от охотника на кабанов, чтобы узнавать об активности животных около кормушки.

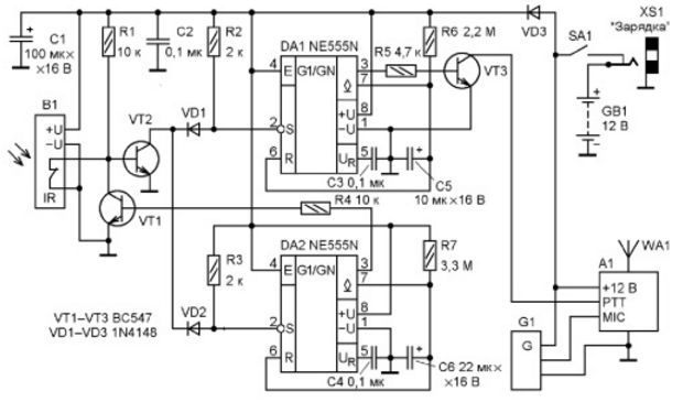
Устройство (его схема показана на рисунке) состоит из радиопередатчика A1, тонального генератора G1 и узла управления на микросхемах DA1, DA2 и транзисторах VT1-VT3. При наличии движения в контролируемой зоне срабатывает ИК-датчик B1. Своим сигналом он запускает одновибратор на микросхеме DA1, который включает радиопередатчик A1, и в эфир передается тональный сигнал. Передатчик работает все время, пока длится импульс одновибратора (у автора - около 23 с). Одновременно с первым запускается второй одновибратор - на микросхеме DA2 (длительность его импульса - примерно 130 с), который блокирует датчик B1. Это необходимо для того, чтобы избежать постоянной работы передатчика при активности животных у кормушки, и особенно важно, если для радиомаяка используется тот же радиоканал, что и для переговоров охотников. Кроме того, экономится заряд батареи питания. По окончании действия импульса второго таймера устройство снова переходит в режим ожидания сигнала от датчика движения.
Длительность импульсов ф и t2 (в секундах) одновибраторов на таймерах DA1 и DA2 определяют по приближенным формулам:
t1 ~ 1,1R6C5; t2 ~ 1,1R7C6, где R6,R7 - сопротивление резисторов в мегаомах; C5, C6 - емкость конденсаторов в микрофарадах.
Вместе с аккумуляторной батареей GB1 (напряжением 12 В и емкостью 7 Ач) устройство помещено во влагозащищенный пластмассовый корпус. На его передней стенке закреплен ИК-датчик движения B1, применяемый в устройствах охранной сигнализации, на верхней расположена антенна WA1, а на нижней - выключатель питания SA1 и разъем XS1 для подзарядки аккумуляторной батареи.
Автор: М. Яковлев
Смотрите другие статьи раздела Дом, приусадебное хозяйство, хобби.
Читайте и пишите полезные комментарии к этой статье.
<< Назад
Последние новости науки и техники, новинки электроники:
Власть является ключевым фактором счастья в отношениях
11.03.2026
Исследования семейных и романтических отношений показывают, что длительное счастье пары зависит не только от привычных факторов, таких как доверие, уважение и преданность, но и от более тонких психологических аспектов. Современные ученые ищут закономерности, которые отличают действительно счастливые пары от остальных, чтобы понять, какие механизмы поддерживают гармонию в отношениях.
Группа исследователей из Университета Мартина Лютера в Галле-Виттенберге и Бамбергского университета провела опрос среди 181 пары, которые состояли в совместных отношениях более восьми лет и прожили вместе хотя бы месяц. Участники заполняли анкету, описывая различные аспекты своих отношений, включая распределение обязанностей, эмоциональную поддержку и степень вовлеченности в совместные решения.
Анализ данных показал интересный паттерн: пары, где оба партнера ощущали высокий уровень личной власти, оказывались наиболее счастливыми и удовлетворенными. В данном контексте под властью понимается способност ...>>
Защищенная колонка-повербанк Anker Soundcore Boom Go 3i
11.03.2026
Компания Anker представила новую модель линейки Soundcore - колонку Soundcore Boom Go 3i, ориентированную на активное использование на улице.
Новинка отличается высокой степенью защиты: корпус соответствует стандарту IP68, что обеспечивает водо- и пыленепроницаемость, а ударопрочный дизайн выдерживает падение с высоты до одного метра. За качество звука отвечает 15-ваттный драйвер, обеспечивающий пик громкости до 92 дБ, а технология BassUp 2.0 усиливает низкие частоты, делая звучание более насыщенным.
Колонка обладает автономностью до 24 часов, а LED-индикатор позволяет контролировать уровень заряда батареи. Кроме того, Soundcore Boom Go 3i может выполнять функцию павербанка: согласно внутренним тестам, устройство способно зарядить iPhone 17 с нуля до 40% за один час, что делает его полезным аксессуаром в походах и поездках.
Среди функциональных особенностей модели стоит выделить технологию Auracast, которая улучшает подключение и позволяет создавать стереопару из двух колонок ...>>
Раннее воздержание от алкоголя перестраивает мозг и иммунитет
10.03.2026
Алкогольная зависимость - хроническое расстройство с компульсивным употреблением спиртного, которое влияет не только на поведение, но и на функционирование мозга и иммунной системы. Недавние исследования показали, что даже на ранних этапах воздержания организм начинает перестраиваться, открывая новые возможности для терапии зависимости.
Ученые сосредоточились на пациентах, находящихся в первые недели абстиненции, и зафиксировали значительные изменения в мозговой активности. С помощью функциональной магнитно-резонансной томографии они выявили перестройку сетей нейронных связей, отвечающих за контроль импульсов и принятие решений. Эти изменения могут быть ключевыми для восстановления самоконтроля и снижения риска рецидива.
Одновременно с нейронной перестройкой исследователи наблюдали колебания иммунной системы. В крови повышался уровень цитокинов - сигнальных белков, регулирующих воспалительные процессы. Эти данные свидетельствуют о существовании нейроиммунного взаимодействия, при ...>>
Случайная новость из Архива Оптотактильный дисплей
01.12.2025
Сенсорные экраны научили нас управлять изображениями прикосновением, но сами изображения по-прежнему оставались плоскими и лишенными тактильной обратной связи. Недавняя работа исследователей из Калифорнийского университета в Санта-Барбаре предлагает принципиально иной подход, при котором визуальная информация становится не только видимой, но и ощутимой.
Ключевым элементом новой технологии стали так называемые оптотактильные поверхности - optotactile surfaces. Они состоят из множества пикселей размером в несколько миллиметров, которые при кратковременном освещении светом способны приподниматься над плоскостью дисплея. В результате на поверхности формируются выпуклости, различимые кончиками пальцев, что превращает изображение в трехмерный тактильный рельеф.
Архитектура каждого такого пикселя построена без традиционной электроники и проводки. В его основе находится небольшая воздушная полость, закрытая тонкой мембраной, а внутри размещена подвешенная графитовая пленка. Когда на нее попадает световой импульс, пленка поглощает излучение и практически мгновенно нагревается. Воздух под мембраной расширяется и выталкивает поверхность наружу на расстояние до одного миллиметра - величину, вполне достаточную для уверенного тактильного восприятия.
Идея задействовать свет не только для отображения, но и для механического воздействия возникла еще в 2021 году. Тогда профессор Йон Виселл (Yon Visell) задался вопросом, способен ли свет, формирующий изображение, одновременно вызывать физическую реакцию, заметную для человеческого осязания. Этот вопрос стал отправной точкой для серии расчетов, экспериментов и попыток, далеко не все из которых оказались успешными.
Прорыв произошел в конце 2022 года, когда другой участник проекта, Макс Линнандер (Max Linnander), создал первый рабочий прототип. Он представлял собой одиночный пиксель, активируемый вспышками небольшого диодного лазера и не содержащий встроенной электроники. При прикосновении такой элемент генерировал отчетливый тактильный импульс, подтвердив, что выбранный принцип действительно работает.
На базе этого прототипа исследователи собрали полноценный тактильный дисплей, в котором один лазерный луч одновременно питает и управляет пикселями, последовательно сканируя поверхность. В экспериментальном массиве насчитывается более 1500 пикселей, а время отклика системы варьируется от 2 до 100 миллисекунд. Сочетание высокой плотности элементов, скорости реакции и подъема поверхности до миллиметра позволило добиться тактильной отдачи, недоступной для предыдущих поколений подобных устройств.
Оптический способ адресации делает технологию легко масштабируемой: для управления большими дисплеями можно использовать те же компактные сканирующие лазеры, которые применяются в современных проекторах. Среди возможных сценариев использования называются автомобильные интерфейсы с имитацией физических кнопок, а также электронные тексты и схемы, меняющие форму под рукой пользователя. Хотя разработка пока остается прототипом, она наглядно демонстрирует, что будущее дисплеев может быть не только визуальным, но и по-настоящему осязаемым.
|
Другие интересные новости:
▪ Беспроводной фен на солнечной энергии
▪ Нобелевская премия за синие светодиоды
▪ Емкость оптических дисков кардинально возрастет
▪ Аккумуляторы на морской воде
▪ Ректальный джойстик
Лента новостей науки и техники, новинок электроники
Интересные материалы Бесплатной технической библиотеки:
▪ раздел сайта Регуляторы тембра, громкости. Подборка статей
▪ статья На блюдечке с голубой каемочкой. Крылатое выражение
▪ статья Какой музыкальный инструмент извлекает звуки из сталактитов одной американской пещеры? Подробный ответ
▪ статья Работа на машинах трафаретной печати. Типовая инструкция по охране труда
▪ статья Индикатор уровня аудиосигналов на ИЛТ6-30М. Энциклопедия радиоэлектроники и электротехники
▪ статья Электроустановки во взрывоопасных зонах. Классификация и маркировка взрывозащищенного электрооборудования по ГОСТ 12.2.020-76. Энциклопедия радиоэлектроники и электротехники
Оставьте свой комментарий к этой статье:
Главная страница | Библиотека | Статьи | Карта сайта | Отзывы о сайте

www.diagram.com.ua
2000-2026