Menu Home

Бесплатная техническая библиотека для любителей и профессионалов Бесплатная техническая библиотека


Сторож-Р - прибор непрерывного радиационного контроля. Энциклопедия радиоэлектроники и электротехники

Бесплатная техническая библиотека

Энциклопедия радиоэлектроники и электротехники / Дозиметры

Комментарии к статье Комментарии к статье

На техногенное загрязнение окружающей среды нередко смотрят как на неизбежную "плату" за те удобства цивилизованной жизни, которые нам предоставляет научно-технический прогресс. Но если о загрязнениях, хоть как-то себя проявляющих, мы можем судить и сами, можем так или иначе минимизировать их воздействие на себя, то по отношению к веществам, полям, средам, недоступным нашим органам чувств, мы оказываемся в ином положении: не только предпринимать какие-либо меры самозащиты, но и просто узнать о появлении такой опасности, даже длительном ее существовании мы не можем.

В таких случаях остается целиком и полностью полагаться на те или иные службы централизованного контроля, сознавая, что по самому характеру своей деятельности, по физическим своим возможностям они в лучшем случае будут следить лишь за среднестатистическим благополучием каждого из нас и его соответствием нормам своих ведомств.

Все это в полной мере относится и к радиационному загрязнению окружающей среды - к радиоизотопам, к их проникающему излучению: невидимому, неслышимому, неосязаемому, не обладающему ни запахом, ни вкусом даже в безусловно недопустимых дозах. Правда, монопольное право на радиационный контроль в нашей стране ведомственные службы недавно утеряли - у населения появились персональные дозиметры.

Но "измерение опасности" - этой первоосновы ведомственного контроля, пришедшей к нам вместе с персональными дозиметрами (в большинстве своем - упрощенными моделями профессиональных), - лишь на первый взгляд кажется чем-то вполне заменяющим органолептический контроль. В том, что ни один из органов чувств человека не может быть отнесен к категории измеряющих, можно, конечно, видеть лишь ни к чему не обязывающие нас особенности эволюции живого. Но то, что потеря любого из них не компенсируется даже самым совершенным произведением нынешней электронной техники, заставляет отнестись к органолептической ориентации - к самой ее идеологии, ее шкале ценностей - с должным вниманием. Как, соответственно, и к приборам, способным подобным же образом ориентировать человека в потенциально опасных для него новых средах.

Техника персональной ориентации человека в продуктах и отходах современной цивилизации призвана решать задачи, непосильные для специалистов-профессионалов, независимо от их числа, квалификации и оснащения. Всегда - как это неизменно выяснялось - недостаточных.

Но какими же могут быть функции у приборов "органолептического" контроля радиационной обстановки? Чем, собственно, они должны отличаться от обычных дозиметров? И вообще - располагаем ли мы для этого достаточными средствами?

Органолептический прибор радиационного контроля - радиационный технорецептор - отличается от дозиметрического прежде всего своим назначением: он обязан своевременно поставить в известность своего владельца о его сближении с источником радиации, о появлении пока еще потенциальной для него опасности.

Техническое обеспечение такого режима работы прибора сказывается почти на всех его параметрах. Так, если энергоэкономичность дозиметра является для него показателем достаточно второстепенным, то для технорецептора он - из важнейших: прибор, не способный работать непрерывно, требующий постоянной заботы о своем энергообеспечении, вообще не может быть отнесен к этой категории. С другой стороны, почти теряет смысл вопрос о точности технорецептора. Во всяком случае в выборе между возможностью "видеть" широкий спектр радиационных излучений и точностью количественной оценки только какой-то его разновидности - лишь гамма-излучения, например, - безусловный приоритет будет иметь спектральная широкополосность прибора.

Различаются эти приборы и по форме представления информации. Радиационный технорецептор должен включать ее в рецепторное пространство человека. То есть, он должен обладать способностью информировать своего владельца о радиационной обстановке и ее изменении без какого-либо запроса с его стороны. Обычные в измерительной технике табло и шкалы здесь, очевидно, ничем помочь не могут.

Сторож-Р - прибор непрерывного радиационного контроля
Рис. 68. Радиационный индикатор "Сторож-Р" (нажмите для увеличения)

Особые требования предъявляются и к надежности технорецептора. Она должна быть не только высокой, но и постоянно проверяемой - отказ прибора должен обнаруживаться незамедлительно.

Органолептический прибор радиационного контроля должен обладать и высокой радиационной чувствительностью, во всяком случае - быть способным контролировать естественный радиационный фон и практически мгновенно реагировать на сколько-нибудь заметные его изменения.

И, наконец, все это мало бы чего стоило, если бы стоило дорого...

С учетом вышеизложенного и был спроектирован "Сторож-Р" - сторож радиационный - прибор непрерывного радиационного контроля.

Основные параметры

Спектр контролируемых излучении b(>0,5 МэВ), g(>0,05 МэВ)
Реакция на естественный радиационный фон (ЕРФ) акустические импульсы- щелчки, следующие со средней частотой 15...25 имп/мин;
Реакция на изменение уровня радиации изменение скорости счета (линейная зависимость);
Порог тревожной сигнализации 4...5 ЕРФ
Напряжение источника питания 9 В
Потребляемый ток: в фоновых радиационных полях в режиме тревожной сигнализации 0,15...0,2 мА 3...4 мА
Время непрерывной работы (с батареей "Корунд") > 5000 часов
Время выхода на рабочий режим <1c
Габариты прибора 120х46х21 мм
Масса прибора (с источником питания) 100 г

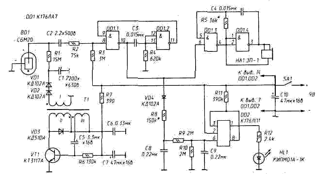
Принципиальная схема прибора показана на рис. 68. В качестве датчика ионизирующей радиации BD1 используется счетчик Гейгера типа СБМ20*. Высокое, напряжение на его аноде формирует блокинг-генератор: импульсы напряжения с повышающей обмотки I трансформатора Т1 через диоды VD1, VD2 заряжают конденсатор фильтра С1. Нагрузкой счетчика служит резистор R1 и элементы, связанные с входом 8 микросхемы DD1.

На элементах DD1.1, DD1.2, C3 и R4 собран одновибратор, преобразующий импульс, поступающий со счетчика Гейгера и имеющий затянутый спад, в "прямоугольный", длительностью 5...7 мс.

Фрагмент схемы, включающий в себя элементы DD1.3, DD1.4, С4 и R5, представляет собой управляемый по входу 6 DD1 звуковой генератор, возбуждающийся на частоте F@1/2·R5·C4@1 кГц, к парафазному выходу которого (выходы 3 и 4 DD1) подключен пьезоизлучатель НА1. Акустический импульс-щелчок возбуждается в нем "пачкой" электрических импульсов.

На элементах VD4, R8...R10, С8 и С9 собран интегратор, управляющий работой порогового усилителя, выполненного на микросхеме DD2.

Сторож-Р - прибор непрерывного радиационного контроля
Рис. 69. Печатная плата "Сторожа-Р"

Напряжение на конденсаторе С9 зависит от средней частоты возбуждения счетчика Гейгера; по достижении им потенциала отпирания полевого транзистора, входящего в DD2, включается светодиод HL1: частота и длительность его вспышек будут расти с увеличением уровня радиации.

Прибор монтируют на печатной плате, изготовленной из двустороннего стеклотекстолита толщиной 1,5 мм (рис. 69, а). Фольга обратной стороны используется лишь в качестве нулевой шины (она соединена с "-" источника питания), в местах пропуска проводников в ней вытравлены кружки диаметром 1,5...2 мм.

Двухцокольный счетчик СБМ20 крепят на печатной плате жесткими скобками (стальная проволока диаметром 0,8...0,9 мм). Их надевают внатяг на выводы счетчика и впаивают в предназначенные для них отверстия. Счетчик с мягкими выводами (другое оформление счетчика СБМ20) крепят за корпус охватывающими его тонкими скобками (монтажный провод диаметром 0,4...0,6 мм), отверстия для их распайки - "а-б" и "в-г".

Трансформатор Т1 наматывают на кольцевом сердечнике М3000НМ типоразмера К16х10х4,5 мм. Острые ребра сердечника предварительно заглаживают шкуркой и покрывают весь сердечник электрически и механически прочной изоляцией, например, обматывают лавсановой или фторопластовой лентой.

Первой наматывают обмотку I, она содержит 420 витков Провода ПЭВ-2-0,07. Обмотку ведут почти виток к витку, в одну сторону, оставляя между ее началом и концом промежуток в 1...2 мм. Обмотку I также покрывают изоляцией. Далее наматывают обмотку II-8 витков провода диаметром 0,15...0,2 мм в произвольной изоляции, и поверх нее - обмотку III - 3 витка тем же проводом. Эти обмотки также должны быть распределены по сердечнику возможно равномернее. Расположение обмоток и их выводов должно соответствовать рисунку печатной платы, а их фазировка - указанной на принципиальной схеме (синфазные концы обмоток обозначены точками).

Готовый трансформатор рекомендуется покрыть слоем гидроизоляции - обмотать, например, узкой полоской липкой пластиковой ленты. На плату трансформатор крепят винтом МЗ между двумя эластичными, не продавливающими обмоток, шайбами.

При сборке прибора рекомендуется использовать следующие типы конденсаторов: С1 - К73-9-630В, С2 - КД-26-500В, С8 и С9 - К10-17-26, С5 - К53-30 или К53-19; С7, С10 - К50-40 или К50-35.

При возможных заменах следует иметь в виду, что завышенные утечки конденсаторов С1 и С2 (как и обратный ток диодов VD1 и VD2) могут резко увеличить энергопотребление прибора. Оно может быть заметно увеличено и неудачным выбором конденсатора С5.

Резисторы: R1 - КИМ-0,125 или C3-14-0,125, остальные - МЛТ-0,125, С2-23-ОД25 или С2-33-ОД25.

В качестве DD1 можно, конечно, взять микросхему К561ЛА7. Диод КД510А - заменить любым кремниевым с током в импульсе не менее 0,5 А. Светодиод годится практически любой, критерий здесь - достаточная яркость.

Пьезоизлучатель барабанного типа ЗП-1 может быть заменен излучателем с акустическим резонатором - ЗП-12 или ЗП-22. Возможно применение и других пьезоизлучателей. Критерий здесь - достаточна громкость.

Полностью смонтированную печатную плату, пьезоизлучатель и выключатель устанавливают на передней панели прибора, которую изготавливают из ударопрочного полистирола толщиной 2,5 мм (рис. 69, б). Корпус прибора, имеющий форму открытой коробки, изготавливают из полистирола толщиной 1,5...2 мм; по краю, с внутренней его стороны выбирают паз глубиной 2,5 мм для фиксации в нем передней панели прибора по всему ее периметру. Крышку скрепляют с передней панелью винтом М2, место крепления - прилив на отсеке питания с запрессовыванным в нем металлическим вкладышем, имеющим резьбу под винт М2. Поскольку источник питания в приборе меняют очень редко, сдвижную крышку у отсека питания можно не делать.

Так как полистирол может вполне ощутимо ослабить ионизирующее излучение (см. приложения 6 и 7), в стенке корпуса, примыкающей к счетчику Гейгера, делают сквозной вырез, который можно перекрыть лишь редкой решеткой. Такими же решетками перекрывают и акустические вырезы в передней панели и в крышке прибора.

В "Стороже-Р" можно использовать не только счетчики Гейгера типа СБМ20. Годятся, без заметных изменений потребительских свойств и каких-либо переделок прибора, счетчики типа СТС5, СБМ32 и СБМ32К.

Но существуют счетчики Гейгера, способные значительно увеличить общую и спектральную чувствительность прибора. Например, СБТ7, СБТ9, СБТ10А, СБТ11, СИ8Б, СИ13Б, СИ14Б. Все они имеют тонкие слюдяные "окна" и обладают высокой чувствительностью не только к гамма- и жесткому бета-, но и к мягкому бета-излучению (а СБТ11 - и к альфа-излучению). Правда, их конфигурация потребует внесения существенных изменений в конструкцию корпуса прибора, в общую его компоновку. Для некоторых из них потребуется и коррекция порога тревожной сигнализации. Информация по счетчикам Гейгера отечественного производства, которые могут быть использованы в самодельных приборах радиационного контроля, приведена в приложении 4.

Ничто, кроме растущих габаритов и стоимости, не может помешать ставить в "Сторож-Р" и несколько счетчиков Гейгера (их включают параллельно) - для увеличения общей и спектральной чувствительности прибора.

Прибор не требует наладки - правильно собранный, он начинает работать сразу. Но есть в нем два резистора, номиналы которых потребуется, возможно, уточнить. Это резистор R5, с помощью которого частоту звукового генератора выводят на частоту механического резонанса пьезоизлучателя (их значительное несовпадение сказывается на громкости щелчка). И резистор R8, определяющий порог тревожной сигнализации (порог повышается при увеличении сопротивления R8). Коррекция порога может потребоваться не только при использовании счетчика, существенно отличающегося от СБМ20 радиационной чувствительностью, но и при перенастройке прибора для работы в условиях повышенного радиационного фона, в условиях, например, уже состоявшегося радиационного загрязнения местности.

"Сторож-Р" прост в обращении и не требует от владельца какой-либо специальной подготовки. Редкое пощелкивание акустических импульсов, следующих друг за другом без видимого порядка, отсутствие тревожной сигнализации (вспышек светодиода) говорят о том, что прибор находится в условиях естественного радиационного фона. Это фоновое пощелкивание почти не зависит от времени суток; сезона и местоположения прибора, несколько замедляясь лишь глубоко под землей и ускоряясь в высокогорье.

Увеличение скорости счета при перемещении прибора, а тем более появление тревожной сигнализации, с очень высокой вероятностью означает, что прибор входит в поле источника радиации искусственного происхождения. Рефлекторное стремление человека покинуть это место - совершенно уместная здесь реакция (удаление от источника - лучший вид радиационной защиты, удаление источника - лучшая дезактивация).

Но можно это сделать и чуть позже, предварительно установив местоположение источника, его связь с тем или иным видимым предметом. Поскольку "Сторож-Р" имеет максимальную чувствительность со стороны своего "окна" - выреза в стенке корпуса, примыкающей к счетчику Гейгера, эта процедура напоминает радиопеленгацию. Направление на источник может быть установлено и приближением к нему: источник находится в направлении, на котором скорость счета растет максимально быстро.

При поиске источников, имеющих значительно меньшие размеры, нежели сам счетчик Гейгера, рекомендуется проводить сканирование подозрительных мест: перемещать прибор, меняя направление его движения и ориентацию. Таким образом положение невидимой простым глазом "горячей" Частицы, например, определяется с точностью до 2...3 мм.

Однако все это может показаться недостаточным. Хотелось бы знать - опасно обнаруженное или нет. Внесем ясность: на этот вопрос не отвечают, не могут ответить и, возможно, не смогут это сделать никогда дозиметрические приборы любых типов. Рецепта отделения "опасного" от "безопасного" в сколько-нибудь сложных случаях - а взаимоотношения живого с радиоизотопами загрязнений относятся к наисложнейшим - может не быть вообще, во всяком случае - рецепта простого, реализацию которого можно было бы передоверить прибору.

Но и это - если "безопасная" радиация существует хотя бы в принципе. К сожалению, в многолетних поисках она так и не была обнаружена. Можно было говорить лишь о большем или меньшем ее вреде. И в цивилизованных странах от идеи существования подпороговой радиации - радиации, воздействие которой совершенно компенсировалось бы какими-то защитными механизмами организма, - отказались. Отказались давно, в США, например, в 1946 году.

Минимизация облучения человека - этическая норма в обращении с источниками ионизирующего излучения. К различным ведомственным нормам, принимающим в качестве допустимых уровни, значительно превышающие естественный радиационный фон, следует относиться как к попыткам найти баланс, взвесив на универсальных весах хозяйственника стоимость защитных мер - с одной стороны - и потери общества от радиационного поражения - с другой.

"Сторож-Р" отличается от большинства теперь уже многочисленных разновидностей бытовых дозиметрических приборов прежде всего тем, что практически полностью устраняет опасность случайного облучения своего владельца. Работая в непрерывном режиме, почти не мешая другим занятиям (любой фон, как признак стабильности ситуации, легко "уходит" в подсознание человека), он мгновенно обращает его внимание на сколько-нибудь заметное изменение радиационной обстановки (другая, столь же фундаментальная особенность нашего восприятия окружающего).

Особенно эффективен "Сторож-Р" в обнаружении компактных радиационных образований - начальной фазы почти любого радиационного загрязнения. К сожалению, в этой фазе своего существования (наиболее доступной, кстати, для дезактивации) они попадают в поле зрения служб радиационного контроля лишь в виде исключения: даже самая совершенная, но находящаяся в отдалении аппаратура физически не в состоянии обнаружить такого рода источники.

Порог тревожной сигнализации в приборе выставлен так, чтобы под ним оказался бы естественный радиационный фон с почти всеми возможными его отклонениями от среднего значения. Лишь очень немногие причины, не связанные с источниками радиации искусственного происхождения, могут вывести "Сторож-Р" в режим тревожной сигнализации**.

Но "Сторож-Р" может быть полезен и в условиях уже состоявшегося радиационного загрязнения местности. Выявление точечных источников и высокоактивных "пятен" на новом, техногенном фоне может оказаться делом даже более актуальным: опыт показывает, что радиационные загрязнения в таких местах отличаются чрезвычайной неравномерностью.

"Сторож-Р" - во многих своих прототипах и модификациях испытывался и находил применение в самых разных регионах нашей страны и за рубежом на протяжении последних сорока лет. С его помощью легко обнаруживались выброшенные "светящиеся" элементы старых приборов и радиоактивные ампулы пожарных датчиков, "горячие" частицы Чернобыля на предметах обихода и уже циркулирующие в кроветоке человека радиоактивные образования, высокоактивные минералы и окаменелости в музеях и коллекциях и продукты питания, миновавшие тройной (как утверждалось) казенный контроль, "освещающие" прохожих ускорители НИИ и радиоактивная "грязь" в медицинских учреждениях. И многое, многое другое...

Но куда чаще "Сторож-Р" снимал необоснованные страхи и подозрения - то, что с долей пренебрежения называют радиофобией, а на самом деле являющиеся нормальной реакцией человека на безличное, "среднестатистическое" к нему отношение.

Или, что то же, СБМ-20. В заводской маркировке дефис нередко отсутствует (это относится и к счетчикам других типов).

*) Среднее значение естественного радиационного фона на уровне моря близко к 15 мкР/ч. На высоте 1 км фон вырастает примерно вдвое, на высоте 10...12 км - в 10...15 раз. На земном шаре есть несколько мест с аномально высоким уровнем естественного радиационного фона. В 2...4 раза он завышен в некоторых районах Франции, Бразилии, Индии, Египта и почти в 10 раз - на острове Ниуэ в Тихом океане. Причина таких аномалий - особенности местных геологических структур, их радионуклидный состав.

Публикация: cxem.net

Смотрите другие статьи раздела Дозиметры.

Читайте и пишите полезные комментарии к этой статье.

<< Назад

Последние новости науки и техники, новинки электроники:

Питомцы как стимулятор разума 06.10.2025

Помимо эмоциональной поддержки, домашние питомцы могут оказывать заметное воздействие на когнитивные процессы, особенно у пожилых людей. Новое масштабное исследование показало, что общение с кошками и собаками не просто улучшает настроение - оно действительно способствует замедлению возрастного снижения умственных способностей. Работа проводилась в рамках проекта Survey of Health, Ageing and Retirement in Europe (SHARE), охватывающего период с 2004 по 2022 год. В исследовании приняли участие тысячи европейцев старше 50 лет. Анализ показал, что владельцы домашних животных демонстрируют более устойчивые когнитивные функции по сравнению с теми, кто не держит питомцев. Особенно выражен эффект оказался у владельцев кошек и собак. Согласно данным ученых, владельцы собак дольше сохраняют хорошую память, в то время как хозяева кошек медленнее теряют способность к быстрому речевому взаимодействию. Исследователи связывают это с тем, что ежедневное взаимодействие с животными требует внимани ...>>

Мини-ПК ExpertCenter PN54-S1 06.10.2025

Компания ASUSTeK Computer презентовала новый мини-компьютер ASUS ExpertCenter PN54-S1. Устройство ориентировано на пользователей, которым важно сочетание производительности, энергоэффективности и универсальности - от офисных задач до мультимедийных проектов. В основе ExpertCenter PN54-S1 лежит современная аппаратная платформа AMD Hawk Point, использующая архитектуру Zen 4. Это поколение чипов отличается улучшенным управлением энергопотреблением и повышенной вычислительной мощностью. Новинка доступна в конфигурациях с процессорами Ryzen 7260, Ryzen 5220 и Ryzen 5210, представленных AMD в начале 2025 года. Таким образом, устройство охватывает широкий диапазон задач - от базовых офисных до ресурсоемких вычислений. Корпус мини-ПК выполнен из прочного алюминия и имеет размеры 130&#215;130&#215;34 мм, что делает его практически незаметным на рабочем столе или за монитором. Несмотря на компактность, внутренняя компоновка позволяет установить два модуля оперативной памяти SO-DIMM ...>>

Глазные капли, возвращающие молодость зрению 05.10.2025

С возрастом человеческий глаз постепенно теряет способность четко видеть на близком расстоянии - развивается пресбиопия, или возрастная дальнозоркость. Этот естественный процесс связан с утратой эластичности хрусталика и ослаблением цилиарной мышцы, отвечающей за фокусировку. Миллионы людей по всему миру сталкиваются с необходимостью носить очки для чтения или прибегают к хирургическим методам коррекции. Однако исследователи из Центра передовых исследований пресбиопии в Буэнос-Айресе представили решение, которое может стать удобной и неинвазивной альтернативой - специальные глазные капли, способные улучшать зрение на длительный срок. Разработку возглавила Джованна Беноцци, директор Центра. По ее словам, цель исследования состояла в том, чтобы предоставить пациентам с пресбиопией эффективный и безопасный способ коррекции зрения без хирургического вмешательства. Новые капли, созданные на основе пилокарпина и диклофенака, показали убедительные результаты: уже через час после первого пр ...>>

Случайная новость из Архива

Тревога помогает учиться 08.09.2017

Хорошо ли будет учиться школьник или плохо, зависит от массы вещей. Например, у него дома может быть не все в порядке, а проблемы в семье не способствуют академическим успехам. Или же он - или она - могут оказаться непоседливыми и невнимательными, и больше интересоваться, так сказать, социальной жизнью, а не школьными предметами.

Наконец, есть такие вещи, как депрессия и тревожность. Конечно, когда речь идет о высшей нервной деятельности, о психике человека, то такие факторы оказываются взаимосвязанными. Однако не всегда те же тревожность и депрессия происходят из-за проблем в семье или из-за проблем с товарищами. И психологи с помощью методов математической статистики вполне способны рассмотреть, как разные внешние и внутренние факторы по отдельности влияют на нашу жизнь.

Исследователи из Монреальского университета проанализировали, как тревожность и депрессия сказываются на успехах учащихся средних школ в Квебеке. Авторы работы наблюдали за учебными успехами почти пяти тысяч школьников - некоторые из них так и не смогли окончить среднюю школу в нормальный срок.

Ожидалось, что зависимость от тревожности тут будет простая: чем более тревожным человек вошел в школу, тем больше вероятность, что он ее не закончит. На деле же оказалось, что лучше всего обстояли дела у учеников со средней тревожностью. Чаще всего отчисляли тех, кто вообще мало о чем тревожился - они покидали школу на 40% чаще тех, у кого тревожность была на среднем уровне; что до тех, кто был слишком тревожным, то их отчисляли на 30% чаще, чем "среднетревожных".

Странная зависимость учебы от тревожности не была связана ни с социоэкономическими обстоятельствами, ни с какими-то поведенческими особенностями учеников. Вред от высокой тревожности интуитивно понятен - она просто не дает сосредоточиться на занятиях.

Что до низкой тревожности, то авторы работы полагают, что такие ученики вообще не беспокоятся насчет учебы. Понятно, что для того, чтобы хорошо заниматься, нужен хоть какой-то интерес к тому, что ты учишь, но интерес к предмету и процессу обучения неизбежно сопряжен пусть с небольшим, но все-таки стрессом. Поэтому и получается, что у учеников со средней тревожностью шансов окончить школу было больше.

С депрессией все тоже оказалось непросто - выяснилось, что сильнее всего она вредит тем, кто хорошо учится. То есть если человек хорошо проявил себя в первое время, а потом с ним случилась депрессия, то его последующий провал окажется более глубоким - по сравнению с теми, которые и без депрессии учились не блестяще.

Другие интересные новости:

▪ Эксперимент продолжается полвека

▪ Новый аккумуляторный элемент в 7 раз плотнее литиево-ионных элементов

▪ NexFET с двухсторонним охлаждением

▪ Компакт-диск в роли дозиметра

▪ Карта, составленная треской

Лента новостей науки и техники, новинок электроники

 

Интересные материалы Бесплатной технической библиотеки:

▪ раздел сайта Цифровая техника. Подборка статей

▪ статья Повторенье - мать ученья. Крылатое выражение

▪ статья Когда начинаются забастовки? Подробный ответ

▪ статья Мангустан. Легенды, выращивание, способы применения

▪ статья Автомат отключения телевизора. Энциклопедия радиоэлектроники и электротехники

▪ статья Растертое яйцо. Секрет фокуса

Оставьте свой комментарий к этой статье:

Имя:


E-mail (не обязательно):


Комментарий:





Главная страница | Библиотека | Статьи | Карта сайта | Отзывы о сайте

www.diagram.com.ua

www.diagram.com.ua
2000-2025