Menu Home

Бесплатная техническая библиотека для любителей и профессионалов Бесплатная техническая библиотека


Кварцевые генераторы на гармониках. Энциклопедия радиоэлектроники и электротехники

Бесплатная техническая библиотека

Энциклопедия радиоэлектроники и электротехники / Радиолюбителю-конструктору

Комментарии к статье Комментарии к статье

Используя схемы бесконтурных кварцевых генераторов (КГ) автора [1, 2], можно получить генерацию не только на первой (основной) гармонике кварца, но и на его третьей гармонике. При этом интересно отметить, что в этих схемах на третьей гармонике работают как специально предназначенные для генерации на гармониках кварцы (так называемые гармониковые), так и обычные.

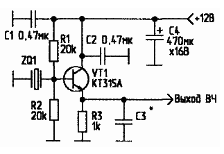
Однако приведенные схемы далеко не исчерпывают схемотехнику бесконтурных обертонных кварцевых генераторов Еще одна схема из семейства таких генераторов на биполярном транзисторе приведена на рис. 1. Такой КГ проще схем из [1, 2].

На первый взгляд, эта схема похожа на хорошо известную схему емкостной "трехточки", однако она отличается от "классической" схемы. В генераторе отсутствует один из конденсаторов обратной связи (между базой и эмиттером транзистора) по сравнению с "классической" схемой КГ.

Помимо сокращения числа элементов, схема имеет и другие преимущества "Классический" КГ генерирует исключительно на первой гармонике кварца. Автору в многочисленных опытах никогда не удавалось получить генерацию на третьей (механической) гармонике. Схема, приведенная на рис 1, при достаточно малой емкости С3 (обычно несколько десятков пикофарад) легко запускается на третьей гармонике кварца. При этом по мере увеличения емкости С3 уровень выходного ВЧ-напряжения КГ постепенно уменьшается (также незначительно уменьшается частота генерируемых колебаний на десятки - сотни герц) При дальнейшем росте С3 происходит переход генератора в область двухчастотных колебаний, а далее - "перескок" генерируемых колебаний на частоту первой гармоники. Амплитуда генерируемых колебаний при этом вновь вырастает.

Кварцевые генераторы на гармониках
Рис. 1

При еще большем увеличении С3 происходит постепенное уменьшение амплитуды колебаний, сопровождаемое незначительным уменьшением частоты, и наконец, при достаточно большой емкости С3 (например, несколько нанофарад для кварца на частоту 27 МГц) колебания КГ срываются. Картина происходящих явлений в КГ по мере увеличения емкости С3 приведена на рис. 2.

Кварцевые генераторы на гармониках
Рис. 2

Амплитуда выходного напряжения КГ при генерации на первой гармонике (для "гармониковых" кварцев) оказывается больше, чем при генерации на третьей гармонике (для тех же кварцев). Таким образом, на рис. 2 представлен наиболее общий случай, когда для кварца возможна генерация как на первой, так и на третьей механической гармонике.

Иногда (весьма редко) все же встречаются кварцы, генерирующие только на первой гармонике. В этом случае на рис. 2 остается только один пик (правый), а левый пик и область двухчастотных колебаний исчезают. Для наблюдения "перескоков" частоты КГ при изменении емкости С3 необходимо присоединить к КГ через хорошие буферные каскады (с входным сопротивлением более 10 кОм и входной емкостью не более нескольких пикофарад) ВЧ-осциллограф и частотомер.

В качестве С3 используется КПЕ (12...495 пФ), включаемый в схему КГ либо непосредственно, либо через малые емкости (несколько десятков пикофарад). Подключение КПЕ к плате КГ выполняют толстыми неизолированными проводами минимально возможной длины.

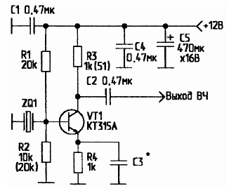
Однако с точки зрения практического использования более удобна схема, представленная на рис. 3. В этом случае требования к буферному каскаду значительно снижаются. Тем не менее, и при работе такой схемы КГ в составе приемника или трансивера буферный каскад (хоты бы простейший) все-таки желателен. Необходимо также осуществить стабилизацию питания приведенных схем КГ. Следует особо обратить внимание на номиналы резисторов в схемах (рис. 1 и 3): их нельзя менять в широких пределах. Так, для схемы КГ по рис. 1 при напряжении питания 9...12 В должно выполняться условие:

R1 = R2 = 20*R3;

R3 = 470...2000 Ом (1)

КГ согласно рис. 3 при таком же напряжении питания требует выполнения условий:

R1 = R2 = 20*R4 (при R3 " R4);

R4 = 470.. 2000 Ом, (2)

или

R1 = 20*R4;

R2 = 10*R4 (при R3 ~= R4);

R4 = 470...2000 Ом;

R3 <= 1000 Oм. (3)

Только при выполнении условий (1), (2) или (3) схемы КГ будут вести себя как описано выше.

Выбор номиналов резисторов смещения производится с использованием рекомендаций из [3]. Выходное сопротивление КГ (рис. 3) практически равно R3.

Кварцевые генераторы на гармониках
Рис. 3

Буферные каскады для таких КГ можно использовать такие же, как и в [2]. Однако всегда следует помнить, что буферный каскад может дифференцировать (а в отдельных случаях интегрировать) входной сигнал, что приводит к искажению формы колебаний в случае синусоидальных сигналов.

Приведенные выше схемы КГ могут быть рекомендованы для широкого использования в радиолюбительских конструкциях. Особенно удачной, по мнению автора, является схема на рис. 3, имеющая 50-омный выход по ВЧ (при номиналах R1=R2=10 кОм, R3=51 Ом).

Данные схемы КГ являются по классификации [5] "двухточечными", способными работать как на первой, так и на третьей гармонике кварца. Например, кварц РК-169 в схеме по рис. 3 (R3=51 Ом) генерировал с частотой 27411 кГц при С3=51 пФ, и с частотой 9142,42 кГц при С3=330 пФ, в то время как на корпусе кварца была указана частота 27,41 МГц.

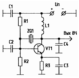
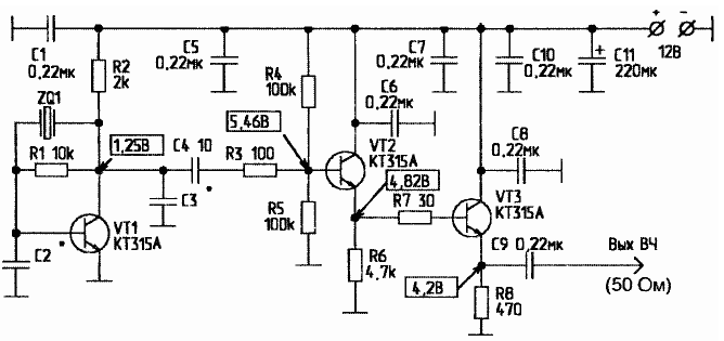
Теперь рассмотрим генераторы, сконструированные автором на основе прототипа - генератора Пирса, который представляет собой генератор с емкостной связью через конденсаторы С2 и С4 (рис. 4).

Кварцевые генераторы на гармониках
Рис. 4

Кварцевый резонатор при работе в генераторе Пирса имеет индуктивное реактивное сопротивление, поэтому такой генератор работает в области частот, находящейся между частотой последовательного fs и параллельного fp резонанса кварца. Согласно [4], кварц в этом генераторе генерирует на частоте, близкой к fp, однако в [6] отмечается, что частота генерации ближе к fs, нежели к fp. В этой связи деление таких КГ на генераторы последовательного и параллельного резонанса не совсем удачно вследствие зависимости генерируемой частоты от значений реактивностей, входящих в схему (например, на рис. 5 это С2 и С4).

Кварцевые генераторы на гармониках
Рис. 5

На рис. 4 резисторы R1 и R2 образуют делитель напряжения для создания необходимого напряжения смещения базы транзистора VT1. Для получения высокой температурной стабильности рабочей точки используется цепь ООС по постоянному току R3-C3.

Конденсаторы С1 и С3 - блокировочные, они при достаточной емкости не влияют на частоту КГ. В то же время, конденсаторы С2 и С4 непосредственно участвуют в генерации колебаний, и от их емкости зависит частота. Реактивное (индуктивное) сопротивление дросселя L1 весьма велико (намного больше реактивных сопротивлений конденсаторов С2, С4 и кварца ZQ1), поэтому роль дросселя L1 в схеме КГ Пирса сводится исключительно к разделению постоянного и ВЧ-токов. По этой причине L1 можно заменить каким-либо другим источником тока (даже резистором). Особо следует отметить, что применение подобных дросселей (особенно с высоким значением добротности Q) в ряде случаев может приводить к возбуждению генератора совсем не на частотах кварца. Введение дросселя снижает надежность КГ, поэтому по возможности лучше отказаться от него.

Рабочая схема КГ приведена на рис. 5. Выбирая емкости конденсаторов С2=C3 достаточно малыми, получаем генерацию на третьей гармонике кварца. По мере увеличения указанных емкостей начинает повторяться картина, показанная на рис. 2, и при достаточно больших величинах этих емкостей получаем генерацию на первой гармонике кварца.

На транзисторах VT2 и VT3 выполнен буферный каскад, представляющий собой включенные один за другим эмиттерные повторители. Резисторы R3 и R7 - антипаразитные, служат для повышения устойчивости работы буферного каскада. Если принять, что С2=С3, то при работе КГ на третьей гармонике эти емкости можно определить из выражения

С2 = С3 = L, (пФ)

где L - длина волны для третьей гармоники, м.

Для надежной работы на первой гармонике эти емкости надо выбирать в 3, а лучше в 5 раз большими.

На рис. 6 приведена схема ВЧ-приставки к вольтметру с высоким входным сопротивлением, при помощи которой и с использованием градуировочного графика определялось ВЧ-напряжение на коллекторе VT1 (рис. 5). Приставку подключают к высокоомному (RBX>1 МОм) вольтметру в режиме измерения постоянного напряжения.

Кварцевые генераторы на гармониках
Рис. 6

Данные, полученные для одного из гармониковых кварцев (46,516 МГц), представлены в табл.1. Как видно из таблицы, для кварцев на частоту около 50 МГц вполне хватает тех емкостей, которые имеют монтажная плата и сам транзистор. Для кварца на 27 МГц генерации на третьей гармонике в отсутствии С2 и С3 не наблюдается.

Используемые для построения кварцевых генераторов(КГ)биполярные транзисторы (БТ) характеризуются достаточно большими емкостями между электродами (Сбэ, CKg, Скэ), присущими собственно транзистору. Будем называть их внутренними емкостями транзистора Из-за значительных внутренних емкостей БТ работа КГ на этих транзисторах определяется уже не только емкостями конденсаторов, но и внутренними емкостями БТ. СВЧ-полевые транзисторы (ПТ) с одним или двумя изолированными затворами имеют весьма малые внутренние емкости, которые на порядок (или даже более) меньше, чем внутренние емкости ВЧ БТ. Поэтому работа КГ на СВЧ ПТ будет определяться в основном только емкостями конденсаторов, а также паразитными емкостями монтажа.

Предлагаемая схема КГ на ПТ (рис. 7) выполнена на основе истокового повторителя. Поскольку в настоящее время наибольшее распространение получили СВЧ ПТ с двумя изолированными затворами, а для сравнения работы КГ на биполярных и полевых транзисторах нужен однозатворный ПТ, такой ПТ получается из двухзатворного при соединении его затворов вместе. Учитывая, что используемые СВЧ ПТ работают в области частот до единиц гигагерц, они весьма склонны к самовозбуждению (печатные дорожки на плате "работают" как своеобразные СВЧ-контура).

Кварцевые генераторы на гармониках
Рис. 7

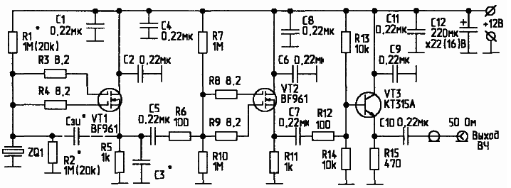
Для устранения самовозбуждения автор использовал антипаразитные SMD-резисторы с небольшим сопротивлением, номинал которых подбирался опытным путем (на рис. 7 это R3 и R4). Такие SMD-резисторы припаиваются к укороченным до минимально возможной для монтажа длины выводам ПТ Для устранения ухода частоты КГ в ходе измерений, к нему подключается буферный каскад из последовательно включенных истокового и эмиттерного повторителей. Полная схема исследуемого КГ на СВЧ ПТ представлена на рис. 8. Данный буферный каскад обладает значительно лучшими свойствами, чем буферный каскад на ВЧ БТ (рис. 5).

Кварцевые генераторы на гармониках
Рис. 8 (нажмите для увеличения)

На первый взгляд, схемы КГ на БТ и ПТ по принципу действия одинаковы (обе схемы выполнены на основе широкополосных повторителей напряжения), но эксперименты показали, что ведут они себя различно. В КГ на БТ (рис. 1), при некоторой (малой) емкости конденсатора в цепи эмиттера транзистора, возникает генерация на третьей гармонике. По мере увеличения емкости конденсатора, генерация по-прежнему происходит на той же гармонике кварца. И только при дальнейшем увеличении емкости указанного конденсатора генератор переходит в область сложных колебаний. Зона сложных колебаний обычно наблюдается в довольно узком диапазоне изменения емкости конденсатора (доли...единицы пикофарад). В этой же области наблюдается пик (максимум) выходного напряжения. Дальнейшее увеличение емкости конденсатора приводит к генерации на первой механической гармонике кварца.

В КГ на СВЧ ПТ, при использовании достаточно низкочастотного кварца (например, с первой механической гармоникой около 9 МГц), описанная выше смена состояний вообще не наблюдается, что можно в первом приближении объяснить весьма малыми внутренними емкостями ПТ.

Для проверки этого предположения с помощью специально включаемого конденсатора (6,8 пФ), обозначенного на рис. 7 и 8 как Сзи, искусственно увеличивалась соответствующая емкость транзистора, что делает работу КГ на БТ и ПТ сопоставимой. Данные для КГ на ПТ (частота и выходное напряжение) без конденсатора представлены в табл.2. В табл. 3 приведены данные для случая, когда устанавливался дополнительный конденсатор с емкостью 6,8 пФ. При этом использовался один и тот же кварц (27668 кГц), а также резисторы R1=R2=20 кОм. После установки дополнительного конденсатора Сзи рассматриваемый КГ стал вести себя аналогично КГ на БТ.

Если КГ на ПТ работают с высокочастотными кварцами (например, кварцем с первой механической гармоникой около 15 МГц), то внутренней емкости самого ПТ (Сзи) уже вполне хватает для нормальной работы КГ. Данные для КГ с высокочастотными кварцами представлены в табл. 4 (на 46,516 МГц). При этом R1=R2=20 кОм.

Зависимость частоты и выходного напряжения от величины С3 из табл. 2 и 3 представлены в графическом виде на рис. 9 и 10, а из табл. 4 - на рис. 11.

Кварцевые генераторы на гармониках
Рис. 9

Кварцевые генераторы на гармониках
Рис. 10

Кварцевые генераторы на гармониках
Рис. 11

Примечания:

1 При C3=20 пф существует зона двухчастотных колебаний.

2 Если R1=R2=1 МОм, генерация происходит только на частоте 15,52 МГц

Транзисторы генератора и буферного каскада всех рассмотренных схем КГ работают при значительных уровнях ВЧ-сигналов, и поэтому вносят существенные нелинейные искажения. На выходе КГ присутствуют со значительным уровнем также и электрические гармоники сигнала. Частота этих гармоник в целое число раз больше основной частоты (т.е. первой гармоники). При работе кварца, например, на частоте 9 МГц, на выходе КГ будут также присутствовать и частоты 18, 27, 36, 45 МГц и т.д. Однако, как правило, эти высшие гармоники на порядок или более слабее, чем первая гармоника. Механические гармоники кварца не точно в целое число раз больше одна другой. Поэтому первая и третья механические гармоники кварца будут отличаться по частоте в число раз, не равное трем.

Используя эту особенность механических гармоник кварцев, можно различать собственно механические гармоники и гармоники электрические. Например, используя данные из табл 1, получим отношение частот

f3/f1 = (46518,46+46518,15)*2/(2*(15516,82+15513,54))=46518,3/15515,18=2,998 (4)

Частота резонаторов на механических гармониках определяется, согласно [9], выражением

fn = n(1 -Yn)*f1, (5)

где fn - частота n-й механической гармоники кварца, n - номер соответствующей гармоники (в данном случае целое нечетное число), f1 -частота первой механической гармоники кварца, Yn - поправочный коэффициент, зависящий от номера гармоники. Например, Y3=0,001 [9] Таким образом, выражение (5) для третьей механической гармоники приобретает вид:

f3=3*(1-0,001)*f1, (6)

откуда

f3/f1 = 3*(1 -0,001) = 2,997 (7)

Поскольку численные значения выражений (4) и (7) практически совпадают, можно говорить о том, что в генераторе возможна генерация как на первой, так и на третьей механической гармонике кварца.

Область сложных колебаний (рис. 2) существует во всех рассмотренных выше схемах КГ Ее можно обнаружить, подключив к выходу КГ осциллограф. На экране наблюдается сложная картина, далекая от обычной синусоиды. В зоне сложных колебаний сосуществуют колебания и первой, и третьей механических гармоник Увеличение емкости соответствующего конденсатора (С3) ведет к уменьшению амплитуды третьей гармоники и возрастанию амплитуды первой.

Во всех рассмотренных КГ при генерации на первой механической гармонике выходное напряжение оказывается несколько больше, чем при генерации на третьей. Колебания с частотой первой механической гармоники всегда "сильнее", чем колебания с частотой третьей, поэтому происходит увеличение выходного напряжения КГ в области двухчастотных колебаний при увеличении емкости "управляющего" конденсатора (С3). Увеличение емкости "управляющего" конденсатора вне зоны двухчастотных колебаний приводит, наоборот, к уменьшению выходного напряжения генератора.

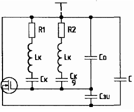
Наблюдаемые отличия в работе КГ на БТ и ПТ, а также аномальная работа КГ на ПТ в случае использования достаточно низкочастотных кварцев, обусловлена разницей значений Сбэ для БТ и Сзи для ПТ (Сбэ"Сзи). Если сравнять Cбэ и Сзи путем подключения дополнительной емкости Сдоп (Сдоп ~= Сзи) между затвором и истоком ПТ, КГ на БТ и ПТ начинают вести себя примерно одинаково. Поскольку все рассмотренные выше схемы КГ работают как на первой, так и на третьей механической гармонике кварца, для анализа можно использовать эквивалентную схему кварца, показанную на рис. 12.

Кварцевые генераторы на гармониках
Рис. 12

Используя такую схему кварца, можно представить эквивалентную схему генератора на ПТ согласно рис. 13.

Кварцевые генераторы на гармониках
Рис. 13

Все рассмотренные схемы КГ не содержат никаких колебательных (резонансных) контуров, кроме самого кварца. Это значительно упрощает изготовление и настройку таких гармониковых КГ путем подбора в основном только емкости "управляющего" конденсатора.

Литература

  1. Артеменко В. Бесконтурный кварцевый генератор. - Радиолюбитель, 2000, №8, с.27.
  2. Артеменко В. Кварцевый обертонный бесконтурный генератор. - Радиомир KB И УКВ, 2002, №1, с.27-29.
  3. Хоровиц П., Хилл У. Исскусство схемотехники. Том 1. - М.: Мир, 1984.
  4. Хабловски И., Скулимовски В. Электроника в вопросах и ответах. - М.: Радио и связь, 1984.
  5. Белоусов О. Двухточечный кварцевый генератор. - Радиомир, 2001, N7, С.33.
  6. Мэзон У. Пьезоэлектрические кристаллы и их применения в ультраакустике.- М.: ИЛ, 1952.
  7. Белоусов О. Кварцевый генератор - Радиоаматор, 2002, №6, с.25.
  8. Артеменко В. Барьерные генераторы ВЧ на биполярных транзисторах. - Радиохобби, 2000, №2, с.35.
  9. Лабутин Л. Кварцевые резонаторы - Радио. 1975, N3, с.13-16.

Автор: В.Артеменко, UT5UDJ, г.Киев

Смотрите другие статьи раздела Радиолюбителю-конструктору.

Читайте и пишите полезные комментарии к этой статье.

<< Назад

Последние новости науки и техники, новинки электроники:

Оптимальная продолжительность сна 12.11.2025

Сон играет ключевую роль в поддержании здоровья, когнитивных функций и общего самочувствия. Несмотря на широко распространенный стереотип о восьмичасовом сне, последние исследования показывают, что оптимальная продолжительность сна для большинства здоровых взрослых ближе к семи часам. Эволюционный биолог из Гарварда, Дэниел Э. Либерман, утверждает, что традиционная норма восьми часов сна - это скорее культурное наследие индустриальной эпохи, чем биологическая необходимость. По его словам, полевые исследования, проведенные в сообществах, не использующих электричество, показывают, что средняя продолжительность сна составляет 6-7 часов, что значительно отличается от общепринятого стандарта. Современные эпидемиологические данные подтверждают этот взгляд. Исследования выявили так называемую "U-образную кривую" зависимости между продолжительностью сна и рисками для здоровья. Минимальные показатели заболеваемости и смертности наблюдаются именно у людей, спящих около семи часов в сутки. ...>>

Дефицит кислорода усиливает выброс закиси азота 12.11.2025

Парниковые газы играют ключевую роль в изменении климата, а закись азота (N2O) - один из наиболее опасных среди них. Этот газ не только втрое сильнее углекислого газа в удержании тепла, но и разрушает озоновый слой. Недавнее исследование американских ученых показало, что микробы в зонах с низким содержанием кислорода активно производят N2O, усиливая глобальные климатические риски. Команда из Университета Пенсильвании изучала прибрежные воды у Сан-Диего и провела наблюдения на глубинах от 40 до 120 метров в Восточной тропической северной части Тихого океана - одной из крупнейших зон дефицита кислорода. Исследователи сосредоточились на том, как морские микроорганизмы превращают нитраты в закись азота. В ходе работы выяснилось, что существует два пути образования N2O. Один путь начинается с нитрата, другой - с нитрита. На первый взгляд более короткий путь должен быть эффективнее, однако микробы, использующие нитрат, продуцируют больше газа, поскольку этот "сырьевой" источник более д ...>>

Омега-3 помогают молодым кораллам выживать 11.11.2025

Сохранение коралловых рифов становится все более актуальной задачей в условиях глобального изменения климата. Молодые кораллы особенно уязвимы на ранних стадиях развития, когда стрессовые условия и нехватка питательных веществ могут привести к высокой смертности. Недавнее исследование ученых из Технологического университета Сиднея показывает, что специальные пищевые добавки способны существенно повысить выживаемость личинок кораллов. В ходе работы исследователи разработали особый состав "детского питания" для коралловых личинок. В него вошли масла, богатые омега-3 жирными кислотами, а также важные стерины, необходимые для формирования клеточных мембран. Личинки, получавшие эти добавки, развивались быстрее, становились крепче и демонстрировали более высокую устойчивость к стрессовым факторам. Особое внимание ученые уделили липидам. Анализ показал, что личинки активно усваивают эти вещества, что напрямую влияет на их жизнеспособность. Стерины, содержащиеся в корме, повышают устойчи ...>>

Случайная новость из Архива

Подкожный нанодатчик 07.11.2013

Оксид азота (NO) - одна из наиболее важных молекул в живых клетках. Она отвечает за доставку сигналов внутри клетки и между клетками, координирует работу иммунной системы. Во многих раковых клетках уровень оксида азота отличается от нормы, однако ученые точно не знают механизмов функционирования этого газа. Так, по их словам, роль оксида азота в прогрессировании рака весьма противоречива, и ученым нужны новые инструменты для понимания процесса.

Исследователи из Массачусетского технологического института разработали новый инструмент для измерения уровня оксида азота в теле в режиме реального времени. Сконструированный инженерами сенсор можно имплантировать в тело (под кожу) на срок более года и контролировать процесс воспаления - тот процесс, во время которого производится NO.

Данная работа - первое доказательство того, что наносенсоры можно использовать прямо в теле в течение длительного периода времени. Сенсоры, изготовленные из углеродных нанотрубок, предполагается применять, в том числе, для обнаружения других молекул, например, глюкозы. Уже сейчас команда исследователей работает над датчиком для диабетиков - он будет следить за уровнем сахара и инсулина без необходимости брать пробы крови.

Углеродные нанотрубки в один нанометр толщиной ученые считают перспективными для изготовления сенсоров. Исследователи из Массачусетского технологического института недавно разработали сенсоры на основе углеродных трубок для различных молекул, в том числе перекиси водорода и зарина. Такие датчики используют флуоресценцию углеродных нанотрубок: когда нанотрубка соединяется с конкретной молекулой она светится более ярким или более тусклым светом.

В новой работе исследователи модифицировали нанотрубку для создания двух различных типов датчиков: один для введения в кровоток для краткосрочного мониторинга, а другой - для долгосрочной имплантации под кожу.

Для лучшей работы сенсора ученые использовали биосовместимый полимер (полиэтиленгликоль), который предотвращает слипание частиц в кровотоке. Опыт на мышах показал, что в этом случае частицы могут проходить через легкие и сердце, не причиняя никакого ущерба. Большинство частиц накапливается в печени, где они используются для мониторинга уровня NO. При этом исследователи отмечают, что до сих пор они изучали только печень, но теперь видят, что частицы остаются в крови. Это значит, что можно изучать различные области тела с помощью наночастиц.

Сенсор для длительного нахождения в организме состоит из нанотрубок, встроенных в гель из альгината (полимера, получаемого из водорослей). После имплантации под кожу мышей гель оставался на месте и функционировал в течение 400 дней. Но исследователи предполагают, что срок работы сенсора можно продлить. В будущем такой сенсор будет полезным для контроля рака или других воспалительных заболеваний, для обнаружения иммунных реакций у пациентов с искусственным бедром или другими имплантированными устройствами.

Сейчас ученые работают над адаптацией данной технологии для обнаружения глюкозы. Предполагается, что нанотрубки придут на смену электрохимическим датчикам по измерению уровня сахара в крови, которые работают недолго, к тому же повышают риск развития инфекции из-за проникновения электрода под кожу. Но новый сенсор будет определять уровень сахара в режиме реального времени, а подключенная к нему инсулиновая помпа будет подавать гормон в нужном количестве.

Другие интересные новости:

▪ Гигантские кристаллы

▪ Электрический сноуборд Cyrusher

▪ Прозрачный и растягивающийся литий-ионный аккумулятор

▪ Квантовый генератор случайных чисел

▪ Робомобили для строительства автомагистралей

Лента новостей науки и техники, новинок электроники

 

Интересные материалы Бесплатной технической библиотеки:

▪ раздел сайта Энциклопедия радиоэлектроники и электротехники. Подборка статей

▪ статья Фармакология. Конспект лекций

▪ статья Большая энциклопедия для детей и взрослых. Вопросы для викторины и самообразования

▪ статья Молокан компасный. Легенды, выращивание, способы применения

▪ статья Низковольтные пробники-индикаторы напряжения. Энциклопедия радиоэлектроники и электротехники

▪ статья Увеличение чувствительности приемника. Энциклопедия радиоэлектроники и электротехники

Оставьте свой комментарий к этой статье:

Имя:


E-mail (не обязательно):


Комментарий:





Главная страница | Библиотека | Статьи | Карта сайта | Отзывы о сайте

www.diagram.com.ua

www.diagram.com.ua
2000-2025