Áåñïëàòíàÿ òåõíè÷åñêàÿ áèáëèîòåêà
Èíôðàêðàñíûé ïîðò äëÿ êîìïüþòåðà. Ýíöèêëîïåäèÿ ðàäèîýëåêòðîíèêè è ýëåêòðîòåõíèêè

Ýíöèêëîïåäèÿ ðàäèîýëåêòðîíèêè è ýëåêòðîòåõíèêè / Èíôðàêðàñíàÿ òåõíèêà
Êîììåíòàðèè ê ñòàòüå
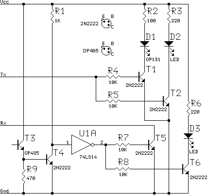
| D1 |
Ëþáîé èíôðàêðàñíûé |
| D2 |
Ëþáîé, äëÿ èíäèêàöèè ïåðåäà÷è |
| D3 |
Ëþáîé, äëÿ èíäèêàöèè ïðèåìà |
| T1 |
2N2222 (n-p-n) |
| T2 |
2N2222 (n-p-n) |
| T3 |
OP485 (ôîòîòðàíçèñòîð n-p-n) èëè ôîòîäèîä |
| T4 |
2N2222 (n-p-n) |
| T5 |
2N2222 (n-p-n) |
| T6 |
2N2222 (n-p-n) |
| IC1 |
74LS14 |
Ïóáëèêàöèÿ: cxem.net
Ñìîòðèòå äðóãèå ñòàòüè ðàçäåëà Èíôðàêðàñíàÿ òåõíèêà.
×èòàéòå è ïèøèòå ïîëåçíûå êîììåíòàðèè ê ýòîé ñòàòüå.
<< Íàçàä
Ïîñëåäíèå íîâîñòè íàóêè è òåõíèêè, íîâèíêè ýëåêòðîíèêè:
Ëàáîðàòîðíàÿ ìîäåëü ïðîãíîçèðîâàíèÿ çåìëåòðÿñåíèé
30.11.2025
Ïðåäñêàçàíèå çåìëåòðÿñåíèé îñòàåòñÿ îäíîé èç ñàìûõ ñëîæíûõ çàäà÷ ãåîôèçèêè. Íåñìîòðÿ íà ðàçâèòèå ñåéñìîëîãèè, ó÷åíûå âñå åùå íå ìîãóò òî÷íî îïðåäåëèòü ìîìåíò íà÷àëà ðàçðóøèòåëüíîãî äâèæåíèÿ ðàçëîìîâ. Íåäàâíèå ýêñïåðèìåíòû àìåðèêàíñêèõ èññëåäîâàòåëåé îòêðûâàþò íîâûå ãîðèçîíòû: âïåðâûå óäàëîñü íàáëþäàòü ìèêðîñêîïè÷åñêèå èçìåíåíèÿ â êîíòàêòíîé çîíå ðàçëîìîâ, êîòîðûå ïðåäøåñòâóþò çåìëåòðÿñåíèþ.
Ãðóïïà ïîä ðóêîâîäñòâîì Ñèëüâåíà Áàðáîòà îáíàðóæèëà, ÷òî "ðåàëüíàÿ ïëîùàäü êîíòàêòà" - ó÷àñòêè, ãäå ïîâåðõíîñòè ðàçëîìà äåéñòâèòåëüíî ñîïðèêàñàþòñÿ - èçìåíÿåòñÿ çà ìèëëèñåêóíäû äî âûñâîáîæäåíèÿ íàêîïëåííîé ýíåðãèè. "Ìû îòêðûëè îêíî â ñåðäöå ìåõàíèêè çåìëåòðÿñåíèé", - îòìå÷àåò Áàðáîò. Ýòè èçìåíåíèÿ ïîçâîëÿþò ôèêñèðîâàòü ýòàïû çàðîæäåíèÿ ñåéñìè÷åñêîãî ñîáûòèÿ åùå äî ïîÿâëåíèÿ òðàäèöèîííûõ ñåéñìè÷åñêèõ âîëí.
Äëÿ íàáëþäåíèé ó÷åíûå èñïîëüçîâàëè ïðîçðà÷íûå àêðèëîâûå ìàòåðèàëû, ÷åðåç êîòîðûå ìîæíî áûëî îòñëåæèâàòü ñâåòîâûå èçìåíåíèÿ â çîíå êîíòàêòà.  õîäå èñêóññòâåííîãî ìîäåëèðîâàíèÿ ïðèìåðíî 30% êî ...>>
Ìóçûêà êàê åñòåñòâåííûé àíàëüãåòèê
30.11.2025
Ó÷åíûå âñå àêòèâíåå èññëåäóþò íåìåäèêàìåíòîçíûå ñïîñîáû îáëåã÷åíèÿ áîëè. Îäíèì èç ïåðñïåêòèâíûõ íàïðàâëåíèé ñòàíîâèòñÿ èñïîëüçîâàíèå ìóçûêè, êîòîðàÿ ñïîñîáíà âîçäåéñòâîâàòü íà ýìîöèîíàëüíîå ñîñòîÿíèå è êîãíèòèâíîå âîñïðèÿòèå áîëè. Íîâîå èññëåäîâàíèå ìåæäóíàðîäíîé ãðóïïû ñïåöèàëèñòîâ äåìîíñòðèðóåò, ÷òî äàæå êðàòêîâðåìåííîå ïðîñëóøèâàíèå ëþáèìûõ êîìïîçèöèé ìîæåò çíà÷èòåëüíî ñíèæàòü áîëåâûå îùóùåíèÿ ó ïàöèåíòîâ ñ îñòðîé áîëüþ â ñïèíå.
 ýêñïåðèìåíòå ó÷àñòâîâàëè ïàöèåíòû, îáðàòèâøèåñÿ çà ïîìîùüþ â îòäåëåíèå íåîòëîæíîé ïîìîùè ñ âûðàæåííîé áîëüþ â ñïèíå. Èì ïðåäëàãàëîñü íà ïðîòÿæåíèè äåñÿòè ìèíóò ñëóøàòü ñâîè ëþáèìûå ìóçûêàëüíûå òðåêè. Óæå ïîñëå ýòîé êîðîòêîé ñåññèè âðà÷è ôèêñèðîâàëè çàìåòíîå óìåíüøåíèå èíòåíñèâíîñòè áîëè êàê â ñîñòîÿíèè ïîêîÿ, òàê è ïðè äâèæåíèÿõ.
Àâòîðû èññëåäîâàíèÿ ïîä÷åðêèâàþò, ÷òî ìóçûêà íå óñòðàíÿåò ñàìó ïðè÷èíó áîëè. Òåì íå ìåíåå, îíà âîçäåéñòâóåò íà ýìîöèîíàëüíûé ôîí ïàöèåíòà, ñíèæàåò óðîâåíü òðåâîæíîñòè è îòâëåêàåò âíèìàíèå, ÷òî â ñóììå ïðèâîäèò ê ñóáúåêòèâíîì ...>>
Àëêîãîëü ìîæåò ïðèâåñòè ê ñëîáîóìèþ
29.11.2025
Ïðîáëåìà âëèÿíèÿ àëêîãîëÿ íà ñòàðåþùèé ìîçã äàâíî âûçûâàåò èíòåðåñ êàê ó âðà÷åé, òàê è ó èññëåäîâàòåëåé êîãíèòèâíîãî ñòàðåíèÿ.  ïîñëåäíèå ãîäû ñòàëî î÷åâèäíî, ÷òî ãðàíèöû "áåçîïàñíîãî" óïîòðåáëåíèÿ ñïèðòíîãî ðàçìûâàþòñÿ, è íîâîå êðóïíîå èññëåäîâàíèå, ïðîâåäåííîå ìåæäóíàðîäíîé ãðóïïîé ó÷åíûõ, âíîâü óêàçûâàåò íà ýòî. Ðàáîòû Îêñôîðäñêîãî óíèâåðñèòåòà, âûïîëíåííûå ñîâìåñòíî ñ èññëåäîâàòåëÿìè èç Éåëüñêîãî è Êåìáðèäæñêîãî óíèâåðñèòåòîâ, ïîêàçûâàþò: äàæå íåáîëüøèå äîçû àëêîãîëÿ ñïîñîáíû óñêîðÿòü êîãíèòèâíûé ñïàä.
Êîìàíäà ïðîàíàëèçèðîâàëà äàííûå áîëåå ÷åì 500 òûñÿ÷ ó÷àñòíèêîâ èç áðèòàíñêîãî áèîáàíêà è àìåðèêàíñêîé Ïðîãðàììû ìèëëèîíîâ âåòåðàíîâ. Äîïîëíèòåëüíî áûë âûïîëíåí ìåòààíàëèç ñîðîêà ïÿòè èññëåäîâàíèé, â îáùåé ñëîæíîñòè âêëþ÷àâøèõ ñâåäåíèÿ î 2,4 ìèëëèîíà ÷åëîâåê. Òàêîé ìàñøòàá ïîçâîëèë îöåíèòü íå òîëüêî ïðÿìóþ ñâÿçü ìåæäó óïîòðåáëåíèåì ñïèðòíîãî è ðàçâèòèåì äåìåíöèè, íî è âëèÿíèå ãåíåòè÷åñêîé ïðåäðàñïîëîæåííîñòè.
Îäèí èç íàèáîëåå òðåâîæíûõ ðåçóëüòàòîâ êàñàåòñÿ ëþäåé ñ ïîâûøåííûì ãå ...>>
Ñëó÷àéíàÿ íîâîñòü èç Àðõèâà Ñèñòåìà îõëàæäåíèÿ âèäåîêàðòû WindForce Air Cooling System 600 Watt Edition
07.06.2014
Êîìïàíèÿ Gigabyte, îäíîé èç îáëàñòåé ñïåöèàëèçàöèè êîòîðîé ÿâëÿåòñÿ âûïóñê 3D-êàðò, ïðåäñòàâèëà ñèñòåìó îõëàæäåíèÿ WindForce Air Cooling System 600 Watt Edition. Ñàì ïðîèçâîäèòåëü íàçûâàåò íîâèíêó ñàìîé ìîùíîé âîçäóøíîé ñèñòåìîé îõëàæäåíèÿ äëÿ 3D-êàðòû.
Èçäåëèå ïðîäîëæàåò òðàäèöèè êóëåðà WindForce 450W.  íåì ïðèìåíåíû êàê ïðîâåðåííûå ñîñòàâëÿþùèå, òàêèå, êàê òåõíîëîãèÿ Triangle Cooling, òàê è íîâîââåäåíèÿ. Ê òàêèì îòíîñÿòñÿ íîâàÿ ôîðìà ëîïàñòåé âåíòèëÿòîðîâ è ïëàñòèí ðàäèàòîðîâ, à òàêæå òåïëîâûå òðóáêè èç êîìïîçèòà íà îñíîâå ìåäè. Êàê óòâåðæäàåòñÿ, âñå ýòî íàäåëÿåò íîâûé îõëàäèòåëü ïîâûøåííîé ýôôåêòèâíîñòüþ îòâîäà òåïëà. Êàê ïîíÿòíî ïî îáîçíà÷åíèþ, êóëåð ñïîñîáåí ñïðàâèòüñÿ ñ ìîùíîñòüþ äî 600 Âò.
Îäíîâðåìåííî ïðåäñòàâëåíà ñèñòåìà æèäêîñòíîãî îõëàæäåíèÿ WaterForce All-in-one External Liquid Cooling System, ðàññ÷èòàííàÿ íà èñïîëüçîâàíèå â ñèñòåìàõ ñ òðåìÿ 3D-êàðòàìè GeForce GTX 780 Ti, âêëþ÷åííûìè â ðåæèìå SLI. Ïàíåëü óïðàâëåíèÿ ýòîé ÑÂÎ ïîçâîëÿåò êîíòðîëèðîâàòü òåìïåðàòóðó GPU, ñêîðîñòè ðàáîòû âåíòèëÿòîðîâ è ïîìï.
Ñ ïîìîùüþ WaterForce ìîæíî îïóñòèòü òåìïåðàòóðó GPU íà 42,9% ïî ñðàâíåíèþ ñ òîé, êîòîðóþ îáåñïå÷èâàåò øòàòíûé îõëàäèòåëü. Ïðè ýòîì óðîâåíü øóìà áóäåò íà 13,1 äÁ íèæå.
|
Äðóãèå èíòåðåñíûå íîâîñòè:
▪ Îòðàæåííûé îò ïëàíåòû ñâåò ïîêàæåò åå îáèòàåìîñòü
▪ Ðàäóæíàÿ îáîëî÷êà ãëàçà çàìåíèò PIN-êîä äëÿ áàíêîìàòà
▪ Ìîùíûå N-êàíàëüíûå ÌÎÏ-òðàíçèñòîðû íà 40 âîëüò
▪ Ýëåêòðè÷åñêèé òîê ïîìîæåò âñïîìíèòü
▪ Ñóïåðêîíäåíñàòîðû VINATech VPC
Ëåíòà íîâîñòåé íàóêè è òåõíèêè, íîâèíîê ýëåêòðîíèêè
Èíòåðåñíûå ìàòåðèàëû Áåñïëàòíîé òåõíè÷åñêîé áèáëèîòåêè:
▪ ðàçäåë ñàéòà Èíñòðóêöèè ïî ýêñïëóàòàöèè. Ïîäáîðêà ñòàòåé
▪ ñòàòüÿ Êíèãà æèçíè. Êðûëàòîå âûðàæåíèå
▪ ñòàòüÿ ×åì îòëè÷àåòñÿ èñïîëüçîâàíèå & îò and â òèòðàõ ôèëüìîâ? Ïîäðîáíûé îòâåò
▪ ñòàòüÿ Ïðèìåòû íà èçìåíåíèå ïîãîäû. Ñîâåòû òóðèñòó
▪ ñòàòüÿ Çâóêîâîé óñèëèòåëü äëÿ ìåëîìàíîâ è àóäèîôèëîâ îò Óëüÿíîâà. Ýíöèêëîïåäèÿ ðàäèîýëåêòðîíèêè è ýëåêòðîòåõíèêè
▪ ñòàòüÿ Ìîíåòà ïîä ñòàêàíîì. Ñåêðåò ôîêóñà
Îñòàâüòå ñâîé êîììåíòàðèé ê ýòîé ñòàòüå:
Ãëàâíàÿ ñòðàíèöà | Áèáëèîòåêà | Ñòàòüè | Êàðòà ñàéòà | Îòçûâû î ñàéòå

www.diagram.com.ua
2000-2025