Бесплатная техническая библиотека
Вариант мощного блока питания. Энциклопедия радиоэлектроники и электротехники

Энциклопедия радиоэлектроники и электротехники / Блоки питания
Комментарии к статье
Абсолютно не все источники питания могут обеспечить хорошую защиту вашей радиоаппаратуре которую нужно питать от низкого напряжения. Ведь может случиться такое, что при замыкании (даже достаточно кратковременном) выходного напряжения переход КЭ у регулирующего транзистора может "отгореть", хорошо если "отгорит" т.е. напряжение на выходе БП пропадет, а если переход КЭ замкнет тогда…прощай мой KENWOOD, т.к. все напряжение, которое будет на входе стабилизатора будет у него и на выходе.
Хочу предложить сравнительно простой однако достаточно надежный источник питания, который лишен всех тех неприятностей названных выше и который может пригодиться любому радиолюбителю, автолюбителю, а может быть и еще кому-нибудь. С помощью него можно питать радиостанции, усилители мощности высокой и низкой частоты и т. д.
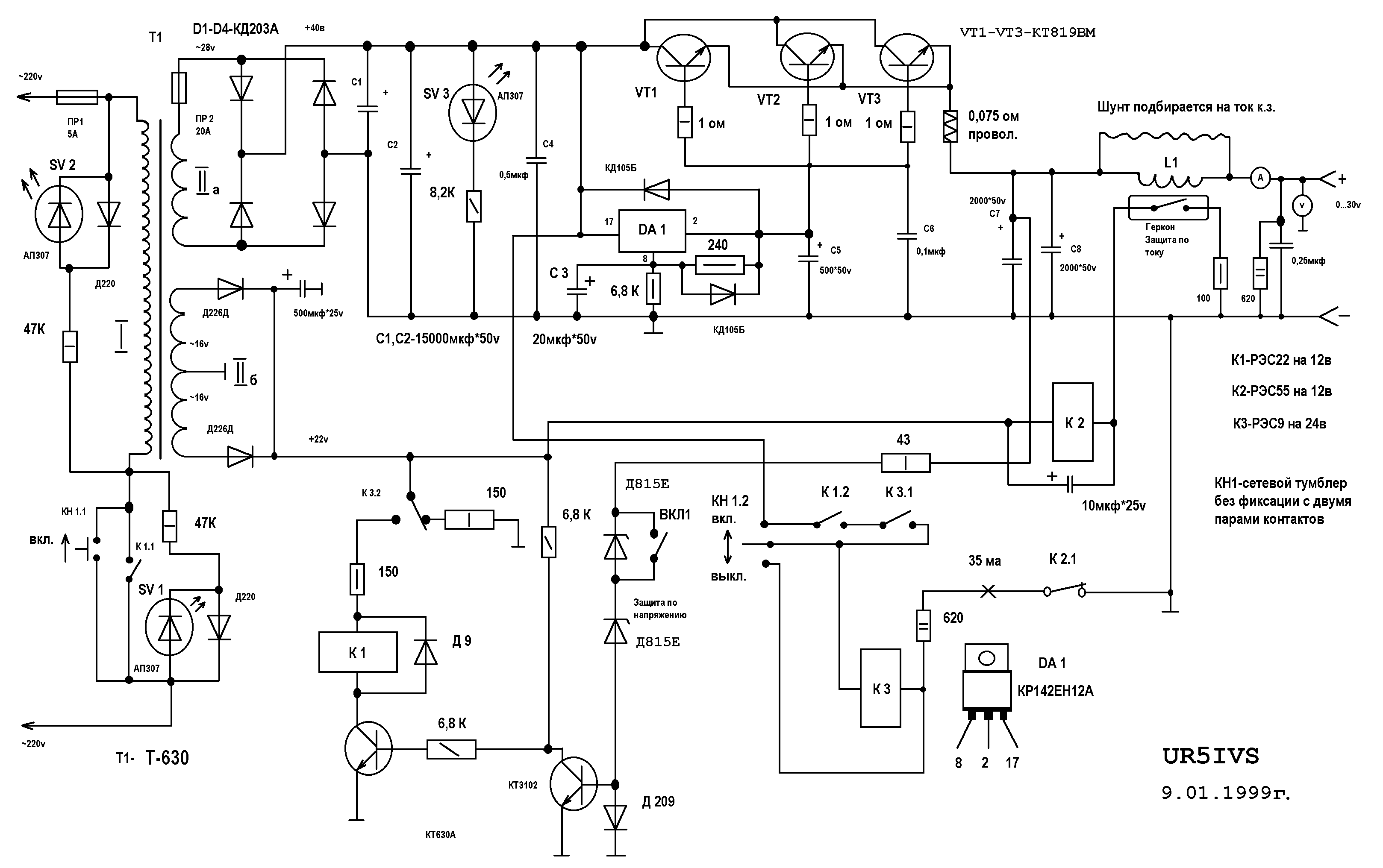
Основные характеристики:
- выходное напряжение от 1,3 до 37 В;
- максимальный ток нагрузки - 15 А;
- защита по току от нагрузки свыше 15 А ;
- защита от перенапряжения при увеличении выходного напряжения выше 15 В и выше 30 В;
- время срабатывания защиты:
а) по току - не более 15 мс;
б) от перенапряжения- не более 8 мс.
- амплитуда пульсации выходного напряжения, при токе нагрузки 15 А, не превышает 0,3 В.
(нажмите для увеличения)Принцип работы
При нажатии на кнопочный тумблер КН1 подается сетевое напряжение на трансформатор Т1 и включаются реле К3 и К1, последнее из которых блокирует контакты КН1.1 своими контактами К1.1 Контакты остаются замкнутыми до тех пор, пока не сработает реле К2 или до тех пор, пока напряжение на выходе остается в пределах установленной нормы. Тумблер ВКЛ 1 как раз и служит для установки этой нормы, т.е. если контакты этого тумблера замкнуты то защита от перенапряжения сработает при увеличении выходного напряжения выше 15 В, ну а если контакты разомкнуты, то защита от перенапряжения сработает при увеличении выходного напряжения выше 30 В. Естественно Вы можете сделать эти пределы другими, достаточно вместо двух (или одного) стабилитронов Д815Е поставить другие т.е. на нужное напряжение стабилизации. Если же сила тока на выходе БП превысит установленную норму, то сработает геркон который включит реле К2, а К2 разомкнет питание К3, К1 своими блокирующими контактами выключит трансформатор Т1, загорится светодиод (красного свечения) SV1, который будет говорить о выключенном питании или о сработанной одной из защит.
На транзисторах КТ630 и КТ3102 выполнена защита от перенапряжения. Транзисторы VT1-VT3 нужно установить на радиатор площадью поверхности не менее 800-1000 см2, при этом желательно обеспечить хороший тепловой контакт между радиатором и транзисторами с помощью теплопроводящей пасты. Сопротивления которые стоят в цепях обмоток реле (т.к. сопротивление обмотки реле находится в широких пределах (посмотрите в любом "нормальном" справочнике)) следует подбирать, чтобы ток питания реле превышал минимальный ток (указан в любом "нормальном" справочнике) срабатывания в среднем на 50%, в противном же случае релюхи могут вообще не сработать. У релюхи РЭС-22 четыре переключающих контакта, поэтому три (в цепи первичной обмотки трансформатора) лучше запараллелить.
Регулировка стабилизирующего напряжения производится переменным сопротивлением 6,8К, которое находится на обозначено условно 8 ноге КР142ЕН12. Трансформатор Т1 любой, мощностью не менее 500 Вт (у меня ШЛ-630), который может обеспечить напряжением 28 В при токе нагрузки 20 А. Обмотку для питания модулей защиты можно намотать и достаточно тонким проводом, лишь бы она обеспечивала (на всякий случай) 0,5 А. На КР142ЕН12 нужно прикрутить маленький радиатор площадью поверхности не менее 10 см2, т.к. она может перегреться от базовых нагрузок (хотя они и не большие).
Диоды D1-D4 нужно установить на радиаторы площадью по 100 см2, а еще лучше если поставить готовый диодный мостик на прямой ток не менее 20 А и закрепить его на общий радиатор вместе с транзисторами. Катушка L1 намотана на оправе имеющей диаметр чуть больший чем у геркона и содержит 3-5 витков провода диаметром 1,5мм, затем геркон вставляется в эту катушку и фиксируется. Шунт представляет собой короткий толстый (диаметром1,5-2 мм) отрезок провода который ограничивает ток проходящий через катушку L1, укорачивая его или удлиняя и отводя в противоположную сторону от геркона можно откалибровать ток срабатывания защиты. При достаточно больших токах катушку и шунт можно не делать, а расположить геркон перпендикулярно проводу или дорожке. Светодиод зеленого свечения SV2 сигнализирует о включении БП, SV3 можно и не ставить.
По желанию любой может доработать цепь коммутации релюхи К1, например коммутировать не только первичную обмотку, а также выход уже стабилизированного напряжения (в таком варианте при перенапряжении обеспечится мгновенное отключение нагрузки от источника питания т.к. электролитические конденсаторы большой емкости могут не успеть разрядиться), при этом лучше взять более мощное реле.
На последок хочу обратить Ваше внимание на информацию опубликованную в журнале "Радио" № 8, 1993 г. стр. 41-42, где описывается микросхема КР142ЕН12 с ее включением. Не буду утверждать правильно оно или нет, однако в этом варианте я выбросил около десятка микросхем ссылаясь на их брак, однако очень мала вероятность того, что десять из десяти попадут бракованные. Поэтому я включил этот стабилизатор как LM317T. Кстати, КР142ЕН12А можно заменить на ее аналог (даже по включению) LM317T.
Схема блока питания с высоким разрешением (98 кб)
Автор: М. Денисенко (UR5IVS), Донецкая обл., г. Макеевка; Публикация: Н. Большаков, rf.atnn.ru
Смотрите другие статьи раздела Блоки питания.
Читайте и пишите полезные комментарии к этой статье.
<< Назад
Последние новости науки и техники, новинки электроники:
Впервые преоодолена передача ВИЧ от матери к ребенку
02.01.2026
Проблема вертикальной передачи ВИЧ - от матери к ребенку - остается одной из ключевых задач глобальной медицины. Недавний отчет Всемирной организации здравоохранения (ВОЗ) демонстрирует историческое достижение: Бразилия впервые в своей истории полностью преодолела этот путь передачи вируса. Страна стала 19-й в мире и первой с населением более 100 миллионов человек, которая достигла такого результата.
Достижения Бразилии основаны на комплексных медицинских программах, обеспечивающих своевременный доступ к диагностике и терапии для всех слоев населения. ВОЗ официально подтвердило, что уровень передачи ВИЧ от матери к ребенку снизился до менее двух процентов. Более 95% беременных женщин в стране получают регулярный скрининг на ВИЧ и необходимое лечение в рамках стандартного ведения беременности.
Изначально программа тестировалась в крупных муниципалитетах и штатах с населением более 100 тысяч человек, а затем была масштабирована на всю страну. Такой подход позволил унифицировать ста ...>>
Нанослой германия увеличивает эффективность солнечных батарей на треть
02.01.2026
Разработка высокоэффективных солнечных батарей остается одной из ключевых задач современной энергетики. Недавнее исследование южнокорейских ученых позволило повысить производительность тонкопленочных солнечных элементов почти на 30%, что открывает новые перспективы для возобновляемых источников энергии, гибкой электроники и сенсорных устройств.
Команда исследователей сосредоточилась на элементах на основе моносульфида олова (SnS) - нетоксичного и доступного материала, который идеально подходит для гибких солнечных панелей. До настоящего времени эффективность SnS-устройств оставалась низкой из-за проблем на границе контакта с металлическим электродом. В этой области возникали структурные дефекты, диффузия элементов и электрические потери, что существенно ограничивало возможности таких батарей. "Этот интерфейс был главным барьером для достижения высокой производительности", - отмечает профессор Джейонг Хо из Национального университета Чоннам.
Для решения этих проблем ученые предлож ...>>
Электростатическое решение для борьбы с льдом и инеем
01.01.2026
Борьба с льдом и инеем на транспортных средствах и критически важных поверхностях зимой остается сложной и затратной задачей. Ученые из Virginia Tech разработали инновационную технологию, способную разрушать лед и иней без использования тепла или химических реагентов, что открывает новые возможности для безопасной и экологичной зимней эксплуатации транспорта.
Исследователи обнаружили, что лед и иней образуют кристаллическую решетку с так называемыми ионными дефектами - заряженными участками, способными перемещаться под воздействием электрического поля. Эти дефекты являются ключом к управлению прочностью льда и его удалением с поверхностей.
Когда на замерзшую поверхность подается положительный электрический заряд, отрицательные ионные дефекты притягиваются к источнику поля. Это вызывает разрушение кристаллической решетки льда, в результате чего часть льда буквально "отскакивает" от поверхности. Такой эффект позволяет удалять лед без применения внешнего тепла или химических средств ...>>
Случайная новость из Архива Инструмент отслеживания уровня холестерина
13.09.2022
В области медтехнологий наблюдается растущая тенденция, направленная на упрощение процесса отслеживания всех липких веществ в вашем теле, которые могут проявлять ранние признаки проблем со здоровьем.
Hello Heart, израильская компания, занимающаяся медицинскими технологиями, разработала новейший инструмент для отслеживания уровня холестерина: приложение My Cholesterol, расширение собственного приложения компании, которое позволяет пользователям легко отслеживать и понимать свой уровень холестерина и предоставляет персонализированную информацию на основе по опубликованным рецензируемым рекомендациям.
Высокий уровень холестерина очень распространен среди пожилых людей в США, часто появляясь у людей старше 41 года. Однако из-за отсутствия узнаваемых симптомов может быть трудно определить, высок ли уровень холестерина. Hello Heart стремится решить эту проблему, предлагая любителям жирной пищи более простой и удобный способ следить за своим здоровьем.
Новый продукт позволяет пользователям импортировать свои уровни холестерина из кабинета врача, поликлиники или иным образом. Он также напоминает им, когда нужно пройти тестирование, и позволяет легко записаться в близлежащие клиники. С помощью геймифицированного метода представления пользователи наконец-то могут насладиться процессом отслеживания тенденций своего уровня холестерина с течением времени, наряду с персонализированными объяснениями своих липидных панелей.
"Мы очень рады запустить первое цифровое лекарство от холестерина, позволяющее более 60% американцев, борющихся со здоровьем сердца, лучше контролировать себя благодаря всестороннему просмотру своих показаний, а также персонализированным тенденциям и идеям", - сказал Мааян Коэн, соучредитель и генеральный директор Hello Heart.
"Сегодня пациенты могут получать статистику и цифры о своем здоровье от своего поставщика услуг, но у них не всегда могут быть нужные инструменты для понимания результатов или принятия мер. Предоставление легкодоступных данных и информации через My Cholesterol может помочь людям понять, как их поведение влияет на здоровье их сердца, и дать им возможность принять меры для улучшения", - добавил он.
Специалисты отмечают важность осведомленности женщин о сердечно-сосудистых заболеваниях, поскольку сердечные приступы приводят к более высокому уровню смертности среди женщин. Что касается холестерина, женщины и мужчины имеют разные "нормальные диапазоны" для нескольких показаний, особенно для липопротеинов высокой плотности (ЛПВП). Ссылаясь на важность признания врожденных различий между сердечно- сосудистыми заболеваниями у женщин и мужчин, новая функция Hello Heart по холестерину обеспечивает персонализированный просмотр показаний с учетом пола при рождении.
|
Другие интересные новости:
▪ Моющий пылесос Dyson WashG1
▪ Смартфоны меняют физиологию людей
▪ Умный стол Lumina Desk
▪ Стоимость традиционной и альтернативной энергии сравнялась
▪ Орбитальное соединение кубитов улучшают квантовые вычисления
Лента новостей науки и техники, новинок электроники
Интересные материалы Бесплатной технической библиотеки:
▪ раздел сайта Электропитание. Подборка статей
▪ статья С жиру беситься. Крылатое выражение
▪ статья Что такое амнезия? Подробный ответ
▪ статья Игуасу. Чудо природы
▪ статья Источники питания с конденсаторным делителем напряжения. Энциклопедия радиоэлектроники и электротехники
▪ статья Формирователь оптимального угла опережения зажигания. Энциклопедия радиоэлектроники и электротехники
Оставьте свой комментарий к этой статье:
Главная страница | Библиотека | Статьи | Карта сайта | Отзывы о сайте

www.diagram.com.ua
2000-2025