Menu Home

Бесплатная техническая библиотека для любителей и профессионалов Бесплатная техническая библиотека


Радиопередатчик для системы охраны автомобиля с оповещением по радиоканалу

Бесплатная техническая библиотека

Энциклопедия радиоэлектроники и электротехники / Автомобиль. Охранные устройства и сигнализация

Комментарии к статье Комментарии к статье

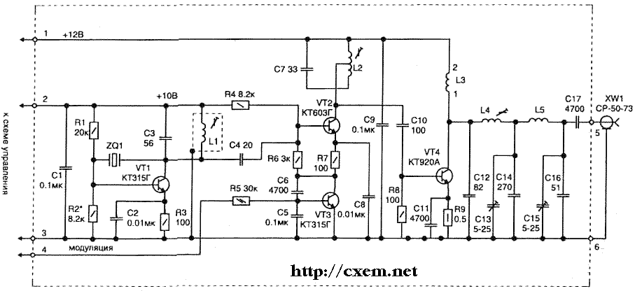
Для работы охранных устройств с оповещением по радиоканалу Государственным комитетом по радиочастотам выделена фиксированная частота 26,945 МГц. А чтобы обеспечить для передатчика ее высокую стабильность в широком температурном диапазоне (-40...+60°С), необходимо использовать кварцевую стабилизацию частоты.

Передатчик собран по классической схеме, рис. 1. Высокочастотный сигнал с автогенератора на транзисторе VT1 через промежуточный усилитель на VT2 подается на оконечный усилитель VT4. У промежуточного усилителя коллекторный контур настраивается с помощью сердечника катушки L2 на первую гармонику задающего генератора. Катушка L2 имеет неполное включение, что увеличивает добротность контура. Усилитель на VT2 позволяет уменьшить влияние изменения режима оконечного каскада на работу задающего автогенератора, а также обеспечивает достаточный уровень сигнала для работы усилителя мощности.

Радиопередатчик для системы охраны автомобиля с оповещением по радиоканалу. Схема
Рис. 1. Электрическая схема высокочастотной части передатчика (нажмите для увеличения)

Оконечный усилитель: работает в режиме класса С. Ключевой режим хотя и имеет меньшее усиление, но он самый экономичный при хорошей термостабильности. Импульсная мощность ВЧ сигнала, подводимого к антенне, около 2 Вт. Для согласования каскада усилителя с низким входным сопротивлением антенны и уменьшения уровня высших гармоник в сигнале применен двухзвенный П-фильтр из элементов C12-L4-C14-L5-C16. Для точной настройки выходного фильтра предусмотрены элементы настройки: С13, С15 и подстроечный сердечник в катушке L4.

Импульсная модуляция ВЧ сигнала осуществляется в каскаде промежуточного усиления при помощи транзистора VT3. Конденсаторы С5 и С6 обеспечивают заваливание фронтов выходного сигнала, рис. 2. Это необходимо, чтобы ограничить спектр высокочастотного сигнала (отведенная полоса канала 10кГц).

Радиопередатчик для системы охраны автомобиля с оповещением по радиоканалу. Осциллограмма
Рис. 2. Форма выходного сигнала передатчика

Выход передатчика соединяется с антенной высокочастотным кабелем с 50-омным "волновым сопротивлением через разъем XW1. Вблизи от антенны расположено согласующее устройство, состоящее из катушки L6 (в экране). Длина соединительного кабеля от согласующего устройства до основного блока составляет 1,64 м или кратна этому значению (3,28 м).

Все остальные элементы высокочастотной части схемы располагаются на печатной плате из одностороннего стеклотекстолита толщиной 1,5...2 мм с размерами 115х35 мм, рис. 3, которая помещается в экранированном отсеке корпуса блока охраны.

В схеме применены детали: резисторы типа С2-23, постоянные конденсаторы К10-17, при этом СЗ...С7, С12, С14 и С16 выбираются с минимальным ТКЕ (М75, М47, МЗЗ), подстроечные С13 и С15 типа К4-236 или К4-216. Использован кварцевый резонатор РК169МВ-14ЕП-26945К-В. Катушки выполняются на диэлектрических каркасах диаметром 5 мм, и их вид показан для L1, L2 и L4 на рис. 4.

Катушка L5 должна иметь конструкцию, которая обеспечивает ее горизонтальное расположение на плате (рис. 5) (это снижает влияние полей близко расположенных катушек друг на друга). Намотка выполняется виток к витку проводом ПЭТВ-2 или ПЭЛ-2: L1 содержит 14 витков проводом диаметром 0,23 мм; L2 - 14 витков с отводом от середины, L4 - 10 витков, L5 - 10 витков проводом диаметром 0,42 мм.

Радиопередатчик для системы охраны автомобиля с оповещением по радиоканалу. Печатная плата
Рис. 3. Топология печатной платы и расположение элементов высокочастотной части передатчика

Радиопередатчик для системы охраны автомобиля с оповещением по радиоканалу. Катушка
Рис. 4. Конструкция катушки

Радиопередатчик для системы охраны автомобиля с оповещением по радиоканалу
Pис. 5. Конструкция катушки

Подстроечные сердечники могут быть из любого высокочастотного феррита с резьбой М4. Катушка дросселя L3, рис. 6, выполняется проводом диаметром 0,12 мм на корпусе резистора МЛТ-0,5 с сопротивлением 1...1.8 кОм и содержит 50 витков. После намотки у всех катушек провод фиксируется клеем "Момент", БФ-4. А для того чтобы сердечники катушек от вибрации при эксплуатации системы в жестких условиях не смещались, их до вкручивания в каркас катушки смазываем несохнущим вязким герметиком.

Поляризованное реле К.1 подойдет типа РЭС32Б РС4.520.204, РС4.520.212 или РС4.520.220. Транзистор VT4 можно заменить на КТ925Б.

На корпусе передатчика устанавливается высокочастотное гнездо XW1 (розетка приборная) типа СР-50-73Ф ГУ3.640.073Сп, а на кабеле от согласующего с антенной устройства - вилка кабельная СР-50-74Ф ГУ3.640.706Сп.

Радиопередатчик для системы охраны автомобиля с оповещением по радиоканалу. Дроссель
Рис. 6. Конструкция дросселя L3

Радиопередатчик для системы охраны автомобиля с оповещением по радиоканалу. Антенна
Рис. 7. Антенна с согласующим устройством

Антенна, рис. 7, соединяется с согласующим устройством гибким многожильным проводом (длиной 100...200 мм). Согласующая катушка L6 выполняется на каркасе, рис. 4, и содержит 25 витков провода ПЭВ диаметром 0,23 мм. Соединение с блоком передатчика осуществляется высокочастотным кабелем РК50-2-16 или аналогичным.

Антенна передатчика может иметь два варианта исполнения. Обе конструкции обеспечивают ее скрытую установку внутри салона автомобиля (вблизи стекла). Это хотя и сильно снижает эффективность (КПД) антенны, но зато исключает повреждение радиоканала системы до срабатывания охраны.

Первый вариант выполняется из стальной проволоки длиной примерно 140...160 мм и диаметром 1,5...2 мм, что позволяет ее расположить над стеклом по дуге и закрепить концы стержня под уплотнительную резиновую прокладку стекла переднего или заднего вида. Она не мешает обзору водителя, а снаружи автомобиля при близком рассмотрении будет казаться, что стекло, имеет в этом месте внутреннюю трещину.

Второй вариант может быть установлен только вблизи стекла заднего вида, а для изготовления антенны взят трехпроводный телефонный кабель, имеющий форму в виде пружинящей спирали (ее удобно закрепить вблизи стекла по диагонали ее с помощью резиновых присосок). Такой провод используют в отечественных телефонных аппаратах для соединения разговорной трубки с аппаратом. Все провода спаиваются между собой и соединяются с согласующим устройством. Согласующее устройство с помощью лепестка экрана крепится к корпусу автомобиля под обшивкой в любом удобном месте.

Радиопередатчик для системы охраны автомобиля с оповещением по радиоканалу. Эквивалентная антенна
Рис. 8. Эквивалентная антенна, нагрузка для настройки передатчика

Для предварительной настройки радиопередатчика потребуется изготовить эквивалентную антенне нагрузку (рис. 8), состоящую из четырех включенных параллельно резисторов на конце 50-омного кабеля длиной 1,64 м. Резисторы подойдут типа МЛТ или С2-23 мощностью 1 Вт. Выводы у них скручиваются между собой и припаиваются к кабелю при минимальной длине.

Настройка начинается с задающего кварцевого автогенератора. Для этого между выводами 1 и 2 схемы временно устанавливается резистор номиналом 150 Ом, а также перемычка между выводами 1 - 4. Питание подается на выводы 1 (+12 В) и 3 (общий провод) при подключенном эквиваленте антенны. Далее, вращая подстроенные сердечники L1, L2 и L4, добиваемся на выходе (на эквивалентной нагрузке) максимальной амплитуды сигнала.

Для обеспечения надежной работы передатчика задающий автогенератор настраивается на точку максимальной устойчивости колебаний. Выполняется это следующим образом: вкручиваем сердечник в катушку L1 до получения максимального уровня сигнала генератора, после чего поворачиваем подстроечник на пол-оборота назад, пока не будет заметно уменьшение сигнала. Настройку автогенератора можно также выполнять по максимальному току потребления. При этом необходимо помнить, что работа передатчика в режиме непрерывного сигнала (без модуляции несущей) допускается кратковременно (не более 1 мин), так как транзистор VT4 не имеет теплоотвода - при усилении импульсно-модулированного сигнала он и не нужен.

Измерив амплитуду высокочастотного напряжения на нагрузке, например с помощью высокочастотного осциллографа (С1-99) или вольтметра, можно определить выходную мощность передатчика по формуле:

Радиопередатчик для системы охраны автомобиля с оповещением по радиоканалу
где:

U - действующее значение напряжения сигнала, [В];

Um - амплитуда сигнала на нагрузке, [В];

R - сопротивление нагрузки, [Ом].

Низкочастотный вольтметр, подключенный к гнездам XS1, XS2, будет измерять Um (стрелочный прибор обеспечивает достаточную точность для определения мощности).

Для удобства настройки приведена таблица с уже посчитанными по этой формуле значениями мощности в зависимости от измеренного напряжения (для нагрузки сопротивлением 45 Ом), а промежуточные значения можно посчитать по формуле.

Таблица 2.3

Um, [В] 8 9 10 11 12 12,5 13 13,5 14 14,5
U, [В] 5,66 6,36 7,07 7,77 8,48 8,84 9,19 9,54 9,9 10,25
Р, [Вт] 0,77 0,90 1,11 1,34 1,60 1,73 1,88 2,02 2,18 2,34

Если измеренная мощность будет меньше чем 1,8 Вт (из-за низкого коэффициента усиления транзистора VT4), то вместо резистора обратной связи по постоянному току R9 можно установить перемычку. В схеме элементы, отмеченные "*", могут потребовать подбора.

Рабочая частота передатчика не должна отклоняться от номинальной 26945 кГц более чем на 1,34 кГц (измеряем частотомером ЧЗ-63 на эквиваленте нагрузки в режиме кратковременной работы передатчика без модуляции). Окончательная настройка выполняется при подключенной цифровой схеме блока управления.

Публикация: cxem.net

Смотрите другие статьи раздела Автомобиль. Охранные устройства и сигнализация

Читайте и пишите полезные комментарии к этой статье.

<< Назад

Последние новости науки и техники, новинки электроники:

Лабораторная модель прогнозирования землетрясений 30.11.2025

Предсказание землетрясений остается одной из самых сложных задач геофизики. Несмотря на развитие сейсмологии, ученые все еще не могут точно определить момент начала разрушительного движения разломов. Недавние эксперименты американских исследователей открывают новые горизонты: впервые удалось наблюдать микроскопические изменения в контактной зоне разломов, которые предшествуют землетрясению. Группа под руководством Сильвена Барбота обнаружила, что "реальная площадь контакта" - участки, где поверхности разлома действительно соприкасаются - изменяется за миллисекунды до высвобождения накопленной энергии. "Мы открыли окно в сердце механики землетрясений", - отмечает Барбот. Эти изменения позволяют фиксировать этапы зарождения сейсмического события еще до появления традиционных сейсмических волн. Для наблюдений ученые использовали прозрачные акриловые материалы, через которые можно было отслеживать световые изменения в зоне контакта. В ходе искусственного моделирования примерно 30% ко ...>>

Музыка как естественный анальгетик 30.11.2025

Ученые все активнее исследуют немедикаментозные способы облегчения боли. Одним из перспективных направлений становится использование музыки, которая способна воздействовать на эмоциональное состояние и когнитивное восприятие боли. Новое исследование международной группы специалистов демонстрирует, что даже кратковременное прослушивание любимых композиций может значительно снижать болевые ощущения у пациентов с острой болью в спине. В эксперименте участвовали пациенты, обратившиеся за помощью в отделение неотложной помощи с выраженной болью в спине. Им предлагалось на протяжении десяти минут слушать свои любимые музыкальные треки. Уже после этой короткой сессии врачи фиксировали заметное уменьшение интенсивности боли как в состоянии покоя, так и при движениях. Авторы исследования подчеркивают, что музыка не устраняет саму причину боли. Тем не менее, она воздействует на эмоциональный фон пациента, снижает уровень тревожности и отвлекает внимание, что в сумме приводит к субъективном ...>>

Алкоголь может привести к слобоумию 29.11.2025

Проблема влияния алкоголя на стареющий мозг давно вызывает интерес как у врачей, так и у исследователей когнитивного старения. В последние годы стало очевидно, что границы "безопасного" употребления спиртного размываются, и новое крупное исследование, проведенное международной группой ученых, вновь указывает на это. Работы Оксфордского университета, выполненные совместно с исследователями из Йельского и Кембриджского университетов, показывают: даже небольшие дозы алкоголя способны ускорять когнитивный спад. Команда проанализировала данные более чем 500 тысяч участников из британского биобанка и американской Программы миллионов ветеранов. Дополнительно был выполнен метаанализ сорока пяти исследований, в общей сложности включавших сведения о 2,4 миллиона человек. Такой масштаб позволил оценить не только прямую связь между употреблением спиртного и развитием деменции, но и влияние генетической предрасположенности. Один из наиболее тревожных результатов касается людей с повышенным ге ...>>

Случайная новость из Архива

Бобовые принуждают бактерии к симбиозу 15.06.2020

Биологи из Швейцарской высшей технической школы Цюриха изучили механизм взаимодействия бобовых с симбиотическими бактериями, которые вырабатывают необходимый этим растениям аммоний.

Клубеньковые бактерии, обитающие в корнях бобовых и производящие необходимые растениям азотсодержащие соединения, давно являются объектом пристального внимания ученых. Перенос этого симбиоза на другие сельскохозяйственные растения, например, злаковые, могло бы избавить от необходимости применять азотные удобрения. Швейцарские биологи братья Бит и Маттиас Кристены смогли существенно продвинуться в понимании механизма этого симбиоза.

В качестве "подопытных" в своем исследовании они использовали люцерну усеченную (Medicago truncatula) и ее клубеньковые бактерии-симбионты Sinorhizobium meliloti, изучив обмен веществ между этими двумя организмами с помощью изотопной маркировки и биохимического анализа.

В результате выяснилось, что бактерии получают от растений не только углеродные соединения, как считалось ранее, но также, что стало сюрпризом для ученых - богатую азотом аминокислоту аргинин. То есть растения фактически отдают обратно азот, который получают от микроорганизмов. Но как объясняют авторы исследования, это часть стратегии, с помощью которой бобовые принуждают клубеньковые бактерии к симбиозу. "В отличие от распространенного представления, этот симбиоз базируется отнюдь не на добровольном обмене", - говорит Маттиас Кристен.

Биологам удалось установить, что люцерна относится к своим клубеньковым бактериям без всякой жалости и выступает в отношении них почти как возбудитель заболевания. Растение поставляет бактериям углеводы, но при этом целенаправленно лишает их кислорода, создавая таким образом невыносимые условия для микроорганизмов. Однако аргинин помогает бактериям выживать - с помощью него они проводят обмен веществ, в ходе которого поучают окисляющие протоны вместе с молекулами азота. В результате этого процесса вырабатывается аммоний, который и достается растению.

По словам авторов исследования, этот аммоний является, по сути, побочным продуктом борьбы клубеньковых бактерий за свое выживание в агрессивной среде, которую сами же бобовые им и обеспечивают.

Лента новостей науки и техники, новинок электроники

Рекомендуем скачать в нашей Бесплатной технической библиотеке:

▪ раздел сайта Инструкции по эксплуатации

▪ журналы Электрик (годовые архивы)

▪ книга Путешествие в удивительный мир. Аракчеев Ю., 1989

▪ статья Хватать звезды с небес. Крылатое выражение

▪ статья Работа на строкоотливных наборных машинах. Типовая инструкция по охране труда

▪ статья Малогабаритная динамическая установка ОМЕГА. Энциклопедия радиоэлектроники и электротехники

▪ сборник Архив схем и сервис-мануалов телевизоров Витязь

Оставьте свой комментарий к этой статье:

Имя:


E-mail (не обязательно):


Комментарий:





Главная страница | Библиотека | Статьи | Карта сайта | Отзывы о сайте

www.diagram.com.ua

www.diagram.com.ua
2000-2025