Menu Home

Бесплатная техническая библиотека для любителей и профессионалов Бесплатная техническая библиотека


Возможности автомобильного УНЧ на микросхеме TDA2030. Энциклопедия радиоэлектроники и электротехники

Бесплатная техническая библиотека

Энциклопедия радиоэлектроники и электротехники / Усилители мощности автомобильные

Комментарии к статье Комментарии к статье

Микросхема усилителя НЧ TDA2030A фирмы ST Microelectronics пользуется заслуженной популярностью среди радиолюбителей. Она обладает высокими электрическими характеристиками и низкой стоимостью, что позволяет при минимальных затратах собирать на ней высококачественные УНЧ мощностью до 18 Вт. Однако не все знают о ее "скрытых достоинствах": оказывается, на этой ИМС можно собрать ряд других полезных устройств.

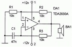
Микросхема TDA2030A представляет собой 18 Вт Hi-Fi усилитель мощности класса АВ или драйвер для УНЧ мощностью до 35 Вт (с мощными внешними транзисторами). Она обеспечивает большой выходной ток, имеет малые гармонические и интермодуляционные искажения, широкую полосу частот усиливаемого сигнала, очень малый уровень собственных шумов, встроенную защиту от короткого замыкания выхода, автоматическую систему ограничения рассеиваемой мощности, удерживающую рабочую точку выходных транзисторов ИМС в безопасной области. Встроенная термозащита обеспечивает выключение ИМС при нагреве кристалла выше 145°С. Микросхема выполнена в корпусе Pentawatt и имеет 5 выводов. Вначале вкратце рассмотрим несколько схем стандартного применения ИМС - усилителей НЧ. Типовая схема включения TDA2030A показана на рис. 1.

Возможности автомобильного УНЧ на микросхеме TDA2030. Типовая схема включения TDA2030A

Микросхема включена по схеме неинвертирующего усилителя. Коэффициент усиления определяется соотношением сопротивлений резисторов R2 и R3, образующих цепь ООС. Вычисляется он по формуле Gv=1+R3/R2 и может быть легко изменен подбором сопротивления одного из резисторов. Обычно это делают с помощью резистора R2. Как видно из формулы, уменьшение сопротивления этого резистора вызовет увеличение коэффициента усиления (чувствительности) УНЧ. Емкость конденсатора С2 выбирают исходя из того, чтобы его емкостное сопротивление Хс=1 /2?fС на низшей рабочей частоте было меньше R2 по крайней мере в 5 раз. В данном случае на частоте 40 Гц Хс2=1/6,28*40*47*10-6=85 Ом. Входное сопротивление определяется резистором R1. В качестве VD1, VD2 можно применить любые кремниевые диоды с током IПР0,5... 1 А и UОБР более 100 В, например КД209, КД226, 1N4007. Схема включения ИМС в случае использования однополярного источника питания показана на рис. 2.

Возможности автомобильного УНЧ на микросхеме TDA2030

Делитель R1R2 и резистор R3 образуют цепь смещения для получения на выходе ИМС (вывод 4) напряжения, равного половине питающего. Это необходимо для симметричного усиления обеих полуволн входного сигнала. Параметры этой схемы при Vs=+36 В соответствуют параметрам схемы, показанной на рис. 1, при питании от источника ±18 В. Пример использования микросхемы в качестве драйвера для УНЧ с мощными внешними транзисторами показан на рис. 3.

Возможности автомобильного УНЧ на микросхеме TDA2030

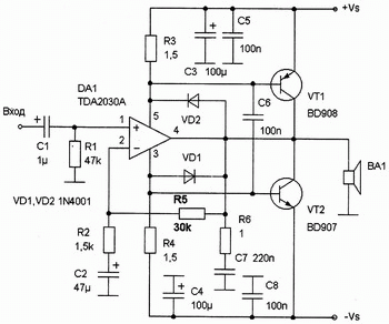
При Vs=±18 В на нагрузке 4 Ом усилитель развивает мощность 35 Вт. В цепи питания ИМС включены резисторы R3 и R4, падение напряжения на которых является открывающим для транзисторов VT1 и VT2 соответственно. При малой выходной мощности (входном напряжении) ток, потребляемый ИМС, невелик, и падения напряжения на резисторах R3 и R4 недостаточно для открывания транзисторов VT1 и VT2. Работают внутренние транзисторы микросхемы. По мере роста входного напряжения увеличивается выходная мощность и потребляемый ИМС ток. При достижении им величины 0,3...0,4 А падение напряжения на резисторах R3 и R4 составит 0,45...0,6 В. Начнут открываться транзисторы VT1 и VT2, при этом они окажутся включенными параллельно внутренним транзисторам ИМС. Возрастет ток, отдаваемый в нагрузку, и соответственно увеличится выходная мощность. В качестве VT1 и VT2 можно применить любую пару комплементарных транзисторов соответствующей мощности, например КТ818, КТ819. Мостовая схема включения ИМС показана на рис. 4.

Возможности автомобильного УНЧ на микросхеме TDA2030

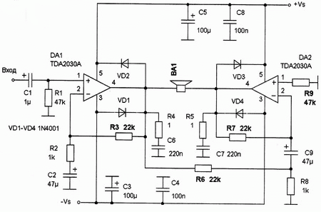
Сигнал с выхода ИМС DA1 подается через делитель R6R8 на инвертирующий вход DA2, что обеспечивает работу микросхем в противофазе. При этом возрастает напряжение на нагрузке, и, как следствие, увеличивается выходная мощность. При Vs=±16 В на нагрузке 4 Ом выходная мощность достигает 32 Вт. Для любителей двух-, трехполосных УНЧ данная ИМС - идеальный вариант, ведь непосредственно на ней можно собирать активные ФНЧ и ФВЧ. Схема трехполосного УНЧ показана на рис. 5.

Возможности автомобильного УНЧ на микросхеме TDA2030

Низкочастотный канал (НЧ) выполнен по схеме с мощными выходными транзисторами. На входе ИМС DA1 включен ФНЧ R3C4, R4C5, причем первое звено ФНЧ R3C4 включено в цепь ООС усилителя. Такое схемное решение позволяет простыми средствами (без увеличения числа звеньев) получать достаточно высокую крутизну спада АЧХ фильтра. Среднечастотный (СЧ) и высокочастотный (ВЧ) каналы усилителя собраны по типовой схеме на ИМС DA2 и DA3 соответственно. На входе СЧ канала включены ФВЧ C12R13, C13R14 и ФНЧ R11C14, R12C15, которые вместе обеспечивают полосу пропускания 300...5000 Гц. Фильтр ВЧ канала собран на элементах C20R19, C21R20. Частоту среза каждого звена ФНЧ или ФВЧ можно вычислить по формуле fСР=160/RC, где частота f выражена в герцах, R - в килоомах, С - в микрофарадах. Приведенные примеры не исчерпывают возможностей применения ИMC TDA2030A в качестве усилителей НЧ. Так, например, вместо двухполярного питания микросхемы (рис. 3,4) можно использовать однополярное питание. Для этого минус источника питания следует заземлить, на неинвертирующий (вывод 1) вход подать смещение, как показано на рис. 2 (элементы R1-R3 и С2). Наконец, на выходе ИМС между выводом 4 и нагрузкой необходимо включить электролитический конденсатор, а блокировочные конденсаторы по цепи -Vs из схемы исключить.

Рассмотрим другие возможные варианты использования этой микросхемы. ИМС TDA2030A представляет собой не что иное, как операционный усилитель с мощным выходным каскадом и весьма неплохими характеристиками. Основываясь на этом, были спроектированы и опробованы несколько схем нестандартного ее включения. Часть схем была опробована "вживую", на макетной плате, часть - смоделирована в программе Electronic Workbench.

Мощный повторитель сигнала

Возможности автомобильного УНЧ на микросхеме TDA2030

Сигнал на выходе устройства рис. 6 повторяет по форме и амплитуде входной, но имеет большую мощность, т.е. схема может работать на низкоомную нагрузку. Повторитель может быть использован, например, для умощнения источников питания, увеличения выходной мощности низкочастотных генераторов (чтобы можно было непосредственно испытывать головки громкоговорителей или акустические системы). Полоса рабочих частот повторителя линейна от постоянного тока до 0,5... 1 МГц, что более чем достаточно для генератора НЧ.

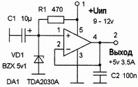
Умощнение источников питания

Возможности автомобильного УНЧ на микросхеме TDA2030Возможности автомобильного УНЧ на микросхеме TDA2030

Микросхема включена как повторитель сигнала, выходное напряжение (вывод 4) равно входному (вывод 1), а выходной ток может достигать значения 3,5 А. Благодаря встроенной защите схема не боится коротких замыканий в нагрузке. Стабильность выходного напряжения определяется стабильностью опорного, т.е. стабилитрона VD1 рис. 7 и интегрального стабилизатора DA1 рис. 8. Естественно, по схемам, показанным на рис. 7 и рис. 8, можно собрать стабилизаторы и на другое напряжение, нужно лишь учитывать, что суммарная (полная) мощность, рассеиваемая микросхемой, не должна превышать 20 Вт. Например, нужно построить стабилизатор на 12 В и ток 3 А. В наличии есть готовый источник питания (трансформатор, выпрямитель и фильтрующий конденсатор), который выдает UИП= 22 В при необходимом токе нагрузки. Тогда на микросхеме происходит падение напряжения UИМС= UИП - UВЫХ = 22 В -12 В = 10В, и при токе нагрузки 3 А рассеиваемая мощность достигнет величины РРАС= UИМС*IН = 10В*3А = 30 Вт, что превышает максимально допустимое значение для TDA2030A.

Максимально допустимое падение напряжения на ИМС может быть рассчитано по формуле:

UИМС= РРАС.МАХ / IН

В нашем примере UИМС= 20 Вт / 3 А = 6,6 В, следовательно максимальное напряжение выпрямителя должно составлять UИП = UВЫХ+UИМС = 12В + 6,6 В =18,6 В. В трансформаторе количество витков вторичной обмотки придется уменьшить.

Сопротивление балластного резистора R1 в схеме, показанной на рис. 7, можно посчитать по формуле:

R1 = ( UИП - UСТ)/IСТ,

где UСТ и IСТ - соответственно напряжение и ток стабилизации стабилитрона.

Пределы тока стабилизации можно узнать из справочника, на практике для маломощных стабилитронов его выбирают в пределах 7...15 мА (обычно 10 мА). Если ток в вышеприведенной формуле выразить в миллиамперах, то величину сопротивления получим в килоомах.

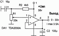
Простой лабораторный блок питания

Электрическая схема блока питания показана на рис. 9. Изменяя напряжение на входе ИМС с помощью потенциометра R1, получают плавно регулируемое выходное напряжение.

Максимальный ток, отдаваемый микросхемой, зависит от выходного напряжения и ограничен все той же максимальной рассеиваемой мощностью на ИМС.

Рассчитать его можно по формуле:

IМАХ = РРАС.МАХ / UИМС

Например, если на выходе выставлено напряжение UВЫХ = 6 В, на микросхеме происходит падение напряжения UИМС = UИП - UВЫХ = 36 В - 6 В = 30 В, следовательно, максимальный ток составит IМАХ = 20 Вт / 30 В = 0,66 А. При UВЫХ = 30 В максимальный ток может достигать максимума в 3,5 А, так как падение напряжения на ИМС незначительно (6 В).

Стабилизированный лабораторный блок питания

Возможности автомобильного УНЧ на микросхеме TDA2030

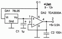
Электрическая схема блока питания показана на рис. 10. Источник стабилизированного опорного напряжения - микросхема DA1 - питается от параметрического стабилизатора на 15 В, собранного на стабилитроне VD1 и резисторе R1. Если ИМС DA1 питать непосредственно от источника +36 В, она может выйти из строя (максимальное входное напряжение для ИМС 7805 составляет 35 В). ИМС DA2 включена по схеме неинвертирующего усилителя, коэффициент усиления которого определяется как 1+R4/R2 и равен 6. Следовательно, выходное напряжение при регулировке потенциометром R3 может принимать значение практически от нуля до 5 В * 6=30 В. Что касается максимального выходного тока, для этой схемы справедливо все вышесказанное для простого лабораторного блока питания (рис. 9). Если предполагается меньшее регулируемое выходное напряжение (например, от 0 до 20 В при UИП = 24 В), элементы VD1, С1 из схемы можно исключить, а вместо R1 установить перемычку. При необходимости максимальное выходное напряжение можно изменить подбором сопротивления резистора R2 или R4.

Регулируемый источник тока

Возможности автомобильного УНЧ на микросхеме TDA2030

Электрическая схема стабилизатора показана на рис. 11. На инвертирующем входе ИМС DA2 (вывод 2), благодаря наличию ООС через сопротивление нагрузки, поддерживается напряжение UBX. Под действием этого напряжения через нагрузку протекает ток IН = UBX / R4. Как видно из формулы, ток нагрузки не зависит от сопротивления нагрузки (разумеется, до определенных пределов, обусловленных конечным напряжением питания ИМС). Следовательно, изменяя UBX от нуля до 5 В с помощью потенциометра R1, при фиксированном значении сопротивления R4=10 Ом, можно регулировать ток через нагрузку в пределах 0...0,5 А. Данное устройство может быть использовано для зарядки аккумуляторов и гальванических элементов. Зарядный ток стабилен на протяжении всего цикла зарядки и не зависит от степени разряженности аккумулятора или от нестабильности питающей сети.

Максимальный зарядный ток, выставляемый с помощью потенциометра R1, можно изменить, увеличивая или уменьшая сопротивление резистора R4. Например, при R4=20 Ом он имеет значение 250 мА, а при R4=2 Ом достигает 2,5 А (см. формулу выше). Для данной схемы справедливы ограничения по максимальному выходному току, как для схем стабилизаторов напряжения. Еще одно применение мощного стабилизатора тока - измерение малых сопротивлений с помощью вольтметра по линейной шкале. Действительно, если выставить значение тока, например, 1 А, то, подключив к схеме резистор сопротивлением 3 Ом, по закону Ома получим падение напряжения на нем U=l*R=l А*3 Ом=3 В, а подключив, скажем, резистор сопротивлением 7,5 Ом, получим падение напряжения 7,5 В. Конечно, на таком токе можно измерять только мощные низкоомные резисторы (3 В на 1 А - это 3 Вт, 7,5 В*1 А=7,5 Вт), однако можно уменьшить измеряемый ток и использовать вольтметр с меньшим пределом измерения.

Мощный генератор прямоугольных импульсов

Возможности автомобильного УНЧ на микросхеме TDA2030Возможности автомобильного УНЧ на микросхеме TDA2030

Схемы мощного генератора прямоугольных импульсов показаны на рис. 12 (с двухполярным питанием) и рис. 13 (с однополярным питанием). Схемы могут быть использованы, например, в устройствах охранной сигнализации. Микросхема включена как триггер Шмитта, а вся схема представляет собой классический релаксационный RC-генератор. Рассмотрим работу схемы, показанной на рис. 12. Допустим, в момент включения питания выходной сигнал ИМС переходит на уровень положительного насыщения (UВЫХ = +UИП). Конденсатор С1 начинает заряжаться через резистор R3 с постоянной времени Cl R3. Когда напряжение на С1 достигнет половины напряжения положительного источника питания (+UИП/2), ИМС DA1 переключится в состояние отрицательного насыщения (UВЫХ = -UИП). Конденсатор С1 начнет разряжаться через резистор R3 с той же постоянной времени Cl R3 до напряжения (-UИП / 2), когда ИМС снова переключится в состояние положительного насыщения. Цикл будет повторяться с периодом 2,2C1R3, независимо от напряжения источника питания.

Частоту следования импульсов можно посчитать по формуле:

f=l/2,2*R3Cl.

Если сопротивление выразить в килоомах, а емкость в микрофарадах, то частоту получим в килогерцах.

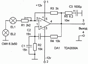
Мощный низкочастотный генератор синусоидальных колебаний

Возможности автомобильного УНЧ на микросхеме TDA2030

Электрическая схема мощного низкочастотного генератора синусоидальных колебаний показана на рис. 14. Генератор собран по схеме моста Вина, образованного элементами DA1 и С1, R2, С2, R4, обеспечивающими необходимый фазовый сдвиг в цепи ПОС. Коэффициент усиления по напряжению ИМС при одинаковых значениях Cl, C2 и R2, R4 должен быть точно равен 3. При меньшем значении Ку колебания затухают, при большем - резко возрастают искажения выходного сигнала. Коэффициент усиления по напряжению определяется сопротивлением нитей накала ламп ELI, EL2 и резисторов Rl, R3 и равен Ky = R3 / Rl + REL1,2. Лампы ELI, EL2 работают в качестве элементов с переменным сопротивлением в цепи ООС. При увеличении выходного напряжения сопротивление нитей накала ламп за счет нагревания увеличивается, что вызывает уменьшение коэффициента усиления DA1. Таким образом, стабилизируется амплитуда выходного сигнала генератора, и сводятся к минимуму искажения формы синусоидального сигнала. Минимума искажений при максимально возможной амплитуде выходного сигнала добиваются с помощью подстроечного резистора R1. Для исключения влияния нагрузки на частоту и амплитуду выходного сигнала на выходе генератора включена цепь R5C3.

Частота генерируемых колебаний может быть определена по формуле:

f=1/2piRC. Генератор может быть использован, например, при ремонте и проверке головок громкоговорителей или акустических систем.

В заключение необходимо отметить, что микросхему нужно установить на радиатор с площадью охлаждаемой поверхности не менее 200 см2. При разводке проводников печатной платы для усилителей НЧ необходимо проследить, чтобы "земляные" шины для входного сигнала, а также источника питания и выходного сигнала подводились с разных сторон (проводники к этим клеммам не должны быть продолжением друг друга, а соединяться вместе в виде "звезды"). Это необходимо для минимизации фона переменного тока и устранения возможного самовозбуждения усилителя при выходной мощности, близкой к максимальной.

По материалам журнала "Радіоаматор"

Публикация: cxem.net

Смотрите другие статьи раздела Усилители мощности автомобильные.

Читайте и пишите полезные комментарии к этой статье.

<< Назад

Последние новости науки и техники, новинки электроники:

Кислотность океана разрушает зубы акул 03.10.2025

Мировые океаны выполняют важнейшую функцию - они поглощают около трети углекислого газа, выбрасываемого в атмосферу. Это помогает замедлять темпы глобального потепления, но имеет и обратную сторону. Растворяясь в воде, CO2 образует угольную кислоту, которая повышает концентрацию водородных ионов и приводит к снижению pH. Вода становится более кислой, а последствия этого процесса уже заметны для морских экосистем. Средний показатель кислотности океана сейчас равен примерно 8,1, тогда как еще недавно за условную норму брали значение 8,2. По прогнозам, к 2300 году уровень может упасть до 7,3 - это сделает океан почти в десять раз кислее нынешнего состояния. Для обитателей морей подобные изменения означают не просто сдвиг химического равновесия, а реальную угрозу физиологическим процессам, начиная от формирования раковин у моллюсков и заканчивая охотничьим поведением акул. Чтобы выяснить, как именно кислотная среда отражается на зубах акул, группа немецких исследователей провела эксп ...>>

Почтовый космический корабль Arc 03.10.2025

Космические технологии становятся частью инфраструктуры, способной повлиять на логистику, медицину и даже военную сферу. Идея использовать орбиту как глобальный склад для срочных поставок звучала еще недавно как научная фантастика, но стартап Inversion пытается превратить ее в практическое решение. Компания Inversion появилась в начале 2021 года благодаря Джастину Фиаскетти и Остину Бриггсу, которые на тот момент были студентами Бостонского университета. Их замысел состоял в том, чтобы сделать возможной доставку грузов не только через спутниковые сети данных, но и в буквальном смысле - физических предметов. В основе лежит простая мысль: если космос обеспечивает доступ к любой точке Земли, то и грузы должны перемещаться тем же маршрутом. Уже за три года работы команда из 25 специалистов успела построить демонстрационный аппарат "Ray". Его запуск состоялся в рамках миссии SpaceX Transporter-12. Устройство весом 90 килограммов проверяло ключевые технологии Inversion, включая двухком ...>>

Лазерное обогащение урана 02.10.2025

Ядерная энергия остается одним из ключевых источников стабильного электричества, особенно для стран с растущими потребностями в энергоснабжении. Однако обеспечение бесперебойных поставок топлива для атомных станций требует современных технологий обогащения урана, которые одновременно эффективны и безопасны. Американская компания Global Laser Enrichment (GLE) делает значительный шаг в этом направлении, завершив масштабное тестирование лазерной технологии обогащения урана. Демонстрационная программа была проведена на объекте в Уилмингтоне, Северная Каролина. Тестирование технологии SILEX (Separation of Isotopes by Laser EXcitation), разработанной австралийской Silex Systems, стартовало в мае 2025 года и продлится до конца года. В ходе экспериментов компания планирует получить сотни фунтов низкообогащенного урана (LEU), который может быть использован в качестве топлива для атомных электростанций. GLE была создана в 2007 году для коммерциализации лазерных методов обогащения урана в С ...>>

Случайная новость из Архива

Гибкий аккумулятор с твердым электролитом 20.11.2015

Компания Sony занимается разработкой аккумулятора с твердым электролитом. Производитель показал прототип этого изделия.

Твердый электролит нанесен на положительный электрод из тонкой пленки, благодаря чему аккумулятор можно сгибать и складывать. Важно, что изготовление электрода не связано с применением высоких температур, что удешевляет производство. Дело в том, что специалисты Sony использовали аморфное вещество, тогда как сейчас в подобных аккумуляторах используются пленки с кристаллической структурой, для формирования которых необходимы производственные этапы с высокой температурой.

Удельная емкость аккумулятора в расчете на единицу массы составляет 330 мАч/г, что является достаточно высоким показателем. Как утверждается, аккумулятор выдерживает примерно 2000 циклов зарядки-разрядки. Помимо гибкости, к достоинствам нового аккумулятора относится большая безопасность. Что касается минусов, пока аккумулятор характеризуется слишком высоким током саморазряда.

Разработку Sony анонсировала еще в 2014 году, а прототип впервые был показан на 56-м симпозиуме по источникам питания, который недавно прошел в Японии.

Коммерциализация разработки ожидается в ближайшие годы. Ожидается, что гибкие аккумуляторы с твердым электролитом найдут применение в устройствах носимой электроники, в том числе, складных. Разработки в этой области ведут и другие компании.

Другие интересные новости:

▪ Ветряки - в утиль

▪ Комплект Patton CopperLink 1101

▪ Наноматериал из марсианской почвы

▪ Бинокль Swarovski Optik AX Visio с распознованием объектов

▪ Зарядное устройство для электромобиля 1 километр в секунду

Лента новостей науки и техники, новинок электроники

 

Интересные материалы Бесплатной технической библиотеки:

▪ раздел сайта Личный транспорт: наземный, водный, воздушный. Подборка статей

▪ статья Не будите спящую собаку. Крылатое выражение

▪ статья У кого в шее больше костей - у мыши или жирафа? Подробный ответ

▪ статья Работы на стоечных линиях связи и при подвеске кабелей связи. Типовая инструкция по охране труда

▪ статья Подсветка для выключателя освещения. Энциклопедия радиоэлектроники и электротехники

▪ статья Эффектные фокусы и их разгадки. Энциклопедия

Оставьте свой комментарий к этой статье:

Имя:


E-mail (не обязательно):


Комментарий:




Комментарии к статье:

Гость
Огромное спасибо...

Виктор
Познавательно, очень! [up]


Главная страница | Библиотека | Статьи | Карта сайта | Отзывы о сайте

www.diagram.com.ua

www.diagram.com.ua
2000-2025