Бесплатная техническая библиотека
Стереофонический супергетеродинный приемник с пилот тоном для приема радиовещательных станций в полосе частот от 40-130 МГц на основе селектора телевизионных каналов (СК-М-24-2). Энциклопедия радиоэлектроники и электротехники

Энциклопедия радиоэлектроники и электротехники / Радиоприем
Комментарии к статье
Предлагаемый вашему вниманию простенький стереофонический супергетеродинный приемник, с системой кодирования, с пилот-тоном для приема радиовещательных станций в диапазоне частот от 40 до 130 МГц на основе отечественного селектора телевизионных каналов (СК-М-24-2). Приемник очень прост и немаловажно, что его практически не нужно налаживать и процесс наладки займет не более 5 минут!
По желанию его можно перестроить в диапазоне от 40-900МГц.
Технические характеристики
Чувствительность приемного тракта не хуже......1 мкВ.
Выходная мощность УЗЧ......4 x 80 Вт.
Напряжение питания не более......18 В.
Промежуточная частота......10,7 МГц.
Возможность вести электронную перестройку по диапазону!
Недостатки
Отсутствие ФАПЧ, но как показала эксплуатация приемника ухода частоты нет! по желанию ее можно ввести от микросхемы CXA1538.
Так как преобразование осуществляет нелинейный элемент pin диод тембр немножко подкачивает, зато резко упала чувствительность к атмосферным и импульсным помехам, звук очень чистый!
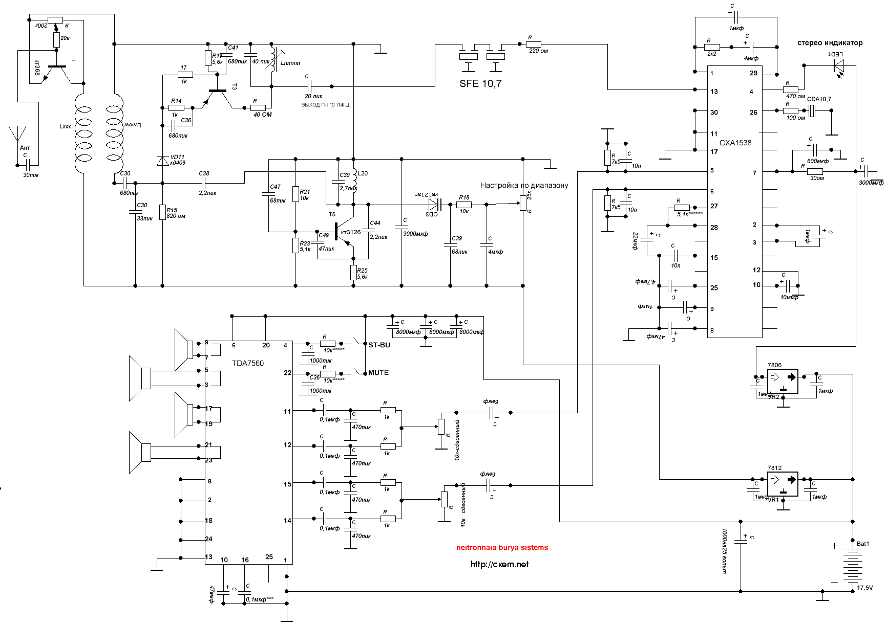
(нажмите для увеличения)
Принципиальная схема состоит из 3 блоков, первое - это селектор телевизионных каналов, оттуда нужно выдернуть ненужные элементы, включая и контур ПЧ и оставить нужное. На схеме нумерация деталей совпадает с нумерацией на печатной плате селектора так что продергивание не составит не какого труда!
Контур ПЧ нужно разместить подальше от смесителя и гетеродина и все тщательно экранировать!
Настройка
Берем готовый контур ПЧ (можно купить или выпаять из китайских приемников) выдергиваем у него встроенный конденсатор и заменяем его двумя подстроечниками от 6-40 пик, далее отключаем антенну и изменяя емкость подстроечников находим место где звук (шум) наиболее громкий! Далее припаиваем на место антенны проволоку длинной 5см движком подстроечного резистора (который стоит в базе транзистора к которому подключается антенна) добиваемся наилучшего приема радиостанций затем припаиваем нормальную антенну, зависит от вашего воображения и далее НАСЛАЖДАЕМСЯ ПРИЕМОМ!
Внимание! Если при отключенной антенны и перестройки по диапазону возникают побочные гармоники в виде тишины, то необходимо экранировать контур ПЧ!
Катушка гетеродина мотается проводом диаметром 0,5 мм виток к витку на оправке диаметром 4 мм и имеет 5 витков, после намотки ее надо по середине раздвинуть на 2 мм.
Катушки смесителя и УВЧ одинаковые, мотаются проводом диаметром 0,5 мм на оправке 4 мм и имеет 5 витков и вставляются промеж витков той или иной катушки! Другие блоки настройки не требуют!
Если приемник планируется использовать в автомобиле, то стабилизатор на 12 Вольт можно удалить.
Автор: neitronnaia burya, dendroiduz [собака] mail.ru; Публикация: cxem.net
Смотрите другие статьи раздела Радиоприем.
Читайте и пишите полезные комментарии к этой статье.
<< Назад
Последние новости науки и техники, новинки электроники:
Стерильного нейтрино не существует
15.01.2026
В физике элементарных частиц поиск новых, пока не обнаруженных объектов играет ключевую роль в понимании устройства Вселенной. Иногда такие поиски приводят к громким открытиям, а иногда - к не менее важным отрицательным результатам, которые позволяют отбросить неверные направления. Именно к таким случаям относится недавний вывод ученых о судьбе стерильного нейтрино - одной из самых интригующих гипотетических частиц последних десятилетий.
Исследователи из американской лаборатории Fermilab официально сообщили, что им не удалось найти доказательства существования стерильного нейтрино. К такому выводу пришла команда эксперимента MicroBooNE после многолетнего анализа столкновений нейтрино, которые ранее рассматривались как возможный намек на существование четвертого типа этих частиц. Предполагалось, что стерильное нейтрино взаимодействует с материей исключительно через гравитацию, что делало его крайне трудным объектом для обнаружения.
В рамках современной физики нейтрино известны в т ...>>
Беспроводные наушники и колонки Fender
15.01.2026
Музыкальная индустрия постепенно адаптируется к цифровым технологиям, и известный производитель музыкальных инструментов Fender расширяет свое присутствие за пределы гитар и усилителей, представляя современные решения для прослушивания музыки. Новые беспроводные наушники и Bluetooth-колонки Fender объединяют богатый звук, модульность и удобство использования как для дома, так и для профессиональной работы.
Флагманской новинкой стали наушники Fender Mix, отличающиеся модульной конструкцией. Динамики подключаются к оголовью через порт USB Type-C и могут быть сняты вместе с амбушюрами, что облегчает уход и транспортировку. Один из динамиков оснащен встроенным адаптером USB Type-C для подключения к источнику звука без потерь, поддерживая кодеки LDHC и Fire, а также функцию Auracast. На другом динамике размещен съемный аккумулятор, который обеспечивает до 100 часов работы без активного шумоподавления; при включении ANC время работы сокращается до 52 часов. Наушники доступны по цене $299 ...>>
Польза белкового завтрака
14.01.2026
Правильное питание по утрам играет ключевую роль в поддержании здоровья и контроле веса. Многочисленные исследования подтверждают, что состав завтрака может влиять на аппетит в течение всего дня и качество употребляемой пищи. Австралийские ученые провели масштабный эксперимент, который показал, что употребление белковой пищи с утра помогает дольше чувствовать сытость и предотвращает переедание.
В исследовании участвовали более 9 тысяч человек среднего возраста 46 лет. В период с 2011 по 2012 год специалисты анализировали рационы респондентов, оценивая долю основных макронутриентов. В среднем участники потребляли 43% углеводов, 31% жиров, 18% белков, 2% клетчатки и 4% алкоголя. Такой рацион позволил ученым проследить взаимосвязь между утренним приемом пищи и пищевым поведением в течение дня.
Выяснилось, что участники, чей завтрак содержал недостаточное количество белка, ощущали повышенный аппетит в течение дня. Они ели больше, чем необходимо, и часто выбирали продукты с высоким со ...>>
Случайная новость из Архива Смарт-часы с живым организмом внутри
25.12.2022
Ученые Чикагского университета предложили необычное решение проблемы слишком частого изменения гаджетов и обильного создания электронного мусора - они создали смарт-часы, работу которого обеспечивает слизистый - самый простой организм, который нужно кормить и за которым надо ухаживать, почти как тамагочи. Решение позволяет даже установить эмоциональную связь со смарт-часами.
Использование токопроводящего простейшего организма - плазмоидального слизовика Physarum polycephalum - позволило создать смарт-часы, работающие только в случае, если организм в корпусе здоров и снабжен пищей. Фактически часы являются разновидностью простейшего киборга с взаимосвязанными живыми и неодушевленными частями.
Ожидается, что присутствие в электронике живого организма помешает людям бездумно менять гаджеты по первому желанию. Безответственное потребление ведет к росту объемов электронного мусора на планете - ежегодно прибавляется 40 млн тонн. Изучение того, как живое устройство влияет на поведение людей, показало, что это изменяло отношение пользователей к используемым технологиям - фактически речь идет о двустороннем взаимовыгодном сотрудничестве между часами и их владельцем.
Опросы показали, что при использовании носившихся гаджетов речь шла исключительно о потребительском одностороннем использовании, тогда как взаимодействие с экспериментальной моделью напоминало двустороннюю связь, поскольку речь шла о живом организме - многие не могли просто выбросить часы или просто положить в шкаф на неопределенное время.
Прототип "живых" часов способен показывать время и оснащен датчиком сердечного ритма. Организм находится в специальной выемке в корпусе часов, пользователь должен регулярно кормить их смесью воды и овсянки, чтобы стимулировать рост. Когда организм достигает другой стороны выемки, активируется токопроводящая цепь, позволяющая работать датчику сердечного ритма. Также организм переходит в спящий режим, если его не кормят - его можно вернуть к жизни через дни, месяцы или даже годы.
Организация взаимодействия человека с компьютером в основном ориентирована на повышение производительности, здесь же говорилось об акценте на ежедневной заботе и питании, поэтому результат исследования частично является произведением искусства.
Ученые провели эксперименты с пятью участниками, в ходе которых последние носили часа по две недели. Эмоциональная связь оказалась более значимой, чем при использовании игрушек типа тамагочи - в таких случаях после смерти легко можно перезагрузить. Более того, участники эксперимента испытывали достаточно сильный стресс, когда им приказывали перестать кормить существо в корпусе часов, испытывая вину или даже горе.
|
Другие интересные новости:
▪ Самая большая и самая маленькая змея
▪ Процессор Qualcomm Snapdragon 602A для автомобильных медиацентров
▪ Получена металлическая форма водорода
▪ PocketBook CAD Reader с дисплеем E Ink Fina
▪ SM24CAN - TVS-сборки для защиты CAN интерфейса
Лента новостей науки и техники, новинок электроники
Интересные материалы Бесплатной технической библиотеки:
▪ раздел сайта Инструкции по эксплуатации. Подборка статей
▪ статья Уголовный процесс. Шпаргалка
▪ статья От какого животного произошло слово кожа? Подробный ответ
▪ статья Бухгалтер-ревизор. Должностная инструкция
▪ статья Отопительная система на базе тепловых насосов. Энциклопедия радиоэлектроники и электротехники
▪ статья Защита источников питания от грозы. Энциклопедия радиоэлектроники и электротехники
Оставьте свой комментарий к этой статье:
Главная страница | Библиотека | Статьи | Карта сайта | Отзывы о сайте

www.diagram.com.ua
2000-2026