Menu Home

Бесплатная техническая библиотека для любителей и профессионалов Бесплатная техническая библиотека


Подставка-регулятор для паяльника. Энциклопедия радиоэлектроники и электротехники

Бесплатная техническая библиотека

Энциклопедия радиоэлектроники и электротехники / Технологии радиолюбителя

Комментарии к статье Комментарии к статье

Автор не просто изготовил автомат, регулирующий и стабилизирующий режим работы паяльника, но и разместил его в "подвале" подставки для паяльника, сэкономив место на рабочем столе.

Давний печальный опыт использования паяльника на 230 В, когда пробой изоляции между его нагревателем и жалом привел в полную негодность ремонтируемый дорогостоящий измерительный прибор, заставил меня пересмотреть отношение к паяльному оборудованию. С тех пор использую паяльники только на 36 В с электропитанием через надежный разделительный трансформатор.

В зависимости от размеров и массы паяемых компонентов мне приходилось использовать несколько паяльников различной мощности. Применение паяльных станций сдерживали их большие габариты и, конечно, стоимость. Были попытки включать единственный паяльник через тринисторный регулятор, чтобы в различных ситуациях пользоваться только им, но надоедливый гул трансформатора, через который паяльник был подключен к сети, заставил искать иное решение проблемы.

С выбором паяльника сложности не было, ибо все, имеющиеся у меня в наличии, были только на 36 В. За основу конструкции была взята имеющаяся в продаже удобная подставка для паяльников (рис. 1), в которой я постарался рационально использовать пустующее пространство "подвала".

Подставка-регулятор для паяльника
Рис. 1. Подставка для паяльника

Получилась удобная в эксплуатации универсальная подставка-регулятор для паяльников мощностью до 40 Вт на напряжение 36 В. Заложенные в ней принципы можно использовать и для паяльников на другое напряжение, заменив некоторые компоненты, изменив намоточные данные дросселей, а также подкорректировав программу.

Для питания паяльника был использован доработанный "электронный трансформатор" для галогенных ламп TRS 60W (рис. 2), приобретенный в магазине электротоваров. В результате пришлось решать проблему снижения помех и уделить особое внимание электробезопасности.

Подставка-регулятор для паяльника
Рис. 2. "Электронный трансформатор" для галогенных ламп TRS 60W

Микроконтроллеры я применяю уже давно, но на этот раз для управления паяльником и регулирования его нагрева впервые использовал модуль Arduino Pro Mini с микроконтроллером ATmega328A и кварцевым резонатором на 16 МГц, а также предназначенную для него среду разработки программ Arduino IDE.

Разработанная программа позволяет выбирать нажатием на кнопку пять режимов работы паяльника и поддерживать выбранный режим, автоматически корректируя нестабильность сетевого напряжения. Пользуясь одним и тем же паяльником, режим 1 можно применять для работы с легкоплавкими припоями, например, сплавом Вуда, а режим 5 позволяет нормально прогревать даже массивные компоненты.

Принцип регулирования основан на формуле определения текущей мощности нагревателя паяльника

P = IнRн,

где Rн - сопротивление нагревателя; Iн - текущее значение тока через него. При каждом включении устройство измеряет сопротивление нагревателя паяльника и вычисляет его мощность при напряжении 36 В, на основании которой устанавливает мощность для каждого из пяти режимов: 20 % - для режима 1; 40 % - для режима 2; 60 % - для режима 3; 80 % - для режима 4; 100 % - для режима 5.

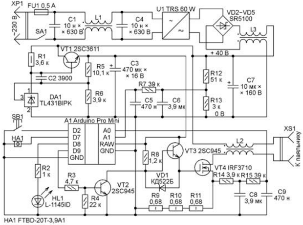
Принципиальная схема регулятора изображена на рис. 3. Регулирование мощности нагрева производится за счет питания паяльника прямоугольными импульсами регулируемой скважности, следующими с частотой около 500 Гц. В качестве силового ключа использован полевой транзистор VT4, особенность которого - довольно большая емкость затвор-исток. Для уменьшения вызванного перезарядкой этой емкости затягивания перепадов управляющего сигнала, приводящего к росту рассеиваемой транзистором VT4 мощности, предназначены транзисторы VT2 и VT3.

Подставка-регулятор для паяльника
Рис. 3. Принципиальная схема регулятора

Импульсы с выхода D9 модуля Arduino через резистор R3 управляют транзистором VT2. Высокий логический уровень открывает этот транзистор, что через диод VD1 быстро разряжает емкость затвор-исток транзистора VT4 и закрывает его. Одновременно будет закрыт и транзистор VT3. Низкий логический уровень с выхода D9 закроет транзистор VT2, а транзистор VT3 будет открыт током, текущим через резистор R8. Транзистор VT3 - эмиттерный повторитель с низким выходным сопротивлением - быстро заряжает емкость затвор-исток транзистора VT4 и открывает его.

Выход D8 Arduino использован для управления светодиодом HL1, отображающим текущий режим работы регулятора и служащий индикатором аварийных ситуаций. На выходе D7 Arduino формирует звуковые сигналы, подаваемые на пьезоэлемент HA1. Вход D2 использован для опроса состояния кнопки SB1. Когда она отпущена, программно включенный внутренний резистор микроконтроллера поддерживает на этом входе высокий логический уровень. Нажатие на кнопку делает уровень низким.

Для измерения тока, текущего через паяльник, и напряжения, из которого устройство формирует подаваемую на паяльник импульсную последовательность, использованы аналоговые входы модуля Arduino A0 и A1. Импульсное напряжение, пропорциональное току паяльника, снимают с резисторов R9- R11. Фильтр R14C8R15C9 выделяет из него постоянную составляющую, пропорциональную среднему значению этого тока. Она поступает на вход A0. Для измерения напряжения питания использован делитель напряжения R12R13 со сглаживающим фильтром C6R7C5, постоянное напряжение с которого поступает на вход A1.

Модуль Arduino и узел управления транзистором VT4 питаются напряжением +9 В от стабилизатора на параллельном интегральном стабилизаторе DA1 и транзисторе VT1. Конечно, корректней было бы применить трансформатор с вторичной обмоткой на нужное напряжение и с выпрямителем. Но с целью упрощения напряжение +9 В получено из напряжения питания паяльника. Нужно признать, что при этом транзистор VT1 оказался самым мощным источником тепла в устройстве.

Сетевой шнур, а также шнур паяльника - хорошие антенны, способные излучать широкий спектр помех, создаваемых преобразователем напряжения в "электронном трансформаторе" U1. Для снижения уровня помех применено частичное экранирование отдельных узлов, а также использованы три синфазных помехоподавляющих фильтра на двухобмоточных дросселях L1-L3.

Первый фильтр C1L1C4 препятствует проникновению помех в питающую сеть. Дроссель L2 установлен непосредственно на выходе, к которому подключают паяльник. Фильтр L3C7 снижает уровень помех после выпрямителя. Ценное свойство таких фильтров в том, что они, не оказывая никакого влияния на рабочие дифференциальные (несимметричные) напряжение и ток, хорошо ослабляют синфазные (симметричные) помехи.

Для использования в регуляторе "электронного трансформатора" tRs 60W потребовалась его переделка. Дело в том, что в нем применена обрат-ная связь по току нагрузки, что хорошо при использовании "трансформатора" по назначению, но не в нашем случае, поскольку такая обратная связь существенно сужает интервал допустимой нагрузки. При нагрузке мощностью менее 5...6 Вт преобразователь без доработки мог вообще не заработать. Однако несложная переделка дала ему возможность работать даже без нагрузки.

Все доработки отображены на упрощенной схеме (рис. 4). Цепи, которые необходимо удалить, помечены на ней крестами. Вновь добавленные цепи и элементы выделены красным, а перемотанная обмотка II трансформатора T2 - синим цветом. Нумерация элементов на схеме условна и может не совпадать с их маркировкой на плате устройства.

Подставка-регулятор для паяльника
Рис. 4. Схема с доработками

Прежде всего необходимо выпаять трансформатор T2 и удалить с него обмотку II. Для большей надежности и повышения электробезопасности рекомендую поверх обмотки I нанести несколько слоев изоляции из фторопластовой пленки, нарезанной лентами шириной 10 мм, а на выводы этой обмотки надеть тонкие пластиковые трубки.

Для новой обмотки II я использовал провод МГТФ-0,35, которым намотал 36 витков. Для фиксации выводов вторичной обмотки рекомендуется надеть на них общую термоусаживаемую трубку и прогреть ее феном. После этого можно впаять трансформатор на свое место.

На сетевом входе преобразователя был установлен защитный резистор R1. Рекомендуется вместо него установить терморезистор RK1, например, S153/10/M или аналогичный. Дополнительные конденсатор C1 и резистор R2 можно разместить на небольшом отрезке макетной платы, закрепив его перпендикулярно основной плате преобразователя. Я сделал это с помощью жесткого одножильного медного провода диаметром 1,5...2 мм, припаянного к печатному проводнику, с которым связаны нижний по схеме вывод конденсатора C3 и эмиттер транзистора VT2. Чтобы уменьшить размер по высоте, резистор R2 можно составить из трех последовательно соединенных резисторов сопротивлением 2,2 Ом и мощностью 1 Вт.

С трансформатора T1 необходимо удалить обмотку токовой обратной связи I, представляющую собой виток провода, пропущенный в окно магнитопровода. На плате вместо этого витка следует впаять перемычку. Новую цепь обратной связи сделайте из отрезка провода МГТФ-0,07. Один его конец припаяйте к резистору R2, сделайте на трансформаторе T2 два витка (обмотка III) этого провода, затем пропустите его сквозь окно магнитопровода трансформатора T1 (обмотка Ia) и припаяйте провод к другому выводу резистора R2. Если при проверке преобразователь не заработает, извлеките провод обмотки Ia из трансформатора T1 и пропустите его сквозь окно магнитопровода в противоположном направлении.

Подставка-регулятор для паяльника
Рис. 5. Эскиз корпуса устройства

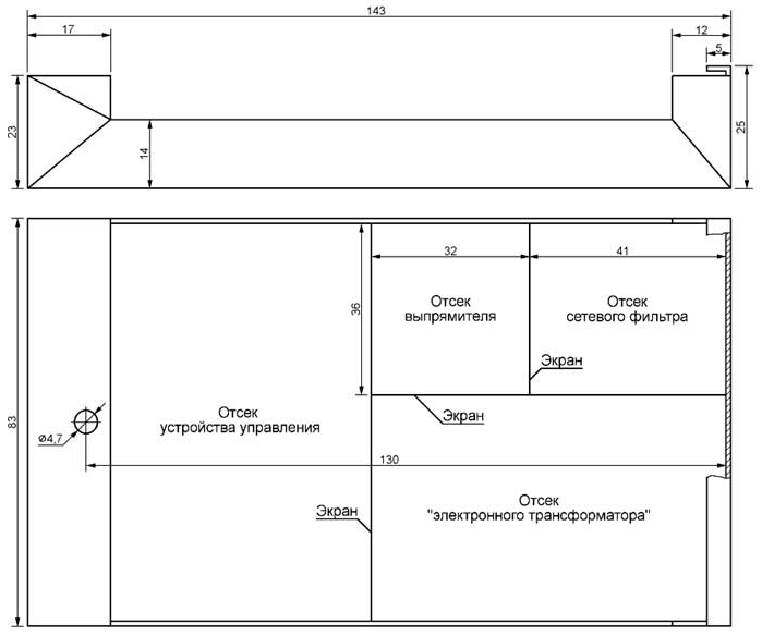
Корпус устройства изготовлен из алюминиевого листа толщиной 1 мм по эскизу, показанному на рис. 5. Ширина и высота корпуса ограничены внутренними размерами "подвала" подставки для паяльника, а в длину он на 10 мм больше длины подставки. В местах сгибов в заготовке прорежьте канавки, например, резаком из ножовочного полотна. Их глубина должна быть достаточной для сгибания листа вручную с некоторым усилием. Слишком глубоко резать не следует, это ухудшит прочность конструкции. При разметке развертки необходимо помнить, что на сгибах необходимо учитывать толщину алюминиевого листа.

В передней (правой, согласно рис. 5) части корпуса сделана полка шириной 5 мм, которая выше остальной его части на 2 мм. Эта полка - своеобразный замок, куда входит передняя часть подставки. В левой, согласно эскизу, части корпуса просверлено отверстие, в котором развальцована невыпадающая гайка М2,5 с таким расчетом, чтобы после установки передней части подставки в замок ее задняя часть не менее чем наполовину перекрыла резьбовое отверстие гайки. Чтобы резьба открылась, напротив установленной гайки в задней части подставки сделана круглым надфилем выемка. Затем подставка закреплена на корпусе винтом.

В передней стенке корпуса следует подготовить отверстия для винтов М3, служащих для крепления транзисторов преобразователя, для резиновой проходной втулки под сетевой шнур и для сетевого выключателя SA1. Расположение отверстий и их размер уточняйте по месту исходя из наличия деталей и их конструктивных особенностей.

В задней стенке корпуса должны быть просверлены отверстия под розетку для паяльника XS1, кнопку SB1 и светодиод HL1. Положение отверстий под кнопку и светодиод определите перед установкой в корпус печатной платы устройства управления. Розетку установите в правом верхнем (согласно рис. 5) углу отсека устройства управления как можно дальше от дна корпуса, потому что под розеткой будет находиться часть печатной платы с установленным на ней пьезоизлучателем HA1.

Рекомендую для безопасности заменить стандартную вилку паяльника другой, несовместимой с обычной сетевой розеткой, а на регуляторе установить в качестве XS1 соответствующую новой вилке розетку. Это исключит возможность случайно включить паяльник в сеть.

Далее изготовьте из алюминиевого листа толщиной около 0,5 мм экраны, разделяющие отсеки корпуса. Их высота должна быть максимально возможной. Нижнюю часть каждого экрана шириной 5 мм отогните под прямым углом и прикрепите к корпусу потайными заклепками диаметром 1,5...2 мм. Использование заклепок обусловлено малыми зазорами между дном корпуса и нижними сторонами печатных плат. Зазоры между краями печатных плат и экранами должны быть шириной не менее 1 мм, чтобы в них вошли изоляционные короба из прессшпана.

В верхней, согласно рис. 5, части отсека устройства управления установите алюминиевую пластину-теплоотвод для транзисторов VT1 и VT4. Ее размеры - 50x20 мм, толщина - 2,5.3 мм. Пластину приклепайте к дну корпуса, предварительно смазав соприкасающиеся поверхности теплопроводной пастой КПТ-8.

Внешний вид собранного устройства (без установленной на нем подставки для паяльника) показан на рис. 6.

Подставка-регулятор для паяльника
Рис. 6. Внешний вид устройства

Чертеж односторонней печатной платы сетевого фильтра изображен на рис. 7. В отверстие большого диаметра, находящееся под дросселем L1, вставляют со стороны печатных проводников и развальцовывают невыпадающую гайку М2,5 высотой не более 3 мм. Она предназначена для винта, крепящего плату к дну корпуса, в котором нужно просверлить соответствующее отверстие.

Подставка-регулятор для паяльника
Рис. 7. Чертеж односторонней печатной платы сетевого фильтра

Для плавкой вставки FU1 установите на плате держатели S1050. Конденсаторы C1 и C4 - К73-17, дроссель L1 использован готовый от неисправного прибора. Индуктивность каждой его обмотки - 3,3 мГн. В отверстия для внешних соединении платы рекомендую установить монтажные стойки, например, из штыревых контактов разъемов PLD или PLS.

Перед установкой печатной платы сетевого фильтра в корпус вырежьте из прессшпана толщиной 0,5 мм заготовку короба по размеру отсека корпуса и сложите его. Боковые стенки короба должны быть выше всех элементов, установленных на плате. Такой короб гарантированно изолирует корпус регулятора от цепей с сетевым напряжением на плате. В коробе нужно заранее сделать отверстия для выключателя SA1, сетевого шнура и винта крепления платы.

Вставив короб в отсек, установите в него и закрепите со стороны дна корпуса винтом печатную плату. Длина винта должна быть такой, чтобы его конец не выступал над верхней поверхностью платы. Далее установите выключатель SA1 (я применил TNX-01) и проходную резиновую втулку для сетевого шнура.

Чертеж печатной платы выпрямителя показан на рис. 8. Печатные проводники имеются на обеих ее сторонах. Конденсатор C7 должен быть способен работать в импульсном режиме на повышенной частоте. Поэтому здесь использован конденсатор серии EXR фирмы HITANO. Можно применить и конденсатор серии ESG или аналогичные конденсаторы других производителей.

Подставка-регулятор для паяльника
Рис. 8. Чертеж печатной платы выпрямителя

Дроссель L3 - от другого устройства с индуктивностью каждой обмотки 15 мкГн. Обратите внимание, что обмотки этого готового дросселя намотаны в разные стороны, поэтому подключать их следует в строгом соответствии с рис. 8. Если готового дросселя нет, его несложно изготовить самостоятельно на подходящем ферритовом кольцевом магнитопроводе. Обмотки наматывают сложенным вдвое лакированным проводом диаметром 0,8 мм в один слой до заполнения. Желательно убедиться, что индуктивность каждой из одинаковых обмоток не менее 15 мкГн.

Приведенные выше рекомендации по установке монтажных стоек, изоляции платы коробом из прессшпана и ее креплению относятся и к этой плате. Такой же короб необходимо изготовить и для извлеченной из корпуса "электронного трансформатора" и доработанной платы преобразователя напряжения. Транзисторы преобразователя для охлаждения нужно будет прижать к передней стенке корпуса через изоляционные прокладки, поэтому высоту прилегающей к ней стенки короба следует тщательно подобрать. Остальные его стенки сделайте максимальной высоты.

Временно установив плату преобразователя в предназначенный для нее отсек, уточните места прижатия транзисторов к корпусу. Затем установите на эти места изолирующие слюдяные пластины толщиной не менее 0,15 мм, предварительно смазанные теплопроводящей пастой. Размеры этих пластин должны быть на 2...3 мм больше соответствующих размеров корпусов транзисторов.

Необходимо заранее припаять к плате преобразователя входные и выходные провода. Входные - МГШВ, выходные - МГТФ-0,35. Вставив изолирующий короб в отсек, установите в него плату преобразователя, предварительно смазав транзисторы со стороны теплового контакта с корпусом теплопроводящей пастой. Затем прижмите транзисторы к передней стенке корпуса пластмассовым или металлическим прижимом, используемым в "электронном трансформаторе". Если прижим металлический, рекомендую подложить под него прокладку из прессшпана, чтобы исключить касание прижимом компонентов на плате преобразователя.

Двухсторонняя печатная плата устройства управления изображена на рис. 9. На ней предусмотрены места не для одной, как на прочих платах, а для трех невыпадающих гаек. Их рекомендуется развальцевать до начала монтажа деталей, некоторые из которых могут частично перекрыть гайки. После развальцовки гаек нужно, используя плату в качестве шаблона, разметить и просверлить крепежные отверстия в дне корпуса.

Подставка-регулятор для паяльника
Рис. 9. Двухсторонняя печатная плата устройства управления

Имейте в виду, что в модуле Arduino Pro Mini разъем для программирования имеет довольно большую высоту, а на нижней поверхности подставки для паяльника есть выступ, который при неудачной установке платы управления может упереться в этот разъем. Во избежание этого следует не только быть особенно внимательным при установке платы, но и вставить выводы модуля Arduino максимально глубоко в предназначенные для них отверстия, а после пайки обрезать выступающие снизу части выводов.

Смонтируйте на плату все детали, за исключением транзисторов VT1 и VT4, не забывая, что выводы деталей, к которым подходят печатные проводники на двух сторонах платы, необходимо пропаивать с обеих сторон. После монтажа уточните положение отверстий для кнопки SB1 и светодиода HL1 на стенке корпуса и просверлите эти отверстия. При окончательной установке платы следует подложить под нее прокладку из прессшпана.

Установив плату управления, определите положение транзисторов VT1 и VT4 на пластине-теплоотводе и просверлите в ней отверстия для их крепления. Под транзистор VT4 подложите слюдяную прокладку и закрепите его винтом М2,5 с гайкой, надев на винт изоляционную втулку и положив под гайку изоляционную шайбу. Прокладку не забудьте смазать теплопроводящей пастой.

Транзистор 2SC3611 был выбран в качестве VT1, поскольку его пластмассовый корпус можно крепить к теплоотводу без дополнительной изоляции. Однако нанести на стыкующиеся поверхности теплопроводящую пасту все-таки необходимо. Выводы закрепленных на теплоотводе транзисторов припаяйте к предназначенным для них контактным площадкам на плате управления.

Для прохода проводов между платами в разделяющих отсеки экранах сделайте небольшие вырезы. Провода, идущие от платы блока управления к розетке XS1, необходимо пропустить через кольцо типоразмера К10х6х4,5 из феррита 2000НМ1, намотав ими по два витка. Это будет дроссель L2. Остается подключить сетевой шнур.

Рекомендую проверить мультиметром в режиме измерения сопротивления правильность монтажа, отсутствие электрических соединений между корпусом устройстваи его цепями, находящимися под сетевым напряжением. Не лишним будет контроль цепей сетевого напряжения и вторичных цепей преобразователя на замыкания.

В подставке для паяльника необходимо заменить болт, соединяющий ее основание с пружиной, другим, с более плоской головкой. На эту головку рекомендую наклеить изолирующую накладку из прессшпана. Напротив центра трансформатора T2 преобразователя рекомендую приклеить к основанию подставки резиновую пробку. Она дополнительно прижмет плату к корпусу и подавит ее вибрацию, которая может привести к излому выводов транзисторов преобразователя, закрепленных на корпусе устройства.

Для загрузки программы в модуль Arduino Pro Mini необходимы компьютер, подключенный к Интернету, и программатор, желательно с интерфейсом USB. Зайдите на сайт http:// arduino.cc и скачайте там бесплатную программу Arduino IDE - среду разработки программ для Arduino. Установив эту программу на компьютер, прилагаемый к статье файл Reg_Sold.ino откройте в ней.

В меню "Инструменты→Плата" выберите пункт "Arduino Pro or Pro Mini", а в меню "Инструменты→Процессор" - пункт "ATmega328 (5V, 16 MHz)". В меню "Инструменты→Программатор" необходимо выбрать из предлагаемого списка тот программатор, который предполагаете использовать для загрузки программы в модуль.

Запустите компиляцию программы, выбрав пункт меню "Скетч→Проверить/ Компилировать". После успешного завершения компиляции подключите программатор к разъему программирования модуля Arduino Pro Mini и к разъему USB компьютера. На плате Arduino Pro Mini должен включиться светодиод LED1. Выберите пункт меню "Скетча Загрузить через программатор". Если загрузка пройдет успешно, о чем будет сообщено в нижней части окна программы, устройство начнет подавать звуковые сигналы, после чего программатор можно отключить.

Теперь пришло время включить устройство и опробовать его работу, не устанавливая подставку на корпус. Включив вилку в сетевую розетку, подключите паяльник к розетке XS1 и включите устройство выключателем SA1. Для первой оценки нормальной работы преобразователя достаточно свечения светодиода HL1 устройства, а также светодиода LED1 на модуле Arduino.

Цифровым мультиметром измерьте постоянное напряжение между проводами, соединяющими плату выпрямителя с платой управления. Оно должно быть не менее 36 В и не более 45 В. Чрезмерно высокое напряжение будет способствовать сильному нагреву транзистора VT1.

Измерьте выходное напряжение стабилизатора на эмиттере транзистора VT1 относительно общего провода (минусового вывода конденсатора C7). Оно должно быть не менее 8,5 В и не более 9,5 В, иначе следует подобрать сопротивление резистора R5.

Выключите устройство выключателем SA1 и подключите параллельно паяльнику мультиметр в режиме измерения постоянного напряжения на пределе не менее 100 В. После включения устройства мультиметр покажет, как нарастает до максимума напряжение на паяльнике. При этом светодиод HL1 должен светить непрерывно. Для ускорения нагрева напряжение будет оставаться максимальным около минуты. За это время микроконтроллер модуля Arduino вычислит сопротивление нагревателя паяльника, используя измеренные значения напряжения и тока. Поскольку даже однотипные паяльники могут иметь нагреватели разного сопротивления, при замене паяльника необходимо выключать и вновь включать устройство, чтобы оно могло измерить его сопротивление.

Далее устройство перейдет в режим 3 с выводом короткого звукового сигнала. Светодиод сигнализирует об этом трехкратным миганием. Мультиметр покажет снижение напряжения, которое устройство станет регулировать, поддерживая мощность нагревателя равной установленной для этого режима.

Нажатиями на кнопку SB1 необходимо убедиться, что возможно включение всех пяти режимов. Каждое нажатие должно сопровождаться звуковым сигналом. Число миганий светодиода HL1 после него должно быть равно номеру режима. Убедившись по мультиметру, что процесс регулирования напряжения не носит колебательного характера, можно переходить к следующему режиму. По достижении режима 5 нажатие на кнопку включит режим 4 и далее в порядке уменьшения номера. В режиме 1 нажатие на кнопку установит режим 2 и далее до режима 5.

Отключите мультиметр, установите режим 3 и проверьте устройство на обнаружение обрыва паяльника и замыкания идущих к нему проводов. Для проверки на обрыв извлеките вилку паяльника из розетки XS1, не выключая устройство. Должен быть подан характерный звуковой сигнал, а светодиод HL1 должен мигнуть дважды. После этого устройство станет периодически проверять, не восстановлена ли цепь паяльника, переходя в установленный режим и выключая звуковую сигнализацию. Если вставить вилку паяльника обратно в розетку XS1, устройство, обнаружив это, перейдет в нормальный режим работы.

Для проверки обнаружения замыкания отключите устройство от сети, извлеките вилку паяльника из розетки XS1 и соедините ее гнезда проволочной перемычкой. После включения в сеть устройство должно, обнаружив замыкание, подать звуковой сигнал и дважды кратковременно выключить светодиод HL1. Дальнейшие проверки на отсутствие замыкания не производятся. Восстановить работу устройства можно только выключением и последующим включением сетевого напряжения после устранения причины замыкания.

Используемые в устройстве компоненты можно заменить аналогами или компонентами, близкими по параметрам. Резисторы могут быть любого типа указанной на схеме мощности. Резисторы R5 и R6 рекомендуется применить с допуском по сопротивлению ±1 %. Конденсаторы C5, C6, C8, C9 - керамические. Для переключения режимов применена тактовая кнопка TS-A3PV-130 с толкателем длиной 7 мм. Светодиод HL1 может быть любого типа и цвета.

В качестве звукового сигнализатора HA1 установлен пьезоэлемент FTBD-20T-3,9A1 диаметром 20 мм с резонансной частотой 3,9 кГц. При необходимости можно использовать пьезоэлемент с другой резонансной частотой, если его габариты этому не препятствуют. Новое значение частоты следует указать в программе. Для этого, открыв файл Reg_Sold.ino в Arduino IDE, найдите в нем строку

#define REZ_FREQ 3900.

В ней нужно заменить число 3900 новым значением резонансной частоты пьезоэлемента в герцах. Откомпилиров измененную программу, загрузите ее в микроконтроллер описанным выше способом.

Программа микроконтроллера: ftp://ftp.radio.ru/pub/2017/02/reg_sold.zip.

Автор: А. Дымов

Смотрите другие статьи раздела Технологии радиолюбителя.

Читайте и пишите полезные комментарии к этой статье.

<< Назад

Последние новости науки и техники, новинки электроники:

Дети, растущие рядом с природой, обретают крепкие кости 02.03.2026

Влияние окружающей среды на здоровье человека становится все более очевидным, особенно в детском возрасте. Новое исследование, опубликованное в журнале JAMA Network Open, показывает, что близость к природе напрямую связана с крепостью костей у детей. Ученые установили, что у детей, чьи дома окружены природными территориями в радиусе 1000 метров на 25% больше обычного, риск развития крайне низкой плотности костей снижается на 65%. Для проведения исследования были проанализированы данные более 300 детей, проживающих в городских, пригородных и сельских районах Фландрии в Бельгии. Плотность костной ткани у детей в возрасте от четырех до шести лет оценивалась с помощью ультразвуковых методов. Такой подход позволил безопасно и точно измерить состояние костей на ранних этапах формирования скелета. При анализе учитывались ключевые факторы, влияющие на рост и развитие детей: возраст, вес, рост, этническая принадлежность и уровень образования матери. На основании этих параметров исследоват ...>>

Самовосстанавливающаяся инфраструктура будущего 02.03.2026

Современные мосты и бетонные конструкции по всему миру сталкиваются с проблемой устаревания и износа. Многие сооружения, построенные до 1980-х годов, постепенно теряют свою несущую способность, что требует дорогого ремонта или полной замены. Недавние разработки ученых из Швейцарских федеральных лабораторий материаловедения и технологий (Empa) предлагают инновационное решение - систему укрепления бетонных конструкций с помощью "умной стали", способной самостоятельно устранять трещины и повреждения. В основе новой технологии лежит арматура из сплава на основе железа с эффектом памяти формы (Fe-SMA). Этот материал обладает уникальным свойством: при нагревании до 190-200 °C стержни стремятся вернуться к своей первоначальной конфигурации. В бетонной конструкции это создает внутреннее напряжение, которое затягивает трещины и выравнивает деформированные элементы, существенно повышая прочность и долговечность сооружений. Актуальность разработки объясняется критическим состоянием инфрастр ...>>

Поцелуи полезны для здоровья 01.03.2026

Вопрос о том, как социальные связи и близость с партнером отражаются на здоровье человека, привлекает внимание не только психологов, но и специалистов в области микробиологии. Новое исследование показывает, что совместное проживание с любимым человеком может оказывать значительное влияние на микробиом кишечника и общее самочувствие. Доктор Наоми Миддлтон, клинический психологи и эксперт по здоровью кишечника, объяснила, что все аспекты совместной жизни - поцелуи, совместное питание, физическая близость и даже просто пребывание рядом - тесно связаны с поддержанием сбалансированной кишечной микрофлоры. Она подчеркивает, что здоровье экосистемы кишечника во многом определяется социальными взаимодействиями и повседневной близостью с другими людьми. По словам Миддлтон, длительное совместное пребывание с партнером может способствовать увеличению микробного разнообразия в кишечнике, а также снижать воспалительные процессы, связанные со стрессом. Такой эффект обусловлен тем, что микробио ...>>

Случайная новость из Архива

Материал, скрывающий тепловые сигнатуры 05.02.2020

В мире существует не так много материалов, обладающих возможностью скрывать источники тепла - в частности потому, что их изготовление и применение сопряжено с достаточно значительными финансовыми трудностями. Однако сегодня талантливая команда специалистов по химическому инжинирингу из Университета Висконсин-Мэдисон представила свою новую разработку сверхлегкого и тонкого материала, умеющего поглощать значительное количество ультрафиолета и тепла от каких бы то ни было источников - к примеру, его можно использовать для скрытия тепла от тела человека.

По предварительным результатам тестирования данный материал обладает действительно многообещающим характером - он может поглощать до 94% инфракрасного света причем самой разной длины световой волны, включая и волны света, исходящие от человеческого тела. Материал изготовлен из так называемого синтетического "черного кремния", обладающего весьма высокой степенью абсорбирования тепла и света. Хонгуй Сянь, руководитель данной разработки, отмечает, что представленный материал обладает толщиной менее миллиметра и его производство не сопряжено с большими финансовыми затратами.

Также, благодаря его возможности поглощать волны света самой разной волны, потенциально его можно использовать не только на земле, но и в составе специальной летной техники - что некоторым образом превращает его в новую военную разработку. Впрочем, пока что разработчики ничего не говорят о возможности переделки нового материала для военных нужд.

Специалисты отмечают, что черный кремний позволяет поглощать так много света благодаря особенности внутренней его конструкции в составе материала - дело в том, что они использовали частицы серебра для изменения кремния таким образом, что он формировал нечто вроде длинных нанопроводов внутри структуры - между которыми и "застревает" проводимый свет. Стоит отметить, что текущий концепт данной разработка не является финальным и ученых ждет в дальнейшем длительная работа по его улучшению.

Другие интересные новости:

▪ Видеомагнитофоны уходят в историю

▪ Оптическая ракета

▪ Роботизированная мебель от IKEA

▪ Модульный беспилотный электромобиль

▪ Разработан стабильный нанографеновый магнит

Лента новостей науки и техники, новинок электроники

 

Интересные материалы Бесплатной технической библиотеки:

▪ раздел сайта Усилители низкой частоты. Подборка статей

▪ статья Связи с общественностью. Шпаргалка

▪ статья Кто в советское время был удостоен премии за изобретение машины времени? Подробный ответ

▪ статья Из истории географических карт. Советы туристу

▪ статья Светодиодное устройство Солнышко. Энциклопедия радиоэлектроники и электротехники

▪ статья Электризация трением и получение рисунка на стекле. Химический опыт

Оставьте свой комментарий к этой статье:

Имя:


E-mail (не обязательно):


Комментарий:





Главная страница | Библиотека | Статьи | Карта сайта | Отзывы о сайте

www.diagram.com.ua

www.diagram.com.ua
2000-2026