Menu Home

Бесплатная техническая библиотека для любителей и профессионалов Бесплатная техническая библиотека


Усовершенствование паяльника Момент. Энциклопедия радиоэлектроники и электротехники

Бесплатная техническая библиотека

Энциклопедия радиоэлектроники и электротехники / Технологии радиолюбителя

Комментарии к статье Комментарии к статье

Автор делится опытом усовершенствования паяльника "Момент". После несложной доработки, занявшей всего несколько часов и потребовавшей десятка радиодеталей, пользоваться им стало гораздо удобнее.

Такой паяльник имеется у многих радиолюбителей. Его особенность понятна из названия - жало разогревается в течение нескольких секунд. И чем больше мощность нагрева, тем меньше времени требуется для достижения нужной температуры. Но при пайке большая мощность уже не нужна - жало перегревается, канифоль быстро обгорает и пайка получается низкокачественной. Приходится регулировать температуру, манипулируя кнопкой включения: отпускать ее при перегреве жала и снова нажимать, когда оно слишком остынет. При известной сноровке пайка получается неплохой. Понятно, что это очень неудобно, да и отвлекает от работы, потому что приходится постоянно следить за температурой.

Приобретя паяльник "Момент" польского производства мощностью 100 Вт, я пользовался им нечасто. В основном, когда было необходимо однократно что-нибудь отпаять или припаять, а ждать разогрева обычного паяльника для одной единственной пайки не хотелось.

Позже стал включать этот паяльник через вмонтированный в монтажный стол регулируемый автотрансформатор. Жало больше не перегревалось, но его разогрев затягивался до нескольких десятков секунд. Впрочем, это все равно было гораздо быстрее, чем ждать, когда нагреется обычный паяльник. И вот тогда я подумал, что нужно совместить быстрое нагревание жала с регулировкой его температуры.

Первоначально я применил для этого обычный переключатель, с помощью которого подключал паяльник сначала напрямую к сети (для быстрого разогрева), а затем - через автотрансформатор, чтобы жало не перегревалось во время пайки. Недостаток такого решения очевиден - каждый раз, беря паяльник в руки, нужно тянуться к установленному довольно далеко от него переключателю. Тем не менее около месяца пользовался паяльником именно так, пока не взялся за эту проблему всерьез.

Родилась мысль применить реле времени, чтобы оно после нескольких секунд разогрева переключало паяльник на пониженное напряжение. Вместо громоздкого регулируемого автотрансформатора планировалось использовать тринисторный регулятор напряжения. Уже начал подбирать корпус, чтобы смонтировать в нем реле времени с регулятором напряжения. Но в процессе этого подбора, взвешивая все за и против этой идеи, пришел к выводу, что реле времени - не лучший вариант. Построенное по простой схеме, оно не обеспечит стабильной выдержки в условиях колеблющегося напряжения в сети, изменяющейся температуры и скорости движения окружающего паяльник воздуха. А собирать слишком сложное устройство совсем не хотелось.

Исходя из этого, я пришел к выводу, что радиолюбитель все-таки должен сам переключать паяльник с питания полным напряжением сети на пониженное напряжение именно в тот момент, когда сочтет это необходимым. Но установить нужный для этого переключатель или кнопку лучше всего на самом паяльнике. А чтобы не тянуть от этого переключателя провода к регулятору напряжения, нужно смонтировать регулятор внутри корпуса паяльника. Это позволит отказаться от отдельного корпуса для регулятора. Ведь на рабочем столе радиолюбителя и так всегда не хватает места.

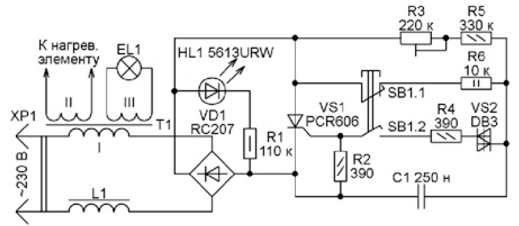
Для понижения мощности нагрева я использовал широко известный тринисторный фазоимпульсный регулятор мощности, включив его в цепь первичной обмотки трансформатора паяльника "Момент". Схема такого регулятора приведена на рис. 1. Напряжение поступает на него при включении вилки XP1 в сетевую розетку. Поскольку управляющий электрод тринистора VS1 разомкнутыми контактами SB1.2 кнопки отключен от фазосдвигающей цепи, тринистор закрыт, ток через обмотку I трансформатора T1 не течет.

Усовершенствование паяльника Момент
Рис. 1. Схема регулятора

В этом режиме индикаторный светодиод HL1 светится, сигнализируя, что вилкаXP1 включена в розетку, в которой присутствует напряжение, а сетевой шнур, обмотка I трансформатора T1 и дроссель L1 не имеют обрывов. Светодиод должен быть красного цвета свечения и достаточно ярким, что поможет не забыть вынуть вилку XP1 из розетки по завершении работы.

Контакты SB1.2 принадлежат уже имеющейся в паяльнике кнопке включения. Они перенесены из цепи первичной обмотки трансформатора в цепь управляющего электрода тринистора VS1. И вот почему. При размыкании контактов, находящихся в цепи обладающей большой индуктивностью первичной обмотки трансформатора, возникает импульс напряжения самоиндукции, который вызывает искрение контактов, что приводит к их преждевременному износу. В нашем случае этот импульс, амплитуда которого бывает гораздо больше номинального сетевого напряжения, был бы приложен и к диодам выпрямительного моста VD1, и к тринистору VS1, создавая опасность их пробоя.

Дополнительные контакты SB1.1 (микровыключатель МП3) установлены на кнопке включения при доработке. Микровыключатель закреплен термоклеем так, чтобы при нажатии на кнопку сначала замкнулись ее контакты SB1.2 и лишь при дальнейшем нажатии разомкнулись контакты микропереключателя.

При частичном нажатии на кнопку, вызвавшем лишь замыкание контактов SB1.2, регулятор мощности начинает работать. Поскольку через оставшиеся замкнутыми контакты SB1.1 резистор R6 шунтирует резисторы R3 и R5 фазосдвигающей цепи, три-нистор VS1 открывается в самом начале каждого полупериода сетевого напряжения и на первичную обмотку трансформатора поступает практически полное напряжение сети. Паяльник быстро разогревается.

В этом режиме падение напряжения на тринисторе VS1 минимально, поэтому светодиод HL1 не светится, что сигнализирует об идущем разогреве паяльника. Когда нужная температура достигнута, следует нажать на кнопку до упора. Контакты SB1.1 разомкнутся, резистор R6 перестанет шунтировать резисторы R3 и R5, поэтому задержка открывания тринистора увеличится. Мощность нагревания паяльника уменьшится. При этом станут светить с неполной яркостью светодиод HL1 и контрольная лампа паяльника EL1. Трансформатор негромко гудит, так как на него поступает напряжение искаженной формы. Все это сигнализирует, что паяльник работает на пониженной мощности, зависящей от положения движка подстроечного резистора R3.

Нажать на кнопку включения паяльника так, чтобы контакты SB1.2 разомкнулись, а контакты SB1.1 остались замкнутыми, не просто, нужна тренировка и внимательность. Но это облегчается тем, что во время разогрева паяльник просто держат в руке, не отвлекаясь на пайку. Во время пайки на кнопку нужно нажать до упора и удерживать ее в таком положении, что совсем несложно. Именно поэтому разогрев происходит при кнопке, нажатой до половины, а пайка - при нажатой до упора, а не наоборот.

Управление паяльником с помощью одной кнопки позволяет при необходимости быстро повысить температуру жала, слегка отпустив кнопку. Когда необходимость в этом проходит, кнопку вновь нажимают до упора и температура понижается до заданной подстроечным резистором R3.

Налаживать этот регулятор так же тщательно, как описано в моей статье "Усовершенствование прибора для выжигания" ("Радио", 2014, №9, с. 44, 45), нет необходимости. Единственно, сопротивление резистора R5 подберите таким, чтобы при полностью введенном подстроечном резисторе R3 припой еле-еле плавился, а при полностью выведенном температура жала была достаточной для нормальной пайки.

Поскольку регулятор встраивается в корпус паяльника, используемые детали должны быть малогабаритными. Тринистор PCR606 взят из исправного блока переключения от китайской гирлянды, лампы которой перегорели. Естественно, в разных блоках могут быть установлены разные тринисторы (обычно PCR406, PCR606, PCR806), но их параметры очень близки, поэтому подойдет любой исправный. Выпрямительный мост RC207 рекомендую заменять мостом такой же круглой формы, например, 2W10M, BR810. Такие мосты имеют небольшие габариты и идеально подходят для навесного объемного монтажа. У них довольно жесткие выводы. Если отогнуть выводы в разные стороны, на них удобно паять остальные детали устройства. Конечно же, подойдут и другие выпрямительные мосты, с допустимым обратным напряжением не менее 600 В и выпрямленным током не менее 300 мА.

Симметричный динистор DB3 был взят из балласта неисправной энергосберегающей лампы. Его можно заменить на DB4 или, если позволяет место, на отечественный динистор КН102А, естественно, соблюдая полярность его подключения. Из такого же балласта взят и конденсатор C1.

Вместо микропереключателя МП3 можно применить другой, подходящий по размерам. В качестве R3 я применил подстроечный резистор СП3-1б, просверлив для его круглой вращающейся части со шлицом отверстие диаметром 8,1 мм в корпусе паяльника. Сам резистор приклеил термоклеем с внутренней стороны корпуса. В итоге получилось очень удобно (рис. 2) - ничего не торчит, не мешается, а корректировать температуру жала очень просто даже во время пайки.

Усовершенствование паяльника Момент
Рис. 2. Резистор СП3-1б

Дроссель L1 содержит пять слоев лакированного провода диаметром 0,6...0,7 мм, аккуратно намотанных виток к витку на ферритовом стержне диаметром 8...10 мм и длиной 2,5...3 см. Поместить его можно в ручке паяльника.

Подробно описывать размещение регулятора в корпусе паяльника смысла нет. Оно зависит от особенностей конструкции паяльника и применяемых деталей. Пояснений требует только установка микровыключателя SB1.1 и светодиода HL1. Иногда конструкция паяльника такова, что не удается установить микровыключатель так, чтобы при нажатии на кнопку выключателя сначала замыкались ее контакты SB1.2, а лишь затем размыкались контакты микровыключателя SB 1.1. В этом случае для переключения режима работы регулятора придется использовать отдельную кнопку или выключатель, установив его в удобном для нажатия свободным (например, большим) пальцем месте.

Для светодиода HL1 я не стал сверлить отверстие. Корпус моего паяльника сделан из желтой пластмассы, через которую прекрасно видно свечение этого светодиода. Если же корпус паяльника непрозрачен, просверлите отверстие для светодиода в таком месте, чтобы он был хорошо виден, но не слепил глаза, мешая работе.

Несколько слов о лампе подсветки (EL1 на рис. 1). Она довольно часто перегорает, поэтому целесообразно заменить ее светодиодом белого свечения. Яркость подсветки получится даже большей, чем с лампой накаливания. Поэтому рекомендую, когда в вашем паяльнике лампа подсветки в очередной раз перегорит, заменить ее светодиодом.

Сделать это очень просто. Оберните перегоревшую лампу бумагой и отломите плоскогубцами стеклянную колбу от цоколя. Внутреннюю боковую поверхность цоколя очистите от остатков стекла и клея, которым была приклеена колба. Работать необходимо очень осторожно, чтобы не порезаться осколками стекла, и желательно в защитных очках, чтобы не поранить осколками глаза.

Припаяйте один вывод светодиода к центральному контакту, а второй - к боковой поверхности цоколя. Всю конструкцию можно залить каким-либо клеем для упрочнения, но делать это совсем не обязательно. Светодиод можно взять любого типа в прозрачном корпусе.

Напряжение обмотки III трансформатора паяльника - всего 2...2,5 В. Этого недостаточно для непосредственного подключения к ней светодиода белого свечения. Поэтому для него собран по схеме, представленной на рис. 3, выпрямитель с удвоением напряжения.

Усовершенствование паяльника Момент
Рис. 3. Схема выпрямителя

Ёмкость конденсаторов C2 и C3 подберите опытным путем, контролируя ток светодиода. Сначала установите конденсаторы емкостью по 20 мкФ. С ними ток через светодиод у меня получился около 20 мА. Если этого недостаточно, установите конденсаторы большей емкости.

Подбирайте ток при включенном регуляторе, чтобы яркость подсветки получилась достаточной для пайки. Естественно, во время разогрева яркость будет больше, но усложнять устройство, добавляя стабилизатор тока, я считаю излишним, да и места для него просто не нашлось.

Диоды КД105Б можно заменить любыми выпрямительными малогабаритными диодами с обратным напряжением не менее 20 В и допустимым выпрямленным током не менее 50 мА. Например, КД102А, КД103А или КД105 с другим буквенным индексом.

Собран умножитель на плате из фольгированного стеклотекстолита размерами 30x12 мм. Чертеж ее не приведен ввиду его простоты. Если применить диоды КД102А или КД103А, то размеры платы умножителя могут быть еще меньше. Поместить ее можно в любом свободном месте корпуса. Например, как показано на рис. 4. При соединении платы с патроном учитывайте полярность изготовленной светодиодной лампы.

Усовершенствование паяльника Момент
Рис. 4. Размещение платы умножителя в корпусе

Автор: А. Карпачев

Смотрите другие статьи раздела Технологии радиолюбителя.

Читайте и пишите полезные комментарии к этой статье.

<< Назад

Последние новости науки и техники, новинки электроники:

Психологическое состояние и старение 26.04.2026

Наука все чаще рассматривает старение не только как биологический процесс, но и как явление, тесно связанное с психологическим состоянием человека. Эмоциональное благополучие, уровень стресса и ощущение социальной включенности могут напрямую влиять на то, как быстро изнашивается организм на клеточном уровне. Китайские исследователи провели масштабный анализ данных людей старше 45 лет и обнаружили важную закономерность: такие факторы, как одиночество и субъективное ощущение несчастья, связаны с ускорением биологического старения примерно на 1,65 года. Иными словами, внутреннее эмоциональное состояние может "добавлять" организму лишний возраст даже при одинаковом паспортном возрасте. Чтобы получить более точную оценку биологического старения, ученые использовали комплексный подход. В их анализ вошли 16 биомаркеров крови, семь биометрических параметров, а также данные, связанные с биологическим полом участников. Такой набор позволил сформировать более многослойную картину состояния ...>>

BMW i7 2027 26.04.2026

Компания BMW представила обновленный флагманский седан BMW i7 модельного года 2027, который стал заметным шагом в эволюции линейки. Внешность автомобиля сохранила узнаваемые черты бренда, однако была переосмыслена в стилистике Neue Klasse. Фирменная решетка радиатора стала шире и ниже, получив светодиодную подсветку, а передняя оптика разделилась на два уровня: основные фары смещены вниз, а тонкие дневные ходовые огни расположены выше. Задняя часть получила удлиненные фонари и обновленный матовый логотип, подчеркивающий современный характер модели. Интерьер BMW i7 2027 года во многом строится вокруг новой системы Panoramic iDrive. Она выводит информацию на всю нижнюю часть лобового стекла, создавая расширенное поле визуализации данных для водителя. Центральную роль по-прежнему играет 17,9-дюймовый дисплей, а передний пассажир впервые получает собственный экран диагональю 14,6 дюйма, который автоматически затемняется при отвлечении водителя. Задняя часть салона остается ориенти ...>>

Новизна корма влияет на кошачий аппетит 25.04.2026

Пищевое поведение животных часто кажется простым, но на деле оно зависит от множества тонких сенсорных и когнитивных механизмов. Особенно это заметно у кошек, чьи предпочтения в еде могут меняться не только из-за насыщения, но и из-за восприятия вкуса и запаха. Новое исследование японских ученых позволило точнее понять, почему питомцы нередко оставляют корм в миске. В лабораторных условиях исследователи из Японии наблюдали за двенадцатью кошками, чтобы изучить, как меняется их аппетит при повторяющемся питании. Животным поочередно предлагали шесть видов промышленного сухого корма, обозначенных от A до F, что позволило сравнить их предпочтения и оценить стабильность потребления. В ходе экспериментов выяснилось, что корм F оказался наиболее привлекательным для кошек и заметно опережал остальные варианты по уровню потребления. Однако даже он не сохранял свою "привлекательность" при многократном повторении: когда один и тот же корм предлагали шесть раз подряд в течение двух часов, жи ...>>

Случайная новость из Архива

Беспилотный автомобиль вычислит лихачей 04.04.2022

В Мэрилендском университете разработали новую методику симуляции поведения водителей на дороге для обучения автономных транспортных средств.

Метод моделирования дорожных ситуаций, разработанный исследователями из Университета Мэриленда, основан на классификации поведения других участников дорожного движения. Эта модель, которую авторы назвали CMetric, анализирует траектории движения других водителей и пешеходов. На основе анализа и данных, получаемых с использованием компьютерного зрения, алгоритм может предсказывать возможные действия участников дорожного движения.

"С помощью CMetric наш симулятор может генерировать виртуальных автомобилистов с различным стилем вождения для предварительного обучения беспилотных машин, - говорит Ангелос Маврогианнис, один из разработчиков модели. - Моделирование разнородного поведения при вождении - основной элемент нашей работы. Мы используем модель глубокого обучения с подкреплением, основанную на DQN (Deep Q-Network)".

Разработчики отмечают, что в последние годы многие компании работают над созданием безопасных и надежных беспилотных транспортных средств. Однако для повсеместного использования такие машины должны уметь передвигаться по самым разным дорогам, не сталкиваться с другими транспортными средствами, пешеходами, велосипедами, животными или иными препятствиями.

"Несмотря на большой интерес к автономному транспорту, современные методы искусственного интеллекта не учитывают поведение людей-водителей или других беспилотников на дороге, - указывает профессор Динеш Маноча, соавтор работы. - Цель нашей работы - создать надежные технологии, которые будут обнаруживать и классифицировать поведение других участников движения (машин, автобусов, грузовиков, велосипедов, пешеходов) и использовать полученные данные при движении".

Поведение за рулем, по мнению разработчиков, можно разделить на две основные категории: консервативное и агрессивное вождение. Консервативные водители более осторожны и внимательны, а агрессивные водители склонны к опасным маневрам и резким движениям.

Точное обнаружение этих моделей поведения может быть очень полезным для автономных транспортных средств, особенно в критические моменты (например, при смене полосы движения или въезде на шоссе). Понимание действий других водителей позволяет ИИ соответствующим образом адаптировать свою траекторию, принять меры безопасности.

"Автономные навигационные системы обычно обучаются перед проведением полевых испытаний, - сказал Рохан Чандра, соавтор разработки. - Мы представляем новый симулятор, основанный на поведении, который может имитировать большое количество различных вариантов поведения, наблюдаемых в реальных сценариях дорожного движения. Это означает, что базовая навигационная система может быть обучена обрабатывать сложное поведение водителей в городской среде".

Другие интересные новости:

▪ Батареи на основе бумаги

▪ Крокодилы пустыни

▪ Рекорд автоматической подводной лодки

▪ Автомобильный видеорегистратор

▪ Паровозик из ромашки

Лента новостей науки и техники, новинок электроники

 

Интересные материалы Бесплатной технической библиотеки:

▪ раздел сайта Конспекты лекций, шпаргалки. Подборка статей

▪ статья Бывали дни веселые. Крылатое выражение

▪ статья Что измеряют по шкале Рихтера? Подробный ответ

▪ статья Уход за кожей. Медицинская помощь

▪ статья Монтаж и демонтаж элементов. Энциклопедия радиоэлектроники и электротехники

▪ статья Универсальный УКВ ЧМ приемник. Энциклопедия радиоэлектроники и электротехники

[an error occurred while processing this directive] Оставьте свой комментарий к этой статье:

Имя:


E-mail (не обязательно):


Комментарий:





Главная страница | Библиотека | Статьи | Карта сайта | Отзывы о сайте

www.diagram.com.ua

www.diagram.com.ua
2000-2026