Menu Home

Бесплатная техническая библиотека для любителей и профессионалов Бесплатная техническая библиотека


Термостабилизатор жала паяльника. Энциклопедия радиоэлектроники и электротехники

Бесплатная техническая библиотека

Энциклопедия радиоэлектроники и электротехники / Технологии радиолюбителя

Комментарии к статье Комментарии к статье

Автор предлагает доступное для повторения устройство для поддержания оптимальной температуры жала паяльника путем измерения сопротивления нагревателя во время кратковременных отключений его от сети.

На страницах радиотехнических журналов неоднократно публиковались различные устройства управления температурой жала паяльника, использующие нагреватель паяльника в качестве датчика температуры и поддерживающие ее на заданном уровне. При ближайшем рассмотрении оказывается, что все эти регуляторы являются всего лишь стабилизаторами тепловой мощности нагревателя. Они, конечно, дают определенный эффект: меньше выгорает жало и паяльник не так сильно перегревается, пока лежит на подставке. Но это еще далеко до управления именно температурой жала.

Рассмотрим кратко динамику тепловых процессов в паяльнике. На рис. 1 представлены графики изменения температуры нагревателя и жала паяльника с момента выключения нагревателя. На графиках видно, что в первые доли секунды разность температур настолько велика и непостоянна, что температуру нагревателя в этот момент никак нельзя использовать для точного определения температуры жала, а именно так работают все ранее опубликованные регуляторы, в которых нагреватель используют в качестве датчика температуры. Из рис. 1 видно, что кривые зависимости температуры жала и нагревателя от времени его выключения только через две и тем более три-четыре секунды достаточно сближаются для того, чтобы с достаточной точностью интерпретировать температуру нагревателя как температуру жала. Кроме того, разность температур становится не только малой, но и практически постоянной. По мнению автора, именно регулятор, измеряющий температуру нагревателя через определенное время после его отключения, способен более точно управлять температурой жала.

Термостабилизатор жала паяльника
Рис. 1. Графики изменения температуры нагревателя и жала паяльника с момента выключения нагревателя

Интересно сравнить достоинства такого регулятора с паяльной станцией, использующей датчик температуры, встроенный в жало паяльника. В паяльной станции изменение температуры жала паяльника сразу вызывает реакцию устройства управления, причем повышение температуры нагревателя пропорционально изменению температуры жала. Волна изменения температуры доходит до жала паяльника через 5...7 с. При изменении температуры жала обычного паяльника волна изменения температуры идет от жала к нагревателю (при близких теплодинамических параметрах - 5...7 с). Его узел управления сработает через 1...7 с (это зависит от установленного температурного порога включения) и поднимет температуру нагревателя. Обратная волна изменения температуры достигнет жала паяльника через те же 5...7 с. Отсюда следует, что время реакции обычного паяльника, использующего нагреватель в качестве датчика температуры, в 2...3 раза больше, чем у паяльника паяльной станции с датчиком температуры, встроенным в жало.

Очевидно, что у паяльной станции перед паяльником, использующим нагреватель в качестве датчика температуры, есть дваосновных преимущества. Первое (малозначительное) - цифровой индикатор температуры. Второе - датчик температуры, встроенный в жало. Цифровой индикатор сначала просто интересен, а потом регулирование идет все равно по принципу "чуть больше, чуть меньше".

У паяльника, использующего нагреватель в качестве датчика температуры, перед паяльной станцией преимущества следующие:

- блок управления не загромождает пространство на столе, так как он может быть встроен в небольшой по размерам корпус в виде сетевого адаптера;
- меньшая стоимость;
- блок управления можно использовать практически с любым бытовым паяльником;
- простота повторения, посильная и начинающему радиолюбителю.

Рассмотрим конструктивные особенности паяльников разных конструкций и мощности. В таблице представлены значения сопротивлений нагревателей различных паяльников, где Pw - мощность паяльника, Вт; RK - сопротивление нагревателя холодного паяльника, Ом; Rr- - сопротивление горячего после прогрева в течение трех минут, Ом. По разности этих температур видно, что ТКС нагревателей могут отличаться в 50 раз. Паяльники с большим ТКС имеют керамические нагреватели, хотя бывают и исключения. Паяльники с малым ТКС - устаревшей конструкции с нагревателями из нихрома. Необходимо отдельно заметить, что в некоторых паяльниках может быть встроен диод - датчик температуры, и один паяльник мне попался совсем интересный: в одной полярности включения ТКС у него был положительный, а в другой - отрицательный. В этой связи сопротивление паяльника надо сначала измерить в холодном и горячем состояниях с тем, чтобы подключить его к регулятору в правильной полярности.

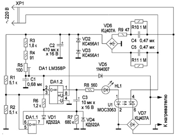
Схема регулятора представлена на рис. 2. Длительность включенного состояния нагревателя фиксирована и составляет 4...6 с. Длительность выключенного состояния зависит от температуры нагревателя, конструктивных особенностей паяльника и регулируется в интервале 0...30 с. Может возникнуть предположение, что температура жала паяльника постоянно "качается" вверх и вниз. Измерения показали, что изменение температуры жала под воздействием управляющих импульсов не превышает одного градуса, и объясняется это значительной тепловой инерционностью конструкции паяльника.

Термостабилизатор жала паяльника
Рис. 2. Схема регулятора

Рассмотрим работу регулятора. По известной схеме на выпрямительном мосте VD6, гасящих конденсаторах С4, С5, стабилитронах VD2, VD3 и сглаживающем конденсаторе С2 собран источник питания узла управления. Сам узел собран на двух ОУ, включенных компараторами. На неинвертирующий вход (вывод 3) ОУ DA1.2 подано образцовое напряжение с резистивного делителя R1R2. На его инвертирующий вход (вывод 2) подано напряжение с делителя, верхнее плечо которого состоит из резистивной цепи R3-R5, а нижнее - нагревателя, подключенного к входу ОУ через диод VD5.

В момент включения питания сопротивление нагревателя понижено и напряжение на инвертирующем входе ОУ DA1.2 меньше напряжения на неинвертирующем. На выходе (вывод 1) DA1.2 будет максимальное положительное напряжение. Выход DA1.2 нагружен последовательной цепью, состоящей из ограничительного резистора R8, светодиода HL1 и встроенного в оптрон U1 излучающего диода. Светодиод HL1 сигнализирует о включении нагревателя, а излучающий диод оптрона открывает встроенный фотосимистор. Выпрямленное мостом VD7 напряжение сети 220 В поступает на нагреватель. Диод VD5 будет закрыт этим напряжением. Высокий уровень напряжения с выхода DA1.2 через конденсатор СЗ воздействует на инвертирующий вход (вывод 6) ОУ dA 1.1. На его выходе (вывод 7) возникает низкий уровень напряжения, которое через диод VD1 и резистор R6 уменьшит напряжение на инвертирующем входе ОУ DA1.2 ниже образцового. Это обеспечит поддержание высокого уровня напряжения на выходе этого ОУ Такое состояние остается стабильным в течение времени, которое задано дифференцирующей цепью C3R7.

По мере зарядки конденсатора С3 напряжение на резисторе R7 цепи падает, и когда оно станет ниже образцового, на выходе ОУ DA1. 1 низкий уровень сигнала сменится высоким. Высокий уровень сигнала закроет диод VD1, и напряжение на инвертирующем входе DA1.2 станет выше образцового, что приведет к смене на выходе ОУ DA1.2 высокого уровня сигнала низким и отключению светодиода HL1 и оптрона U1. Закрывшийся фотосимистор отключит мост VD7 и нагреватель паяльника от сети, а открытый диод VD5 подключит его к инвертирующему входу ОУ DA1.2. Погасший светодиод HL1 сигнализирует об отключении нагревателя.

На выходе DA1.2 низкий уровень напряжения будет держаться до тех пор, пока в результате остывания нагревателя паяльника его сопротивление не понизится до точки переключения DA1.2, заданной, как уже сказано выше, образцовым напряжением с делителя R1R2. Конденсатор С3 к тому времени успеет разрядиться через диод VD4. Далее, после переключения DA1.2, вновь включится оптрон U1 и весь процесс повторится. Время остывания нагревателя паяльника будет тем больше, чем выше температура всего паяльника и меньше расход тепла на процесс паяния. Конденсатор С1 уменьшает наводки и высокочастотные помехи из сети.

Печатная плата размерами 42x37 мм изготовлена из односторонне фольгированного стеклотекстолита. Ее чертеж и расположение элементов приведены на рис. 3.

Термостабилизатор жала паяльника
Рис. 3. Чертеж печатной платы и расположение элементов на ней

Светодиод HL1, диоды VD1, VD4 - любые маломощные. Диод VD5 - любого типа на напряжение не менее 400 В. Стабилитроны КС456А1 заменимы на КС456А или один стабилитрон на 12 В с максимально допустимым током более 100 мА. Оксидный конденсатор С3 надо обязательно проверить на утечку. При проверке конденсатора омметром его сопротивление должно быть больше 2 МОм. Конденсаторы С4, С5 - импортные пленочные на переменное напряжение 250 В или отечественные К73-17 на напряжение 400 В. Микросхема LM358P заменима на LM393P В этом случае правый по схеме вывод резистора R8 необходимо подключить к плюсовой линии питания узла управления, а анод светодиода HL1 - непосредственно к выходу DA1.2 (выводу 1). При этом диод VD1 можно не ставить.

Сопротивление резистора R6 должно выбираться исходя из имеющегося нагревателя. Оно должно быть меньше сопротивления нагревателя в холодном состоянии примерно на 10 %. Сопротивление подстроечного резистора R5 выбирают так, чтобы интервал регулировки температуры не превышал 100 оС. Для этого вычисляют разность сопротивлений холодного и хорошо прогретого паяльника и умножают ее на 3,5. Полученное значение и будет сопротивлением резистора R5 в омах. Тип резистора - любой многооборотный.

Собранный блок необходимо наладить. Цепь из резисторов R3-R5 временно заменяют двумя последовательно включенными переменными или подстроечными сопротивлением 2,2 кОм и 200...300 Ом. Далее блок с подключенным паяльником включают в сеть. Добившись движками временных резисторов нужной температуры жала, устройство отключают от сети. Резисторы отпаивают и измеряют общее сопротивление введенных частей. Из полученного значения вычитают половину вычисленного ранее сопротивления R5. Это и будет суммарное сопротивление постоянных резисторов R3, R4, которые выбирают из имеющихся в распоряжении по наиболее близкому к суммарному значению. В разрыв этой резистивной цепи можно поставить выключатель. При его выключении паяльник перейдет на непрерывный нагрев.

Для тех, кому нужен паяльник на несколько режимов пайки, предлагаю поставить переключатель и несколько резистивных цепей на разные режимы. Например, для мягкого припоя и для нормального припоя. При разрыве цепи - форсированный режим. Мощность применяемого паяльника ограничена предельным током выпрямительного моста КЦ407А (0,5 А) и оптрона МОС3063 (1 А). Поэтому для паяльников мощностью более 100 Вт необходимо установить более мощный выпрямительный мост, а оптрон заменить оптоэлектронным реле нужной мощности.

Сравнение работы разных паяльников совместно с описанным устройством показало, что наиболее пригодны паяльники с керамическим нагревателем с большим ТКС. Внешний вид одного из вариантов собранного блока со снятой крышкой приведен на рис. 4.

Термостабилизатор жала паяльника
Рис. 4. Внешний вид одного из вариантов собранного блока со снятой крышкой

Напоминаю о технике безопасности. Будьте внимательны, особенно при налаживании: блок не имеет гальванической развязки с питающим напряжением 220 В!

Автор: Л. Елизаров

Смотрите другие статьи раздела Технологии радиолюбителя.

Читайте и пишите полезные комментарии к этой статье.

<< Назад

Последние новости науки и техники, новинки электроники:

Польза белкового завтрака 14.01.2026

Правильное питание по утрам играет ключевую роль в поддержании здоровья и контроле веса. Многочисленные исследования подтверждают, что состав завтрака может влиять на аппетит в течение всего дня и качество употребляемой пищи. Австралийские ученые провели масштабный эксперимент, который показал, что употребление белковой пищи с утра помогает дольше чувствовать сытость и предотвращает переедание. В исследовании участвовали более 9 тысяч человек среднего возраста 46 лет. В период с 2011 по 2012 год специалисты анализировали рационы респондентов, оценивая долю основных макронутриентов. В среднем участники потребляли 43% углеводов, 31% жиров, 18% белков, 2% клетчатки и 4% алкоголя. Такой рацион позволил ученым проследить взаимосвязь между утренним приемом пищи и пищевым поведением в течение дня. Выяснилось, что участники, чей завтрак содержал недостаточное количество белка, ощущали повышенный аппетит в течение дня. Они ели больше, чем необходимо, и часто выбирали продукты с высоким со ...>>

Технология SmartPower HDR 14.01.2026

Ноутбуки стремительно развиваются в плане графики и мультимедийных возможностей, но яркие дисплеи с высоким динамическим диапазоном (HDR) часто становятся серьезной нагрузкой для аккумуляторов. Длительная работа с видео высокого качества или играми в HDR приводит к быстрой разрядке батареи, что ограничивает мобильность пользователей и снижает комфорт работы. Решить эту проблему призвана новая технология SmartPower HDR, разработанная совместно компаниями Samsung Display и Intel. Суть технологии заключается в динамическом управлении напряжением OLED-панелей. Чипсет ноутбука в реальном времени анализирует пиковую яркость каждого кадра и передает эти данные контроллеру дисплея, который оптимизирует подачу напряжения в зависимости от количества активных пикселей. В отличие от традиционных режимов HDR, где яркость часто фиксируется на максимальном уровне, SmartPower HDR адаптируется к конкретному контенту, что снижает энергопотребление без потери качества изображения. Технология позвол ...>>

Недосып существенно сокращает жизнь 13.01.2026

Сон является одной из самых фундаментальных потребностей человека. Он влияет на обмен веществ, работу сердца и мозга, иммунитет и общее самочувствие. Современный ритм жизни часто заставляет людей жертвовать сном ради работы, учебы или развлечений, но ученые предупреждают: регулярный недосып может иметь далеко идущие последствия для здоровья и долголетия. Исследователи из Орегонского университета здравоохранения и науки пришли к выводу, что сон менее семи часов в сутки связан с сокращением продолжительности жизни. По данным специалистов, хроническая нехватка сна не только вызывает усталость и снижение работоспособности, но и постепенно сказывается на здоровье органов и систем, увеличивая риски развития различных заболеваний. Для анализа ученые использовали обширную национальную базу данных США, сопоставляя показатели ожидаемой продолжительности жизни на уровне штатов с результатами опросов Центров контроля и профилактики заболеваний за период с 2019 по 2025 годы. Они учитывали мно ...>>

Случайная новость из Архива

Железо, прозрачное для гамма-излучения 28.07.2020

Международная группа ученый научилась управлять высокочастотным гамма-излучением с помощью низкочастотного акустического воздействия.

Исследователи выявили, что ядра железа можно сделать прозрачными для гамма-лучей, которые они обычно поглощают. Для этого они используют новый метод акустически индуцированной прозрачности (AIT). В настоящее время надежды на подобные преобразования связываются с освоением коротковолновой части электромагнитного спектра - жесткого рентгеновского или мягкого гамма диапазона.

Рентгеновское и гамма излучения нашли множество применений в медицине, физике, химии, материаловедении и других науках. Однако, большинство методов когерентной оптики, применяемых для управления резонансным взаимодействием оптического излучения с веществом, оказываются неэффективными или нереализуемыми в гамма-/рентгеновском диапазоне.

Ученые предлагают воздействовать на спектральные характеристики ядер с помощью акустической вибрации среды. В демонстрационном эксперименте при комнатной температуре впервые было получено 150-кратное (с 5,5^10-3 до 0,82) увеличение резонансного пропускания фольгой нержавеющей стали толщиной 25 мкм одиночных фотонов с энергией 14,4 кэВ без спектральных и временных искажений.

Воздействуя на поглотитель, содержащий ядра Fe-57, с помощью пьезоэлектрического преобразователя, удалось добиться того, чтобы оптически плотный поглотитель стал прозрачным для резонансных гамма-лучей. Поглотитель был закреплен на пьезопреобразователь, который вибрировал с определенной частотой и амплитудой. При амплитуде колебаний, соответствующей индексу модуляции 2.4, поглощение фотонов с энергией 14,4 кэВ подавлялось в 148 раз.

Другие интересные новости:

▪ AA/AAA-аккумуляторы из батарей гибридных авто

▪ Микрофон Razer Seiren

▪ Компактная систему Shuttle DS57U на базе Broadwell

▪ Реакция на сигарету зависит от представлений о ее составе

▪ Бамбук - лучшее растение для очистки воздуха

Лента новостей науки и техники, новинок электроники

 

Интересные материалы Бесплатной технической библиотеки:

▪ раздел сайта Электрические счетчики. Подборка статей

▪ статья В здоровом теле здоровый дух. Крылатое выражение

▪ статья Что такое лицензия? Подробный ответ

▪ статья Вагранщик. Должностная инструкция

▪ статья Акустическое реле. Энциклопедия радиоэлектроники и электротехники

▪ статья Инвертор для симистора. Энциклопедия радиоэлектроники и электротехники

Оставьте свой комментарий к этой статье:

Имя:


E-mail (не обязательно):


Комментарий:





Главная страница | Библиотека | Статьи | Карта сайта | Отзывы о сайте

www.diagram.com.ua

www.diagram.com.ua
2000-2026