Menu Home

Бесплатная техническая библиотека для любителей и профессионалов Бесплатная техническая библиотека


Зарубежные интегральные усилители низкой частоты. Энциклопедия радиоэлектроники и электротехники

Бесплатная техническая библиотека

Энциклопедия радиоэлектроники и электротехники / Справочные материалы

Комментарии к статье Комментарии к статье

В настоящее время стала доступна широкая номенклатура импортных интегральных усилителей низкой частоты. Их достоинствами являются удовлетворительные электрические параметры, возможность выбора микросхем с заданной выходной мощностью и напряжением питания, стереофоническое или квадрафоническое исполнение с возможностью мостового включения.

Для изготовления конструкции на основе интегрального УНЧ требуется минимум навесных деталей. Применение заведомо исправных компонентов обеспечивает высокую повторяемость и, как правило, дополнительной настройки не требуется.

Приводимые типовые схемы включения и основные параметры интегральных УНЧ призваны облегчить ориентацию и выбор наиболее подходящей микросхемы.

Для квадрафонических УНЧ не указаны параметры в мостовом стереофоническом включении.

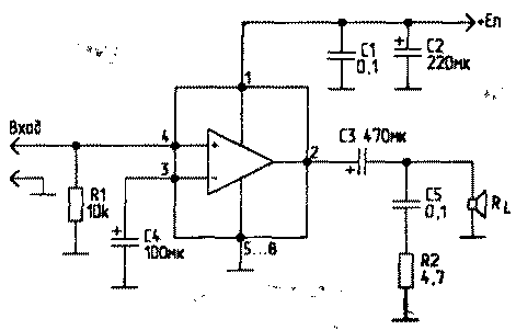
TDA1010
TDA1011
TDA1013
TDA1015
TDA1020
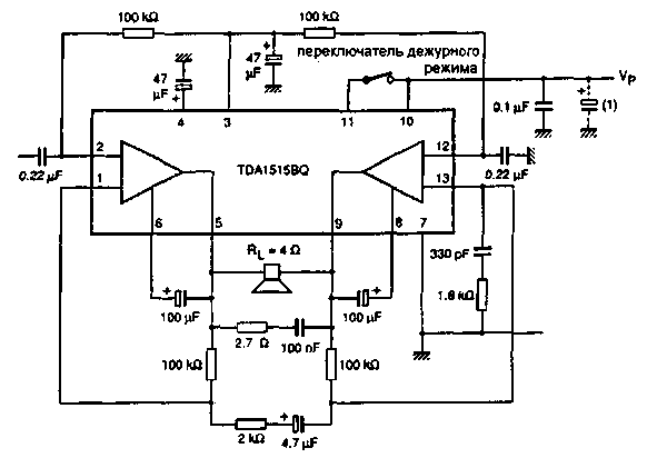
TDA1510
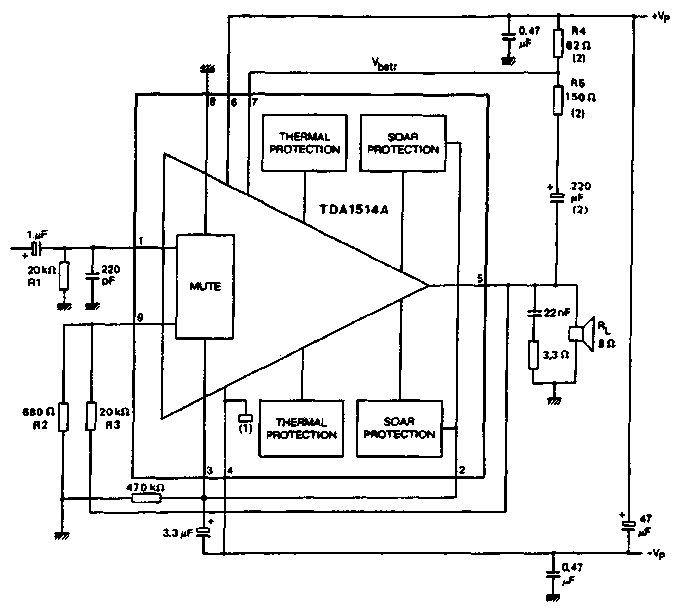
TDA1514
TDA1515
TDA1516
TDA1517
TDA1518
TDA1519
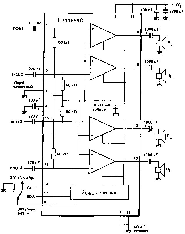
TDA1551
TDA1521
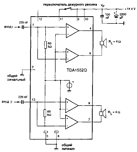
TDA1552
TDA1553
TDA1554
TDA1555
TDA1556
TDA1557
TDA1558
TDA1561
TDA1904
TDA1905
TDA1910
TDA2003
TDA2004
TDA2005
TDA2006
TDA2007
TDA2008
TDA2009
TDA2030
TDA2040
TDA2050
TDA2051
TDA2052
TDA2611
TDA2613
TDA2614
TDA2615
TDA2822
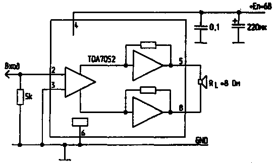
TDA7052
TDA7053
TDA2824
TDA7231
TDA7235
TDA7240
TDA7241

TDA1010

Напряжение питания - 6...24 B

Максимальный потребляемый ток - 3 A

Выходная мощность (Un =14,4 В,.КНИ=10%):
RL=2 Ом - 6,4 Вт
RL=4 Ом - 6,2 Вт
RL=8 Ом - 3,4 Вт

КНИ (Р=1 Вт, RL=4 Ом) - 0,2 %

Ток покоя - 31 мА

Схема включения

TDA1011

Напряжение питания - 5,4...20 B

Максимальный потребляемый ток - 3 A

Выходная мощность (RL=4 Ом, КНИ=10%):
Un=16B - 6,5 Вт
Un=12В - 4,2 Вт
Un=9В - 2,3 Вт
Un=6B - 1,0 Вт

КНИ (Р=1 Вт, RL=4 Ом) - 0,2 %

Ток покоя - 14 мА

Схема включения

TDA1013

Напряжение питания - 10...40 B

Максимальный потребляемый ток - 1,5 A

Выходная мощность (КНИ=10%) - 4,2 Вт

КНИ (Р=2,5 Вт, RL=8 Ом) - 0,15 %

Схема включения

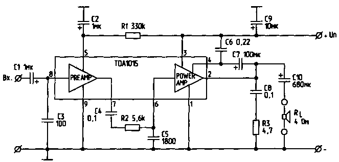
TDA1015

Напряжение питания - 3,6...18 В

Максимальный потребляемый ток - 2,5 А

Выходная мощность (RL=4 Ом, КНИ=10%):
Un=12В - 4,2 Вт
Un=9В - 2,3 Вт
Un=6B - 1,0 Вт

КНИ (Р=1 Вт, RL=4 Ом) - 0,3 %

Ток покоя - 14 мА

Схема включения

TDA1020

Напряжение питания - 6...18 В

Максимальный потребляемый ток - 4 А

Выходная мощность (Un =14,4 В, КНИ=10%):
RL=2 Oм - 12 Вт
RL=4 Ом - 7 Вт
RL=8 Ом - 3,5 Вт

Ток покоя - 30 мА

Схема включения

TDA1510

Напряжение питания - 6...18 В

Максимальный потребляемый ток - 4 А

Выходная мощность (Un=14,4B RL=4 Oм):
КНИ=0,5% - 5,5 Вт
КНИ=10% - 7,0 Вт

Ток покоя - 120 мА

Схема включения

TDA1514

Напряжение питания - ±10...±30 В

Максимальный потребляемый ток - 6,4 А

Выходная мощность:
Un =±27,5 В, R=8 Ом - 40 Вт
Un =±23 В, R=4 Ом - 48 Вт

Ток покоя - 56 мА

Схема включения

TDA1515

Напряжение питания - 6...18 В

Максимальный потребляемый ток - 4 А

Выходная мощность (Un =14,4 В, КНИ=0,5%):
RL=2 Ом - 9 Вт
RL=4 Ом - 5,5 Вт

Выходная мощность (Un=14,4 В, КНИ=10%):
RL=2 Oм - 12 Вт
RL4 Ом - 7 Вт

Ток покоя - 75 мА

Схема включения

TDA1516

Напряжение питания - 6...18 В

Максимальный потребляемый ток - 4 А

Выходная мощность (Un =14,4 В, КНИ=0,5%):
RL=2 Ом - 7,5 Вт
RL=4 Ом - 5 Вт

Выходная мощность (Un =14,4 В, КНИ=10%):
RL=2 Oм - 11 Вт
RL=4 Ом - 6 Вт

Ток покоя - 30 мА

Схема включения

TDA1517

Напряжение питания - 6...18 В

Максимальный потребляемый ток - 2,5 А

Выходная мощность (Un=14,4B RL=4 Oм):
КНИ=0,5% - 5 Вт
КНИ=10% - 6 Вт

Ток покоя - 80 мА

Схема включения

TDA1518

Напряжение питания - 6...18 В

Максимальный потребляемый ток - 4 А

Выходная мощность (Un =14,4 В, КНИ=0,5%):
RL=2 Ом - 8,5 Вт
RL=4 Ом - 5 Вт

Выходная мощность (Un =14,4 В, КНИ=10%):
RL=2 Oм - 11 Вт
RL=4 Ом - 6 Вт

Ток покоя - 30 мА

Схема включения

TDA1519

Напряжение питания - 6...17,5 В

Максимальный потребляемый ток - 4 А

Выходная мощность (Uп=14,4 В, КНИ=0,5%):
RL=2 Ом - 6 Вт
RL=4 Ом - 5 Вт

Выходная мощность (Un =14,4 В, КНИ=10%):
RL=2 Ом - 11 Вт
RL=4 Ом - 8,5 Вт

Ток покоя - 80 мА

Схема включения

TDA1551

Напряжение питания -6...18 В

Выходная мощность (Un =14,4 В, RL=4 Ом):
КНИ=0,5% - 5 Вт
КНИ=10% - 6 Вт

Ток покоя - 160 мА

Схема включения

TDA1521

Напряжение питания - ±7,5...±21 В

Максимальный потребляемый ток - 2,2 А

Выходная мощность (Un=±12 В, RL=8 Ом):
КНИ=0,5% - 6 Вт
КНИ=10% - 8 Вт

Ток покоя - 70 мА

Схема включения

TDA1552

Напряжение питания - 6...18 В

Максимальный потребляемый ток - 4 А

Выходная мощность (Un =14,4 В, RL=4 Ом):
КНИ=0,5% - 17 Вт
КНИ=10% - 22 Вт

Ток покоя - 160 мА

Схема включения

TDA1553

Напряжение питания - 6...18 В

Максимальный потребляемый ток - 4 А

Выходная мощность (Uп=4,4 В, RL=4 Ом):
КНИ=0,5% - 17 Вт
КНИ=10% - 22 Вт

Ток покоя - 160 мА

Схема включения

TDA1554

Напряжение питания - 6...18 В

Максимальный потребляемый ток - 4 А

Выходная мощность (Uп =14,4 В, RL=4 Ом):
КНИ=0,5% - 5 Вт
КНИ=10% - 6 Вт

Ток покоя - 160 мА

Схема включения

TDA2004

Сдвоенный интегральный УНЧ, разработанный специально для применения в автомобиле и допускающий работу на низкоомную нагрузку (до 1,6 Ом).

Напряжение питания - 8...18 В

Максимальный потребляемый ток - 3,5 А

Выходная мощность (Un=14,4 В, КНИ=10%):
RL=4 Ом - 6,5 Вт
RL=3,2 Ом - 8,0 Вт
RL=2 Ом - 10 Вт
RL=1,6 Ом - 11 Вт

KHИ (Un=14,4B, Р=4,0 Вт, RL=4 Ом)- 0,2%;

Полоса пропускания (по уровню -3 дБ) - 35...15000 Гц

Ток покоя - <120 мА

Схема включения

TDA2005

Сдвоенный интегральный УНЧ, разработанный специально для применения в автомобиле и допускающий работу на низкоомную нагрузку (до 1,6 Ом).

Напряжение питания - 8...18 В

Максимальный потребляемый ток - 3,5 А

Выходная мощность (Uп =14,4 В, КНИ=10%):

RL=4 Ом - 20 Вт
RL=3,2 Ом - 22 Вт

КНИ (Uп =14,4 В, Р=15 Вт, RL=4 Ом) - 10 %

Полоса пропускания (по уровню -3 дБ) - 40...20000 Гц

Ток покоя - <160 мА

Схема включения

TDA2006

Интегральный УНЧ, обеспечивающий большой выходной ток, низкое содержание гармоник и интермодуляционных искажений. Расположение выводов совпадает с расположением выводов микросхемы TDA2030.

Напряжение питания - ±6,0...±15 В

Максимальный потребляемый ток - 3 А

Выходная мощность (Еп=±12В,КНИ=10%):
при RL=4 Oм - 12 Вт
при RL=8 Ом - 6...8 Вт КНИ (Еп=±12В):
при Р=8 Вт, RL= 4 Ом - 0,2 %
при Р=4 Вт, RL= 8 Ом - 0,1 %

Полоса пропускания (по уровню -3 дБ) - 20...100000 Гц

Ток потребления:
при Р=12 Вт, RL=4 Ом - 850 мА
при Р=8 Вт, RL=8 Ом - 500 мА

Схема включения

TDA2007

Сдвоенный интегральный УНЧ с однорядным расположением выводов, специально разработанный для применения в телевизионных и портативных радиоприемниках.

Напряжение питания - +6...+26 В

Ток покоя (Eп=+18 В) - 50...90 мА

Выходная мощность (КНИ=0,5 %):
при Еп=+18 В, RL=4 Ом - 6 Вт
при Еп=+22 В, RL=8 Ом - 8 Вт

КНИ:
при Еп=+18 В Р=3 Вт, RL=4 Ом - 0,1 %
при Еп=+22 В, Р=3 Вт, RL=8 Ом - 0,05 %

Полоса пропускания (по уровню -3 дБ) - 40...80000 Гц

Максимальный ток потребления - 3 А

Схема включения

TDA2008

Интегральный УНЧ, предназначенный для работы на низкоомную нагрузку, обеспечивающий большой выходной ток, очень низкое содержание гармоник и интермодуляционных искажений.

Напряжение питания - +10...+28 В

Ток покоя (Еп=+18 В) - 65...115 мА

Выходная мощность (Еп=+18В, КНИ= 10%):
при RL=4 Oм - 10...12 Вт
при RL=8 Ом - 8 Вт

КНИ (Еп= +18 В):
при Р=6 Вт, RL=4 Ом - 1 %
при Р=4 Вт, RL=8 Ом - 1 %

Максимальный ток потребления - 3 А

Схема включения

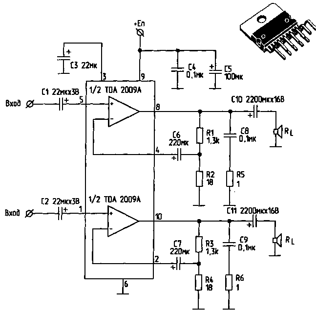
TDA2009

Сдвоенный интегральный УНЧ, предназначенный для применения в высококачественных музыкальных центрах.

Напряжение питания - +8...+28 В

Ток покоя (Еп=+18 В) - 60...120 мА

Выходная мощность (Еп=+24 В, КНИ=1 %):
при RL=4 Oм - 12,5 Вт
при RL=8 Ом - 7 Вт

Выходная мощность (Еп=+18 В, КНИ=1 %):
при RL=4 Oм - 7 Вт
при RL=8 Ом - 4 Вт

КНИ:
при Еп= +24 В, Р=7 Вт, RL=4 Oм - 0,2 %
при Еп= +24 В, Р=3,5 Вт, RL=8 Oм - 0,1 %
при Еп= +18 В, Р=5 Вт, RL=4 Oм - 0,2 %
при Еп= +18 В, Р=2,5 Вт, RL=8 Ом - 0,1 %

Полоса пропускания (по уровню -3 дБ) - 20...80000 Гц

Максимальный ток потребления - 3,5 А

Схема включения

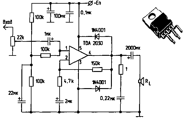
TDA2030

Интегральный УНЧ, обеспечивающий большой выходной ток, низкое содержание гармоник и интермодуляционных искажений.

Напряжение питания - ±6...±18 В

Ток покоя (Еп=±14 В) - 40...60 мА

Выходная мощность (Еп=±14 В, КНИ = 0,5 %):
при RL=4 Oм - 12...14 Вт
при RL=8 Ом - 8...9 Вт

КНИ (Еп=±12В):
при Р=12 Вт, RL=4 Ом - 0,5 %
при Р=8 Вт, RL=8 Ом - 0,5 %

Полоса пропускания (по уровню -3 дБ) - 10...140000 Гц

Ток потребления:
при Р=14 Вт, RL=4 Ом - 900 мА
при Р=8 Вт, RL=8 Ом - 500 мА

Схема включения

TDA2040

Интегральный УНЧ, обеспечивающий большой выходной ток, низкое содержание гармоник и интермодуляционных искажений.

Напряжение питания - ±2,5...±20 В

Ток покоя (Еп=±4,5...±14 В) - мА 30...100 мА

Выходная мощность (Еп=±16 В, КНИ = 0,5 %):
при RL=4 Oм - 20...22 Вт
при RL=8 Ом - 12 Вт

КНИ(Еп=±12В, Р=10 Вт, RL = 4 Ом) - 0,08 %

Максимальный ток потребления - 4 А

Схема включения

TDA2050

Интегральный УНЧ, обеспечивающий большую выходную мощность, низкое содержание гармоник и интермодуляционных искажений. Предназначен для работы в Hi-Fi-стереокомплексах и телевизорах высокого класса.

Напряжение питания - ±4,5...±25 В

Ток покоя (Еп=±4,5...±25 В) - 30...90 мА

Выходная мощность (Еп=±18, RL = 4 Ом, КНИ = 0,5 %) - 24...28 Вт

КНИ (Еп=±18В, P=24Bт, RL=4 Ом) - 0,03...0,5 %

Полоса пропускания (по уровню -3 дБ) - 20...80000 Гц

Максимальный ток потребления - 5 А

Схема включения

TDA2051

Интегральный УНЧ, имеющий малое число внешних элементов и обеспечивающий низкое содержание гармоник и интермодуляционных искажений. Выходной каскад работает в классе АВ, что позволяет получить большую выходную мощность.

Выходная мощность:
при Еп=±18 В, RL=4 Ом, КНИ=10% - 40 Вт
при Еп=±22 В, RL=8 Ом, КНИ=10% - 33 Вт

Схема включения

TDA2052

Интегральный УНЧ, выходной каскад которого работает в классе АВ. Допускает широкий диапазон напряжений питания и имеет большой выходной ток. Предназначен для работы в телевизионных и радиоприемниках.

Напряжение питания - ±6...±25 В

Ток покоя (En = ±22 В) - 70 мА

Выходная мощность (Еп = ±22 В, КНИ = 10%):
при RL=8 Ом - 22 Вт
при RL=4 Ом - 40 Вт

Выходная мощность (En = 22 В, КНИ = 1%):
при RL=8 Ом - 17 Вт
при RL=4 Ом - 32 Вт

КНИ (при полосе пропускания по уровню -3 дБ 100... 15000 Гц и Рвых=0,1...20 Вт):
при RL=4 Ом - <0,7 %
при RL=8 Ом - <0,5 %

Схема включения

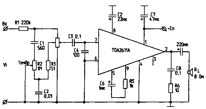
TDA2611

Интегральный УНЧ, предназначенный для работы в бытовой аппаратуре.

Напряжение питания - 6...35 В

Ток покоя (Еп=18 В) - 25 мА

Максимальный ток потребления - 1,5 А

Выходная мощность (КНИ=10%): при Еп=18 В, RL=8 Ом - 4 Вт
при Еп=12В, RL=8 0м - 1,7 Вт
при Еп=8,3 В, RL=8 Ом - 0,65 Вт
при Еп=20 В, RL=8 Ом - 6 Вт
при Еп=25 В, RL=15 Ом - 5 Вт

КНИ (при Рвых=2 Вт) - 1 %

Полоса пропускания - >15 кГц

Схема включения

TDA2613

Интегральный УНЧ, предназначенный для работы в бытовой аппаратуре (телевизионных и радиоприемниках).

Напряжение питания - 15...42 В

КНИ:
(Еп=24 В, RL=8 Ом, Рвых=6 Вт) - 0,5 %
(Еп=24 В, RL=8 Ом, Рвых=8 Вт) - 10 %

Ток покоя (Еп=24 В) - 35 мА

Максимальный ток потребления - 2,2 А

Схема включения

TDA2614

Интегральный УНЧ, предназначенный для работы в бытовой аппаратуре (телевизионных и радиоприемниках).

Напряжение питания - 15...42 В

Максимальный ток потребления - 2,2 А

Ток покоя (Еп=24 В) - 35 мА

КНИ:
(Еп=24 В, RL=8 Ом, Рвых=6,5 Вт) - 0.5 %
(Еп=24 В, RL=8 Ом, Рвых=8,5 Вт) - 10 %

Полоса пропускания (по уровню -3 дБ) - 30...20000 Гц

Схема включения

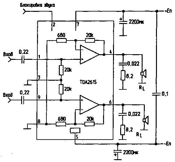
TDA2615

Сдвоенный УНЧ, предназначенный для работы в стереофонических радиоприемниках или телевизорах.

Напряжение питания - ±7,5...21 В

Максимальный потребляемый ток - 2,2 А

Ток покоя (Еп=7,5...21 В) - 18...70 мА

Выходная мощность (Еп=±12 В, RL=8 Ом):
КНИ=0,5% - 6 Вт
КНИ=10% - 8 Вт

Полоса пропускания (по уровню-3 дБ и Рвых=4 Вт) - 20...20000 Гц

Схема включения

TDA2822

Сдвоенный УНЧ, предназначенный для работы в носимых радио и телеприемниках.

Напряжение питания - 3...15 В

Максимальный потребляемый ток - 1,5 А

Ток покоя (Еп=6 В) - 12 мА

Выходная мощность (КНИ=10%, RL=4 Ом):
Еп=9В - 1,7 Вт
Еп=6В - 0,65 Вт
Еп=4.5В - 0,32 Вт

Схема включения

TDA7052

Схема включения

TDA7053

Схема включения

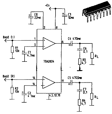
TDA2824

Сдвоенный УНЧ, предназначенный для работы в носимых радио- и телеприемниках

Напряжение питания - 3...15 В

Максимальный потребляемый ток - 1,5 А

Ток покоя (Еп=6 В) - 12 мА

Выходная мощность (КНИ=10%, RL=4 Oм)
Еп=9 В - 1,7 Вт
Еп=6 В - 0,65 Вт
Еп=4,5 В - 0,32 Вт

КНИ (Еп=9 В, RL=8 Ом, Рвых=0,5 Вт) - 0,2 %

Схема включения

TDA7231

УНЧ с широким диапазоном напряжений питания, предназначенный для работы в носимых радиоприемниках, кассетных магнитофонах и т.д.

Напряжение питания - 1,8...16 В

Максимальный потребляемый ток - 1,0 А

Ток покоя (Еп=6 В) - 9 мА

Выходная мощность (КНИ=10%):
En=12B, RL=6 Oм - 1,8 Вт
En=9B, RL=4 Ом - 1,6 Вт
Еп=6 В, RL=8 Ом - 0,4 Вт
Еп=6 В, RL=4 Ом - 0,7 Вт
Еп=З В, RL=4 Oм - 0,11 Вт
Еп=3 В, RL=8 Ом - 0,07 Вт

КНИ (Еп=6 В, RL=8 Ом, Рвых=0.2 Вт) - 0,3 %

Схема включения

TDA7235

УНЧ с широким диапазоном напряжений питания, предназначенный для работы в носимых радио- и телеприемниках, кассетных магнитофонах и т.д.

Напряжение питания - 1,8...24 В

Максимальный потребляемый ток - 1,0 А

Ток покоя (Еп=12 В) - 10 мА

Выходная мощность (КНИ=10%):
Еп=9 В, RL=4 Oм - 1,6 Вт
Еп=12 В, RL=8 Oм - 1,8 Вт
Еп=15 В, RL=16 Ом - 1,8 Вт
Eп=20 B, RL=32 Oм - 1,6 Вт

КНИ (Еп=12В, RL=8 Oм, Рвых=0,5 Вт) - 1,0 %

Схема включения

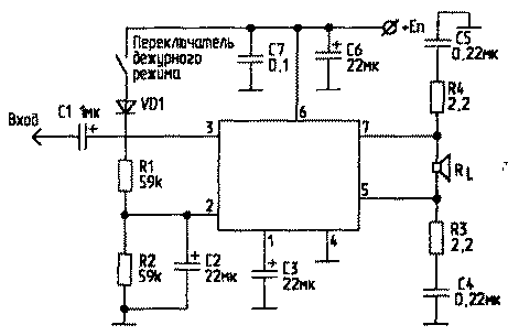
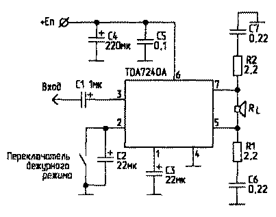
TDA7240

Мостовой УНЧ, разработанный для применения в автомобильных магнитолах. Имеет защиту от короткого замыкания в нагрузке, а также от перегрева.

Максимальное напряжение питания - 18 В

Максимальный потребляемый ток - 4,5 А

Ток покоя (Еп=14,4 В) - 120 мА

Выходная мощность (Еп=14,4 В, КНИ=10%):
RL=4 Ом - 20 Вт
RL=8 Ом - 12 Вт

КНИ:
(Еп=14,4 В, RL=4 Ом, Рвых=12 Вт) - 0,1 %

(Еп=14,4 В, RL=8 Ом, Рвых=12Вт) - 0,05 %

Полоса пропускания по уровню -3 дБ (RL=4 Ом, Рвых=15 Вт) - 30...25000 Гц

Схема включения

TDA7241

Мостовой УНЧ, разработанный для применения в автомобильных магнитолах. Имеет защиту от короткого замыкания в нагрузке, а также от перегрева.

Максимальное напряжение питания - 18 В

Максимальный потребляемый ток - 4,5 А

Ток покоя (Еп=14,4 В) - 80 мА

Выходная мощность (Еп=14,4 В, КНИ=10%):
RL=2 Ом - 26 Вт
RL=4 Ом - 20 Вт
RL=8 Ом - 12 Вт

КНИ:
(Еп=14,4 В, RL=4 Ом, Рвых=12 Вт) - 0,1 %
(Еп=14,4 В, RL=8 Ом, Рвых=6 Вт) - 0.05 %

Полоса пропускания по уровню -3 дБ (RL=4 Ом, Рвых=15 Вт) - 30...25000 Гц

Схема включения

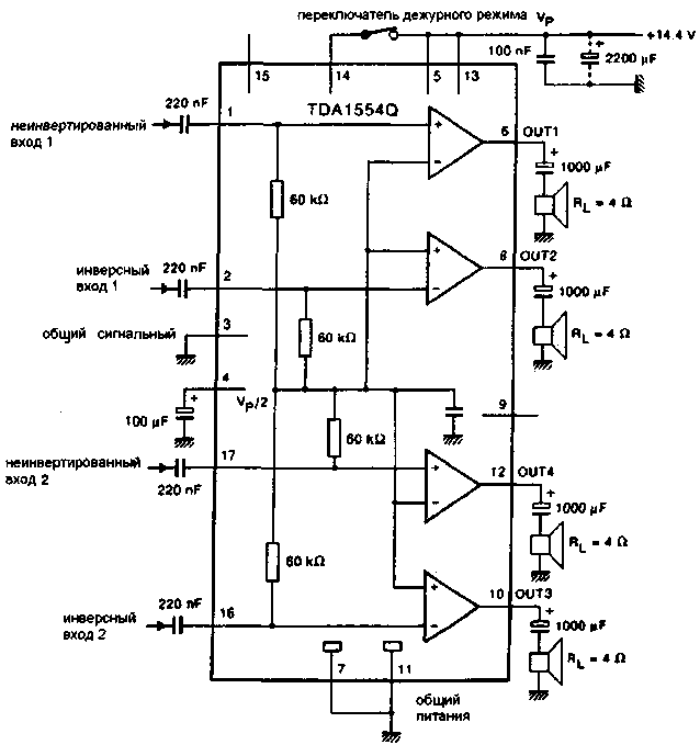
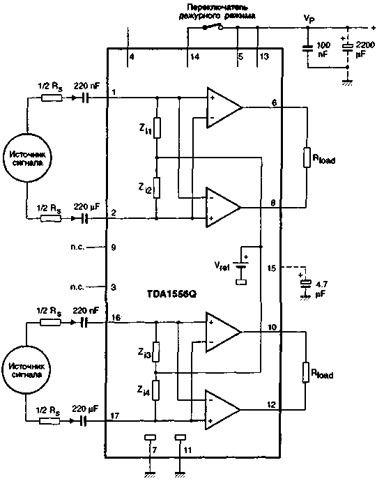
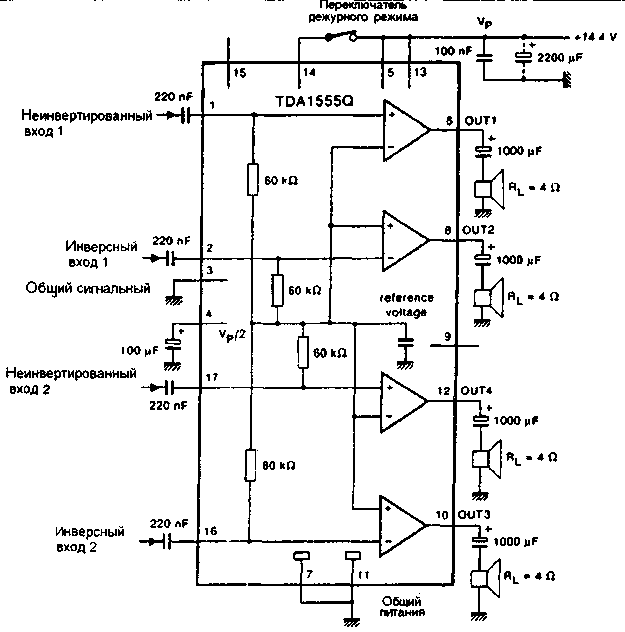
TDA1555Q

Напряжение питания - 6...18 B

Максимальный потребляемый ток - 4 А

Выходная мощность (Uп =14,4 В. RL=4 Ом):
- КНИ=0,5% - 5 Вт
- КНИ=10% - 6 Вт Ток покоя - 160 мА

Схема включения

TDA1557Q

Напряжение питания - 6...18 В

Максимальный потребляемый ток - 4 А

Выходная мощность (Uп =14,4 В, RL=4 Ом):

- КНИ=0,5% - 17 Вт
- КНИ=10% - 22 Вт

Ток покоя, мА 80

Схема включения

TDA1556Q

Напряжение питания -6...18 В

Максимальный потребляемый ток -4 А

Выходная мощность: (Uп=14.4 В, RL=4 Ом):
- КНИ=0,5%, - 17 Вт
- КНИ=10% - 22 Вт

Ток покоя - 160 мА

Схема включения

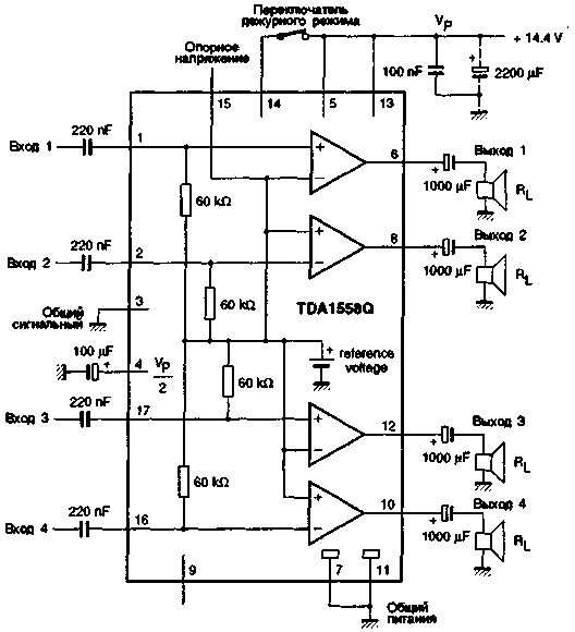
TDA1558Q

Напряжение питания - 6..18 В

Максимальный потребляемый ток - 4 А

Выходная мощность (Uп=14 В, RL=4 Ом):
- КНИ=0.6% - 5 Вт
- КНИ=10% - 6 Вт

Ток покоя - 80 мА

Схема включения

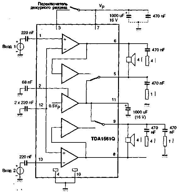
TDA1561

Напряжение питания - 6...18 В

Максимальный потребляемы ток - 4 А

Выходная мощность (Uп=14В, RL=4 Ом):

- КНИ=0.5% - 18 Вт
- КНИ=10% - 23 Вт

Ток покоя - 150 мА

Схема включения

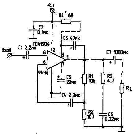
TDA1904

Напряжение питания - 4...20 В

Максимальный потребляемы ток - 2 А

Выходная мощность (RL=4 Ом, КНИ=10%):
- Uп=14 В - 4 Вт
- Uп=12В - 3,1 Вт
- Uп=9 В - 1,8 Вт
- Uп=6 В - 0,7 Вт

КНИ (Uп=9 В, P<1,2 Вт, RL=4 Ом) - 0,3 %

Ток покоя - 8...18 мА

Схема включения

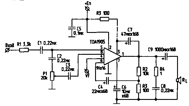
TDA1905

Напряжение питания - 4...30 В

Максимальный потребляемы ток - 2,5 А

Выходная мощность (КНИ=10%)
- Uп=24 В (RL=16 Ом) - 5,3 Вт
- Uп=18В (RL=8 Ом) - 5,5 Вт
- Uп=14 В (RL=4 Ом) - 5,5 Вт
- Uп=9 В (RL=4 Ом) - 2,5 Вт

КНИ (Uп=14 В, P<3,0 Вт, RL=4 Ом) - 0,1 %

Ток покоя - <35 мА

Схема включения

TDA1910

Напряжение питания - 8...30 В

Максимальный потребляемы ток - 3 А

Выходная мощность (КНИ=10%):
- Uп=24 В (RL=8 Ом) - 10 Вт
- Uп=24 В (RL=4 Ом) - 17,5 Вт
- Uп=18 В (RL=4 Ом) - 9,5 Вт

КНИ (Uп=24 В, P<10,0 Вт, RL=4 Ом) - 0,2 %

Ток покоя - <35 мА

Схема включения

TDA2003

Напряжение питания - 8...18 В

Максимальный потребляемы ток - 3,5 А

Выходная мощность (Uп=14В, КНИ=10%):
- RL=4,0 Ом - 6 Вт
- RL=3,2 Ом - 7,5 Вт
- RL=2,0 Ом - 10 Вт
- RL=1,6 Ом - 12 Вт

КНИ (Uп=14,4 В, P<4,5 Вт, RL=4 Ом) - 0,15 %

Ток покоя - <50 мА

Схема включения

Публикация: Н. Большаков, rf.atnn.ru

Смотрите другие статьи раздела Справочные материалы.

Читайте и пишите полезные комментарии к этой статье.

<< Назад

Последние новости науки и техники, новинки электроники:

Хорошо управляемые луга могут компенсировать выбросы от скота 15.02.2026

Животноводство, особенно разведение крупного рогатого скота, часто обвиняют в значительном вкладе в глобальное потепление из-за мощного парникового газа - метана, который выделяется при пищеварении у жвачных животных. Это вызывает острые политические споры и призывы к сокращению потребления мяса. Однако ученые напоминают, что полная картина климатического воздействия отрасли не ограничивается только выбросами от животных: огромную роль играет окружающая экосистема - пастбища, почва и растительность, которые способны активно поглощать углекислый газ из атмосферы. Исследователи из Университета Небраски-Линкольна решили глубже изучить этот баланс. Группа под руководством профессора Галена Эриксона сосредоточилась на том, как правильно организованные пастбища накапливают углерод в растениях и грунте благодаря естественным процессам, стимулируемым выпасом скота. Ученые подчеркивают, что при достаточном уровне осадков и грамотном управлении такие луга превращаются в мощные природные погло ...>>

NASA тестирует инновационную технологию крыла 15.02.2026

Коммерческая авиация ежегодно расходует колоссальные объемы керосина, что сказывается не только на бюджете авиакомпаний, но и на состоянии окружающей среды. В 2024 году глобальные затраты на авиационное топливо достигли 291 миллиарда долларов, и эта сумма продолжает расти. Чтобы справиться с этими вызовами, NASA активно работает над технологиями, способными заметно повысить аэродинамическую эффективность самолетов. Одним из самых перспективных направлений стало создание специальной конструкции крыла, которая максимизирует естественный ламинарный поток воздуха и минимизирует сопротивление. В январе 2026 года специалисты NASA Armstrong Flight Research Center успешно провели важный этап наземных испытаний концепции Crossflow Attenuated Natural Laminar Flow (CATNLF). Для эксперимента под фюзеляж исследовательского самолета F-15B закрепили вертикально ориентированную масштабную модель высотой около 0,9 м (3 фута), напоминающую узкий киль. Такая компоновка позволила подвергнуть прототип р ...>>

Забота о внуках очень полезна для здоровья мозга 14.02.2026

Общение между поколениями приносит радость всей семье, но мало кто задумывается, насколько активно бабушки и дедушки, заботящиеся о внуках, поддерживают свою умственную форму. Регулярное взаимодействие с детьми стимулирует мозг пожилых людей, помогая сохранять память, скорость мышления и общую когнитивную активность. Новые научные данные подтверждают, что такая добровольная помощь не только важна для общества, но и может замедлять возрастные изменения в мозге. Исследователи из Тилбургского университета в Нидерландах провели анализ, чтобы понять, приносит ли уход за внуками реальную пользу здоровью пожилых людей. Ведущий автор работы Флавия Черечес отметила, что многие бабушки и дедушки регулярно присматривают за детьми, и оставался открытым вопрос, насколько это положительно сказывается на их собственном благополучии, особенно в плане когнитивных функций. Ученые поставили цель выяснить, способен ли регулярный уход за внуками замедлить снижение памяти и других умственных способ ...>>

Случайная новость из Архива

Недосып ведет к обжорству 24.01.2012

Новые данные, полученные шведскими исследователями из университета Уппсалы, указывают на то, что недостаток сна запускает в мозге механизмы, ведущие к перееданию. Результаты более раннего исследования продемонстрировали, что на утро после абсолютно бессонной ночи организм молодых мужчин с нормальной массой тела значительно снижал потребление энергии. Более того, у них отмечалось обостренное чувство голода, что свидетельствовало о способность острого недостатка сна влиять на восприятие человеком пищи.

В своей новой работе исследователи провели систематический анализ, целью которого было выявление среди вовлеченных в формирование ощущения голода регионов мозга зон, подверженных влиянию нехватки сна. С помощью метода функциональной магнитно-резонансной томографии (МРТ) они проанализировали активность головного мозга 12 мужчин с нормальной массой тела, в то время как они рассматривали блюда разной калорийности.

Сравнение результатов, полученных после бессонной ночи с результатами, полученными при обследовании выспавшихся мужчин, показало, что в первом случае у участников наблюдалась повышенная активность в правой передней части поясной извилины коры головного мозга. Выраженность наблюдаемой закономерности не зависела ни от калорийности рассматриваемого блюда, ни от результатов предварительной оценки испытываемого чувства голода, ни от измеряемой натощак концентрации глюкозы в крови. Однако результаты оценки силы чувства голода, проведенной после окончания сканирования мозга, были пропорциональны уровню активации указанного участка коры мозга.

Полученные результаты говорят о том, что бессонная ночь является сильным стимулом к поглощению пищи, независящим от реального чувства голода и уровня глюкозы в крови. Вполне возможно, что этот механизм вносит существенный вклад в растущую проблему ожирения среди населения стран Западной Европы и США.

Другие интересные новости:

▪ Алмазно-литиевый ниобатный чип

▪ Линейный регулятор напряжения LT3021

▪ Самая высокая статуя в мире

▪ Персональное Интернет-телевидение

▪ Суперконденсатор из чернил

Лента новостей науки и техники, новинок электроники

 

Интересные материалы Бесплатной технической библиотеки:

▪ раздел сайта Инструмент электрика. Подборка статей

▪ статья Срывать цветы удовольствия. Крылатое выражение

▪ статья Что представляет собой нейтронная звезда? Подробный ответ

▪ статья Работник стационарных и передвижных автозаправочных станций, нефтебаз, складов ГСМ. Типовая инструкция по охране труда

▪ статья Компьютерный ТВ-тюнер в роли частотомера. Энциклопедия радиоэлектроники и электротехники

▪ статья Фотобатарейка ААА. Энциклопедия радиоэлектроники и электротехники

Оставьте свой комментарий к этой статье:

Имя:


E-mail (не обязательно):


Комментарий:





Главная страница | Библиотека | Статьи | Карта сайта | Отзывы о сайте

www.diagram.com.ua

www.diagram.com.ua
2000-2026