Menu Home

Бесплатная техническая библиотека для любителей и профессионалов Бесплатная техническая библиотека


Ламповый УКВ ЧМ-приемник в стиле ретро. Энциклопедия радиоэлектроники и электротехники

Бесплатная техническая библиотека

Энциклопедия радиоэлектроники и электротехники / Радиоприем

Комментарии к статье Комментарии к статье

В последнее время проявляется большой интерес к антикварной и ретро радиотехнической аппаратуре. Предметами коллекций становятся как экземпляры ретро радиоаппаратуры 40-60-х годов, так и настоящие антикварные аппараты 10-30-х годов прошлого века. Помимо коллекционирования оригинальных изделий, растет интерес к коллекционированию и изготовлению так называемых реплик. Это весьма интересное направление радиолюбительского творчества, но для начала поясним значение этого термина.

Существуют три понятия: оригинал, копия и реплика того или иного антикварного изделия. Термин "оригинал" в описании не нуждается. Копия - это современное повторение какого-либо антикварного изделия, вплоть до мельчайших деталей, применяемых материалов, конструктивных решений и т. д. Реплика - это современное изделие, изготовленное в стиле изделий тех лет и, по возможности, с приближенными конструктивными решениями. Соответственно, чем ближе реплика к оригинальным изделиям по стилистике и деталировке, тем она ценнее.

Сейчас в продаже появилось много так называемых радиосувениров, в основном китайского производства, оформленных в виде ретро и даже антикварной радиоаппаратуры. К сожалению, при ближайшем рассмотрении видно, что ценность ее невелика. Пластиковые ручки, крашеная пластмасса, в качестве материала корпуса - оклеенный пленкой МДФ. Все это говорит о весьма низкопробном изделии. Что касается их "начинки", то она, как правило, представляет собой печатную плату с современными интегральными элементами. Внутренний монтаж таких изделий в плане качества тоже оставляет желать лучшего. Единственное "достоинство" этих изделий - невысокая цена. Поэтому они могут представлять интерес разве что для тех, кто, не вдаваясь в технические тонкости или попросту не понимая их, хочет иметь у себя на столе в кабинете недорогую "прикольную вещь".

В качестве альтернативы хочу представить конструкцию приемника, которая вполне отвечает требованиям интересной и качественной реплики. Это - сверхрегенеративный ламповый УКВ ЧМ-приемник (рис. 1), работающий в диапазоне частот 87...108 МГц. Он собран на радиолампах октальной серии, поскольку применить в этой конструкции лампы со штифтовым цоколем, более старые и подходящие по стилю, не представляется возможным по причине высокой рабочей частоты приемника.

Ламповый УКВ ЧМ-приемник в стиле ретро
Рис. 1. Сверхрегенеративный ламповый УКВ ЧМ-приемник

Бронзовые клеммы, ручки управления и латунные шильдики являются точной копией тех, которые применялись в изделиях 20-х годов прошлого века. Некоторые элементы фурнитуры и оформления - оригинальные. Все радиолампы приемника открыты, кроме экраны. Все надписи выполнены на немецком языке. Корпус приемника изготовлен из массива бука. Монтаж, за исключением некоторых высокочастотных узлов, также выполнен в стиле, максимально приближенном к оригинальному тех лет.

На переднюю панель приемника выведены выключатель питания (ein/aus), ручка установки частоты (Freq. Einst.), частотная шкала со стрелочным указателем настройки. На верхнюю панель выведены регулятор громкости (Lautst.) - справа и регулятор чувствительности (Empf.) - слева. Также на верхней панели расположен стрелочный вольтметр, подсветка шкалы которого является индикацией включения питания приемника. На левой стороне корпуса расположены клеммы для подключения антенны (Antenne), а на правой - клеммы для подключения внешнего классического или рупорного громкоговорителя (Lautsprecher).

Сразу хочу отметить, что дальнейшее описание устройства приемника, несмотря на наличие чертежей всех деталей, носит ознакомительный характер, поскольку повторение подобной конструкции доступно опытным радиолюбителям, а также предполагает наличие определенного дерево- и металлообрабатывающего оборудования. К тому же не все элементы являются стандартными и покупными. Вследствие этого некоторые монтажные размеры могут отличаться от приведенных на чертежах, поскольку зависят от тех элементов, которые окажутся в наличии. Тем же, кто захочет повторить данный приемник "один в один" и кому будет необходима более подробная информация о конструкции тех или иных деталей, по сборке и монтажу, предлагаются чертежи, а также возможность задать вопрос непосредственно автору.

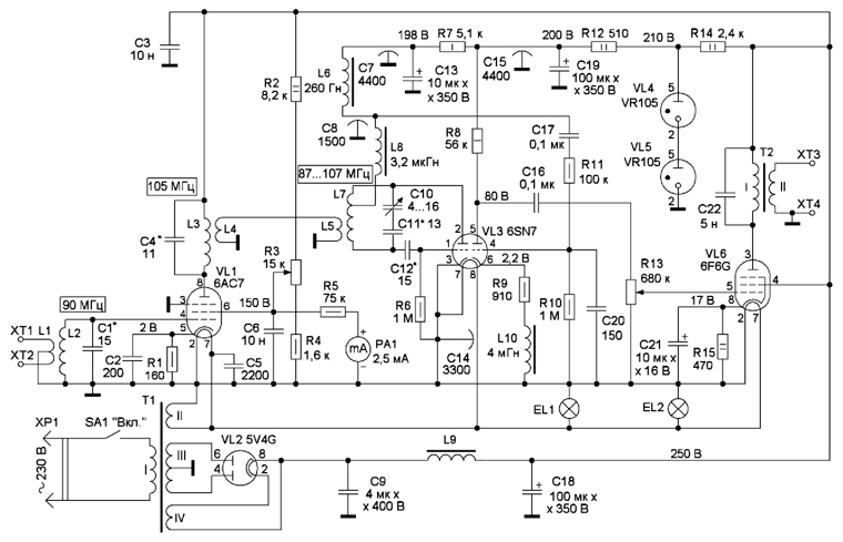
Схема приемника показана на рис. 2. Антенный вход рассчитан на подключение симметричного кабеля снижения УКВ-антенны. Выход рассчитан на подключение громкоговорителя с сопротивлением 4-8 Ом. Приемник собран по схеме 1-V-2 и содержит УВЧ на пентоде VL1, сверхрегенеративный детектор и предварительный УЗЧ на двойном триоде VL3, оконечный УЗЧ на пентоде VL6 и блок питания на трансформаторе T1 с выпрямителем на кенотроне VL2. Питается приемник от сети 230 В.

Ламповый УКВ ЧМ-приемник в стиле ретро
Рис. 2. Схема приемника (нажмите для увеличения)

УВЧ представляет собой диапазонный усилитель с разнесенной настройкой контуров. Его задачи - усиление высокочастотных колебаний, поступающих с антенны, и предотвращение проникновения в нее и излучения в эфир собственных высокочастотных колебаний сверхрегенеративного детектора. УВЧ собран на высокочастотном пентоде 6AC7 (аналог - 6Ж4). Связь антенны с входным контуром L2C1 осуществляется с помощью катушки связи L1. Входное сопротивление каскада - 300 Ом. Входной контур в сеточной цепи лампы VL1 настроен на частоту 90 МГц. Настройка осуществляется подбором конденсатора С1. Контур L3C4 в анодной цепи лампы VL1 настроен на частоту 105 МГц. Настройка осуществляется подбором конденсатора С4. При такой настройке контуров максимальное усиление УВЧ - около 15 дБ, а неравномерность АЧХ в диапазоне частот 87...108 МГц - около 6 дБ. Связь с последующим каскадом (сверхрегенеративным детектором) осуществляется с помощью катушки связи L4. С помощью переменного резистора R3 можно менять напряжение на экранной сетке лампы VL1 от 150 до 20 В и тем самым изменять коэффициент передачи УВЧ от 15 до -20 дБ. Резистор R1 служит для автоматического формирования напряжения смещения (2 В). Конденсатор С2, шунтирующий резистор R1, устраняет обратную связь по переменному току. Конденсаторы С3, С5 и С6 - блокировочные. Напряжения на выводах лампы VL1 указаны для верхнего по схеме положения движка резистора R3.

Сверхрегенеративный детектор собран на левой половине двойного триода VL3 6SN7 (аналог - 6Н8С). Контур сверхрегенератора образован катушкой индуктивности L7 и конденсаторами С10 и С11. Переменный конденсатор С10 служит для перестройки контура в диапазоне 87...108 МГц, а конденсатор С11 - для "укладки" границ этого диапазона. В сеточной цепи триода сверхрегенеративного детектора включен так называемый "гридлик", образованный конденсатором С12 и резистором R6. Подборкой конденсатора С12 устанавливают частоту гашения около 40 кГц. Связь контура сверхрегенератора с УВЧ осуществляется с помощью катушки связи L5. Напряжение питания анодной цепи сверхрегенератора поступает на отвод контурной катушки L7. Дроссель L8 - нагрузка сверхрегенератора по высокой частоте, дроссель L6 - по низкой. Резистор R7 совместно с конденсаторами С7 и С13 образуют фильтр в цепи питания, конденсаторы С8, С14, С15- блокировочные. Сигнал ЗЧ через конденсатор С17 и ФНЧ R11C20 с частотой среза 10 кГц поступает на вход предварительного УЗЧ.

Предварительный УЗЧ собран на правой (по схеме) половине триода VL3. В катодную цепь включены резистор R9 для автоматического формирования напряжения смещения (2,2 В) на сетке и дроссель L10, который снижает усиление на частотах выше 10 кГц и служит для предотвращения проникновения импульсов гашения сверхрегенератора в оконечный УЗЧ. С анода правого триода VL3 через разделительный конденсатор С16 сигнал ЗЧ поступает на переменный резистор R13, выполняющий функцию регулятора громкости.

Оконечный УЗЧ собран на мощном пентоде VL6 6F6G (аналог - 6Ф6С). Низкочастотный сигнал на сетку этой лампы поступает с переменного резистора R13. В катодной цепи VL6 включен резистор R15, служащий для автоматического формирования напряжения смещения 17 В. Для устранения отрицательной обратной связи по переменному току резистор R15 зашунтирован конденсатором С21. Для согласования с низкоомной динамической головкой в анодной цепи лампы VL6 установлен выходной трансформатор T2 с коэффициентом трансформации по напряжению 36:1. При подключении динамической головки сопротивлением 4 Ом эквивалентное сопротивление нагрузки пентода VL6 - около 5 кОм. Анодная обмотка выходного трансформатора зашунтирована конденсатором С22, служащим для выравнивания сопротивления нагрузки лампы VL6, которое увеличивается на высоких частотах из-за паразитной индуктивности рассеяния выходного трансформатора.

Блок питания обеспечивает питанием все узлы приемника: переменное напряжение 6,3 В - для питания накала ламп, постоянное нестабилизированное напряжение 250 В - для питания анодных цепей УВЧ и оконечного УЗЧ. Выпрямитель собран по двухполупериодной схеме на кенотроне VL2 5V4G (аналог - 5Ц4С). Пульсации выпрямленного напряжения сглаживает фильтр C9L9C18. Напряжение питания сверхрегенератора и предварительного УЗЧ стабилизировано параметрическим стабилизатором на резисторе R14 и газоразрядных стабилитронах VL4 и VL5 VR105 (аналог - СГ-3С). RC-фильтр R12C19 дополнительно подавляет пульсации напряжения и шумы стабилитронов.

Конструкция и монтаж. Элементы УВЧ монтируют на основном шасси приемника вокруг ламповой панели. Для предотвращения самовозбуждения каскада сеточные и анодные цепи разделены латунным экраном. Катушки связи и контурные катушки бескаркасные и смонтированы на текстолитовых монтажных стойках (рис. 3 и рис. 4 ). Катушки L1 и L4 намотаны посеребренным проводом диаметром 2 мм на оправке диаметром 12 мм с шагом 3 мм.

Ламповый УКВ ЧМ-приемник в стиле ретро
Рис. 3. Катушки связи и контурные катушки бескаркасные, смонтированые на текстолитовых монтажных стойках

Ламповый УКВ ЧМ-приемник в стиле ретро
Рис. 4. Катушки связи и контурные катушки бескаркасные, смонтированные на текстолитовых монтажных стойках

L1 содержит 6 витков с отводом посередине, а L4 - 3 витка. Контурные катушки L2 (6 витков) и L3 (7 витков) намотаны посеребренным проводом диаметром 1,2 мм на оправке диаметром 5,5 мм, шаг намотки - 1,5 мм. Расположены контурные катушки внутри катушек связи.

Напряжение экранной сетки лампы VL1 контролирует стрелочный вольтметр, размещенный на верхней панели приемника. Вольтметр реализован на миллиамперметре с током полного отклонения 2,5 мА и добавочном резисторе R5. Сверхминиатюрные лампы подсветки шкалы EL1 и EL2 (СМН6,3-20-2) размещены внутри корпуса миллиамперметра.

Ламповый УКВ ЧМ-приемник в стиле ретро
Рис. 5. Элементы сверхрегенеративного детектора и предварительного УЗЧ, смонтированные в отдельном экранированном блоке

Элементы сверхрегенеративного детектора и предварительного УЗЧ смонтированы в отдельном экранированном блоке (рис. 5) с применением стандартных монтажных стоек (СМ-10-3). Конденсатор переменной емкости С10 (1КПВМ-2) закреплен на стенке блока с помощью клея и текстолитовой втулки. Конденсаторы С7, С8, С14 и С15 проходные серии КТП. Через конденсаторы С7 и С8 подключен дроссель L6. Питающее напряжение в экранированный блок поступает через конденсатор С15, а напряжение накала - через конденсатор С14. Оксидный конденсатор С19 - К50-7, дроссель L8 - ДПМ2.4. Дроссель L6 - самодельный, он намотан в двух секциях на магнитопроводе Ш14х20 и содержит 2х8000 витков провода ПЭТВ-2 0,06. Поскольку дроссель чувствителен к электромагнитным наводкам (в частности, от элементов блока питания), он смонтирован на стальной пластине над УВЧ (рис. 6) и закрыт стальным экраном. Его подключают экранированными проводами. Оплетку соединяют с корпусом блока сверхрегенератора. Для изготовления дросселя L10 применен броневой магнитопровод СБ-12а проницаемостью 1000, на его каркасе намотана обмотка - 180 витков провода ПЭЛШО 0,06. Катушки L5 и L7 намотаны посеребренным проводом диаметром 0,5 мм с шагом 1,5 мм, на ребристом керамическом каркасе диаметром 10 мм, который приклеен с применением текстолитовой втулки в отверстие ламповой панели. Катушка индуктивности L7 содержит 6 витков с отводом от 3,5 витка, считая от верхнего по схеме вывода, катушка связи L5 - 1, 5 витка.

Ламповый УКВ ЧМ-приемник в стиле ретро
Рис. 6. Дроссель, смонтированный на стальной пластине над УВЧ

Экранированный блок закреплен на основном шасси приемника с помощью резьбового фланца. Соединение конденсатора С16 и резистора R13 выполнено экранированным проводом с заземлением экранирующей оплетки около резистора R13. Вращение ротора конденсатора С10 осуществляется с помощью текстолитовой оси. Для обеспечения необходимой прочности и износостойкости шлицевого соединения оси и конденсатора С10 в оси сделан пропил, в который вклеена пластина из стеклотекстолита. Один конец пластины заточен так, чтобы он плотно входил в шлиц конденсатора С10. Фиксация оси и прижим ее к шлицу конденсатора осуществляются с помощью пружинной шайбы, проложенной между втулкой кронштейна и ведомым шкивом, зафиксированным на оси (рис. 7).

Ламповый УКВ ЧМ-приемник в стиле ретро
Рис. 7. Экранированный блок

Верньер собран на двух кронштейнах, закрепленных на передней стенке экранированного блока сверхрегенератора (рис. 8). Кронштейны либо можно изготовить самостоятельно, по прилагаемым чертежам, либо использовать стандартный алюминиевый профиль с небольшими доработками. Для передачи вращения применена капроновая нить диаметром 1,5 мм. Можно применить "суровую" сапожную нить того же диаметра. Один конец нити крепят непосредственно на одном из штифтов ведомого шкива, а другой - на другом штифте через натяжную пружину. В проточке ведущей оси верньера сделаны три витка нити. Ведомый шкив фиксируют на оси так, чтобы в среднем положении переменного конденсатора С10 торцевое отверстие для нити было расположено диаметрально противоположно относительно ведущей оси верньера. На обе оси надеты удлинительные насадки, закрепленные на них стопорными винтами. На насадке ведущей оси установлена ручка настройки частоты, а на насадке ведомой - стрелочный указатель шкалы.

Ламповый УКВ ЧМ-приемник в стиле ретро
Рис. 8. Верньер

Большинство элементов оконечного УЗЧ монтируют на выводах ламповой панели и монтажных стойках. Выходной трансформатор T2 (ТВЗ-19) установлен на дополнительном шасси и сориентирован под углом 90о по отношению к магнитопроводу дросселя L9 блока питания. Соединение управляющей сетки лампы VL6 с движком резистора R13 выполнено экранированным проводом с заземлением экранирующей оплетки около этого резистора. Оксидный конденсатор С21 - К50-7.

Блок питания (кроме элементов L9, R12 и R14, которые закреплены на дополнительном шасси) смонтирован на основном шасси приемника. Дроссель L9 унифицированный - Д31-5-0,14, конденсатор С9 - МБГО-2 с фланцами для крепления, оксидные конденсаторы С18, С19 - К50-7. Для изготовления трансформатора T1 с габаритной мощностью 60 В-А применен магнитопровод Ш20х40. Трансформатор снабжен металлическими штампованными крышками. На верхней крышке установлена панель кенотрона VL2 вместе с латунной декоративной насадкой (рис. 9). На нижней крышке установлена монтажная колодка, куда выведены необходимые выводы обмоток трансформатора и вывод катода кенотрона. Крепится силовой трансформатор к основному шасси шпильками, стягивающими его магнитопровод. Гайками шпилек являются четыре резьбовые стойки, на которых закреплено дополнительное шасси (рис. 10).

Ламповый УКВ ЧМ-приемник в стиле ретро
Рис. 9. Панель кенотрона VL2 вместе с латунной декоративной насадкой

Ламповый УКВ ЧМ-приемник в стиле ретро
Рис. 10. Дополнительное шасси

Весь монтаж приемника (рис. 11) проводится медным одножильным проводом диаметром 1,5 мм, помещенным в матерчатую лакированную трубку различного цвета. Ее концы фиксируют с помощью капроновой нити или отрезками термоусаживаемой трубки. Собранные в жгуты монтажные провода соединяют между собой медными скобами.

Ламповый УКВ ЧМ-приемник в стиле ретро
Рис. 11. Смонтированный приемник

Перед монтажом трансформатор T1 и конденсаторы С13, С18, С19 и С21 окрашивают из краскопульта краской "Hammerite молотковая черная". Силовой трансформатор красят в стянутом состоянии. При покраске конденсаторов необходимо защитить нижнюю часть их металлического корпуса, которая прилегает к шасси. Для этого перед покраской конденсаторы можно, например, закрепить на тонком листе фанеры, картона или другого подходящего материала. У силового трансформатора перед покраской необходимо снять декоративную латунную насадку и защитить малярным скотчем от краски панель кенотрона.

Корпус приемника деревянный и изготовлен из массива бука. Боковые стенки соединены с помощью шипового соединения с шагом 5 мм. В передней части корпуса сделано занижение для размещения лицевой панели. В боковых и задней стенках корпуса сделаны прямоугольные отверстия. Наружные края отверстий обработаны кромочной радиусной фрезой. На внутренних краях отверстий сделаны занижения для крепления панелей. В боковых отверстиях корпуса закреплены панели с контактными входными и выходными клеммами, а в заднем - декоративная решетка. Верхняя и нижняя части корпуса также изготовлены из массива бука и обработаны по краям кромочными фрезами. Все деревянные части тонированы морилкой оттенка "мокко", загрунтованы и лакированы профессиональными лакокрасочными материалами (ЛКМ) фирмы Votteler с промежуточными шлифовками и полировкой согласно прилагаемой к данным ЛКМ инструкции.

Лицевая панель окрашена краской "Hammerite черная гладкая" с помощью технологии, дающей крупную явно выраженную шагрень (крупнокапельное распыление на разогретую поверхность). Лицевая панель закреплена на корпусе приемника латунными винтами-саморезами соответствующих размеров с полукруглой головкой и прямым шлицом. Подобный латунный крепеж имеется в некоторых магазинах, торгующих скобяными изделиями. Все шильдики заказные и изготовлены на станке с ЧПУ лазерной гравировкой на латунных пластинах толщиной 0,5 мм. На лицевую панель их крепят с помощью винтов М2, а на деревянную панель - латунными винтами-саморезами.

После сборки приемника и проверки монтажа на наличие возможных ошибок можно приступать к регулировке. Для этого потребуются высокочастотный осциллограф с верхней граничной частотой не менее 100 МГц, измеритель емкости конденсаторов (от 1 пФ) и в идеальном случае - анализатор спектра с максимальной частотой не менее 110 МГц и выходом генератора качающейся частоты (ГКЧ). При наличии в анализаторе спектра выхода ГКЧ на нем можно наблюдать АЧХ исследуемых объектов. Подобным прибором является, например, анализатор СК4-59. При отсутствии такового потребуется генератор ВЧ с соответствующим частотным диапазоном.

Правильно собранный приемник начинает работать сразу, но требует регулировки. Сначала проверяют блок питания. Для этого из панелей вынимают лампы VL1, VL3 и VL6. Затем параллельно конденсатору С18 подключают нагрузочный резистор сопротивлением 6,8 кОм и мощностью не менее 10 Вт. После включения блока питания и прогрева кенотрона VL2 должны засветиться газоразрядные стабилитроны VL4 и VL5. Далее измеряют напряжение на конденсаторе С18. При ненагруженной накальной обмотке оно должно быть несколько выше указанного на схеме - около 260 В. На аноде стабилитрона VL4 напряжение должно быть около 210 В. Переменное напряжение накала радиоламп VL1, VL3 и VL6 (при их отсутствии) - около 7 В. Если все приведенные выше величины напряжений в норме, проверку блока питания можно считать законченной.

Отпаивают нагрузочный резистор и устанавливают на свои места лампы VL1, VL3 и VL6. Движок регулятора чувствительности (резистора R3 устанавливают в верхнее по схеме положение, а регулятор громкости (резистор R13) - в положение минимальной громкости. К выходу (клеммы XT3, XT4) подключают динамическую головку сопротивлением 4...8 Ом. После включения приемника и прогрева всех радиоламп проверяют напряжения на их электродах в соответствии с указанными на схеме. При увеличении громкости поворотом резистора R13 в громкоговорителе должен быть слышен характерный высокочастотный шум работы сверхрегенератора. Прикосновение к антенным клеммам должно сопровождаться усилением шума, что свидетельствует об исправной работе всех каскадов приемника.

Налаживание начинают со сверхрегенеративного детектора. Для этого с лампы VL3 снимают экран и наматывают на ее баллон катушку связи - два витка тонкого изолированного монтажного провода. Затем устанавливают экран обратно, выпустив концы провода через верхнее отверстие экрана и подключив к ним щуп осциллографа. При правильной работе сверхрегенератора на экране осциллографа будут видны характерные вспышки высокочастотных колебаний (рис. 12). Подборкой конденсатора С12 необходимо добиться частоты следования вспышек около 40 кГц. При перестройке приемника во всем диапазоне частота следования вспышек не должна заметно изменяться. Затем проверяют диапазон перестройки сверхрегенератора, который и определяет диапазон перестройки приемника, и при необходимости корректируют его. Для этого вместо осциллографа к концам обмотки связи подключают анализатор спектра. Подборкой конденсатора С11 укладывают границы диапазона - 87 и 108 МГц. Если они сильно отличаются от указанных выше, необходимо немного изменить индуктивность катушки L7. На этом настройку сверхрегенератора можно считать законченной.

Ламповый УКВ ЧМ-приемник в стиле ретро
Рис. 12. Показания осциллографа

После регулировки сверхрегенератора удаляют катушку связи с баллона лампы VL3 и переходят к налаживанию УВЧ. Для этого необходимо отпаять провода, идущие к дросселю L6, асам дроссель и пластину, на которой он закреплен (см. рис. 6), снять с шасси. Так будет открыт доступ к монтажу УВЧ и отключен каскад сверхрегенератора. Отключение сверхрегенератора необходимо, чтобы его собственные колебания не мешали настройке УВЧ. К одному из крайних и среднему выводам катушки индуктивности L1 подключают выход ГКЧ анализатора спектра (или выход генератора ВЧ). К катушке связи L4 подключают вход анализатора спектра или осциллограф. Следует напомнить, что подключение приборов к элементам приемника необходимо производить коаксиальными кабелями минимальной длины, разделанными с одной стороны под пайку. Концы разделки этих кабелей должны быть как можно короче и припаяны непосредственно к выводам соответствующих элементов. Использовать для подключения приборов осциллографические щупы, как это часто делается, категорически не рекомендуется.

Подборкой конденсатора С1 настраивают входной контур УВЧ на частоту 90 МГц, а выходной контур подборкой конденсатора С4 - на частоту 105 МГц. Это удобно сделать, заменив на время соответствующие конденсаторы малогабаритными подстроечными. Если используется анализатор спектра, настройку выполняют, наблюдая реальную АЧХ на экране анализатора (рис. 13). Если применены генератор ВЧ и осциллограф, сначала настраивают входной контур, а затем выходной по максимальной амплитуде сигнала на экране осциллографа. По окончании настройки необходимо осторожно отпаять подстроечные конденсаторы, измерить их емкость и подобрать постоянные конденсаторы с такой же емкостью. Затем необходимо заново проверить АЧХ каскада УВЧ. На этом налаживание приемника можно считать законченным. Необходимо вернуть на место и подключить дроссель L6, проверить работу приемника во всем частотном диапазоне.

Ламповый УКВ ЧМ-приемник в стиле ретро
Рис. 13. Показания анализатора

Работу приемника проверяют, подключив на вход (клеммы XT1, XT2) антенну, а к выходу - громкоговоритель. Следует иметь в виду, что сверхрегенеративный детектор может принимать ЧМ-сигналы только на склонах резонансной кривой своего контура, поэтому на каждую станцию будут две настройки.

Если в качестве громкоговорителя предполагается использовать аутентичный рупор производства 20-х годов прошлого века, его подключают к выходу приемника через повышающий трансформатор с коэффициентом трансформации по напряжению около 10. Можно поступить иначе, включив капсюль рупора непосредственно в анодную цепь лампы VL6. Именно так их подключали в приемниках в 20-е и 30-е годы. Для этого выходной трансформатор T2 удаляют и заменяют клеммы XT3 и XT4 гнездом "Jack" 6 мм. Распайку гнезда и штекера шнура рупора необходимо сделать так, чтобы анодный ток лампы, проходя по катушкам капсюля рупора, усиливал магнитное поле его постоянного магнита.

Чертежи (в авторском исполнении) отдельных элементов приемника можно скачать с ftp://ftp.radio.ru/pub/2015/03/UKW.zip.

Автор: О. Разин

Смотрите другие статьи раздела Радиоприем.

Читайте и пишите полезные комментарии к этой статье.

<< Назад

<< Назад

Последние новости науки и техники, новинки электроники:

Польза белкового завтрака 14.01.2026

Правильное питание по утрам играет ключевую роль в поддержании здоровья и контроле веса. Многочисленные исследования подтверждают, что состав завтрака может влиять на аппетит в течение всего дня и качество употребляемой пищи. Австралийские ученые провели масштабный эксперимент, который показал, что употребление белковой пищи с утра помогает дольше чувствовать сытость и предотвращает переедание. В исследовании участвовали более 9 тысяч человек среднего возраста 46 лет. В период с 2011 по 2012 год специалисты анализировали рационы респондентов, оценивая долю основных макронутриентов. В среднем участники потребляли 43% углеводов, 31% жиров, 18% белков, 2% клетчатки и 4% алкоголя. Такой рацион позволил ученым проследить взаимосвязь между утренним приемом пищи и пищевым поведением в течение дня. Выяснилось, что участники, чей завтрак содержал недостаточное количество белка, ощущали повышенный аппетит в течение дня. Они ели больше, чем необходимо, и часто выбирали продукты с высоким со ...>>

Технология SmartPower HDR 14.01.2026

Ноутбуки стремительно развиваются в плане графики и мультимедийных возможностей, но яркие дисплеи с высоким динамическим диапазоном (HDR) часто становятся серьезной нагрузкой для аккумуляторов. Длительная работа с видео высокого качества или играми в HDR приводит к быстрой разрядке батареи, что ограничивает мобильность пользователей и снижает комфорт работы. Решить эту проблему призвана новая технология SmartPower HDR, разработанная совместно компаниями Samsung Display и Intel. Суть технологии заключается в динамическом управлении напряжением OLED-панелей. Чипсет ноутбука в реальном времени анализирует пиковую яркость каждого кадра и передает эти данные контроллеру дисплея, который оптимизирует подачу напряжения в зависимости от количества активных пикселей. В отличие от традиционных режимов HDR, где яркость часто фиксируется на максимальном уровне, SmartPower HDR адаптируется к конкретному контенту, что снижает энергопотребление без потери качества изображения. Технология позвол ...>>

Недосып существенно сокращает жизнь 13.01.2026

Сон является одной из самых фундаментальных потребностей человека. Он влияет на обмен веществ, работу сердца и мозга, иммунитет и общее самочувствие. Современный ритм жизни часто заставляет людей жертвовать сном ради работы, учебы или развлечений, но ученые предупреждают: регулярный недосып может иметь далеко идущие последствия для здоровья и долголетия. Исследователи из Орегонского университета здравоохранения и науки пришли к выводу, что сон менее семи часов в сутки связан с сокращением продолжительности жизни. По данным специалистов, хроническая нехватка сна не только вызывает усталость и снижение работоспособности, но и постепенно сказывается на здоровье органов и систем, увеличивая риски развития различных заболеваний. Для анализа ученые использовали обширную национальную базу данных США, сопоставляя показатели ожидаемой продолжительности жизни на уровне штатов с результатами опросов Центров контроля и профилактики заболеваний за период с 2019 по 2025 годы. Они учитывали мно ...>>

Случайная новость из Архива

Некоторые хобби замедляют старение мозга 22.10.2025

Международная группа ученых провела масштабное исследование, чтобы выяснить, как творческая активность влияет на возраст мозга и поддерживает его функциональную молодость.

Для анализа специалисты использовали так называемые "часы мозга" - модели, сопоставляющие хронологический возраст человека с предполагаемым возрастом его мозга. С их помощью можно определить, какие виды деятельности помогают сохранять нейрологическую молодость и улучшать функциональные связи между различными областями мозга.

Исследователи наблюдали за танцорами, музыкантами, художниками и игроками в видеоигры. Они выяснили, что творческая активность усиливает связи между участками мозга, наиболее подверженными старению. Даже обучение новому навыку с нуля оказывало заметный антистареющий эффект, подтверждая, что мозг сохраняет способность адаптироваться и омолаживаться под влиянием нового опыта.

Ранее было известно, что творчество поддерживает когнитивные функции и эмоциональное состояние, однако точные механизмы этого влияния оставались слабо изученными. Нейроученый Агустин Ибаньес, соавтор исследования, отметил, что ранее подобных механистических доказательств было крайне мало. Чтобы восполнить этот пробел, команда ученых создала часы мозга на основе нейровизуализации 1240 участников из 10 стран, используя показатель функциональной связности, который отражает, как различные области мозга взаимодействуют друг с другом.

Далее эти модели применили к 232 участникам разных возрастов и уровня опыта. Танцоры танго, музыканты, художники и геймеры прошли оценку, и ученые рассчитали так называемый "разрыв мозга" - разницу между предполагаемым возрастом мозга и фактическим хронологическим возрастом человека.

Результаты оказались впечатляющими. Все четыре вида творческой деятельности замедляли старение мозга, а чем больше был опыт и мастерство участников, тем моложе оставался их мозг. Особенно ярко этот эффект проявился у опытных танцоров танго: их мозг оказался в среднем на семь лет моложе их фактического возраста. Ученые связывают это с высокой сложностью танца, требующего координации, точного выполнения последовательностей и постоянного планирования движений.

Для более детального анализа исследователи создали карту мозга и выяснили, что творческая активность особенно защищает фронтопариетальную область, отвечающую за рабочую память и принятие решений. У опытных участников были более сильные связи в зонах, связанных с контролем движения, ритмом и координацией, что указывает на комплексное влияние творчества на мозг.

Таким образом, исследование подтверждает, что творческая активность - будь то танцы, музыка, художественное творчество или видеоигры - может замедлять старение мозга, укреплять его функциональные связи и сохранять когнитивные способности. Регулярное занятие любимым хобби становится не только источником удовольствия, но и мощным инструментом для поддержания нейронной молодости.

Другие интересные новости:

▪ Мозг в отпуске

▪ Бесшумные наушники Noise Buds VS104 Max TWS

▪ Эффективность физических упражнений зависит от времени суток

▪ Терпимость к диссонансам приходит с возрастом

▪ Держись подальше от движка

Лента новостей науки и техники, новинок электроники

 

Интересные материалы Бесплатной технической библиотеки:

▪ раздел сайта Технологии радиолюбителя. Подборка статей

▪ статья Я и сам шутить не люблю, и людям не дам. Крылатое выражение

▪ статья Почему до 2013 года Голос Америки не имел права вещать на территории США? Подробный ответ

▪ статья Складное брезентовое ведро. Советы туристу

▪ статья Два луча из одного. Энциклопедия радиоэлектроники и электротехники

▪ статья Кабельные линии напряжением до 220 кВ. Общие требования. Энциклопедия радиоэлектроники и электротехники

Оставьте свой комментарий к этой статье:

Имя:


E-mail (не обязательно):


Комментарий:





Главная страница | Библиотека | Статьи | Карта сайта | Отзывы о сайте

www.diagram.com.ua

www.diagram.com.ua
2000-2026