Menu Home

Бесплатная техническая библиотека для любителей и профессионалов Бесплатная техническая библиотека


Мощный импульсный стабилизатор постоянного напряжения. Энциклопедия радиоэлектроники и электротехники

Бесплатная техническая библиотека

Энциклопедия радиоэлектроники и электротехники / Стабилизаторы напряжения

Комментарии к статье Комментарии к статье

Среди импульсных стабилизаторов напряжения особый класс образуют устройства с широтно-импульсным (ШИ) принципом регулирования выходного напряжения. Их отличительное свойство - постоянство уровня пульсации во всем интервале тока нагрузки. Возможна синхронизация стабилизатора вместе с питаемыми цифровыми устройствами, что позволяет в ряде случаев упростить решение вопроса об их совместимости.

Стабилизатор предназначен для питания радиоэлектронной аппаратуры выполненной на цифровых микросхемах. Он имеет мягкий запуск без выбросов выходного напряжения, двуступенную защиту по нагрузочному току с автоматическим возвратом в рабочий режим после снятия перегрузки и способен длительное время находиться в режиме замыкания выходной цепи.

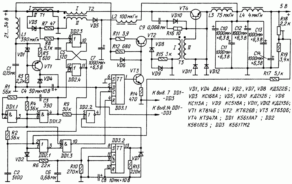
Принципиальная схема стабилизатора изображена на рис.1

Мощный импульсный стабилизатор постоянного напряжения
Рис.1 (нажмите для увеличения()

На элементах DD1.1, DD1.2 выполнен тактовый генератор прямоугольных импульсов. Цепь, состоящая из резистора R9 и входной емкости элемента DD2.2, создает некоторую временную задержку импульсов. Таким образом, на выходе элемента DD2.2 действует сигнал прямоугольной формы, задержанный относительно сигнала на выходе элемента DD1.1 на 0,4...0,5 мкс.

Узел широтноимпульсного регулирования построен на элементах DD1.3, DD2.1, DD2.2 и триггере DD3.1. Импульсы управления ключевым элементом стабилизатора формирует триггер DD3.1. По фронту задержанного импульса генератора триггер переключается в единичное состояние. Цепь R2C2 формирует на верхнем по схеме входе элемента DD2.1 треугольные импульсы напряжения с амплитудой около 100 мВ. Триггер переключается в состояние 0 по входу R.

При запуске выходное напряжение в первый момент равно нулю и на входе (вывод 2) элемента DD2.1 действуют только треугольные импульсы, амплитуда которых меньше порогового напряжения элемента (для применяемых в стабилизаторе КМОП микросхем оно равно 0,55...0,6 от их напряжения питания). На нижнем входе элемента DD1.3 действует единичный сигнал и триггер DD3.1 переключается в нулевое состояние при появлении сигнала низкого уровня на выходе элемента DD1.1. При этом длительность единичного состояния триггера DD3.1 максимальна и близка к полупериоду колебаний генератора, что соответствует максимальному времени открытого состояния ключевого элемента.

Когда выходное напряжение достигнет зоны регулирования, напряжение на верхнем входе элемента DD2.1 будет успевать увеличиваться до порогового значения раньше, чем появляется спад импульса на верхнем входе элемента DD1.3, и продолжительность единичного состояния триггера DD3.1 уменьшается до значения в установившемся режиме. С этого момента увеличение выходного напряжения прекращается - устройство переходит в режим стабилизации.

Если по каким-либо причинам (например, в резкое уменьшение тока нагрузки) выходное напряжение увеличивается, то единичный выходной импульс триггера становится еще короче и выходное напряжение стабилизатора снова приближается к своему установившемуся значению.

Выход узла ШИ регулирования подключен ко входу усилителя импульсов на транзисторах VT2, VT3, представляющему собой управляемый генератор стабильного тока с трансформаторным выходом. Ток через вторичную обмотку трансформатора Т3 определяется сопротивлением резистора R11 и равен примерно 1,5 А. Управление ключевым транзистором VT4 от генератора тока позволяет форсировать процессы его переключения и получить малое значение напряжения насыщения.

При единичном состоянии триггера DD3.1 генератор тока обеспечивает постоянство тока через первичную обмотку трансформатора Т3 в течение выходного импульса узла регулирования. В первичной обмотке появляется линейно увеличивающаяся составляющая тока намагничивания. Индуктивность первичной обмотки трансформатора Т3 выбрана такой, чтобы максимальное значение тока намагничивания не превышало 10...15 % от тока коллектора транзистора VT2. Таким образом, ток базы транзистора VT4, пока он открыт, остается практически неизменным.

После того, как транзистор VT2 закроется, трансформатор Т3 отключается от источника питания и составляющая тока намагничивания начинает уменьшаться, протекая по цепи VD8VD9R15. Это приводит к изменению полярности напряжения на обеих обмотках трансформатора. Подача отрицательного напряжения на эмиттерный переход транзистора VT4 обеспечивает форсированное его закрывание.

Технические характеристики

  • Входное напряжение, В.......21...34
  • Выходное напряжение, В.......5
  • Ток срабатывания устройства защиты, А.......17±1
  • Размах напряжения пульсации на выходе при токе нагрузки 15 А во всем интервале значений входного напряжения, мВ, не более.......30
  • Пределы изменения выходного напряжения при изменении тока нагрузки от 1 до 15 А и входного напряжения от 21 до 34 В.......4,9...5,1
  • Рабочая частота, кГц.......30

Когда транзистор VT4 закрыт, к дросселю L3 приложена разность входного и выходного напряжения, и ток через него увеличивается. После закрывания транзистора VT4 ток в дросселе не может прерваться мгновенно, поэтому открываются диоды VD11, VD12, образуя цепь для протекания тока. При указанном значении индуктивности амплитуда. переменной составляющей тока дросселя (а следовательно, и конденсаторов С10-С13 фильтра) равна 3 А при среднем значении тока до 15 А. Для того, чтобы уменьшить пульсации выходного напряжения, необходимо набирать фильтр параллельным соединением нескольких конденсаторов. Для лучшего сглаживания установлен дополнительный фильтр L4C14, уменьшающий амплитуду пульсации в 3...5 раз и препятствующий проникновению высокочастотных помех в нагрузку.

Для уменьшения динамических потерь в транзисторе VT4 при его переключении в устройство введены дополнительные элементы Т2, VD5, С7, L2 и цепь C9R16VD10. В каждом периоде работы устройства при открывании транзистора VT4 напряжение его насыщения достигает своего установившегося значения за несколько десятков наносекунд. Диод VD10 при этом закрыт и не влияет на скорость уменьшения этого напряжения. Ток коллектора транзистора VT4 увеличивается со скоростью, определяемой индуктивностью первичной обмотки трансформатора Т2 и достигает значения 12...15 А за время около 2 мкс. Таким образом, увеличение коллекторного тока транзистора VT4 происходит при малом значении его напряжения насыщения, что резко уменьшает динамические потери в транзисторе при его открывании. По истечении указанного времени магнитопровод трансформатора Т2 насыщается, напряжение на его обмотках уменьшается до нуля и до конца периода он не оказывает влияния на работу стабилизатора.

При закрывании транзистора VT4 напряжение на обмотках трансформатора Т2 меняет знак, открывается диод VD5 и энергия, запасенная в трансформаторе, преобразуется в заряд конденсатора С7. Одновременно с этим начинает увеличиваться напряжение между коллектором и эмиттером транзистора VT4, открывается диод VD10, подключая параллельно этому транзистору конденсатор С9. Теперь скорость увеличения напряжения на транзисторе определяет емкость конденсатора С9 (время увеличения - около 1 мкс). При очередном открывании транзистора VT4 этот конденсатор разряжается через резистор R16.

сновным звеном системы защиты является датчик тока нагрузки, выполненный на трансформаторе тока Т1. Единичным сигналом тактового генератора триггер устройства защиты, собранный на элементах DD2.3, DD2.4, обнуляется (уровень 0 на выходе элемента DD2.4). В это время транзистор VT4 закрыт. При его открывании на верхний вход элемента DD2.3 поступает линейно увеличивающееся напряжение. При токе нагрузки меньшем максимального значения напряжение на верхнем входе элемента DD2.3 не превышает порогового. В случае возникновения перегрузки ток коллектора транзистора VT4 достигает значения, при котором напряжение на верхнем входе элемента DD2.3 превышает его пороговое значение и триггер защиты переключается в единичное состояние (уровень 1 на выходе элемента DD2.4). При этом триггер DD3.1 устанавливается в нулевое состояние и транзистор VT4 закрывается. Стабилизатор переходит в режим ограничения тока нагрузки, его выходное напряжение уменьшается.

Этот режим не опасен для стабилизатора (ток коллектора транзистора VT4 ограничен), но может быть неприемлем для нагрузки. Для того, чтобы обезопасить нагрузку, включается вторая ступень системы защиты, состоящая из интегрирующей цепи VD2R6R10C6 и одновибратора на триггере DD3.2. Исходное состояние триггера DD3.2 - нулевое. Если перегрузка продолжается более 70...150 мс (в зависимости от ее кратности), напряжение на конденсаторе С6, увеличиваясь, достигает порогового значения и триггер DD3.2 переключается в единичное состояние на время около 2 с. Единичное состояние на нижнем входе элемента DD2.2 запрещает подачу синхроимпульсов на триггер DD3.1 и стабилизатор выключен. За это время конденсатор С6 разряжается через резистор R10, а конденсатор С8 - заряжается через резистор R13 до порогового значения и триггер DD3.2 устанавливается в первоначальное состояние. Стабилизатор автоматически запускается. Если перегрузка не устранена, процесс повторяется.

Ток срабатывания системы защиты можно изменять в широких пределах, подбирая резистор R7. При увеличении сопротивления ток будет пропорционально уменьшаться.

Высокую стабильность выходного напряжения обеспечивает питание узла ШИ регулирования от параметрического стабилизатора на стабилитроне VD4, питаемом от генератора тока VT1 VD1.

На рис.2 показана графически зависимость КПД стабилизатора от тока нагрузки при трех характерных значениях напряжения питания. Легко видеть, что КПД имеет максимум в интервале тока нагрузки 3...8 А. Если стабилизатор предполагается использовать при токе нагрузки в пределах 10...15 А, то целесообразно сместить максимум его КПД в сторону большего тока заменой резистора R11 на другой, сопротивлением 2,2...2,4 Ом.

Мощный импульсный стабилизатор постоянного напряжения
Рис.2

На рис.3 изображена нагрузочная характеристика стабилизатора. График показывает, что стабильность выходного напряжения весьма высока (5 В ±2 %) и достаточна для питания устройств, выполненных на цифровых микросхемах любой серии.

Мощный импульсный стабилизатор постоянного напряжения
Рис.3

Трансформаторы Т1-Т3 и дроссели L2, L4 выполнены на кольцевых магнитопроводах типоразмера К20х12х6 из феррита 2000НМ1. В магнитопроводе трансформатора Т2 и дросселей L2, L4 необходимо предусмотреть немагнитный зазор шириной 0.4 мм. Для этого кольцо лучше всего распилить пополам алмазным диском или, в крайнем случае, расколоть, а затем снова собрать, заложив в оба распила по прокладке толщиной 0,2 мм из нескольких слоев тонкой бумаги, обильно пропитанной эпоксидной смолой. После соединения половин магнитопровода их туго сжимают и дают смоле затвердеть. Излишки затвердевшей смолы удаляют напильником. Дроссель L4 намотан на двух таких же кольцах, сложенных вместе так, чтобы их зазоры обязательно совпадали.

Обмотка 1 трансформатора Т1 представляет собой один виток многожильного провода сечением не менее 1 мм2. Поскольку очень важно обеспечить максимальную электромагнитную связь между обмотками, этот виток нельзя наматывать по кратчайшему расстоянию между его началом и концом. Его укладывают на магнитопровод (обмотанный несколькими слоями лакоткани) так, чтобы начало и конец витка находились рядом на внешней стороне цилиндра кольца, а середина прилегала к наиболее удаленной от начала и конца точке на внутренней поверхности отверстия кольца.

Обмотка II содержит 200 витков провода ПЭВ-1 0,1. Обмотка 1 трансформатора Т2 содержит 7 витков многожильного провода сечением не менее 1 мм2, обмотка II - 7 витков провода ПЭВ-1 0,68. Обмотка I трансформатора Т3 содержит 120 витков провода ПЭВ-1 0,25, а обмотка II - 10 витков провода ПЭВ-1 0,68.

Дроссель L1 - Д-0,1. Можно применить и другой с допустимым током не менее 30 мА. Обмотка дроссели L2 содержит 35 витков провода ПЭВ-1 0,68 мм, а дросселя L4 - 5 витков многожильного провода сечением не менее 2 мм2. Дроссель L3 выполнен в броневом магнитопроводе Б48 из феррита 2000НМ1 с зазором 0,6 мм в среднем стержне. Его обмотка содержит 10 витков, выполненных жгутом из 25 проводов ПЭВ-1 0,44. Активное сопротивление обмотки около 4 МОм. Среднее значение тока, протекающего через дроссель L2, равно 2 A, L3, L4 - 18 А.

Используемые в устройстве микросхемы можно заменить на аналогичные из серии К564.

Конденсаторы С7 С10-С14 - К50- 24. Вместо них можно применить К50-27, К50-29, К50-31, К52-1. Конденсаторы С8, С4 - К50-6, остальные - из серии КМ. Постоянные резисторы - МЛТ, подстроечный резистор R18 - СП14-1.

При испытании устройства транзисторы VT2, VT4, диоды VD5, VD11. VD13 были установлены на общий пластинчатый теплоотвод из дюралюминия толщиной 5 мм и площадью поверхности 400 см2. Во время длительной работы стабилизатора с током нагрузки 15 А при вертикальном расположении теплоотвода его температура не превышала 50 °С.

Смотрите другие статьи раздела Стабилизаторы напряжения.

Читайте и пишите полезные комментарии к этой статье.

<< Назад

Последние новости науки и техники, новинки электроники:

Канада планирует построить космодром 06.04.2026

Развитие космической инфраструктуры все чаще становится вопросом не только науки и технологий, но и национальной безопасности. Многие государства стремятся получить независимый доступ к космическим запускам, чтобы не зависеть от внешних партнеров и укреплять собственный технологический суверенитет. На этом фоне Канада объявила о запуске масштабного проекта по созданию собственного космодрома. Министр обороны Канады Дэвид Мак-Гинти сообщил, что правительство страны инвестирует 200 млн канадских долларов, что составляет около 150 млн долларов США, в строительство национального космодрома. Эти средства станут частью долгосрочной программы развития суверенных возможностей космических запусков. По словам Мак-Гинти, Министерство обороны подписало 10-летнее соглашение с компанией MLS на сумму 200 млн долларов. В рамках этого контракта планируется строительство стартовой площадки, которая будет использоваться не только военными структурами, включая Министерство обороны и Вооруженные силы ...>>

Обновленные телевизоры Xiaomi S Mini LED TV 2026 06.04.2026

Компания Xiaomi представила обновленную серию телевизоров S Mini LED TV 2026, которая заметно отличается от версии, недавно вышедшей на европейский рынок. Новое поколение ориентировано на расширенные возможности отображения и более гибкую конфигурацию экранов, что делает линейку более универсальной для разных сценариев использования. В обновленной серии Xiaomi S Mini LED TV 2026 предлагается сразу пять диагоналей, начиная от 55 дюймов и заканчивая внушительными 100 дюймами. Флагманская модель оснащена 1920 зонами локального затемнения, способна достигать пиковой яркости до 2000 нит и поддерживает частоту обновления изображения до 288 Гц, что делает ее особенно привлекательной для динамичного контента и игр. Младшая модель в линейке отличается в первую очередь количеством зон локального затемнения, которых здесь 576, однако остальные ключевые характеристики остаются на уровне старших версий. Это позволяет сохранить высокое качество изображения даже в более доступном сегменте, не ж ...>>

Беспилотный грузовой самолет с двигателем AEP100 05.04.2026

Авиационная отрасль стоит перед масштабной задачей перехода к экологически чистым технологиям, и одним из наиболее перспективных направлений считается использование водорода в качестве топлива. Этот элемент рассматривается как потенциальная альтернатива традиционным видам авиационного топлива благодаря своей энергоэффективности и отсутствию углеродных выбросов при использовании. На этом фоне Китай сообщил об успешном испытании беспилотного грузового самолета, оснащенного турбовинтовым двигателем AEP100 мегаваттного класса, работающим на водороде. Это событие стало важным этапом в развитии авиационных технологий, так как позволило протестировать двигатель в реальных условиях полета, а не только в лабораторной среде. Испытательный полет был проведен в субботу, 4 апреля, в городе Чжучжоу, расположенном в китайской провинции Хунань. Именно там впервые в реальных условиях был задействован водородный авиационный двигатель подобной мощности, что дало возможность оценить его стабильность ...>>

Случайная новость из Архива

Исследование лучшего места хранения томатов 17.05.2025

Вопрос о том, как правильно хранить помидоры, давно вызывает горячие споры среди кулинаров, фермеров и просто любителей этого плода. Одни уверены, что холодильник портит вкус, другие настаивают на необходимости охлаждения для сохранности продукта. Однако научное исследование, проведенное в Германии, позволило взглянуть на проблему под другим углом и предложить неожиданный вывод.

Команда ученых из Геттингенского университета, специализирующаяся на изучении качества растительных продуктов, решила выяснить, насколько влияет способ хранения на вкусовые характеристики спелых томатов. Исследование было проведено с использованием сенсорной панели - специально обученной группы дегустаторов, задачей которых было оценить вкус по ключевым параметрам: уровню сладости, кислотности и сочности.

Результаты эксперимента оказались неожиданными: существенной разницы во вкусе между томатами, хранившимися в холодильнике, и теми, что находились при комнатной температуре, обнаружено не было. Это справедливо при условии соблюдения всей цепочки послеуборочной обработки, то есть при корректной транспортировке и своевременном охлаждении или хранении без резких температурных колебаний.

Интересно, что решающим фактором, влияющим на вкусовое восприятие, оказался не способ хранения, а сам сорт томатов. Именно генетические особенности плода определяют его органолептические качества. Разнообразие сортов в ходе эксперимента показало куда более значительное влияние на вкус, чем условия, в которых томаты содержались перед дегустацией.

Лариса Кански, ведущий автор работы, подчеркивает, что основное внимание следует уделять селекционной работе. По ее словам, будущее вкуса томатов - в разработке новых сортов, ориентированных на улучшение органолептических характеристик, а не только на урожайность и стойкость при транспортировке.

Таким образом, популярное мнение о том, что хранение в холодильнике непременно убивает вкус помидоров, оказалось несколько преувеличенным. Если весь путь от сбора до потребителя организован грамотно, способ хранения не играет решающей роли. Гораздо важнее то, с каким исходным сырьем мы имеем дело.

Другие интересные новости:

▪ Усталость от мыслей

▪ Jawbone Up следит за здоровьем

▪ Смартфон Oukitel K10000 Pro с батареей 10100 мАч

▪ Пепел чистит воду

▪ Прозрачные человеческие клетки

Лента новостей науки и техники, новинок электроники

 

Интересные материалы Бесплатной технической библиотеки:

▪ раздел сайта Аккумуляторы, зарядные устройства. Подборка статей

▪ статья Универсальная свободнолетающая модель. Советы моделисту

▪ статья Что такое Великое переселение народов? Подробный ответ

▪ статья Маланга. Легенды, выращивание, способы применения

▪ статья Радиомаячок диапазонов 1300 и 2400 МГц. Энциклопедия радиоэлектроники и электротехники

▪ статья Ввод в эксплуатацию свинцовых аккумуляторных батарей. Энциклопедия радиоэлектроники и электротехники

Оставьте свой комментарий к этой статье:

Имя:


E-mail (не обязательно):


Комментарий:





Главная страница | Библиотека | Статьи | Карта сайта | Отзывы о сайте

www.diagram.com.ua

www.diagram.com.ua
2000-2026