Menu Home

Бесплатная техническая библиотека для любителей и профессионалов Бесплатная техническая библиотека


Регулируемый блок питания с автоматическим переключением напряжения на входе стабилизатора. Энциклопедия радиоэлектроники и электротехники

Бесплатная техническая библиотека

Энциклопедия радиоэлектроники и электротехники / Блоки питания

Комментарии к статье Комментарии к статье

Линейные стабилизаторы напряжения постоянного тока, в отличие от импульсных, обычно имеют низкий уровень пульсаций выходного напряжения и не создают помех радиоприему, но при большой разнице между входным и выходным напряжением обладают низким КПД. Можно повысить средний КПД регулируемого линейного стабилизатора, если переключать его входное напряжение в зависимости от установленного выходного.

Регулируемый блок питания с автоматическим переключением напряжения на входе стабилизатора
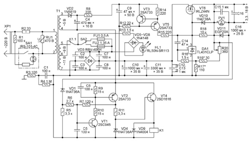
Рис. 1 (нажмите для увеличения)

На рис. 1 представлена схема построенного по такому принципу компактного блока питания с линейным стабилизатором выходного напряжения, регулируемого в широких пределах. Устройство оснащено трехразрядным цифровым вольтметром, выдает стабилизированное выходное напряжение 3,3...18 В при токе нагрузки до 1,2 А. В [1] была описана конструкция, в которой также можно было переключить напряжение на входе стабилизатора, но только вручную. В новом блоке обмотки понижающего трансформатора T1 переключаются автоматически в зависимости от установленного выходного напряжения. Защита устройства от перегрузки по току выполнена, как и в [1], на самовосстанавливающихся предохранителях.

Напряжение сети переменного тока 220 В поступает на первичную обмотку понижающего трансформатора T1 через замкнутые контакты сетевого выключателя с подсветкой SA1 и защитный резистор R2. Резистор R1 ограничивает ток через неоновую лампу подсветки выключателя, уменьшая яркость ее свечения и увеличивая срок службы. Варистор RU1 защищает от всплесков напряжения в сети.

Трансформатор имеет две вторичные обмотки. Переменное напряжение с обмотки 5-6-7 трансформатора, имеющей отвод, поступает на выпрямительный мост VD3 через контакты реле K1.1, переключатель SA2 и самовосстанавливающийся предохранитель FU1 или FU2 (в зависимости от положения переключателя). Конденсаторы C10 и C11 сглаживают пульсации выпрямленного напряжения. Включенный в диагональ выпрямительного моста VD5-VD8 светодиод HL1 сигнализирует о срабатывании любого из самовосстанавливающихся предохранителей, резистор R13 ограничивает ток светодиода.

Обмотка 3-4 предназначена для получения повышенного напряжения, необходимого для эффективного управления полевым транзистором VT6, служащим регулирующим элементом в стабилизаторе напряжения. Напряжение этой обмотки выпрямляет диод Шоттки VD2 и сглаживает фильтр C4R8C9. Этот узел позволяет обойтись без умножителя напряжения, который был использован в аналогичном стабилизаторе, описанном в [2].

В регулируемом стабилизаторе выходного напряжения в качестве узла сравнения и усилителя сигнала рассогласования применена микросхема параллельного стабилизатора напряжения DA1. Она питается током 3 мА, стабилизированным транзисторами VT3 и VT5. Точное значение этого тока зависит от сопротивления резистора R14. Питание параллельного стабилизатора стабильным током позволяет создать для него комфортные условия работы при значительном изменении напряжения на условном катоде (выводе 3). Конденсатор C14 и резистор R15 предотвращают самовозбуждение стабилизатора.

Выходное напряжение стабилизатора регулируют переменным резистором R20. Чем меньше его введенное сопротивление, тем ниже напряжение на выходе блока - истоке полевого транзистора VT6. Стабилитрон VD10 защищает полевой транзистор от повреждения. Микросхема DA1 всегда поддерживает на своем катоде такое напряжение, при котором напряжение между ее управляющим входом (выводом 1) и условным анодом (выводом 2) равно 2,5 В. Резистор R16 - защитный.

К выходу стабилизатора подключен цифровой вольтметр PV1. Диод VD11 защищает его от обратного напряжения, например, в случае подключения к выходу стабилизатора заряженного в обратной полярности конденсатора большой емкости.

На транзисторах VT1, VT2, VT4, реле K1, стабилитронах VD1 и VD4, диоде VD9 собран узел переключения входного напряжения стабилизатора. Пока выходное напряжение стабилизатора меньше 7,4 В, напряжение между базой и эмиттером транзистора VT1 меньше 0,5 В, поэтому он закрыт. Вместе с ним закрыты транзисторы VT2 и VT4, а обмотка реле обесточена. На диодный мост VD3 через контакты реле поступает напряжение около 11 В с выводов 6 и 7 трансформатора, что уменьшает мощность, рассеиваемую транзистором VT6.

При увеличении напряжения на выходе стабилизатора транзистор VT1 открывается, вместе с ним открываются VT2 и VT4. На обмотку реле K1 поступает напряжение, ограниченное стабилитроном VD4. Реле срабатывает, на мост VD3 через его переключившиеся контакты поступает напряжение около 20 В с выводов 5 и 7 трансформатора. Резистор R7 создает положительную обратную связь, необходимую для создания зоны гистерезиса состояния реле от выходного напряжения стабилизатора. В результате реле отпускает якорь только при снижении выходного напряжения до 7 В. Диод VD9 защищает транзистор VT4 от выбросов ЭДС самоиндукции на обмотке реле в моменты прерывания тока в ней. Конденсаторы C5 и C6 предотвращают ложные переключения реле.

Регулируемый блок питания с автоматическим переключением напряжения на входе стабилизатора
Рис. 2

Изготовленный блок питания имеет компактную конструкцию, все детали размещены в готовом корпусе размерами 129x114x47 мм из листовой латуни толщиной 1 мм (рис. 2). Корпус используется и как эффективный теплоотвод. К нему прикреплены пластмассовые ножки высотой около 10 мм, что нужно для лучшего обтекания его воздухом, а следовательно, для лучшего охлаждения. Корпус не имеет непосредственного электрического соединения с общим проводом блока питания, но для выравнивания потенциалов соединен с ним цепью R3C1R4. Передняя панель блока изготовлена из листового полистирола.

Регулируемый блок питания с автоматическим переключением напряжения на входе стабилизатора
Рис. 3

Поскольку почти половина объема корпуса занята трансформатором T1, расположение остальных элементов устройства внутри него довольно плотное. Узел выпрямителя на диодном мосте VD3 собран на отдельной монтажной плате, показанной на рис. 3. На ней также находятся конденсаторы C2, C3, C7, C8, C10, резистор R13, диоды VD5-VD8 и самовосстанавливающиеся предохранители. Остальные узлы размещены на плате, изображенной на рис. 4.

Регулируемый блок питания с автоматическим переключением напряжения на входе стабилизатора
Рис. 4

Монтаж плат двусторонний навесной. Все цепи, по которым течет значительный ток, выполнены монтажным проводом сечением 0,75 мм2. Для маломощных цепей применен провод МГТФ сечением 0,03 мм2. Провод, идущий к движку переменного резистора, экранирован, а те провода, которые находятся под напряжением 220 В, имеют двойную изоляцию.

После проверки работоспособности устройства монтажные платы со стороны соединений покрыты лаком ХВ-784 для предотвращения случайных замыканий и повышения механической прочности монтажа.

Резистор R1 - невозгораемый разрывной, он может быть заменен плавкой вставкой на 0,5 А. Остальные постоянные резисторы - МЛТ, РПМ, С1-4, С1-14, С2-23 и другие аналогичные. Переменный резистор R20 - СП4-1, но может быть заменен на РП1-73а, СП3-9а, СП-04а. При использовании переменного резистора, сопротивление которого отличается от указанного на схеме (оно может достигать 2,2 кОм), потребуется пропорционально изменить номиналы резисторов R17 и R19. Следует иметь в виду, что переменные резисторы меньшего сопротивления обычно более надежны. Примененный в устройстве варистор MYG20-471 (RU1) можно заменить на MYG20-431, FNR-20K431, FNR-20K471, GNR20D431K. На корпус варистора надет чехол из стеклоткани.

Конденсаторы C5 и C6 - керамические для поверхностного монтажа. Оксидные конденсаторы - импортные аналоги К50-68. Остальные конденсаторы - малогабаритные пленочные.

Диоды 1N4148 можно заменить любыми из 1N914, 1SS244, КД510, КД521, КД522, а диод 1N4004 - из серий 1 N4001 - 1N4007, UF4001 - UF4007, КД209, КД243, КД247. Вместо диода EGP20A подойдут 1N5401 - 1N5408, FR301 - FR307, диоды серий КД226, КД257, а вместо диода Шотки 1 N5819 - SB140, SB150. Диодный мост RBV-406H заменяется любым из FBU4, KBU6, BR605, КВРС601-КВРС610, RS801-RS807, KBU8. Перед креплением к латунному корпусу блока прижимаемую к нему поверхность моста нужно смазать теплопроводящей пастой.

Стабилитроны 1N4738A заменяются на BZV55C8V2, TZMC8V2. Вместо стабилитрона 1N4736A подойдут BZV55C6V8, TZMC6V8. Светодиод HL1 может быть любого типа и цвета свечения. Микросхему TL431CLP можно заменить на AZ431AZ, LM431ACZ. Транзистор IRLZ44N в этой конструкции можно заменить на IRL2505N, IRL3205, STP65NF06. На время сборки конструкции его выводы соединяют проволочной перемычкой. Через изолирующую прокладку транзистор устанавливают на алюминиевой пластине размерами 125x35x2 мм. Эту пластину затем привинчивают к латунному корпусу устройства, применяя теплопроводную пасту.

Следует заметить, что установка транзистора в корпусе TO-220 на теплоотвод через изолирующую прокладку ограничивает его допустимую максимальную постоянную рассеиваемую мощность приблизительно до 30 Вт. Это следует учитывать, изготавливая блок питания большей мощности. Увеличить ее можно соединением нескольких полевых транзисторов параллельно и применением более мощного трансформатора.

Транзистор 2SD1616 можно заменить на SS8550, 2SC2331 или серии КТ961 с коэффициентом передачи тока базы не менее 50. Вместо транзисторов 2SA733 подойдут 2SA709, SS9012, транзисторы серий КТ6115, КТ3107. Замена транзистора 2SC945 - SS9013, SS9014, 2SC1815, серии КТ3102.

В блоке питания применено реле, найденное в неисправной стиральной машине. Оно рассчитано на работу при напряжении на обмотке 12 В, но срабатывает при значительно меньшем напряжении. Измеренное сопротивление обмотки - 440 Ом. На замену ему подойдет любое реле с приблизительно таким же сопротивлением обмотки и с переключающей группой контактов, способной коммутировать ток не менее 3 А, и срабатывающее при напряжении не более 6 В.

Для применения в блоке питания переделан сетевой тороидальный трансформатор от ленточного ревербератора "Эхо-1". С него удалены все вторичные обмотки и межобмоточный экран. Поверх бумажной изоляции первичной обмотки добавлены четыре слоя полихлорвиниловой ленты. Обмотка 5-6-7 намотана жгутом из шести обмоточных проводов диаметром 0,39 мм каждый, свитых с помощью электродрели. Необходимо заготовить около 25 м жгута. Намотку на тороидальном магнитопроводе ведут виток к витку с помощью самодельного челнока. В секции 5-6 должно быть намотано 123 витка, а в секции 6-7 - 150. Намотав каждый слой, его покрывают слоем бумажной ленты, которую затем пропитывают изоляционным лаком.

Обмотка 3-4 содержит 60 витков обмоточного провода диаметром 0,43 мм. Обе вторичные обмотки укладывают с максимальным усилием, чтобы они плотно прилегали к магнитопроводу. Можно применить другой трансформатор габаритной мощностью не менее 30 ВА, вторичная обмотка которого, используемая в качестве обмотки 5-6-7, рассчитана на ток не менее 1,3 А.

Регулируемый блок питания с автоматическим переключением напряжения на входе стабилизатора
Рис. 5

В качестве вольтметра PV1 применен цифровой встраиваемый прибор V20D-T1 (рис. 5). Он был приобретен в одном из интернет-магазинов за сумму (включая стоимость пересылки), меньшую цены обычного трехразрядного светодиодного индикатора. Вольтметр измеряет постоянное напряжение от 3,2 до 30 В при потребляемом токе около 20 мА.

Готовый блок начинает работать сразу. При необходимости подборкой резисторов R17 и R19 можно установить желаемые верхнюю и нижнюю границы регулировки выходного напряжения.

Литература

  1. Бутов А. Лабораторный блок питания с защитой на самовосстанавливающихся предохранителях. - Радио, 2005, № 10, с. 54- 57.
  2. Бутов А. Малогабаритный регулируемый блок питания. - Радио, 2012, № 5, с. 55, 56.

Автор: А. Бутов

Смотрите другие статьи раздела Блоки питания.

Читайте и пишите полезные комментарии к этой статье.

<< Назад

Последние новости науки и техники, новинки электроники:

Хорошо управляемые луга могут компенсировать выбросы от скота 15.02.2026

Животноводство, особенно разведение крупного рогатого скота, часто обвиняют в значительном вкладе в глобальное потепление из-за мощного парникового газа - метана, который выделяется при пищеварении у жвачных животных. Это вызывает острые политические споры и призывы к сокращению потребления мяса. Однако ученые напоминают, что полная картина климатического воздействия отрасли не ограничивается только выбросами от животных: огромную роль играет окружающая экосистема - пастбища, почва и растительность, которые способны активно поглощать углекислый газ из атмосферы. Исследователи из Университета Небраски-Линкольна решили глубже изучить этот баланс. Группа под руководством профессора Галена Эриксона сосредоточилась на том, как правильно организованные пастбища накапливают углерод в растениях и грунте благодаря естественным процессам, стимулируемым выпасом скота. Ученые подчеркивают, что при достаточном уровне осадков и грамотном управлении такие луга превращаются в мощные природные погло ...>>

NASA тестирует инновационную технологию крыла 15.02.2026

Коммерческая авиация ежегодно расходует колоссальные объемы керосина, что сказывается не только на бюджете авиакомпаний, но и на состоянии окружающей среды. В 2024 году глобальные затраты на авиационное топливо достигли 291 миллиарда долларов, и эта сумма продолжает расти. Чтобы справиться с этими вызовами, NASA активно работает над технологиями, способными заметно повысить аэродинамическую эффективность самолетов. Одним из самых перспективных направлений стало создание специальной конструкции крыла, которая максимизирует естественный ламинарный поток воздуха и минимизирует сопротивление. В январе 2026 года специалисты NASA Armstrong Flight Research Center успешно провели важный этап наземных испытаний концепции Crossflow Attenuated Natural Laminar Flow (CATNLF). Для эксперимента под фюзеляж исследовательского самолета F-15B закрепили вертикально ориентированную масштабную модель высотой около 0,9 м (3 фута), напоминающую узкий киль. Такая компоновка позволила подвергнуть прототип р ...>>

Забота о внуках очень полезна для здоровья мозга 14.02.2026

Общение между поколениями приносит радость всей семье, но мало кто задумывается, насколько активно бабушки и дедушки, заботящиеся о внуках, поддерживают свою умственную форму. Регулярное взаимодействие с детьми стимулирует мозг пожилых людей, помогая сохранять память, скорость мышления и общую когнитивную активность. Новые научные данные подтверждают, что такая добровольная помощь не только важна для общества, но и может замедлять возрастные изменения в мозге. Исследователи из Тилбургского университета в Нидерландах провели анализ, чтобы понять, приносит ли уход за внуками реальную пользу здоровью пожилых людей. Ведущий автор работы Флавия Черечес отметила, что многие бабушки и дедушки регулярно присматривают за детьми, и оставался открытым вопрос, насколько это положительно сказывается на их собственном благополучии, особенно в плане когнитивных функций. Ученые поставили цель выяснить, способен ли регулярный уход за внуками замедлить снижение памяти и других умственных способ ...>>

Случайная новость из Архива

Эффективная антимикробная пленка для гаджетов 19.07.2014

Специалистами Fujifilm разработана технология антимикробного покрытия, которая обеспечивает примерно в 100 раз лучшие показатели защиты от бактерий по сравнению с распространенными сейчас решениями, построенными на использовании серебра.

Новая технология называется Hydro AG. Ее предполагается применять в защитных пленках для сенсорных жидкокристаллических экранов и сенсорных панелей оборудования, используемого в медицинских и образовательных учреждениях, общественных местах.

Основой Hydro AG является супергидрофобный пластик с микрочастицами керамики, в состав которой входит антибактериальный агент, способный постепенно выделять ионы серебра. Производитель отмечает, что в разработке пригодился опыт Fujifilm в создании и производстве фотопленки и технологии высокоточного нанесения покрытий. В проекте принимала участие компания Toyama Chemical, специализирующаяся на оценке эффективности антимикробных покрытий.

Принцип работы антимикробных покрытий построен на выделении ионов серебра вследствие увлажнения содержащего их агента. Ионы связывают энзимы на поверхности микробов, обезвреживая последних. Таким образом, для повышения эффективности покрытия необходимо увеличение числа ионов серебра. Пленка Hydro AG изготовлена из супергидрофобного, то есть практически полностью отталкивающего воду материала. Благодаря этому, вода воздействует только на встроенные в пленку частицы агента, попадая не только на их поверхность, но и проникая вглубь, за счет чего увеличивается выход ионов серебра и срок службы покрытия.

По результатам теста, на пленке Hydro AG за час погибает более 99,99% микробов. Для сравнения: показатель обычной пленки примерно равен 99%.

Другие интересные новости:

▪ Электромобиль Nissan Leaf 2018

▪ Обнаружена связь между приемом пищи и биологическими часами

▪ Карта памяти AGI MicroSD 2 ТВ

▪ В Антарктике обнаружены непобедимые бактерии

▪ Чип вывода видеоизображений для портативных устройств

Лента новостей науки и техники, новинок электроники

 

Интересные материалы Бесплатной технической библиотеки:

▪ раздел сайта Охрана и безопасность. Подборка статей

▪ статья Мольер. Знаменитые афоризмы

▪ статья Каким жестом римский император приговаривал гладиатора к смерти? Подробный ответ

▪ статья Разгрузка битума, гудрона, дегтя. Типовая инструкция по охране труда

▪ статья Шифратор и дешифратор для радиоканала охранной сигнализации. Энциклопедия радиоэлектроники и электротехники

▪ статья Как правильно подключить ADSL splitter. Энциклопедия радиоэлектроники и электротехники

Оставьте свой комментарий к этой статье:

Имя:


E-mail (не обязательно):


Комментарий:





Главная страница | Библиотека | Статьи | Карта сайта | Отзывы о сайте

www.diagram.com.ua

www.diagram.com.ua
2000-2026