Menu Home

Бесплатная техническая библиотека для любителей и профессионалов Бесплатная техническая библиотека


Регулируемый блок питания с защитой, 220/1,2-24 вольта 2 ампера. Энциклопедия радиоэлектроники и электротехники

Бесплатная техническая библиотека

Энциклопедия радиоэлектроники и электротехники / Блоки питания

Комментарии к статье Комментарии к статье

В предлагаемом лабораторном блоке питания предусмотрена программная установка порогов выходного напряжения и тока, превышение которых невозможно не только в результате наиболее вероятных неисправностей блока, но и при неосторожном воздействии на его оперативные органы регулировки. Это эффективно защищает питаемую от блока аппаратуру.

Используя как-то лабораторный блок питания, я случайно переключил регулятор напряжения не на ту ступень, что была нужна. Вследствие этого было превышено допустимое для дорогостоящего питаемого прибора напряжение, и он вышел из строя. После этого я задумался над созданием регулируемого блока питания с функцией защиты нагрузки от повышенного напряжения и в результате разработал и собрал устройство, описанное в статье.

Выходное напряжение блока от 1,2 до 24 В устанавливают четырьмя переменными резисторами (двумя - грубо и двумя - точно). Индикаторы прибора показывают текущие значения напряжения с дискретностью 0,1 В и тока нагрузки до 1 А с дискретностью 1 мА и от 1 до 2 А - с дискретностью 10 мА. Блок защищен от превышения задаваемых пользователем максимальных значений напряжения и тока, а также от замыкания выхода. Непрерывно измеряется температура теплоотвода регулируемого стабилизатора напряжения, если она превысит допустимую на 2 °C, то автоматически включится вентилятор.

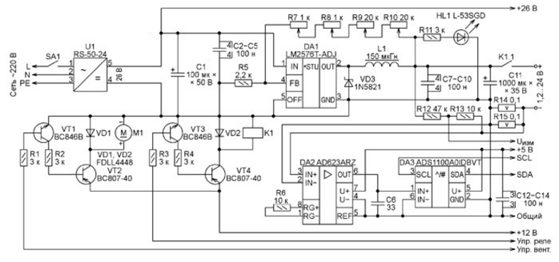
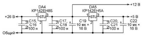
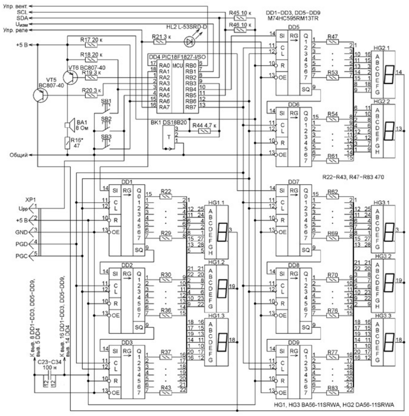
Прибор состоит из четырех основных функциональных узлов: сетевого импульсного источника питания RS 50-24 [1], настроенного на выходное постоянное напряжение 26 В и способного отдавать ток до 2,2 А, регулируемого стабилизатора выходного напряжения (схема на рис. 1), стабилизаторов напряжения +12 В и +5 В для питания узлов блока (рис. 2) и модуля управления и индикации (рис. 3).

Регулируемый блок питания с защитой, 220/1,2-24 вольта 2 ампера
Рис. 1 (нажмите для увеличения)

Регулируемый блок питания с защитой, 220/1,2-24 вольта 2 ампера
Рис. 2

Регулируемый блок питания с защитой, 220/1,2-24 вольта 2 ампера
Рис. 3 (нажмите для увеличения)

Все операции по считыванию контролируемых параметров с их датчиков, заданию режимов работы и выводу информации на индикаторы HG1-HG3 выполняет микроконтроллер DD4 PIC16F1827-I/SO, тактовая частота которого 4 МГц задана встроенным в него RC-генератором. Для программирования микроконтроллера предназначен разъем XP1.

После подключения к сети 220 В источника питания RS-50-24 (U1) его напряжение поступает на регулируемый импульсный стабилизатор напряжения на микросхеме DA1 LM2576T-ADJ и на нерегулируемый стабилизатор DA4 КР142ЕН8Б. С помощью последнего получают напряжение 12 В для питания обмотки реле K1 и вентилятора M1. Далее интегральный стабилизатор DA5 КР142ЕН5А понижает напряжение+12 В до +5 В, необходимых для питания остальных узлов блока.

В состав импульсного стабилизатора входят также диод Шоттки VD3, накопительный дроссель L1 и конденсаторы C7-C11. Его выходное напряжение регулируют переменными резисторами R7-R10. Их число увеличено для достижения желаемой плавности регулировки.

На нагрузку блока стабилизированное напряжение поступает через контакты реле K1.1. Это сделано, чтобы можно было отключить нагрузку при срабатывании защиты или при необходимости выключить ее, не отсоединяя провода питания от блока. Независимо от состояния контактов K1.1 часть напряжения с выхода регулируемого стабилизатора через делитель напряжения на резисторах R12 и R13 поступает на вход АЦП микроконтроллера DD4, измеряется им, и значение напряжения на выходе стабилизатора выводится на индикатор HG3. Это позволяет установить нужное напряжение при выключенном выходе и только потом нажатием на кнопку SB3 подать команду замкнуть контакты K1.1. Когда они замкнуты, нажатие на эту же кнопку их размыкает. После подключения блока к сети и до нажатия на кнопку SB3 контакты разомкнуты.

Датчиком тока нагрузки служит шунт, включенный в ее минусовый провод. Он составлен из резисторов R14 и R15, соединенных параллельно. Сопротивление шунта - 0,05 Ом. При токе нагрузки 2 А на нем падает напряжение до 0,1 В. Этого недостаточно для точного измерения тока, поэтому напряжение с датчика усиливает инструментальный усилитель DA2 AD623ARZ [2], коэффициент усиления которого 11 установлен резистором R6.

С выхода этого усилителя пропорциональное току нагрузки напряжение поступает на вход 14-разрядного АЦП DA3 ADS1100A0IDBVT [3], в котором имеется внутренний усилитель на 2. Каждую секунду преобразователь выполняет преобразования, результаты десяти из которых микроконтроллер считывает по интерфейсу I2C. Применение внешнего АЦП связано с тем, что встроенный десятиразрядный АЦП микроконтроллера не обеспечивает измерение тока до 2 А с нужной точностью.

Температуру теплоотвода стабилизатора DA1 измеряет укрепленный на нем датчик BK1 DS18B20 или DS18S20. Тип датчика программа микроконтроллера определяет автоматически. Если измеренная температура превышает на 2 °C и более заданное значение, то по команде микроконтроллера включается с помощью транзисторов VT1 и VT2 вентилятор M1, обдувающий теплоотвод. О работе вентилятора сигнализирует включенная десятичная запятая после младшего разряда индикатора HG2. Когда температура станет на 2 °C ниже заданной, вентилятор и запятая на индикаторе будут выключены. Когда датчик температуры отсутствует или неисправен, вентилятор работает непрерывно, а на индикаторе HG2 включены два минуса.

Измеренное значение выходного напряжения блока отображается на трехразрядном индикаторе HG3 в вольтах с десятичной запятой перед младшей цифрой (десятые доли вольта). Измеренное значение тока нагрузки отображается на трехразрядном индикаторе HG1. Если оно менее 1 А, то выводится в миллиамперах, о чем свидетельствуют погашенные десятичные запятые во всех разрядах. Значения тока, равные или большие 1 А, выводятся в амперах с дискретностью 0,01 А и десятичной запятой после старшего разряда (единицы ампер).

Всеми индикаторами микроконтроллер управляет статически через преобразователи последовательного кода в параллельный DD1-DD3, DD5-DD9. Это позволяет не применять в программе микроконтроллера прерывания, затрудняющие считывание информации из датчика температуры BK1 и АЦП DA3. Аноды всех индикаторов соединены вместе. Напряжение на них поступает через ключ на транзисторе VT5, открываемый импульсами переменной скважности, генерируемыми микроконтроллером. Это дает возможность регулировать яркость свечения индикаторов.

При срабатывании защиты размыкаются контакты реле K1.1, а динамическая головка BA1, которой управляет ключ на транзисторе VT6, подает звуковые сигналы частотой 1000 Гц и длительностью 0,5 с. Собственную встроенную защиту от замыкания выхода имеют источник питания U1 и интегральные стабилизаторы DA1, DA4, DA5.

Регулируемый стабилизатор напряжения собран на печатной плате, которая изображена на рис. 4. На ней находятся все элементы, изображенные на схеме рис. 1, за исключением источника питания U1 и выключателя SA1. Имеется одна перемычка типоразмера 1206 для поверхностного монтажа. Микросхема DA1 снабжена теплоотводом.

Регулируемый блок питания с защитой, 220/1,2-24 вольта 2 ампера
Рис. 4

Интегральные стабилизаторы DA4 и DA5 находятся на плате, изготовленной в соответствии с рис. 5. Они закреплены с разных сторон на одном теплоотводе.

Регулируемый блок питания с защитой, 220/1,2-24 вольта 2 ампера
Рис. 5

Чертеж печатных проводников платы управления и индикации приведен на рис. 6, а расположение элементов на ней - на рис. 7. На этой плате необходимо установить семь перемычек, аналогичных упомянутой выше. Выводы 9 и 26 индикатора HG1 и выводы 14 и 26 индикатора HG3 перед установкой на плату удаляют. Динамическая головка BA1 вместе с резистором R16 вынесена с платы. Подборкой этого резистора устанавливают желаемую громкость звуковых сигналов.

Регулируемый блок питания с защитой, 220/1,2-24 вольта 2 ампера
Рис. 6

Регулируемый блок питания с защитой, 220/1,2-24 вольта 2 ампера
Рис. 7

Вне платы находятся и переменные резисторы R7-R10. Их желательно выбирать максимальных размеров, это позволит обеспечить нужную плавность регулировки напряжения. Особое внимание следует обратить на надежность контакта между движками переменных резисторов и их резистивными слоями. Нарушения этого контакта приводят к выбросам выходного напряжения блока, которые могут вызывать срабатывание защиты, но тем не менее опасны для питаемого прибора.

Резисторы R1-R4, R11, R19, R20 - типоразмера 1206 для поверхностного монтажа, остальные - типоразмера 0805. R7-R10 выбирают нужных размеров, но указанных на схеме номиналов. Резисторы R14 и R15 - KNP-500-5W-0R1-FP Оксидные конденсаторы C1, C11 - алюминиевые с выводами в одну сторону, C19, C22 - танталовые типоразмера CTSMD-A. Остальные конденсаторы - керамические типоразмера 0805 для поверхностного монтажа.

Микросхемы серии ADS1100 выпускают в нескольких вариантах, различающихся адресом ведомого на шине I2C, по которой происходит обмен информацией с микроконтроллером. Адрес обозначается двумя символами после основной части названия микросхемы, его изменение не предусмотрено. К использованию в рассматриваемом блоке пригодны лишь микросхемы с адресом A0 (ADS1100A0). Для применения микросхем с другими адресами требуется изменение программы микроконтроллера.

В конструкции применено реле OJ-SS-112LM12 [4]. Его можно заменить другим с обмоткой на 12 В и контактами, способными коммутировать ток до 3 A при постоянном напряжении 30 В.

Внешний вид передней панели блока питания показан на рис. 8. Здесь расположены индикаторы HG1 (ток нагрузки), HG2 (температура теплоотвода), HG3 (выходное напряжение), светодиод HL2, сигнализирующий о включении выхода, кнопки SB1 (увеличение параметра), SB2 (уменьшение параметра) и две дублирующие одна другую кнопки SB3 (включение и выключение выхода).

Регулируемый блок питания с защитой, 220/1,2-24 вольта 2 ампера
Рис. 8

Чтобы из основного режима отображения напряжения, тока и температуры перейти к установке порога повышения напряжения, нажимают на кнопку SB1, Индикаторы HG1 и HG2 погаснут, а на индикатор HG3 будет выведено значение порога. Каждое нажатие на кнопку SB1 увеличит, а на кнопку SB2 уменьшит его на 0,5 В. Порог можно изменять в пределах от 2 до 25,5 В. Выход из этого и последующих режимов в основной происходит автоматически, если не нажимать на кнопки SB1 и SB2 в течение 10 с.

Чтобы из основного режима перейти к установке порога повышения тока нагрузки, кратковременно нажимают на кнопку SB2. Погаснут индикаторы, кроме HG1, на который будет выведено значение порога. Нажатиями на кнопки SB1 и SB2 изменяют его от 0,05 до 2 А ступенями по 0,05 А.

Если, находясь в основном режиме, нажать и удерживать кнопку SB2, то через 1,5 с после включения режима установки порога по току начнется циклический с таким же периодом перебор режимов изменения пяти других параметров. Можно сделать то же самое нажатием и удержанием кнопки SB1, но в этом случае первым включится режим установки порога по напряжению, затем по току и далее начнется перебор других параметров. Когда индикаторы примут вид, соответствующий нужному параметру, удерживаемую кнопку следует отпустить.

В режиме установки допустимой температуры теплоотвода гаснут все индикаторы, кроме HG2, на котором будет отображено это значение. Нажатиями на кнопки SB1 и SB2 его можно изменять в пределах от 30 до 70 °C шагами по 1 °C.

В режиме калибровки вольтметра блока гаснет индикатор HG1, индикатор HG2 отображает калибровочную константу, а индикатор HG3 - значение выходного напряжения, измеренное блоком. В этом режиме к выходу блока следует подключить образцовый вольтметр, установить выходное напряжение близким к максимальному и, подбирая нажатиями на кнопки SB1 и SB2 калибровочную константу, добиться совпадения показаний индикатора HG3 и образцового вольтметра.

В режиме компенсации смещения нуля инструментального усилителя DA3 индикатор HG3 гаснет, контакты реле K1. 1 отключают от блока нагрузку, индикатор HG1 отображает значение компенсируемой величины, а индикатор HG2 - вносимую поправку. Нажатиями на кнопки SB1 и SB2 показания индикаторов HG1 и HG2 необходимо уравнять.

Индикатор HG3 погашен и в режиме калибровки измерителя тока нагрузки, но в момент включения этого режима на индикатор HG1 выводится нулевое значение, поскольку еще в предыдущем режиме нагрузка контактами реле K1.1 была отключена. К выходу блока через образцовый амперметр присоединяют нагрузку и нажатием на кнопку SB3 подают на нее напряжение, которое устанавливают таким, чтобы ток нагрузки был близок к максимальному. Нажатиями на кнопки SB1 и SB2 изменяют выведенную на индикатор HG2 калибровочную константу, добиваясь совпадения показаний индикатора HG1 и образцового амперметра.

Последним в цикле включается режим установки яркости индикаторов. В этом режиме все они включены. Действие кнопок SB1 и SB2 в данном случае противоположно другим режимам. Нажатиями на кнопку SB1 яркость уменьшают, а на SB2 - увеличивают.

Все установленные значения параметров автоматически сохраняются в энергонезависимой памяти микроконтроллера, вводить их заново при последующих включениях блока нет необходимости.

Файлы печатных плат в формате Sprint Layout 5.0 и программу микроконтроллера можно скачать с ftp://ftp.radio.ru/pub/2014/10/blok.zip.

Литература

  1. 50W single output switching power supply RS-50 series. - URL: insat. ru/products/meanwell/rs-50_spec. pdf.
  2. Single-supply, rail-to-rail, low cost instrumentation amplifier AD623. - URL: analog.com/static/imported-files/Data_Sheets/ AD623.pdf
  3. aDs1100 self-calibrating, 16-bitanalog-to- digital converter. - URL:   ti. com /lit/ds/ symlink/adsl 100.pdf.
  4. Miniature PCB relayOJ/OJE - URL: te.com/commerce/DocumentDelivery/DDEController?Action=showdoc&DocId=Data+Sheet%7FOJ_OJ E_series_relay_data_sh eet_E%7F0214%7Fpdf%7FEnglish%7FENG _DS_OJ_OJE_series_relay_data_sheet_E_02 14_OJ.pdf%7F2-1419129-1.

Автор: П. Кожухин

Смотрите другие статьи раздела Блоки питания.

Читайте и пишите полезные комментарии к этой статье.

<< Назад

Последние новости науки и техники, новинки электроники:

Стерильного нейтрино не существует 15.01.2026

В физике элементарных частиц поиск новых, пока не обнаруженных объектов играет ключевую роль в понимании устройства Вселенной. Иногда такие поиски приводят к громким открытиям, а иногда - к не менее важным отрицательным результатам, которые позволяют отбросить неверные направления. Именно к таким случаям относится недавний вывод ученых о судьбе стерильного нейтрино - одной из самых интригующих гипотетических частиц последних десятилетий. Исследователи из американской лаборатории Fermilab официально сообщили, что им не удалось найти доказательства существования стерильного нейтрино. К такому выводу пришла команда эксперимента MicroBooNE после многолетнего анализа столкновений нейтрино, которые ранее рассматривались как возможный намек на существование четвертого типа этих частиц. Предполагалось, что стерильное нейтрино взаимодействует с материей исключительно через гравитацию, что делало его крайне трудным объектом для обнаружения. В рамках современной физики нейтрино известны в т ...>>

Беспроводные наушники и колонки Fender 15.01.2026

Музыкальная индустрия постепенно адаптируется к цифровым технологиям, и известный производитель музыкальных инструментов Fender расширяет свое присутствие за пределы гитар и усилителей, представляя современные решения для прослушивания музыки. Новые беспроводные наушники и Bluetooth-колонки Fender объединяют богатый звук, модульность и удобство использования как для дома, так и для профессиональной работы. Флагманской новинкой стали наушники Fender Mix, отличающиеся модульной конструкцией. Динамики подключаются к оголовью через порт USB Type-C и могут быть сняты вместе с амбушюрами, что облегчает уход и транспортировку. Один из динамиков оснащен встроенным адаптером USB Type-C для подключения к источнику звука без потерь, поддерживая кодеки LDHC и Fire, а также функцию Auracast. На другом динамике размещен съемный аккумулятор, который обеспечивает до 100 часов работы без активного шумоподавления; при включении ANC время работы сокращается до 52 часов. Наушники доступны по цене $299 ...>>

Польза белкового завтрака 14.01.2026

Правильное питание по утрам играет ключевую роль в поддержании здоровья и контроле веса. Многочисленные исследования подтверждают, что состав завтрака может влиять на аппетит в течение всего дня и качество употребляемой пищи. Австралийские ученые провели масштабный эксперимент, который показал, что употребление белковой пищи с утра помогает дольше чувствовать сытость и предотвращает переедание. В исследовании участвовали более 9 тысяч человек среднего возраста 46 лет. В период с 2011 по 2012 год специалисты анализировали рационы респондентов, оценивая долю основных макронутриентов. В среднем участники потребляли 43% углеводов, 31% жиров, 18% белков, 2% клетчатки и 4% алкоголя. Такой рацион позволил ученым проследить взаимосвязь между утренним приемом пищи и пищевым поведением в течение дня. Выяснилось, что участники, чей завтрак содержал недостаточное количество белка, ощущали повышенный аппетит в течение дня. Они ели больше, чем необходимо, и часто выбирали продукты с высоким со ...>>

Случайная новость из Архива

Имплантат для восстановления зрения без пересадки роговицы 30.08.2025

Зрение во многом определяет качество жизни человека, и именно поэтому медицина так активно ищет способы помочь тем, кто его утратил. Одним из наиболее серьезных заболеваний остается роговичная слепота. Традиционно единственным шансом для таких пациентов считалась пересадка роговицы, однако донорских тканей катастрофически не хватает. В ответ на эту проблему ученые предложили технологию, которая способна обойтись без трансплантации.

Стало известно о первом успешном испытании интракорнеального имплантата, проведенном совместными усилиями дубайской компании Xpanceo и итальянской Intra-Ker. Разработанное ими устройство передает изображение непосредственно на сетчатку глаза, полностью минуя поврежденную роговицу. Такой подход открывает возможность вернуть зрение тем, кому ранее помочь было почти невозможно.

Техническая концепция решения довольно изящна. Система объединяет внешние смарт-очки с камерой и микродисплей размером 450 на 450 пикселей, встроенный в глаз. Очки улавливают картинку, после чего информация передается по беспроводному каналу прямо на дисплей. Последний проецирует изображение непосредственно на сетчатку, обеспечивая обход дефектного звена - роговицы.

По словам основателя Xpanceo доктора Валентина Волкова, в мире более 12 миллионов человек находятся в ожидании пересадки роговицы, тогда как ежегодно проводится не более 185 тысяч операций. Эти цифры ярко демонстрируют масштаб дефицита донорского материала и объясняют интерес к новой технологии, которая не зависит от наличия доноров.

Глава Intra-Ker профессор Массимо Бузин подчеркнул, что попытки внедрить электронные элементы в переднюю часть глаза ранее заканчивались неудачами. Уникальная запатентованная методика компании позволяет безопасно устанавливать герметичные электронные компоненты, а сама процедура по своей сложности сопоставима с привычными офтальмологическими операциями на роговице.

Пока что прототип устройства имеет толщину 5,6 миллиметра, однако разработчики планируют уменьшить его размеры для клинического применения. Если испытания пройдут успешно, первые исследования на пациентах могут начаться уже в течение ближайших двух лет.

Экономический потенциал проекта также весьма значителен: эксперты прогнозируют объем рынка в пределах от 50 до 200 миллионов долларов в год. Но куда важнее то, что подобная технология способна изменить жизнь миллионов людей, для которых трансплантация роговицы недоступна или не дает желаемого результата.

Другие интересные новости:

▪ Однокристальные системы Qualcomm IPQ8074 и QCA6290

▪ Ультрафиолет против близорукости

▪ Телеэкран толщиной с лист бумаги

▪ Беспроводной микрофон Nikon ME-W1 Nikon

▪ Очиститель-генератор

Лента новостей науки и техники, новинок электроники

 

Интересные материалы Бесплатной технической библиотеки:

▪ раздел сайта Электрические счетчики. Подборка статей

▪ статья Архимедов рычаг. Крылатое выражение

▪ статья Какая часть солнечного излучения попадает на Землю? Подробный ответ

▪ статья Отвертка с зажимом. Домашняя мастерская

▪ статья Антенны бокового крепления для транковых систем. Энциклопедия радиоэлектроники и электротехники

▪ статья Простой КВ конвертор для автомобильного приемника. Энциклопедия радиоэлектроники и электротехники

Оставьте свой комментарий к этой статье:

Имя:


E-mail (не обязательно):


Комментарий:





Главная страница | Библиотека | Статьи | Карта сайта | Отзывы о сайте

www.diagram.com.ua

www.diagram.com.ua
2000-2026