Menu Home

Бесплатная техническая библиотека для любителей и профессионалов Бесплатная техническая библиотека


Стабилизированный блок питания УМЗЧ. Энциклопедия радиоэлектроники и электротехники

Бесплатная техническая библиотека

Энциклопедия радиоэлектроники и электротехники / Блоки питания

Комментарии к статье Комментарии к статье

Современные УМЗЧ, обладая внушительной пиковой выходной мощностью, доходящей порой до 200 Вт, предъявляют довольно жесткие требования к своему источнику питания. Для них, как правило, необходимо двухполярное напряжение 2 X (30...40) В при пиковом токе до 10 А в каждом плече. Обычно в выпрямителе применяют сглаживающие конденсаторы большой емкости, доходящей до 20000 мкФ и более. Но даже с ними просадки выпрямленного напряжения при пиковом токе нагрузки достигают 2...3 В, что требует от УМЗЧ высокого коэффициента подавления пульсаций напряжения питания. Автор предлагает оснастить блок питания УМЗЧ стабилизатором, обеспечивающим нужное качество питающего напряжения.

В последнее время в любительских конструкциях УМЗЧ все чаще располагают выпрямитель и блок конденсаторов большой емкости на плате усилителя, уменьшая этим длину соединительных проводов и падение напряжения на них. Иногда от блока питания требуют, чтобы при включении напряжение на его выходах нарастало плавно (так называемый "мягкий старт"). При возникновении различных аварийных ситуаций, например, замыкании в нагрузке УМЗЧ, неисправности его выходных транзисторов и других перегрузках питание УМЗЧ должно быть автоматически выключено. Решить все эти задачи позволяет предлагаемый стабилизатор напряжения питания.

Основные технические характеристики

  • Выходное стабилизированное напряжение, В.......2x35
  • Максимальный ток нагрузки каждого плеча, А....... 9
  • Ток срабатывания триггерной защиты, А.......11
  • Полное время срабатывания защиты, мкс .......12
  • Время нарастания выходного напряжения от нуля до номинального значения, с......0,36
  • Размах пульсаций частотой 100 Гц на выходе стабилизатора при токе нагрузки 5 А, мкВ.......80

За основу конструкции было взято устройство из статьи "Стабилизатор напряжения питания УМЗЧ" В. Орешкина ("Радио", 1987, № 8, с. 31), схема которого показана на рис. 1. Несмотря на простоту и высокие технические данные (коэффициент стабилизации более 1000, автоматическое выключение при замыкании выхода, возможность крепления силовых транзисторов непосредственно на теплоотвод без прокладок), такому стабилизатору присущи и некоторые недостатки. Он неустойчиво запускается при большом токе нагрузки, а ток при замыкании выхода не нормирован и зависит от коэффициентов передачи примененных транзисторов, что иногда приводит к их выходу из строя.

Стабилизированный блок питания УМЗЧ
Рис. 1. Схема стабилизатора напряжения питания УМЗЧ

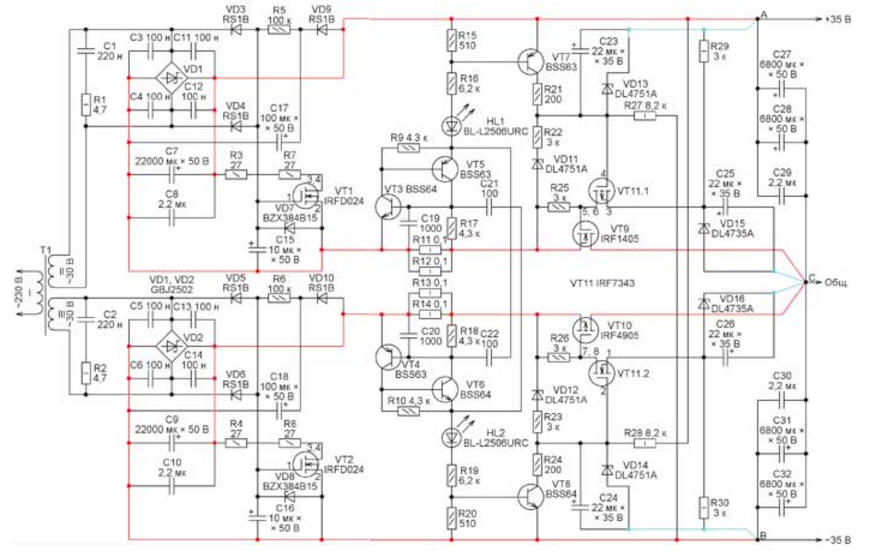
За прошедшее время появились новые электронные компоненты, стали доступны мощные полевые транзисторы, что и подвигло автора поэкспериментировать с компьютерной моделью предложенного В. Орешкиным устройства, которая была создана в симуляторе LTspice IV, и усовершенствовать его. Родившаяся в результате таких экспериментов схема блока питания изображена на рис. 2.

Стабилизированный блок питания УМЗЧ
Рис. 2. Схема блока питания (нажмите для увеличения)

Первым делом была изменена цепь запуска стабилизатора, а биполярные транзисторы были заменены полевыми. Из схемы, представленной на рис. 1, видно, что транзистор VT2 зашунтирован резистором R3 сопротивлением 470 Ом, через который протекает начальный ток зарядки конденсатора C2. Если нагрузка невелика, выходное напряжение начинает возрастать, пока стабилизатор не войдет в режим стабилизации. При токе нагрузки менее I=Uвых/R3=19/470=40 мА, когда транзистор VT2 практически закрыт, все пульсации выпрямленного напряжения через резистор R3 проходят в минусовое плечо. При малом сопротивлении нагрузки тока через этот резистор может не хватить для нормального запуска стабилизатора, он может вообще не запуститься.

В новом варианте цепь запуска состоит из стабилитрона VD11 и резистора R22 в одном плече и VD12 с R23 во втором (для симметрии). В процессе включения по достижении значения напряжения на сглаживающих конденсаторах C7-C10, равного напряжению стабилизации стабилитронов VD11 и VD12, транзисторы VT 11.1 и VT11.2 начинают открываться. Вслед за ними открываются и силовые транзисторы VT9 и VT10. Напряжение на выходе стабилизатора нарастает, а напряжение между истоком и стоком транзисторов VT9 и VT10 уменьшается. Когда напряжение на стабилитронах VD11 и VD12 опустится ниже их напряжения стабилизации, ток через эти стабилитроны прекратится. Далее они не влияют на работу стабилизатора. Такой способ запуска надежен даже при токе нагрузки 9 А. Минимальный ток нагрузки практически равен нулю.

Выходное напряжение плюсового плеча стабилизатора равно сумме напряжений стабилизации стабилитронов VD13, VD15 и напряжения отсечки транзистора VT11.1, а минусового плеча - соответственно стабилитронов VD14, VD16 и транзистора VT11.2. Для плавного запуска стабилизатора оказалось достаточно зашунтировать стабилитроны VD13-VD16 конденсаторами C23-C26. Скорость изменения выходного напряжения до начала стабилизации равна скорости нарастания напряжения на этих конденсаторах. При указанных на схеме номиналах элементов время выхода стабилизатора на режим - около 360 мс. Осциллограммы процесса его запуска, полученные на компьютерной модели, показаны на рис. 3.

Стабилизированный блок питания УМЗЧ
Рис. 3. Осциллограммы процесса запуска

Для уменьшения рассеиваемой на транзисторах VT9 и VT10 мощности истоки транзисторов VT 11.1 и VT 11.2 соединены не с общим проводом, а с точками соединения стабилитронов и резисторов (соответственно VD15, R29 и VD16, R30). Поэтому потенциалы истоков транзисторов VT11.1 и VT11.2 равны напряжению стабилизации соответствующих стабилитронов (6,2 В по абсолютному значению). Это позволяет изменять управляющее напряжение на затворах транзисторов VT9 и VT10 не до 0 В, как в прототипе, а до плюс или минус 6 В. При этом напряжение между истоком и стоком этих транзисторов на пиках пульсаций может падать до 3 В и ниже без выхода из режима стабилизации.

Сказанное иллюстрируют полученные компьютерным моделированием осциллограммы на рис. 4. Зеленая - напряжение на истоке транзистора VT10, синяя - напряжение на его затворе, красная - напряжение на истоке транзистора VT11.2 (6,2 В), голубая - ток нагрузки минусового плеча. Видно, что напряжение на затворе транзистора VT10 лежит приблизительно посередине между напряжением на его истоке и на истоке транзистора VT11.2, а иногда опускается ниже 3 В.

Стабилизированный блок питания УМЗЧ
Рис. 4. Осциллограммы

В стабилизатор добавлена триггерная защита по току, срабатывающая при превышении током нагрузки любой ветви стабилизатора значения 11 А. Она построена на транзисторах VT3, VT5, VT7 в плюсовом плече и VT4, VT6, VT8 - в минусовом. Датчиками тока служат резисторы R11-R14, соединенные попарно параллельно. Защита срабатывает при падении напряжения на любой из пар резисторов более 0,5...0,6 В, что соответствует текущему через них току 11...12 А.

По достижении этого порога лавинообразно открываются транзисторы триггерных ячеек VT3VT5 или VT4VT6 и соответственно транзисторы VT7 и VT8. Последние, открывшись, шунтируют стабилитроны VD13 и VD14, резко понижая этим выходное напряжение. Резисторы R21 и R24 ограничивают ток коллектора транзисторов при разрядке конденсаторов, включенных параллельно стабилитронам. Светодиоды HL1 и HL2 в базовых цепях транзисторов VT7 и VT8 сигнализируют о срабатывании защиты. Ток через них при этом не превышает 6 мА.

Конденсаторы С19 и С20 совместно с резисторами R17 и R18 образуют фильтры нижних частот, повышающие помехоустойчивость системы защиты. Увеличивать номиналы этих конденсаторов свыше 4700 пФ нежелательно, поскольку это увеличит время срабатывания защиты и пиковые токи через транзисторы VT9 и VT10. Чтобы защита срабатывала одновременно в обоих плечах стабилизатора, предусмотрена связь между триггерными ячейками через конденсаторы C21 и C22.

После срабатывания защиты транзисторы VT9 и VT10 остаются закрытыми до отключения устройства от питающей сети. Транзисторы триггерных ячеек закроются, а светодиоды HL1 и HL2 погаснут лишь после разрядки сглаживающих конденсаторов С7-С10. Остается одна проблема - обеспечить быструю разрядку сглаживающих конденсаторов после отключения. Ее решают узлы на транзисторах VT1 и VT2, одинаковые в обоих каналах. Поэтому рассмотрим только узел, установленный в плюсовом канале.

При включении устройства в сеть конденсатор C17 заряжается через диод VD9 до напряжения, примерно равного амплитуде напряжения, поступающего с обмотки II трансформатора T1. Конденсатор С15 заряжается через резистор R5 и разряжается через диоды VD3, VD4 и диодный мост VD1. Потенциал затвора транзистора VT1 становится равным потенциалу его истока или даже немного ниже, поэтому транзистор закрыт. Закрытое состояние транзистора VT1 сохраняется на протяжении всего времени, пока подано напряжение питания. После его выключения диоды VD3 и VD4 закрываются. Напряжение затвор-исток транзистора благодаря резистору R5 возрастает до напряжения стабилизации стабилитрона VD7. Открывшись, транзистор VT1 подключает резисторы R3 и R7 параллельно конденсаторам C7 и С8, ускоряя их разрядку. Длительность разрядки сокращается до 10...20 с при пиковом значении разрядного тока 780 мА, вполне допустимого для используемых транзисторов.

На рис. 5 изображен чертеж печатных проводников платы размерами 175x80 мм, на которой был собран описываемый блок питания. Она изготовлена из фольгированного с двух сторон стеклотекстолита толщиной 1,5 мм. Толщина фольги - не менее 50...70 мкм, а лучше - 110 мкм. Размещение деталей на плате показано на рис. 6, ее внешний вид - на рис. 7. Транзисторы VT9 и VT10 смонтированы на условно нижней стороне платы и закреплены на теплоотводе. Для доступа к крепящим транзисторы винтам на плате предусмотрены отверстия.

Стабилизированный блок питания УМЗЧ
Рис. 5. Чертеж печатных проводников платы

Стабилизированный блок питания УМЗЧ
Рис. 6. Размещение деталей на плате

Стабилизированный блок питания УМЗЧ
Рис. 7. Внешний вид платы

В основном применены резисторы для поверхностного монтажа типоразмера 0805, а резисторы R27-R30 - типоразмера 2512 (мощностью 1 Вт). Резисторы R1-R4, R7, R8 - МЛТ или аналогичные импортные. Резисторы-датчики тока R11-R14 - KNP-100. Они установлены с двух сторон платы. Вместо каждой пары этих резисторов можно применить по одному вдвое меньшего сопротивления и мощностью 1...2 Вт.

Конденсаторы С1-С6, С8, С10- С14, C29, C30 - металлопленочные К73-17 на напряжение не менее 63 В или их импортные аналоги. Конденсаторы C19-C22 - керамические для поверхностного монтажа типоразмера 0805 или 1206. Оксидные конденсаторы C23-C26 - танталовые типоразмера D или Е, С7 и C9 - алюминиевые серии LS фирмы Jamicon, C27, C28, C31, C32 - алюминиевые серии RD фирмы SAMWHA, остальные - К50-35 или аналогичные импортные.

Стабилитроны DL4751A и DL4735A можно заменить другими с напряжением стабилизации соответственно 30 В ± 5 % и 6,2 В ± 5 % в корпусе MELF. При отсутствии диодных мостов GBJ2502 вместо них можно установить другие на ток 25 А с допустимым обратным напряжением не менее 100 В или собрать каждый мост из четырех одиночных диодов с барьером Шоттки с подходящими параметрами. Замена диодов RS1B - диоды той же серии или любые маломощные с обратным напряжением не менее 60 В.

Полевые транзисторы IRFD024 могут быть заменены другими N-канальными с изолированным затвором и допустимым напряжением сток-исток 50...60 В, например, IRFZ24, IRFZ34, IRFZ44, но потребуется корректировка печатной платы. Вместо транзисторов BSS63 и BSS64 в узлах защиты от перегрузки допустимо использовать любые маломощные биполярные транзисторы общего применения соответствующей структуры в корпусе SOT23 с максимальным напряжением коллектор- эмиттер не менее 50 В.

В качестве замены транзисторам IRF1405 и IRF4905 следует подбирать мощные полевые транзисторы с изолированным затвором, наибольшим быстродействием и большой крутизной характеристики. Необходимо также, чтобы они имели минимальное пороговое напряжение исток-затвор.

Микросборку из двух полевых транзисторов с каналами разного типа проводимости IRF7343 можно заменить на FDS4897C или FDS4559. Если уменьшить входное и выходное напряжение стабилизатора соответственно до 30 В и 27 В, то можно применить и микросборку IRF7319. Транзисторы этих микросборок имеют небольшое (около 1 В) и практически одинаковое по абсолютному значению пороговое напряжение затвор-исток. Можно, конечно, использовать и отдельные маломощные полевые транзисторы с максимальным напряжением сток- исток не менее 45 В, но при этом разница выходного напряжения плеч стабилизатора может стать больше.

Правильно собранный блок практически не нуждается в налаживании, но все же первое включение желательно производить с лампой накаливания мощностью 40...60 Вт, включенной последовательно с первичной обмоткой трансформатора T1. В момент включения она должна загореться, а затем погаснуть. После чего следует замерить выходное напряжение, оно должно находиться в пределах 35 ± 0,5 В. Кратковременно замкнув выход одного из плеч стабилизатора мощным резистором сопротивлением 3 Ом, убедитесь в срабатывании защиты. Восстановив работу стабилизатора, проверьте с помощью осциллографа, что видимые пульсации выходного напряжения с частотой сети отсутствуют.

Ниже приведены осциллограммы реальных пульсаций выходного напряжения стабилизатора, работающего на УМЗЧ с нагрузкой сопротивлением 4,7 Ом. На них желтая кривая - напряжение на выходе УМЗЧ, синяя - переменная составляющая напряжения на выходе стабилизатора (между точками A и С или B и C). Осциллограммы сняты в следующих условиях:

рис. 8 - сигнал на входе УМЗЧ отсутствует, ток покоя усилителя - 0,25 А;

рис. 9 - амплитуда выходного напряжения УМЗЧ - 25 В, частота - 10 кГц, размах пульсаций - менее 10 мВ;

рис. 10 - амплитуда импульсов на выходе УМЗЧ - 20 В, частота - 30 Гц.

Стабилизированный блок питания УМЗЧ
Рис. 8. Осциллограммы

Стабилизированный блок питания УМЗЧ
Рис. 9. Осциллограммы

Стабилизированный блок питания УМЗЧ
Рис. 10. Осциллограммы

Следует отметить, что трансформатор T1 должен иметь достаточную мощность, чтобы обеспечить максимальный ток нагрузки 10 А. Напряжение на сглаживающих конденсаторах выпрямителей на пиках тока нагрузки не должно опускаться ниже 38 В. Если учитывать пик-фактор музыкального сигнала, обычно близкий к трем, мощность трансформатора для каждого канала УМЗЧ должна быть около 200 Вт или больше. Автор применил трансформатор мощностью 180 Вт на тороидальном магнитопроводе.

Автор: М. Муравцев

Смотрите другие статьи раздела Блоки питания.

Читайте и пишите полезные комментарии к этой статье.

<< Назад

Последние новости науки и техники, новинки электроники:

Хорошо управляемые луга могут компенсировать выбросы от скота 15.02.2026

Животноводство, особенно разведение крупного рогатого скота, часто обвиняют в значительном вкладе в глобальное потепление из-за мощного парникового газа - метана, который выделяется при пищеварении у жвачных животных. Это вызывает острые политические споры и призывы к сокращению потребления мяса. Однако ученые напоминают, что полная картина климатического воздействия отрасли не ограничивается только выбросами от животных: огромную роль играет окружающая экосистема - пастбища, почва и растительность, которые способны активно поглощать углекислый газ из атмосферы. Исследователи из Университета Небраски-Линкольна решили глубже изучить этот баланс. Группа под руководством профессора Галена Эриксона сосредоточилась на том, как правильно организованные пастбища накапливают углерод в растениях и грунте благодаря естественным процессам, стимулируемым выпасом скота. Ученые подчеркивают, что при достаточном уровне осадков и грамотном управлении такие луга превращаются в мощные природные погло ...>>

NASA тестирует инновационную технологию крыла 15.02.2026

Коммерческая авиация ежегодно расходует колоссальные объемы керосина, что сказывается не только на бюджете авиакомпаний, но и на состоянии окружающей среды. В 2024 году глобальные затраты на авиационное топливо достигли 291 миллиарда долларов, и эта сумма продолжает расти. Чтобы справиться с этими вызовами, NASA активно работает над технологиями, способными заметно повысить аэродинамическую эффективность самолетов. Одним из самых перспективных направлений стало создание специальной конструкции крыла, которая максимизирует естественный ламинарный поток воздуха и минимизирует сопротивление. В январе 2026 года специалисты NASA Armstrong Flight Research Center успешно провели важный этап наземных испытаний концепции Crossflow Attenuated Natural Laminar Flow (CATNLF). Для эксперимента под фюзеляж исследовательского самолета F-15B закрепили вертикально ориентированную масштабную модель высотой около 0,9 м (3 фута), напоминающую узкий киль. Такая компоновка позволила подвергнуть прототип р ...>>

Забота о внуках очень полезна для здоровья мозга 14.02.2026

Общение между поколениями приносит радость всей семье, но мало кто задумывается, насколько активно бабушки и дедушки, заботящиеся о внуках, поддерживают свою умственную форму. Регулярное взаимодействие с детьми стимулирует мозг пожилых людей, помогая сохранять память, скорость мышления и общую когнитивную активность. Новые научные данные подтверждают, что такая добровольная помощь не только важна для общества, но и может замедлять возрастные изменения в мозге. Исследователи из Тилбургского университета в Нидерландах провели анализ, чтобы понять, приносит ли уход за внуками реальную пользу здоровью пожилых людей. Ведущий автор работы Флавия Черечес отметила, что многие бабушки и дедушки регулярно присматривают за детьми, и оставался открытым вопрос, насколько это положительно сказывается на их собственном благополучии, особенно в плане когнитивных функций. Ученые поставили цель выяснить, способен ли регулярный уход за внуками замедлить снижение памяти и других умственных способ ...>>

Случайная новость из Архива

Умный мягкий материал 06.03.2021

Инженеры из Юго-Восточного университета Китая напечатали схемы из жидкого металла на одном куске мягкого полимера, создав интеллектуальный материал, который скручивается под давлением или механической нагрузкой.

В идеале мягкие роботы могли бы имитировать интеллектуальное и автономное поведение в природе - например, резкое схлопывание растения Венерина мухоловка, - сочетая ощущения и контролируемое движение. Но технически это бывает сложно выполнить: необходимо встроить в робота датчики и движущиеся части, использовать внешний компьютер. Требуется моноблочная конструкция, которая реагирует на раздражители окружающей среды, такие как механическое давление или растяжение.

Решением проблемы могут стать жидкие металлы, и некоторые ученые уже исследовали их использование в мягких роботах. Эти материалы могут использоваться для создания тонких гибких цепей в мягких материалах, и эти цепи могут быстро выделять тепло при генерировании электрического тока - либо от источника электрического тока, либо от давления, приложенного к цепи. Когда мягкие цепи растягиваются, ток падает, охлаждая материал.

Чтобы сделать мягкого робота способным к автономному интеллектуальному движению, команда китайских ученых хотела объединить жидкометаллические схемы с жидкокристаллическими эластомерами (LCE) - полимерами, которые могут претерпевать большие изменения своей формы при нагревании или охлаждении.

Исследователи применили сплав галлия и индия с никелем на LCE и с помощью магнитного поля переместили жидкий металл по линиям, чтобы сформировать непрерывную цепь. Силиконовый герметик, который меняет цвет с розового на темно-красный при нагревании, обеспечивает защиту и надежность цепи. Под действием тока мягкий материал скручивался при повышении температуры, и пленка со временем становилась все краснее.

Команда использовала материал для разработки автономных захватов, которые реагировали на давление или растяжение, прикладываемое к контурам. Эти приспособления могут захватывать небольшие круглые предметы и затем опускать их, когда давление снижается или материал растягивается. Наконец, исследователи сформировали пленку в форме спирали. Когда давление прикладывали к контуру в нижней части спирали, она разворачивалась, поскольку температура спирали увеличивалась.

Исследователи говорят, что эти чувствительные к давлению и растяжению материалы можно применять в мягких роботах, которые выполняют сложные задачи.

Другие интересные новости:

▪ Вода в стратосфере формирует климат

▪ 288-мегабитные микросхемы памяти RDRAM 1066 МГц

▪ Треугольник смерти

▪ Кнопочный телефон Lava с датчиком пульса и давления

▪ Чума сделала людей долгожителям

Лента новостей науки и техники, новинок электроники

 

Интересные материалы Бесплатной технической библиотеки:

▪ раздел сайта Параметры, аналоги, маркировка радиодеталей. Подборка статей

▪ статья Без задних ног (спать). Крылатое выражение

▪ статья Где новорожденных сбрасывают с 15-метровой высоты, чтобы они росли здоровыми? Подробный ответ

▪ статья Май. Легенды, выращивание, способы применения

▪ статья Как продлить жизнь лампочки? Энциклопедия радиоэлектроники и электротехники

▪ статья Настройка кварцевых фильтров. Энциклопедия радиоэлектроники и электротехники

Оставьте свой комментарий к этой статье:

Имя:


E-mail (не обязательно):


Комментарий:




Комментарии к статье:

Виталий
Что надо изменить, чтобы получить 45 вольт на выходе?

Андрей
Где можно заказать печатные платы к блоку питания автора М. Муравцева г. Ташкент, Узбекистан


Главная страница | Библиотека | Статьи | Карта сайта | Отзывы о сайте

www.diagram.com.ua

www.diagram.com.ua
2000-2026