Menu Home

Бесплатная техническая библиотека для любителей и профессионалов Бесплатная техническая библиотека


Генератор стабильного тока для зарядки аккумуляторов и его применение при ремонте и конструировании радиоэлектронных средств. Энциклопедия радиоэлектроники и электротехники

Бесплатная техническая библиотека

Энциклопедия радиоэлектроники и электротехники / Зарядные устройства, аккумуляторы, гальванические элементы

Комментарии к статье Комментарии к статье

Рассматриваемый генератор стабильного тока (ГСТ) хорошо подходит для зарядки аккумуляторов (до 12 В).

Величину зарядного тока можно устанавливать в пределах 0...10 А. Однако изготавливался данный ГСТ не столько для зарядки аккумуляторов, сколько для иных целей. Мощный ГСТ позволяет быстро оценить практически любые контактные соединения по величине переходного сопротивления (контакты реле, выключателей и пр.). Используя милливольтметр постоянного тока, например мультиметр серии 830 или 890, можно легко измерить сопротивление вплоть до 0,001 Ом. Имея мощный ГСТ и милливольтметр, мы фактически приобрели миллиомметр, а это раскрывает широкие возможности в деятельности радиолюбителя.

Занимаясь ремонтом радиоэлектронных средств (РЭС), мы вынуждены проверять исправность многих комплектующих. Конструирование РЭС требует проверки уже всех радиокомпонентов без исключения (как б/у, так и новых).

В радиолюбительских условиях процесс проверки комплектующих носит, как правило, весьма поверхностный характер. Да и многое ли можно узнать о параметрах мощного диода или транзистора при использовании цифрового мультиметра? "Прозванивая" током в несколько миллиампер мощный диод на 10...30 А, можно лишь выявить его негодность.

Получше будут результаты в случае применения стрелочного измерителя, например, М41070/1. Последний обеспечивает величину тока в измеряемой цепи более 50 мА (поддиапазон 300 Ом). А на пределе 300 кОм легко обнаруживаются дефекты диодов и транзисторов (утечки токов). Но не все дефекты можно выявить при проверке полупроводниковых приборов низковольтными измерителями сопротивлений.

Поэтому и были изготовлены измерители [1, 2]. Измеритель [1] позволяет оперативно оценить величину Uкэ.макс транзисторов, а портативный вариант такого измерителя [2] предназначен для работы от аккумулятора (не привязан к сети 220 В, что ценно в условиях радиорынка). Этими же измерителями оценивались и величины обратных напряжений проверяемых диодов.

Удобно и быстро проходил поиск дефектных конденсаторов. Кроме того, измеритель [2] имеет диапазон напряжения от 0 до 3000 В. Последнее обстоятельство позволяет испытывать изоляцию, например, между обмотками сетевого трансформатора. В моей практике были случаи, когда удавалось найти даже место дефекта изоляции между I и II обмотками сетевого трансформатора блока питания. Никакие омметры, имевшиеся под рукой (0...200 МОм), не фиксировали нарушения изоляции, а трансформатор уже начал "биться током". В темноте (при напряжении более 2,5 кВт) очень хорошо было видно место дефекта, так как искра проскакивала в конкретном месте и создавала характерное потрескивание. Таким образом, удалось избежать перемотки обмоток, устранив пробой изоляции и залив его клеем.

Самое важное, что радиолюбители, повторившие измерители [1, 2], остались довольны возможностями этих приборов.

Когда требуется выбрать из числа имеющихся мощных диодов наилучшие, пригодится этот ГСТ. Диоды с наименьшим прямым напряжением (Uпр) нагреваются меньше и дольше служат.

Очень важно такие экземпляры использовать в низковольтных выпрямителях, где величина Uпр определяет КПД схемы. Приходилось наблюдать, как интенсивно начинают нагреваться диоды, когда величина тока через них превышает 7...10 А, маленькими полосками-радиаторами уже не обойтись, ибо диоды типов Д242-Д247, КД203, Д214 и пр. нагреваются настолько сильно, что могут выйти из строя. Величина тока через эти диоды не должна превышать 7 А (коэффициент нагрузки по току равен 0,7). Однако практика использования таких диодов показала, что они могут долго и безотказно работать и при токах 10 А и более. Если ток превышает 7 А, то особенно актуален отбор экземпляров с наименьшим значением Uпр.

Стоит заменить обычные кремниевые диоды Д242 диодами с барьером Шотки, например, КД2998В, как осознаешь преимущество последних (малое значение Uпр позволяет использовать малогабаритные радиаторы и при токе 10 А).

К сожалению, на диоды цены высокие, а на диодные мосты - чрезмерно высокие (в ремонте может и окупятся, а конструирование по ценам перекупщиков разоряет радиолюбителя). Составить мост из нескольких диодов дешевле, хотя и вызывает неудобства с несколькими теплоотводами. Параметры зарубежных диодов и мостов явно завышены, о чем свидетельствуют замены их в схемах.

Для отбора диодов с минимальным значением Uпр, испытуемый диод подключают к выходу ГСТ (как показано пунктиром на рис.1). Так выбирались диоды типов КД202, КД203, Д242Д246, Д214, Д215, Д231, КД2997, КД2998, КД2999 и др. Кстати, Uпр диодов часто отличается от справочных данных (как типовое значение, так и регламентируемое для температуры Т≥25°С и конкретной величины прямого тока. Среди большого числа (или упаковки) однотипных диодов почти всегда встречались экземпляры, у которых Uпр было в 1,5-2 раза больше, чем у остальных. Вот такие экземпляры и перегреваются, например, в мостовом выпрямителе (их нагрев значительно превышает нагрев остальных диодов). Uпр измеряли при токе не меньшем, чем рабочий ток данного диода в конкретной конструкции.

Об измерении малых величин сопротивлений (режим миллиомметра)

Потребуется милливольтметр с пределом 200 или 2000 мВ. Резистором R9 (рис.1) устанавливают ток через измеряемое сопротивление (Rн) 1 А. Теперь на каждый милливольт падения напряжения на сопротивлении Rн соответствует миллиому этого сопротивления. Когда требуется более высокая точность измерения Rн, переходят на поддиапазон 10 А (нажат переключатель SA2) и устанавливают ток через Rн 10 А. Теперь каждому миллиому сопротивления соответствует уже 10 мВ.

Генератор стабильного тока для зарядки аккумуляторов и его применение при ремонте и конструировании радиоэлектронных средств
(нажмите для увеличения)

Генератор стабильного тока для зарядки аккумуляторов и его применение при ремонте и конструировании радиоэлектронных средств

При такой величине тока (10 А) прекрасно "звонятся" практически любые разъемные соединения. На них "оседает", в зависимости от переходного сопротивления, от единиц милливольт (отличного качества контакт) до десятков и сотен милливольт (это уже дефектные контакты). Измерение малых сопротивлений при токе ≥10 А позволяет быстро выявить многие дефекты, которые скрыты для прозвонки мультиметрами.

Предоставляется эксклюзивная проверка (в цифрах!) практически любых монтажных проводов. Берут отрезок монтажного провода длиной несколько десятков сантиметров и подключают к ГСТ. По падению напряжения на нем определяют его пригодность для тех или иных целей. Пока человек имеет дело с конструкциями, где величина тока не превышает 1...3 А, то измерение миллиом ему не нужно. Но в конструкциях с токами больше 10 А многое меняется. На рынках стали появляться "китайские" провода (толстый слой изоляции с малым сечением медных жил). Отечественные провода такого же диаметра (по изоляции) имеют погонное сопротивление в два и более раз меньше, чем "китайские". Чтобы милливольтметр не вывести из строя при отключении Rн, на время измерения выводы прибора шунтируют диодом КД2998 (подойдет и любой другой с током ≥10 А), как это показано на рис.1.

Особую ценность ГСТ представляет при проверке разъемных соединений б/у и контактов реле. Сразу же обнаруживаются те контакты, которые требуют очистки или замены. Вот лишь несколько примеров. Широко распространенные тумблеры типов ТВ, ТП, МТ, ПТ и пр. Со временем у них переходное сопротивление увеличивается от 3...5 мОм до 0,1...0,5 Ом и даже более! Есть смысл нанести на корпус выключателя соответствующие надписи, которые и должны определять назначение (применение) выключателя. Часто очистка контактов реле давала хороший результат: обычно переходное сопротивление уменьшается в 2-10 раз (в зависимости от износа контактов).

Уменьшение переходного сопротивления добивались и оптимальным прижимом контактов. Помните, что плохой контакт вызывает ускоренное разрушение контактирующих поверхностей.

О наболевшем

Люди приобретают обычные сетевые (220 В) вилки, розетки и выключатели, которые перегреваются при нагрузке более 1 кВт. Хотя на корпусах этих изделий и написаны обнадеживающие 6 А, но надписи не гарантируют надлежащего качества соединений. Можно, конечно, проверять такие изделия, подключая их на 30...60 мин с нагрузкой 1 кВт (ожидая вероятного нагрева в дефектном соединении). А можно использовать ГСТ для измерения переходного сопротивления. Вопрос весьма актуален, ведь плохие контакты в нагрузке электросети 220 В нередко приводят к пожару. А качество современных бытовых сетевых вилок, розеток и выключателей лишь снижается (экономия материалов, плохая сборка, отсутствие надежных пружинящих контактов).

О схемотехнике ГСТ

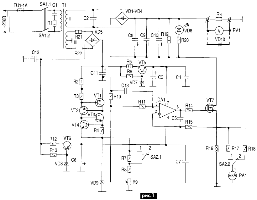
ГСТ выполнен на ОУ DA1 и мощном полевом транзисторе VT7, который обеспечивает требуемый ток в нагрузке. Поскольку на постоянном токе (наш случай) полевой транзистор по цепи затвора ток не потребляет, то ОУ работает фактически без нагрузки, что повышает надежность работы всего ГСТ. ОУ управляет проводимостью полевого транзистора, что и определяет ток в нагрузке Rн. ГСТ имеет два поддиапазона регулирования тока. В показанном на схеме положении переключателя SA2 имеем 0...2 А. Второй поддиапазон - до 10 А. Датчик тока (резистор R16) используется как для схемы ГСТ, так и в качестве шунта амперметра. Источник опорного напряжения собран на прецизионном стабилитроне VD9 типа Д818Е и генераторе тока, который, в свою очередь, собран на транзисторах VT1-VT4 (заимствован из [3]).

Эта схема незаслуженно забыта радиолюбителями. Она обладает большей стабильностью параметров, чем однотранзисторные схемы ГСТ. Стабильность выходного тока ГСТ в цепи Rн практически полностью определяется стабильностью напряжения на неинвертирующем входе ОУ, т.е. стабильностью ИОН. Стабильность показаний амперметра РА1 зависит от стабильности элементов R16-R18.

Детали

Вместо ОУ КР140УД708 устанавливали также К140УД7. Полевой транзистор IR.Z46 (КП741А, Б), IR.Z44 (КП723А), IR.Z45 (КП723Б), IR.Z40 (КП723В), IR.540 (КП746А), IR.541 (КП746Б), IR.542 (КП746В), IR.P150 (КП747А) и т.д.

Полевой транзистор выбран из соображений максимальной надежности и простоты конструкции. При отсутствии полевого транзистора его вполне можно заменить двумя транзисторами, как показано на рис.2.

Генератор стабильного тока для зарядки аккумуляторов и его применение при ремонте и конструировании радиоэлектронных средств

Однако транзистор КТ827А здесь работает в режимах, близких к предельным (когда ток в нагрузке равен 10 А). Выгодно заменить КТ827А двумя транзисторами. Так и поступали радиолюбители, повторявшие схему ГСТ (рис.1) и не имевшие полевых транзисторов (рис.3).

Генератор стабильного тока для зарядки аккумуляторов и его применение при ремонте и конструировании радиоэлектронных средств

Транзистор VT7 должен быть снабжен хорошим теплоотводом с поверхностью не менее 2000 см2. Транзисторы VT1, VT2 типов КТ3107, КТ361 с любыми буквенными индексами. Транзисторы VT3, VT4 типов КТ3102, КТ315 с любыми буквенными индексами. Сюда хорошо подходят и КТ502, КТ503. Транзистор VT5 типа КТ815, КТ817; транзистор VT6 типа КТ814, КТ816.

О диодах выпрямителя

Подойдут любые мощные диоды с током более 10 А. Если мощные диоды все-таки не удалось приобрести (на периферии их купить просто нереально), то используют старую и проверенную временем схему (рис.4) работы двух диодных мостов на одну общую нагрузку (параллельный режим).

Генератор стабильного тока для зарядки аккумуляторов и его применение при ремонте и конструировании радиоэлектронных средств

Схема рис.5 преследует ту же цель, что и схема рис.4, но резисторы включены таким образом, чтобы все 8 диодов были размещены на трех радиаторах, как и диоды обычного моста. Однако здесь число резисторов уже 8 (вместо 4 на рис.4). Для схемы рис.1 сопротивления резисторов R1-R4 (рис.4) и R1R8 (рис.5) не должны превышать 0,1 Ом (их диапазон 0,03...0,1 Ом, но они должны быть одинаковыми). В схеме рис.4 эксплуатируются также и мосты КЦ402, КЦ405 (R1-R4 равны 0,5...1 Ом) и другие диоды (для КЦ402, 405 сумма токов не превышает 2 А).

Генератор стабильного тока для зарядки аккумуляторов и его применение при ремонте и конструировании радиоэлектронных средств

Проволочные резисторы изготавливались из недефицитного нихромового провода диаметром более 1,5 мм. Претензий к стабильности резистора R16 не будет, если выполнить его надлежащим образом (при токе 10 А на нем рассеивается мощность 10 Вт). Нихром по ТКС в 30 раз хуже константана, в 3 раза хуже манганина, но в 26 раз стабильнее меди. Чтобы догнать по стабильности манганин, нужно уменьшить температуру (мощность на резисторе). Включенные параллельно 4 резистора из нихрома решают эту задачу. Ведь манганиновые или константановые шунты на периферии дефицитны. Кроме того, максимальная рабочая температура манганина менее 100°С, а у нихрома 900°С.

Подготовленные вышеуказанным способом шунты будут практически "вечными" (2,5 Вт мощности на каждом не вызовут большого нагрева).

Резисторы R7, R8 и R17, R18 составлены из резисторов типа С2-13, так как стабильность их сопротивления определяет стабильность выходного тока ГСТ и, соответственно, показаний амперметра. Все остальные резисторы типа МЛТ, кроме проволочного R9 типа ПП2-12.

Электролитические конденсаторы С8-С10 широкодоступные типа К50-35 или К50-6. Уменьшать их суммарную емкость нельзя, поскольку в нагрузку (Rн) станут проникать пульсации и появятся погрешности в работе ГСТ (при величине тока, близкой к 10 А). Кроме того, недостаточная емкость выпрямителя не позволит получить и выходной ток 10 А (при указанной величине переменного напряжения II обмотки сетевого трансформатора).

Если ГСТ не будет эксплуатироваться в качестве зарядного устройства 12-вольтовых аккумуляторов, то напряжение обмотки II следует уменьшить. Проверять диоды, различные контактные соединения можно и при напряжении обмотки II в несколько вольт. На практике снижали это напряжение до 6 В (при нагрузке 10 А). Базовый вариант данного ГСТ содержал трансформатор, обмотка II которого при токе 10 А должна давать не менее 10,25 В. Обмотку II выполняли с отводом, когда нужно было получить ток более 10 А в режиме миллиомметра, сохранив ГСТ и как зарядное устройство для 12-вольтовых аккумуляторов.

Небольшое "ноу-хау" заключается в том, что проверять мощные контактные (разъемные) соединения лучше при токе, значительно превышающем паспортное значение. Например, на вилке указано 6 А, значит, надежность соединения нужно проверять при токе 10...20 А. В этом случае некондиционное разъемное соединение сразу себя выдает. А таких новых некондиционных вилок, розеток и выключателей на рынке появилось множество!

О трансформаторе Т1

Первый (базовый) вариант ГСТ был собран на довольно малогабаритном трансформаторе мощностью всего 160 ВА. Надпись на нем: "ТБС30,16У3 Р160 VA 50-60 Hz. ГОСТ.5.1360-72". В нем использовано ШЛ-железо. По объему он меньше, чем ТС-180, и работает бесшумно, чего не скажешь о ТС-180. Вторичные обмотки намотаны заново. Обмотка II содержит 45 витков ПЭВ-1,4 мм в два провода. Напряжение холостого хода 11,5 В. Под нагрузкой 10 А выходное напряжение не менее 10,25 В, но в случае если в диодном мосте установлены диоды Шотки (КД2998, 2991).

Для кремниевых Д242, 243 напряжение в обмотке II увеличивали на 2,5 В. Если диоды в схемах рис.4 и рис.5 подобраны в пары, то резисторы R1-R4 (рис.4) и R1-R8 (рис.5) можно удалить (закоротить). На практике это делали лишь с параллельными диодами, имеющими разброс Uпр не более чем на 5%. Обмотка III Т1 содержит 78 витков двойным проводом ПЭЛШО-0,41. Отвод от обмотки II для тока 20 А (на схеме не показан) делали от 28 витка.

Можно использовать и трансформатор ТС-180-2. Обмотки 9-10 и 9’-10’ соединяли последовательно. По ТУ у них 6,4 В и ток нагрузки 4,7 А. Они содержат по 23 витка провода D1,55 мм. При токе 10 А их эксплуатировать нельзя, но на короткое время можно. В качестве обмотки III использовали обмотки 5-6, 5’-6’ и 11-12, 11’-12’, соединив их последовательно (5-6 с обмоткой 11-12 и 5’-6’ с обмоткой 11’-12’). Обмотки 11-12 дают по 6,4 В каждая, только 11’-12’ рассчитана на ток 0,3 А, а 11-12 - на 1,5 А. При токе 10 А самые "горячие" обмотки 9-10 (уже через несколько минут), но поскольку они расположены в самом верхнем слое, то их охлаждение наилучшее. Для дополнительного отвода тепла наружный слой бумаги (вместе с этикеткой) удаляли на каждой катушке ТС-180.

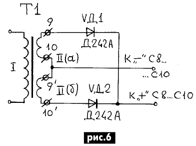
Когда ГСТ изготовляли только для прозвонки низкоомных соединений, то мостовой выпрямитель заменяли двухполупериодной схемой со средней точкой (рис.6). Здесь так же, как и в схемах рис.4 и рис.5, устанавливали по 2 шт. Д242А в параллель.

Генератор стабильного тока для зарядки аккумуляторов и его применение при ремонте и конструировании радиоэлектронных средств

Для всех диодов здесь нужен один радиатор. Главное в данной ситуации (применительно к ТС-180) заключается в том, что теперь номинальный ток с обмоток уже не 4,7 А, а более 7 А. Согласно [4], имеем выигрыш по току в 1,4 раза относительно одной обмотки 9-10.

Небольшое отступление

Эмальпровод нынче воистину позолоченный: за 1 кг нужно выложить до 5 у.е. За эти деньги реально приобрести 2-4 шт. трансформаторов ТС-180, в которых провода не меньше.

Все иные варианты ГСТ выполнялись в основном на более мощной основе (перемотанный ТС-270-1 или тороидальные трансформаторы), т.е. вторичные обмотки были намотаны заново. Если нет в наличии эмальпровода, то можно использовать практически любой одно-, многожильный медный или алюминиевый провод. Главное, чтобы было набрано требуемое сечение. Ориентир простой - медная жила диаметром 2 мм для тока не более 10 А.

Очень полезна информация по сетевым трансформаторам [5].

О проволочных резисторах (кроме R16). Все они могут быть и медными, т.е. на практике использовали отрезки медного провода D0,4...0,6 мм. Последний при длине 1 м дает сопротивление 0,058 Ом, при длине 120 см - 0,07 Ом. Пропускание тока (из-за ТКС меди) вызывает увеличение сопротивления до 0,092 Ом. Таким образом, отрезка эмальпровода D0,6 мм и длиной 50...100 см более чем достаточно для данных схем выпрямителей. Длина отрезка не должна смущать, так как провод легко размещается на каркасе диаметром более 1см.

В схеме рис.6 выгодно использовать "таблетки" - КД213, КД2997, 2999. Две "таблетки" на одном радиаторе удобно располагать именно для таких корпусов, как КД213. Везде, где только можно (по напряжению), есть смысл применять диоды с барьером Шотки. При покупке КД2998 обязательно проверяют его на величину Rобр. Помните, что перегрев - смерть всех радиокомпонентов. С ростом температуры деградируют p-n-переходы, увеличивается число отказов. Не нужно ориентироваться на завод-изготовитель, у которого основная задача - минимизация расхода материалов и комплектующих, а нужно самим создавать запас надежности и прочности, где это возможно.

Расположение элементов и рисунок печатной платы показаны на рис.7, 8.

Генератор стабильного тока для зарядки аккумуляторов и его применение при ремонте и конструировании радиоэлектронных средств

Литература:

  1. Зызюк А.Г. Подбор транзисторов для мощных УМЗЧ//Радіоаматор. - 2001. №6. - С.7.
  2. Зызюк А.Г. Переносной вариант измерителя Uкэ.макс//Электрик. - 2002. №8. - С.8.
  3. Двухполюсный генератор стабильного тока//Радио. - 1981. - №4. - С.61.
  4. Шейкина Т.С. Эксплуатация электропитающих установок систем передачи. - М.: Радио и связь, 1982.
  5. Силовые трансформаторы типа ТС//Электрик. - 2003. - №11. - С.20.
  6. Зызюк А.Г. О трансформаторах//Радіоаматор. - 1998. - №2. - С.37.

Автор: А.Г. Зызюк

Смотрите другие статьи раздела Зарядные устройства, аккумуляторы, гальванические элементы.

Читайте и пишите полезные комментарии к этой статье.

<< Назад

Последние новости науки и техники, новинки электроники:

Глазные капли, возвращающие молодость зрению 05.10.2025

С возрастом человеческий глаз постепенно теряет способность четко видеть на близком расстоянии - развивается пресбиопия, или возрастная дальнозоркость. Этот естественный процесс связан с утратой эластичности хрусталика и ослаблением цилиарной мышцы, отвечающей за фокусировку. Миллионы людей по всему миру сталкиваются с необходимостью носить очки для чтения или прибегают к хирургическим методам коррекции. Однако исследователи из Центра передовых исследований пресбиопии в Буэнос-Айресе представили решение, которое может стать удобной и неинвазивной альтернативой - специальные глазные капли, способные улучшать зрение на длительный срок. Разработку возглавила Джованна Беноцци, директор Центра. По ее словам, цель исследования состояла в том, чтобы предоставить пациентам с пресбиопией эффективный и безопасный способ коррекции зрения без хирургического вмешательства. Новые капли, созданные на основе пилокарпина и диклофенака, показали убедительные результаты: уже через час после первого пр ...>>

Цифровая рация Xiaomi Digital Walkie Talkie 05.10.2025

Компания Xiaomi представила современное устройство, объединившее классические принципы радиосвязи с возможностями цифровых технологий. Новинка под названием Xiaomi Digital Walkie Talkie демонстрирует, как привычные рации могут быть переосмыслены в духе времени. Устройство оснащено цветным дисплеем диагональю 1,57 дюйма, который отображает список контактов, параметры соединения и даже примерное местоположение собеседника. Такой подход превращает стандартную рацию в компактное средство связи, сочетающее функциональность смартфона и устойчивость профессиональной техники. Одним из ключевых преимуществ стала высокая автономность. Встроенный аккумулятор емкостью 2500 мА·ч обеспечивает до 100 часов работы в режиме ожидания и около 14 часов непрерывных разговоров, что особенно важно в экспедициях, на дальних маршрутах или в зонах, где подзарядка невозможна. Согласно данным портала unionrayo.com, такое время работы выгодно отличает устройство от большинства аналогов. По дальности дейст ...>>

Открыт обращаемый драйвер старения 04.10.2025

Недавняя работа ученых из Сямэньского университета в Китае показала, что в гипоталамусе, главном регуляторе внутренних функций организма, кроется один из ключей к продлению молодости. Команда под руководством Лиге Ленга обнаружила, что снижение уровня белка менина в гипоталамусе связано с ускорением процессов старения. Менин, как выяснилось, играет важную роль в предотвращении воспаления и поддержании нормальной работы нейронов. Когда его уровень снижается, в мозге возрастает активность воспалительных сигналов, что запускает цепную реакцию возрастных изменений во всем организме - от ослабления когнитивных функций до потери плотности костей и истончения кожи. Чтобы понять, как именно менин влияет на старение, ученые вывели генномодифицированных мышей, у которых этот белок можно было выборочно отключить. Даже у молодых животных такое вмешательство быстро привело к ухудшению памяти, снижению прочности костей и эластичности кожи, а также к укорочению жизни. Эти результаты убедительно ...>>

Случайная новость из Архива

Скоростное зарядное устройство для смартфонов 01.09.2022

Чем быстрее заряжается смартфон, тем быстрее его можно начать использовать полноценно. Пусть за 20 лет время автономной работы электроники и практически не изменилось, поскольку повысить емкость батарей в разы пока не удалось при сохранении прежних размеров, однако специалисты научились создавать зарядки, заряжаемые мобильными устройствами в считанные минуты.

Рекордсменом в этом плане стала компания Xiaomi, суммарно уже вложившая несколько миллиардов долларов в разработку новых зарядных устройств, способных заряжать смартфоны с максимально высокой скоростью. К 2030 году бренд планирует научить свои телефоны заряжаться за 1 минуту до 100%, чтобы подзарядка телефона перестала занимать хоть какое-то время.

Пусть к этому моменту и еще очень много лет, зато уже в этом 2022 году покупатели смогут купить себе зарядное устройство, обладающее поддержкой мощности 210 Вт. Новость способна выдавать 20 Вт при токе 10,5 А, благодаря чему совместимый смартфон зарядится до 100% всего за 8 минут. Само собой, что поддерживаться столь фантастическая технология быстрой зарядки будет только во флагманских моделях телефонов Xiaomi, выпуск которых ожидается в ближайшие месяцы.

Такая быстрая зарядка поступит в продажу одновременно с новинками, а покупать ее придется отдельно из-за слишком высокой стоимости, чтобы просто включить ее в комплект поставки в телефон. Кроме того, в продажу поступит и специальный кабель USB Type-C, способный передавать такую мощность. Стандартные кабели способны обеспечивать передачу всего 100 - 120 Вт.

Сейчас самая быстрая зарядка для смартфонов выпускается компанией iQOO, а использовать ее можно в флагманском телефоне iQOO 10 Pro. В этом мобильном устройстве зарядка занимает всего 10 минут, так как за столько времени батарея заряжается с 0 до 100%. Эта зарядка имеет мощность 200 Вт, и столько же способна снабжать фирменный кабель питания, входящий в комплект поставки к зарядке.

Но вскоре это рекордно окажется побитым, поскольку зарядное устройство Xiaomi успешно прошло сертификацию и в скором времени поступит в продажу. Оно имеет защиту от перегрева, от нагрузки и множество других разного рода защит, поэтому ее использование безопасно.

С каждым годом телефоны, в том числе от других брендов, будут заряжаться быстрее, поскольку теперь производители активно конкурируют друг с другом по этому параметру.

Другие интересные новости:

▪ Использование костюмов со съемок фильма для исследований заболеваний

▪ Материал для создания искусственного мозга

▪ Розовое масло вместо пестицидов

▪ Подзарядите телефон прямо на улице

▪ Сладкая смерть для комаров

Лента новостей науки и техники, новинок электроники

 

Интересные материалы Бесплатной технической библиотеки:

▪ раздел сайта Электродвигатели. Подборка статей

▪ статья Тесты и объективность. Искусство аудио

▪ статья Что такое ботулизм? Подробный ответ

▪ статья Гордовина обыкновенная. Легенды, выращивание, способы применения

▪ статья Велофара на светодиодах. Энциклопедия радиоэлектроники и электротехники

▪ статья Индикаторы из природных веществ. Химический опыт

Оставьте свой комментарий к этой статье:

Имя:


E-mail (не обязательно):


Комментарий:





Главная страница | Библиотека | Статьи | Карта сайта | Отзывы о сайте

www.diagram.com.ua

www.diagram.com.ua
2000-2025