Menu Home

Бесплатная техническая библиотека для любителей и профессионалов Бесплатная техническая библиотека


Переносной вариант измерителя Uкэ.макс. Энциклопедия радиоэлектроники и электротехники

Бесплатная техническая библиотека

Энциклопедия радиоэлектроники и электротехники / Измерительная техника

Комментарии к статье Комментарии к статье

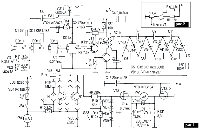
В [1] был описан измеритель Uкэ.макс для подбора транзисторов мощных УМЗЧ. В данной статье приводится описание прибора аналогичного назначения, но новый прибор не привязан к сетевому напряжению, его можно взять с собой на радиорынок для проверки транзисторов. А это, согласитесь, очень важное преимущество нового измерителя.

Прибор, о котором пойдет речь, был изготовлен еще до появления статьи [1]. Измеритель [1] служит мне и по сей день. Нередко приходится проверять транзисторы по параметру Uкэ.макс после стандартной проверки обычным стрелочным омметром М41070/1. Кстати, этот омметр лучше подходит при проверке транзисторов, чем популярные цифровые омметры серии 830 и т.д. Но реальные цифры можно получить лишь в условиях, близких к рабочим режимам транзисторов. Чтобы испытуемый транзистор не вышел из строя, необходимо позаботиться о построении системы, близкой к неразрушающему контролю. И, конечно, прибор должен быть переносным. От гальванических элементов решено было отказаться, их заменил аккумулятор.

Экспериментируя с различными схемами преобразователей напряжения, я пришел к схеме рис.1.

Переносной вариант измерителя Uкэ.макс
(нажмите для увеличения)

Прибор получился малогабаритным - масса прибора в основном определялась массами аккумулятора и корпуса. В нем удалось получить выходное постоянное напряжение больше 4 кВ! Поэтому в схему введен резистор R6, ограничивающий сверху диапазон регулирования высокого напряжения. Такое высокое напряжение, кстати, позволяет проверять конденсаторы и диоды.

Для проверки транзисторы включают параллельно регулируемому источнику напряжения. Благодаря резистору R15 (R16), при замыкании нагрузки схема работает в режиме генератора стабильного тока. Этим защищается как схема, так и проверяемые транзисторы. Как показала практика измерений прибором [1], в подавляющем большинстве случаев нет необходимости включать резистор между базой и эмиттером испытуемого транзистора. Если транзистор исправен при закороченной базе с эмиттером, то его без всяких сомнений можно устанавливать в аппаратуру (проверено многолетним опытом). По этой причине в схеме рис.1 выводы базы и эмиттера транзисторов закорочены монтажными перемычками уже в разъемах. Но желающие могут включить переменные резисторы, как это сделано в приборе [1].

Чтобы не коммутировать тип проводимости (n-p-n или p-n-p), в разъемах предусмотрены отдельные контакты для транзисторов различной проводимости. Этим практически исключается подключение напряжения обратной полярности к испытуемому транзистору (это сразу выводит транзистор из строя). В данном приборе имеется вольтметр с "растянутой" шкалой для индикации состояния аккумулятора. Вольтметр выполнен на элементах VD3, VD4, R11 и стрелочном измерителе РА2.

Этим же измерителем осуществляется и контроль исправности измеряемых транзисторов. В показанном на схеме положении выключателя SA2 производят измерение тока через транзистор. При замыкании контактов SA2 измеритель РА2 подключается через элементы R11, VD3, VD4 к положительной клемме аккумулятора. "Растяжка" шкалы осуществляется стабилитроном VD4 и диодом VD3. Этим повышается точность индикатора состояния аккумулятора, а значит, можно применять дешевую измерительную головку.

Для того чтобы снизить вероятность выхода из строя измерителя РА2 при дефектных транзисторах или случайных замыканиях выводов коллектор-эмиттер, в схеме установлены элементы VD5 и R10. "Изюминкой" схемы является электронный киловольтметр, выполненный на сборке VT3 типа КПС104 и измерителе РА1. Традиционное исполнение аналогичных устройств предусматривает стрелочный измеритель тока (обычно на 50 или 100 мкА) и добавочный резистор. Для измерения напряжения до 3 кВ измерителем на 100 мкА необходим добавочный резистор сопротивлением 30 МОм.

Высокое входное сопротивление полевого транзистора VT3.1 позволяет установить резистор R8 сопротивлением 100 МОм. Это позволяет включить дешевый измеритель РА1 от магнитофона на 500 мкА. При R8=100 МОм и напряжении на выходе умножителя напряжения 3 кВ ток потребления составляет всего 30 мкА. Если в распоряжении пользователя есть более чувствительный измеритель, то R8 можно увеличить даже до 500 МОм, что позволит улучшить массогабаритные показатели прибора в целом.

Несколько необычным в рассматриваемом приборе является регулирование выходного напряжения, производимое изменением напряжения на коллекторе транзистора VT1 потенциометром R5. Такое включение гарантирует регулировку Uкэ от нулевого до максимального значения, последнее ограничивается резистором R6.

Другие методы не гарантируют устойчивую работу схемы при малых Uкэ.

Генератор выполнен на элементах DD1.1, DD1.2 по хорошо зарекомендовавшей себя схеме с диодами, благодаря которым имеется возможность раздельно установить длительность импульса и длительность паузы. Частота импульсов определяется емкостью конденсатора С1. В данной схеме она равна 20 кГц. Увеличение частоты имеет смысл при секционировании трансформатора Т1 (в данном случае он выполнен несекционированным).

Генератор развязан двумя буферными элементами DD1.3, DD1.4. В качестве усилителя тока использован транзистор VT1 с большим коэффициентом передачи тока базы (КТ3102Е). В оконечном каскаде VT2 хорошие результаты дает транзистор КТ903А (хотя использовались и транзисторы КТ801Б, КТ815Б, КТ940А, КТ805А, КТ819Г и др.). Со вторичной обмотки трансформатора Т1 напряжение подается на умножитель напряжения (элементы VD13...VD20 и С5...С12).

В приборе предусмотрены клеммы для подключения зарядного устройства. Для зарядки аккумулятора переключатель SA1 переводят в положение, указанное на рис.1. Диод VD12 запрещает подачу напряжения обратной полярности на аккумулятор. Для индикации включения прибора служит светодиод VD21. Таким образом, переключатель SA1 является одновременно и выключателем питания.

Детали. Вместо микросхемы К561ЛЕ5 подойдет и К561ЛА7. Вместо транзистора КТ3102Е можно использовать КТ3102Д или КТ342. О транзисторе VT2 уже было сказано, но добавлю, что если вам не нужно напряжение 3 кВ, то ассортимент применяемых транзисторов становится весьма широким - подойдут и транзисторы средней мощности. Но в этом случае вы не сможете проверить телевизионные транзисторы типов КТ838А, КТ872А и подобные.

Для проверки большинства высоковольтных транзисторов вполне достаточно напряжения 1,5-2 кВ.

В качестве VT3 можно использовать любые одиночные полевые транзисторы, но сборка все же удобнее. Можно использовать КПС104 с любым буквенным индексом.

Вместо диодов КД521А(Б) подойдут КД522. Диоды Д220 и Д223 можно заменить любыми аналогичными, в том числе и КД521, КД522. Вместо последовательно соединенных диодов VD6...VD9 первоначально устанавливались стабилитроны, но у них большие утечки, что вносило погрешности при измерениях больших напряжений. Высоковольтные диоды типа 1N4937 (600 В; 0,1 мкс) вполне заменимы отечественными типов КД226(Г-Е), КД243(ДЖ), КД247(Д-Ж). Стабилитрон VD4 подбирают при наладке (см. ниже).

Выключатели SA2, SA3 типа МТ-1 или любые другие малогабаритные. Переключатель SA3 типа МТ-3. Высоковольтные резисторы R8, R15, R16 типа КЭВ-1. Остальные резисторы типов МЛТ и МТ.

Конденсаторы использованы следующих типов: КД (С1), К73-17 (С3...С12, С14), К50-16 (С2, С13). Измеритель РА2 типа М476/3 (100 мкА), тип РА1 указать не могу, я взял его из старого магнитофона, он удобен тем, что имеет большую шкалу (56х56 мм).

Импульсный трансформатор Т1 намотан на ферритовом кольце типоразмера К45х23х8. Марка феррита М2000НМ1.

Выбор такого типоразмера обоснован тем, что наматывать обмотки нужно долго и аккуратно. Первой наматывают вторичную обмотку - 1000 витков провода ПЭЛШО-0,25. Поверх нее наматывают первичную обмотку - 27 витков такого же провода, но сложенного в 7 жил.

Конструкция. Измеритель размещен в корпусе из полистирола размером 215х148х55 мм (готовый от какого-то аппарата). Лицевая панель изготовлена из пластика белого цвета, на него легко наносить надписи черной шариковой ручкой, которые затем можно заклеить скотчем. В корпус входит также аккумулятор "восточного" производства (6 В, 4 А.ч, 640 циклов), его размеры 107х69х47 мм. У такого аккумулятора невелик саморазряд, поэтому можно месяцами его не заряжать.

Недавно в схему прибора было внесено изменение - переключатель SA2 заменен двухсекционным. Вторая секция переключателя включена согласно схеме рис.2. Это позволяет более плавно регулировать Uкэ в диапазоне 0...600 В и устранить зашкаливание индикатора РА2 в диапазоне 3 кВ.

Прибор выполнен поблочно. Преобразователь с оконечным транзистором VT2 и трансформатором Т1 размещен на печатной плате (рис.3).

Переносной вариант измерителя Uкэ.макс

Умножитель напряжения собран на отдельной печатной плате (рис.4).

Переносной вариант измерителя Uкэ.макс

Электронный вольтметр собран на третьей печатной плате (рис.5). Остальные элементы схемы припаяны к закрепленным деталям на корпусе прибора. Транзистор VT2 установлен без теплоотвода.

Переносной вариант измерителя Uкэ.макс

Наладка. Необходимо тщательно проверить все применяемые радиокомпоненты. В первую очередь необходимо откалибровать шкалы киловольтметра РА1. Этих шкал две (600 В и 3 кВ). Важно аккуратно разобрать микроамперметр, не повредив головку. Для этого острым скальпелем по хорошо видимому соединительному спаю половинок корпуса сделать надрезы. Шкалу изготавливают из белой бумаги с помощью циркуля и ножниц.

О делителе напряжения R10 и R11. Вначале нужно подобрать R10, так как R11 больше влияет на показания вольтметра.

Калибровать можно этой же схемой (от точки "Б"), применив измеритель со шкалой 50 мкА и резистор 100 МОм. Замкнув контакты выключателя SA3, подбираем резистор R10 для диапазона 3 кВ, лишь после этого подбираем резистор R11 для диапазона 600 В.

Наладку преобразователя напряжения начинаем с генератора. Конденсатором С1 выбираем частоту в пределах 20-30 кГц.

Вместо резисторов R1, R2 нужно первоначально впаять потенциометры и установить скважность, равную 2. Движок резистора R5 должен быть при этом в крайнем левом положении (по схеме).

Затем начинаем перемещать этот движок, при этом напряжение в точке "Б" должно нарастать. Если это не так, необходимо тщательно проверить монтаж и детали. При этих работах устройство нужно питать от стабилизатора напряжения с ограничением тока до 1 А. В противном случае легко вывести из строя транзистор VT2. Установим напряжение в точке "Б" равным 200 В. После этого подбираем конденсатор С1 по максимальному увеличению этого напряжения. Затем подбираем резисторы R1, R2 с той же целью. После этого потенциометром R5 устанавливаем максимальное значение напряжения в точке "Б". При необходимости можно уменьшить сопротивление резистора R6. Уменьшать сопротивление резистора R3 не следует (можно вывести из строя микросхему).

О "растяжке" шкалы вольтметра на РА2. Цепь из элементов VD3, VD4, R11 и РА2 подключаем к регулируемому стабилизированному блоку питания. Зона контроля напряжений этой схемой находится в пределах 5...8 В. Таким образом, имеется возможность следить за состоянием аккумулятора как во время эксплуатации, так и во время зарядки. Установив выходное напряжение блока питания 5 В, добиваемся отклонения стрелки измерителя РА2. Это достигается подбором стабилитрона VD4. После этого подбираем резистор R8 для максимального отклонения при напряжении 8 В.

Модернизация прибора заключается в секционировании трансформатора Т1 для повышения КПД схемы. Можно также установить в качестве измерителя РА1 головку на 50 мкА, что позволит уменьшить ток, снимаемый с высоковольтного выпрямителя, а следовательно, мощность схемы.

Литература:

  1. Зызюк А.Г. Подбор транзисторов для мощных УМЗЧ//Радіоаматор. -2001. №6. -С.7.

Автор: А.Г. Зызюк

Смотрите другие статьи раздела Измерительная техника.

Читайте и пишите полезные комментарии к этой статье.

<< Назад

Последние новости науки и техники, новинки электроники:

Власть является ключевым фактором счастья в отношениях 11.03.2026

Исследования семейных и романтических отношений показывают, что длительное счастье пары зависит не только от привычных факторов, таких как доверие, уважение и преданность, но и от более тонких психологических аспектов. Современные ученые ищут закономерности, которые отличают действительно счастливые пары от остальных, чтобы понять, какие механизмы поддерживают гармонию в отношениях. Группа исследователей из Университета Мартина Лютера в Галле-Виттенберге и Бамбергского университета провела опрос среди 181 пары, которые состояли в совместных отношениях более восьми лет и прожили вместе хотя бы месяц. Участники заполняли анкету, описывая различные аспекты своих отношений, включая распределение обязанностей, эмоциональную поддержку и степень вовлеченности в совместные решения. Анализ данных показал интересный паттерн: пары, где оба партнера ощущали высокий уровень личной власти, оказывались наиболее счастливыми и удовлетворенными. В данном контексте под властью понимается способност ...>>

Защищенная колонка-повербанк Anker Soundcore Boom Go 3i 11.03.2026

Компания Anker представила новую модель линейки Soundcore - колонку Soundcore Boom Go 3i, ориентированную на активное использование на улице. Новинка отличается высокой степенью защиты: корпус соответствует стандарту IP68, что обеспечивает водо- и пыленепроницаемость, а ударопрочный дизайн выдерживает падение с высоты до одного метра. За качество звука отвечает 15-ваттный драйвер, обеспечивающий пик громкости до 92 дБ, а технология BassUp 2.0 усиливает низкие частоты, делая звучание более насыщенным. Колонка обладает автономностью до 24 часов, а LED-индикатор позволяет контролировать уровень заряда батареи. Кроме того, Soundcore Boom Go 3i может выполнять функцию павербанка: согласно внутренним тестам, устройство способно зарядить iPhone 17 с нуля до 40% за один час, что делает его полезным аксессуаром в походах и поездках. Среди функциональных особенностей модели стоит выделить технологию Auracast, которая улучшает подключение и позволяет создавать стереопару из двух колонок ...>>

Раннее воздержание от алкоголя перестраивает мозг и иммунитет 10.03.2026

Алкогольная зависимость - хроническое расстройство с компульсивным употреблением спиртного, которое влияет не только на поведение, но и на функционирование мозга и иммунной системы. Недавние исследования показали, что даже на ранних этапах воздержания организм начинает перестраиваться, открывая новые возможности для терапии зависимости. Ученые сосредоточились на пациентах, находящихся в первые недели абстиненции, и зафиксировали значительные изменения в мозговой активности. С помощью функциональной магнитно-резонансной томографии они выявили перестройку сетей нейронных связей, отвечающих за контроль импульсов и принятие решений. Эти изменения могут быть ключевыми для восстановления самоконтроля и снижения риска рецидива. Одновременно с нейронной перестройкой исследователи наблюдали колебания иммунной системы. В крови повышался уровень цитокинов - сигнальных белков, регулирующих воспалительные процессы. Эти данные свидетельствуют о существовании нейроиммунного взаимодействия, при ...>>

Случайная новость из Архива

Ультратонкие водородные мембраны 12.06.2025

Водородные технологии приобретают все большее значение в глобальном переходе к экологически чистой энергетике. Одним из ключевых элементов таких систем являются мембраны, через которые происходит транспорт ионов в топливных элементах. Недавние разработки норвежской исследовательской лаборатории SINTEF открывают новые горизонты в этой области, предлагая ультратонкие мембраны, которые не только повышают эффективность, но и уменьшают затраты и вредное воздействие на окружающую среду.

Новая мембрана, представленная специалистами SINTEF, имеет толщину всего 10 микрометров, что составляет примерно две трети от стандартной толщины в 15 микрометров. В пресс-релизе лаборатории описывается, что такой тонкий материал кажется сопоставимым с легчайшим листом бумаги формата А4, который при этом прочнее и тоньше многих аналогов. Этот значительный шаг вперед позволит существенно сократить себестоимость производства топливных элементов - примерно на 20%.

При этом снижение толщины мембраны никак не ухудшает рабочие характеристики топливного элемента. Главным ограничивающим фактором эффективности остается межфазное сопротивление, которое не зависит от толщины мембраны при значениях ниже 15 микрометров, как отметил исследователь Патрик Фортин. Это значит, что уменьшение толщины не ведет к падению производительности, а вместе с тем дает возможность снизить содержание опасных фторированных полимеров (PFAS) на 33%, что является важным шагом с точки зрения экологической безопасности и требований Евросоюза.

Еще одним важным достижением исследователей стало снижение содержания платины в катализаторах топливных элементов на 62,5%. Платина, являющаяся критически важным и дорогим материалом, все чаще становится узким местом в производстве водородных систем. "Сокращение расхода платины помогает уменьшить зависимость от ограниченных поставок и способствует более устойчивому развитию технологий", - подчеркнул Патрик Фортин. Этот металл является одним из ключевых материалов для ЕС, и его оптимизация имеет стратегическое значение.

Разработка SINTEF обладает большим потенциалом для декарбонизации таких секторов, как тяжелый транспорт, морская индустрия и авиация будущего. Водородные топливные элементы с новыми мембранами способны обеспечивать экологически чистую работу, выделяя лишь водяной пар в качестве побочного продукта. Это открывает путь к более устойчивой и экологичной энергетике в масштабах всей планеты.

Достижения норвежских ученых показывают, что тонкие и легкие водородные мембраны не только снижают производственные издержки, но и значительно улучшают экологическую безопасность технологии. Это важный шаг на пути к массовому внедрению водородного топлива в транспорт и промышленность, который поможет уменьшить зависимость от ископаемых источников энергии и смягчить последствия климатических изменений.

Усовершенствование водородных топливных элементов с помощью ультратонких мембран открывает новые возможности для создания экологически устойчивых технологий, способных изменить энергетический ландшафт будущего.

Другие интересные новости:

▪ Ракеты в пять раз быстрее звука

▪ Наноочищение воды и почвы

▪ Защита от радиоизлучения мобильного телефона

▪ Плавающий дрон Ziphius

▪ Бетон из моркови

Лента новостей науки и техники, новинок электроники

 

Интересные материалы Бесплатной технической библиотеки:

▪ раздел сайта Радиолюбительские расчеты. Подборка статей

▪ статья Сходить до ветру. Крылатое выражение

▪ статья Какие деяния увековечили магдебургского бургомистра Отто фон Герике? Подробный ответ

▪ статья Охрана труда работников гражданской авиации

▪ статья Контролер телефонной линии. Энциклопедия радиоэлектроники и электротехники

▪ статья Электродвигатели и их коммутационные аппараты. Выбор электродвигателей. Энциклопедия радиоэлектроники и электротехники

Оставьте свой комментарий к этой статье:

Имя:


E-mail (не обязательно):


Комментарий:





Главная страница | Библиотека | Статьи | Карта сайта | Отзывы о сайте

www.diagram.com.ua

www.diagram.com.ua
2000-2026