Menu Home

Бесплатная техническая библиотека для любителей и профессионалов Бесплатная техническая библиотека


Широкодиапазонный ЭИУ с линейной шкалой. Энциклопедия радиоэлектроники и электротехники

Бесплатная техническая библиотека

Энциклопедия радиоэлектроники и электротехники / Индикаторы, датчики, детекторы

Комментарии к статье Комментарии к статье

Применяемые в промышленности измерители уровня (ИУ) в большинстве своем неудобны в настройке, их показания зависят от времени. Применяемые для этих целей преобразователи давления содержат несколько приборов в измерительной "цепочке", поэтому требуют тщательной наладки.

Изменение плотности растворов (вследствие изменения температуры) и вносит свою "лепту" в нарушение отсчета уровня. Соединительные трубки, которые подводят перепад давления к дифманометрам, при измерениях не имеют протока жидкости, поэтому даже при горячей воде в емкости трубки легко перемерзают. Такая же ситуация и с "засорением" трубки: требуется частое обслуживание.

Электронные измерители уровня (ЭИУ) промышленного изготовления часто содержат большое количество деталей, не обладая при этом линейностью и стабильностью показаний. "Кустарные" ЭИУ, изготовленные кооперативами, часто имеют схемы с колебательными контурами, и при неудачной настройке их показания могут уменьшаться при увеличении уровня жидкости.

На заводе ЭНЗИМ (г.Ладыжин) в 1990 г. были установлены несколько ЭИУ по приведенным ниже схемам и выполнены следующие ремонтные работы: выброшена микросхема блока питания (БП); изготовлен БП по нашей схеме; пару раз меняли электролитический конденсатор; датчик - изолированный тросик "пропитался" шампунем - заменен на тросик во фторопластовой изоляции.

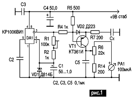
На рис.1 показана схема простого измерителя емкости с линейной шкалой. Конечно, в точности отсчета он уступает цифровым, но при подборе деталей радиолюбителем является очень удобным, так как по шкале заметно, в какую сторону отличается емкость испытуемых конденсаторов.

Широкодиапазонный ЭИУ с линейной шкалой

Если радиолюбитель изготовит схему на несколько диапазонов измерения емкости (выводы 2 и 6 таймера DA1 следует подключать в точку соединения частотозадающих RС-цепочек, а все подстроечные резисторы постоянно присоединены к выводу 3 таймера), то для наладки каждого диапазона измерения емкости потребуется один образцовый конденсатор.

Сложная внутренняя схема таймера работает просто. Два компаратора (входы 2 и 6) и триггерная схема с выходом 3 имеют два устойчивых состояния:

1) нуль на выходе, когда входное напряжение выше 1/3 напряжения питания;

2) высокое напряжение на выходе, когда входное напряжение ниже 2/3 напряжения питания.

С учетом этого напряжение на конденсаторе С1 все время колеблется между 1/3 и 2/3 питающего напряжения, а на выходе таймера генерируется последовательность прямоугольных импульсов.

Микросхема КР1006ВИ1 тем и хороша, что изменяя сопротивление резистора R1 от 200 Ом до 10 МОм и емкость конденсатора С1 от 10 пФ до максимальной, можно получить период колебаний от долей микросекунды до сотен секунд.

Стабилитрон VD1 всегда устанавливают на входе таймера, чтобы при налаживании не "пробить" входы таймера сетевой наводкой на паяльник и провода.

На транзисторе VT1 собран узел линейного преобразования сигналов входной частоты (от таймера) и испытуемой емкости в электрический ток.

Благодаря необычному включению VT1 и VD2, они по очереди перезаряжают испытуемый конденсатор в моменты повышения и понижения напряжения выходных импульсов. Если конденсатор заряжается через диод VD2 и резистор R4 (а также "общий" с транзистором резистор R7), то разряд определяется потенциалом базы транзистора и, вследствие высоких усилительных свойств данного транзистора, происходит по цепи коллектора и дальше в измерительную цепь! Только двухсотая часть разрядного тока уходит в базу транзистора!

Для сохранения коллекторного напряжения (чтобы транзистор мог работать как усилитель) потенциал базы "сдвинут" в сторону "плюса" питания с помощью делителя R4 и R5. Для того чтобы обеспечить "живучесть" схемы, сопротивление резисторов R2, R4, R7, R14 не следует уменьшать. Нумерация деталей такая, что описание этой схемы подходит и для последующих (одинаковые номера деталей выполняют одинаковую функцию).

Выходные импульсы тока с преобразователя емкость и частота - ток интегрируются конденсатором С5. С помощью резистора R6 можно подстроить выход по образцовому конденсатору. Конденсаторы С3 и С4 сглаживают пульсации напряжения питания, С2 - поддерживает постоянство напряжения на узлах сравнения компараторов таймера.

Короткое замыкание в цепи испытуемого конденсатора закрывает транзистор VT1 и не приводит к аварии.

Если измерительная головка РА1 крупная по размеру, монтажную плату можно закрепить прямо на клеммах измерительной головки. Стабилизированный блок питания можно изготовить в отдельном корпусе (рис.2).

Широкодиапазонный ЭИУ с линейной шкалой

Схема построена так, что один вывод измеряемого конденсатора присоединен к корпусу, в отличие от более простых схем, поэтому подобная схема позволяет измерять уровень проводящих жидкостей в резервуарах (рис.3).

Широкодиапазонный ЭИУ с линейной шкалой

Вместо испытуемого конденсатора ко входу схемы подключена емкость датчика уровня - вертикально закрепленный внутри емкости изолированный проводник. Если в наличии нет штыря, изолированного фторопластом, можно применить тросик во фторопластовой изоляции. Чтобы не делать "титанических" усилий для изоляции нижнего вывода тросика, который все равно замокнет, нужно вывести оба конца тросика вверх через уплотняющие и изолирующие бобышки. Преобразовательный блок следует закрепить возле вывода датчика емкости из сосуда, чтобы на вход преобразователя не подводить "лишнюю" емкость соединительного кабеля. Блок питания и показывающая головка установлены в электрощите.

Питание и выходной сигнал проходят по 4-жильному кабелю (если два сосуда с измеряемыми уровнями расположены рядом, четырех жил хватает для питания и снятия выходного сигнала с обоих преобразователей).

Рассмотрим отличия схемы на рис.3 от схемы на рис.1. Резистор R2 имеет больший номинал, чтобы уменьшить диапазон перестройки. Емкость конденсатора С1, определяющая частоту генератора "грубо", устанавливают применительно к объекту. Схема широкодиапазонная, она позволяет измерять емкость в интервале десятков пикофарад и десятков микрофарад, что соответствует измерению уровня в диапазоне "от стакана до океана". Погонная емкость датчика очень различная (фторопластовая изоляция тросика имеет толщину около 1 мм, а кабель, который можно применять в местах с невысокой температурой в роли датчика, может иметь толщину изоляции несколько миллиметров), промышленные резервуары с жидкостями имеют высоту от дециметров до десятков метров, поэтому мы приводим ориентировочные данные.

Вследствие линейного характера изменения выходного сигнала от входной емкости и частоты генератора на DA1 настройка схемы на объекте несложная: если выходной сигнал при полной емкости мал - следует уменьшить емкость С1, чтобы возросла частота генератора и увеличился выходной сигнал (и наоборот), причем такую "грубую" подстройку легко осуществить в пределах тысяч раз!

Транзистор VT1 блока преобразования включен "наоборот", чтобы его выходной сигнал подвести к накопительному конденсатору С5 и резистору R6, подсоединенным к "плюсу" источника питания. Транзисторы VT2 и VT3 преобразуют падение напряжения на R6 в выходной ток 0...5 мА, идущий от "плюса" к корпусу, чтобы присоединить измерительную головку РА1 вторым выводом к корпусу. Выходной сигнал является токовым - при изменении сопротивления измерительной головки (даже при последовательном включении второй) величина показаний не изменяется. Это определяется сравнением падения входного напряжения на резисторе R6 и "токового" напряжения на R8. Сравнивающий транзистор VT2 имеет неплохой коэффициент усиления, а второй из составных транзисторов (VT3) включен как усилитель тока. Чтобы скомпенсировать перепад напряжения на Б-Э переходе входного транзистора пары VT2, последовательно с входным резистором R6 включен кремниевый диод VD3.

Выходной транзистор сравнительно мощный, так как при КЗ емкостного датчика выходной ток возрастает.

При измерении уровня емкостным методом существенным является наличие начальной (нулевой) емкости датчика, когда в емкости еще нет воды.

Чтобы снизить показания выходного прибора, "отбираем" часть тока через R8 у транзисторов на резистор R9. Таким образом, некоторый ток, определяемый подстроечным резистором R9, идет через эмиттерный резистор сравнивающего транзистора VT2, а на выходной прибор эта часть тока не поступает!

Таким образом, полная настройка прибора включает:

  • "грубую" подгонку диапазона измерений конденсатором С1;
  • 100%-ную настройку при полной емкости резистором R1;
  • подстройку "нуля" при пустой емкости резистором R9.

Резервным органом перестройки диапазона является резистор R6, изменение сопротивления которого без изменения частоты генератора на DA1 тоже приводит к изменению размаха выходного сигнала.

А обязательно ли нужно перепаивать детали других номиналов при настройке прибора на объекте? Нет! В отличие от промышленных (и даже импортных) приборов мы используем имитаторы емкостного сигнала датчика уровня (рис.4).

Широкодиапазонный ЭИУ с линейной шкалой

После установки датчика уровня необходимо измерить емкость датчика при пустой емкости С0 и после наполнения жидкостью на 100% - С100.

После этого можно позвонить по телефону в другой город и там спаять и настроить ЭИУ по нашей схеме. В самом деле, выходной сигнал пропорционален емкости датчика, а характер изменения сигнала в зависимости от емкости - тоже линейный. Если "привязать" начало и конец шкалы, дальше все получается просто! Не нужно по многу раз наполнять 60-кубовые емкости водой, чтобы последовательно подстраивать 0 и 100% шкалы промышленного прибора. Необходимо переключить S1 в положение "Настройка", и хоть сотню раз "щелкать" тумблером S2, последовательно подстраивая шкалу прибора.

После этого нужно один раз наполнить емкость водой через счетчик-водомер и записать показания счетчика, соответствующие целым делениям шкалы.

На практике мы делаем более прозаически. Так как измерители емкости в разных местах могут быть неодинаково настроены (даже неодинаковый кусок провода на входе!), мы стараемся на месте подобрать конденсаторы, имитирующие начальную и конечную электрические емкости сосуда. При некоторой сноровке подбор емкости можно осуществить из 3...5 номиналов.

На шкале (это хитрость из практики) мы стараемся "выставить" начальную емкость не на 0, а на первое деление, чтобы отключение схемы либо обрыв датчика "бросились в глаза" оператору. Повреждение изоляции датчика, приводящее к замыканию входа схемы, вызывает "зашкаливание" стрелочного показывающего прибора.

Схема рис.3 подходит для монтажа начинающими, но для обеспечения удобства в наладке и линейности шкалы лучше изготовить схему по рис.5, особенно если требуется серия приборов для одинаковых условий измерения.

Широкодиапазонный ЭИУ с линейной шкалой
(нажмите для увеличения)

Рассмотрим эту схему более подробно, чем предыдущие, а так как нумерация деталей в схемах совпадает, это описание пояснит и предыдущие схемы.

Детали, сглаживающие пульсации напряжения:

  • С3, С4 - питания;
  • С2 - опорного напряжения таймера;
  • С5 - накопительный на выходе преобразователя емкость напряжение.

Активные (нелинейные) элементы:

  • DA1 - полупроводниковая микросхема - таймер - генератор прямоугольных импульсов для работы преобразователя емкость - напряжение;
  • VT1 - транзистор преобразователя емкость - напряжение, который при каждом импульсе генератора перезаряжает измеряемую емкость и дает импульс тока на R6 и С5;
  • VD2 - кремниевый диод, осуществляющий "обратную" перезарядку входной емкости (работает в паре с VT1);
  • VT2 - полевой транзистор преобразователь напряжение - выходной ток;
  • VT3 - биполярный транзистор, более мощный "помощник" VT2 (они действуют как один полевой транзистор с большой крутизной);
  • VT4 - выходной транзистор, включенный с общей базой, стабилизирует напряжение питания на VT2, VT3, позволяющее им одинаково работать при изменении сопротивления нагрузки;
  • VD1 - защитный стабилитрон в цепи входов таймера;
  • VD3 - стабилитрон, поддерживающий необходимый потенциал базы выходного транзистора;
  • VD4, VD5 - элементы защиты от обратной подачи напряжения питания на схему и проникновения высокого напряжения с выхода (цепь измерительного прибора) к элементам схем, это возможно при авариях.

Ограничители тока:

  • R7 - в цепи датчика емкости;
  • R13 - в цепи измерительного прибора (резистор должен перегореть при попадании высокого напряжения в цепи измерительного прибора).

Подстроечные элементы:

  • R1 и С1 - частоты колебаний генератора;
  • R6 (дополнительная регулировка) - уровня напряжения на входе преобразователя напряжение - ток;
  • R9 - подстройки "нуля" выхода.

Ограничение регулировки (по месту):

  • R2 (не меньше 200 Ом) - минимального сопротивления (максимальной частоты);
  • R3 - максимального сопротивления (минимальной частоты);
  • R10 (не меньше 250 Ом) отбора тока с транзисторов
  • VT2 и VT3: ток уменьшает показания стрелочного прибора;
  • R11 - минимального отбора тока (без этого резистора диапазон регулировки "нуля" вправо будет слишком большим).

Ограничение регулировок нужно для того, чтобы при изготовлении серии приборов с одинаковыми пределами входного сигнала не искать переменные резисторы с номиналом, не входящим в ряд стандартных сопротивлений и в то же время обеспечить подстройку прибора в нешироких пределах около норм, т.е. облегчить подстройку.

Если бы промышленность изготовляла приборы, такие ограничители выполнялись бы с помощью переключателей либо перемычек, но радиолюбителю намного проще припаять резистор нужного номинала.

Детали, поддерживающие необходимый режим работы каскадов:

  • R4, R5 - "сдвигают" потенциал импульсного напряжения на базе транзистора - преобразователя VT1 к "нулю", чтобы обеспечить запас напряжения на коллекторе (иначе усилительные свойства транзистора ухудшатся);
  • R6 - согласует средний ток, идущий с коллектора VT1, с максимальным напряжением на входе преобразователя напряжение - ток (этим резистором тоже можно "грубо" регулировать максимальный выходной сигнал);
  • R8 - резистор в истоке транзистора VT2 каскада преобразования напряжение-ток, этот резистор задает масштаб преобразования;
  • R12 - обеспечивает питание стабилитрона необходимым током.

Аналогично предыдущим эта схема содержит конденсаторы постоянной емкости, имитирующие емкость датчика при пустой и заполненной жидкостью емкости.

По сравнению с преобразователями емкостного сигнала датчика уровня, изготовленными промышленностью, схема имеет следующие преимущества:

  • менее сложная схема (намного); линейность показаний в зависимости от уровня; широкий диапазон перестройки;
  • высокая надежность; легкость и быстрота выяснения причины неправильных показаний;
  • невероятно, всего 28 деталей, из которых смонтировано четыре блока (каскада)!

Автор: Н.П.Горейко

Смотрите другие статьи раздела Индикаторы, датчики, детекторы.

Читайте и пишите полезные комментарии к этой статье.

<< Назад

Последние новости науки и техники, новинки электроники:

Дети, растущие рядом с природой, обретают крепкие кости 02.03.2026

Влияние окружающей среды на здоровье человека становится все более очевидным, особенно в детском возрасте. Новое исследование, опубликованное в журнале JAMA Network Open, показывает, что близость к природе напрямую связана с крепостью костей у детей. Ученые установили, что у детей, чьи дома окружены природными территориями в радиусе 1000 метров на 25% больше обычного, риск развития крайне низкой плотности костей снижается на 65%. Для проведения исследования были проанализированы данные более 300 детей, проживающих в городских, пригородных и сельских районах Фландрии в Бельгии. Плотность костной ткани у детей в возрасте от четырех до шести лет оценивалась с помощью ультразвуковых методов. Такой подход позволил безопасно и точно измерить состояние костей на ранних этапах формирования скелета. При анализе учитывались ключевые факторы, влияющие на рост и развитие детей: возраст, вес, рост, этническая принадлежность и уровень образования матери. На основании этих параметров исследоват ...>>

Самовосстанавливающаяся инфраструктура будущего 02.03.2026

Современные мосты и бетонные конструкции по всему миру сталкиваются с проблемой устаревания и износа. Многие сооружения, построенные до 1980-х годов, постепенно теряют свою несущую способность, что требует дорогого ремонта или полной замены. Недавние разработки ученых из Швейцарских федеральных лабораторий материаловедения и технологий (Empa) предлагают инновационное решение - систему укрепления бетонных конструкций с помощью "умной стали", способной самостоятельно устранять трещины и повреждения. В основе новой технологии лежит арматура из сплава на основе железа с эффектом памяти формы (Fe-SMA). Этот материал обладает уникальным свойством: при нагревании до 190-200 °C стержни стремятся вернуться к своей первоначальной конфигурации. В бетонной конструкции это создает внутреннее напряжение, которое затягивает трещины и выравнивает деформированные элементы, существенно повышая прочность и долговечность сооружений. Актуальность разработки объясняется критическим состоянием инфрастр ...>>

Поцелуи полезны для здоровья 01.03.2026

Вопрос о том, как социальные связи и близость с партнером отражаются на здоровье человека, привлекает внимание не только психологов, но и специалистов в области микробиологии. Новое исследование показывает, что совместное проживание с любимым человеком может оказывать значительное влияние на микробиом кишечника и общее самочувствие. Доктор Наоми Миддлтон, клинический психологи и эксперт по здоровью кишечника, объяснила, что все аспекты совместной жизни - поцелуи, совместное питание, физическая близость и даже просто пребывание рядом - тесно связаны с поддержанием сбалансированной кишечной микрофлоры. Она подчеркивает, что здоровье экосистемы кишечника во многом определяется социальными взаимодействиями и повседневной близостью с другими людьми. По словам Миддлтон, длительное совместное пребывание с партнером может способствовать увеличению микробного разнообразия в кишечнике, а также снижать воспалительные процессы, связанные со стрессом. Такой эффект обусловлен тем, что микробио ...>>

Случайная новость из Архива

Летучие мыши запоминают акустическую карту своего ареала 10.11.2024

Летучие мыши обладают уникальной способностью находить дорогу в полной темноте, используя свою эхолокацию, которая позволяет им ориентироваться без света. Новое исследование, проведенное международной командой ученых из Тель-Авивского университета и Еврейского университета Иерусалима, показало, что эти животные не только полагаются на эхолокацию, но и сохраняют в памяти детализированную акустическую карту своего ареала обитания.

Проведенный эксперимент ставит вопрос: могли бы люди ориентироваться в темноте в радиусе трех километров, полагаясь только на один фонарик? Летучие мыши сталкиваются с подобной задачей каждую ночь, используя для навигации ультразвук вместо света. Команда ученых под руководством Аи Гольдштейн изучала, как летучие мыши вида Pipistrellus kuhlii определяют свое местоположение в темноте и возвращаются к месту ночлега.

Эксперимент был проведен в долине Хула в Израиле. Для исследования ученые отловили 76 летучих мышей весом всего около 6 граммов каждая. Каждое животное было помечено небольшим GPS-датчиком системы ATLAS, который обеспечивал отслеживание их передвижений в режиме реального времени с высоким разрешением. Летучих мышей перемещали на различные точки в радиусе трех километров от места их обычного ночлега, но при этом они оставались в пределах своего привычного ареала.

Результаты удивили исследователей: 95% летучих мышей сумели вернуться в свои пещеры всего за несколько минут, используя преимущественно свою эхолокацию. Однако вскоре стало очевидно, что при возможности животные также пользуются зрением для уточнения маршрута.

"Это было неожиданностью для нас", - говорит Ая Гольдштейн. "Мы не ожидали, что летучие мыши с такими маленькими глазами будут частично полагаться на зрение, особенно в ночное время".

Исследователи тщательно проанализировали, как летучие мыши ориентируются в пространстве, используя эхолокацию. Животные собирают акустическую информацию о своей среде и различают такие объекты, как деревья и дороги, которые служат для них ориентирами. Эти объекты играют роль своеобразных "акустических меток", помогающих летучим мышам корректировать свой путь. Когда животное точно определяет свое местоположение, оно переключается с хаотичного, синусоидального полета на направленный, стремясь к своей цели.

Команда ученых пришла к выводу, что летучие мыши хранят в памяти подробную ментальную карту своего ареала обитания, что позволяет им эффективно ориентироваться. Они постоянно сравнивают полученные в реальном времени данные от эхолокации с сохраненными в памяти ориентирующими метками. Эта способность - одна из ключевых для их успешной навигации и выживания.

Неожиданным для ученых стало открытие, что, помимо эхолокации, летучие мыши активно используют зрение для ориентирования. Хотя их глаза маленькие и не предназначены для высококачественного ночного зрения, они помогают улучшить точность навигации. Это открытие подчеркивает, насколько сложна и многогранна система ориентации у этих животных.

Другие интересные новости:

▪ Сверхтонкие, легкие и гибкие панели прикосновения для мобильных применений

▪ Диск нашей галактики искривлен по краям

▪ CC3200 - микроконтроллер Cortex-M4 со встроенным WiFi

▪ Разработан первый в мире оптический изолятор

▪ Детектирование сверхслабых радиоволн при помощи лазера

Лента новостей науки и техники, новинок электроники

 

Интересные материалы Бесплатной технической библиотеки:

▪ раздел сайта Строителю, домашнему мастеру. Подборка статей

▪ статья Валять дурака. Крылатое выражение

▪ статья Как простой торговец был связан с началом и окончанием Гражданской войны в США? Подробный ответ

▪ статья Мопед в руках умельца. Личный транспорт

▪ статья Внешняя антенна для сотового телефона стандарта GSM. Энциклопедия радиоэлектроники и электротехники

▪ статья Автоматическое зарядное устройство для аккумуляторов. Энциклопедия радиоэлектроники и электротехники

Оставьте свой комментарий к этой статье:

Имя:


E-mail (не обязательно):


Комментарий:




Комментарии к статье:

Гость
Как связаться с Н.П. Горейко, автора статьи Широкодиапазонный ЭИУ с линейной шкалой?

Горейко Николай
30 лет прошло от сотворения, монтажа этих схем, меня радует, что удалось шагнуть вперед. После введения в эксплуатацию моих ЭИУ однажды начальник спросил, почему во французском приборе электронная схема есть возле датчика и возле блока питания, а в моей схеме электроника только вблизи датчика, а возле блока питания только показывающий прибор... Я скромно ответил - потому что я лучше разбираюсь в данной проблеме!


Главная страница | Библиотека | Статьи | Карта сайта | Отзывы о сайте

www.diagram.com.ua

www.diagram.com.ua
2000-2026