Menu Home

Бесплатная техническая библиотека для любителей и профессионалов Бесплатная техническая библиотека


Зарядно-питающее устройство с расширенными эксплуатационными возможностями. Энциклопедия радиоэлектроники и электротехники

Бесплатная техническая библиотека

Энциклопедия радиоэлектроники и электротехники / Зарядные устройства, аккумуляторы, гальванические элементы

Комментарии к статье Комментарии к статье

При разработке схемы зарядно-питающего устройства (ЗПУ) ставились следующие задачи: увеличить КПД за счет применения импульсного регулирования; обеспечить плавность регулировки выходного тока; применить простую элементную базу; уменьшить количество силовых элементов; упростить конструкцию; оснастить несложными сервисными устройствами, увеличивающими эксплуатационные возможности ЗПУ, которые можно было бы поэтапно добавлять к основной схеме без значительных доработок.

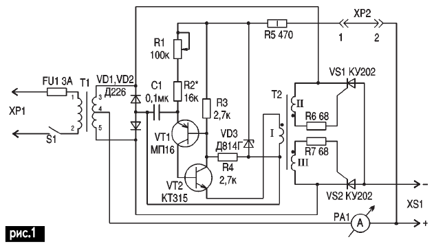
Схема (рис.1) Представляет собой регулируемый двухполупериодный выпрямитель на основе тринисторного регулятора с фазоимпульсным управлением, где тринисторы VS1 и VS2 используют в качестве силовых управляемых диодов. Подробное описание принципов работы регулятора, возможные варианты схемотехники, замена элементов подробно описаны в [1].

Особое внимание необходимо уделить аккуратности изготовления Т2. Кромки кольца следует притупить, а само кольцо по диаметру обмотать двумя слоями изоленты во избежание замыкания обмоток II и III через сердечник.

Трансформатор Т2 выполнен на ферритовом кольце К20х10х11 2000НН и содержит 3х75 витков провода ПЭВ-2 диаметром 0,22 мм. Намотка выполнена жгутом из трех проводов, что технологически удобно при соединениях и фазировке обмоток Т2 (Внимание! Если случайно при монтаже окажутся соединенными обмотки II и III, то через них к Т2 будет приложено удвоенное напряжение выпрямителя и Т2 выйдет из строя). Начала обмоток (обозначены на рис.1 точкой) соединяют с эмиттером VT2, УЭ VS1 и VS2, а концы соответствующих обмоток - с анодами VD1, VD2 и катодами VS1, VS2. Конструктивно тринисторы размещены на одном радиаторе площадью 300 мм2 без изолирующих прокладок (можно использовать корпус ЗПУ).

Если зарядным устройством пользоваться внимательно и аккуратно, контролируя степень заряда аккумуляторной батареи (АКБ) по дополнительному вольтметру, подключенному к XS1, то можно использовать ЗПУ по рис.1.

Зарядно-питающее устройство с расширенными эксплуатационными возможностями
(нажмите для увеличения)

Но поскольку его "величество случай" прогнозируется алгоритмом - нет случайностей - есть естественные закономерности, то лучше ЗПУ оснастить устройствами, исключающими выход из строя ЗПУ, или подключить к нему АКБ при следующих внешних отрицательных воздействиях:

  • коротком замыкании в выходной силовой цепи, которое может вывести из строя само ЗПУ;
  • подключении к ЗПУ АКБ в противоположной полярности, что может вывести из строя АКБ;
  • перезарядке АКБ (по времени), что приведет к осыпанию активной массы и выходу АКБ из строя.

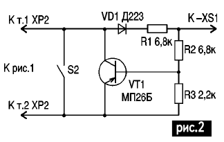
Схема доработки ЗПУ показана на рис.2 (со структурой рис.1 + рис.2). Она представляет собой транзисторный ключ, управляемый величиной и полярностью входного напряжения (на АКБ) и управляющий напряжением питания фазоимпульсного генератора, включенный вместо перемычки ХР2.

Зарядно-питающее устройство с расширенными эксплуатационными возможностями

При сильно засульфатированной АКБ возможно, что на клеммах правильно подключенной АКБ полярность окажется противоположной либо АКБ сильно разряжена, и напряжение на ней меньше, чем напряжение открывания транзисторного ключа. В обоих случаях ЗПУ работать не будет. Для устранения этого введен тумблер S2, которым шунтируют ключ на некоторое время достижения необходимых полярности и величины напряжения на АКБ для удержания ключа в открытом состоянии и нормального зарядного процесса. После чего тумблер размыкают. В [2] это не учтено, и ЗПУ работать не будет. При применении деталей, указанных на рис.2, схема в налаживании не нуждается.

На практике, когда необходимо пользоваться автотранспортом в зимнее время, а отдача АКБ (по емкости) при понижении температуры сильно снижается, да и АКБ уже эксплуатируется "вдвое-втрое выше нормы" (объем активной массы уменьшился из-за естественного осыпания, да и сама АКБ сильно засульфатирована, что привело к еще меньшей отдаче по емкости и увеличению внутреннего сопротивления), невозможен надежный запуск автомобиля.

Во многом можно избавиться от этих проблем, а также увеличить срок эксплуатации АКБ, когда автомобиль стоит в гараже, а АКБ постоянно подключена к ЗПУ, работающему в "дежурном" режиме и поддерживающему ее в полной готовности к эксплуатации.

По рекомендациям, содержащимся в [4], срок эксплуатации АКБ при применении к АКБ "смолоду" дежурного режима (на хранении) можно продлить до 5-6 лет! (вместо 1-2!), а в других случаях значительно замедлить разрушающие процессы, протекающие в АКБ во время эксплуатации.

Хорошо себя зарекомендовала на практике простотой схемотехники, элементной базы и настройки схема (изготовлена как в комплексе с ЗПУ, так и как приставка к уже имеющимся ЗПУ), изображенная на рис.3, рекомендованная [3] (по структуре рис.1+рис.2+рис.3), подключаемая к XS1.

Зарядно-питающее устройство с расширенными эксплуатационными возможностями

Схема представляет собой электронное реле с раздельно регулируемыми порогами включения и выключения. Она энергетически выгоднее, чем схема в [2], поскольку Т1 отключен от сети на время "дежурного" режима, которое может достигать нескольких часов паузы на несколько минут заряда.

К примененным деталям схема не критична. Транзисторы желательно применить кремниевые, номиналы резисторов R1, R4-R6 ±20%, R2, R3 - подстроечные проволочные типа СП5-1, поскольку они позволяют установить порог с точностью до ±0,1 В и хорошо сохраняют стабильность настройки во времени.

Стабилитрон VD2 - термокомпенсированный прецизионный типа Д818Е, хотя можно применить и два стабилитрона типа Д814, включенных навстречу, с примерно одинаковым напряжением стабилизации.

Настройка узла "дежурного" режима проводится следующим образом. Движок потенциометра R2 устанавливают в верхнее положение, а движок R3 - в нижнее (по схеме положение). Соединитель ХР1 к сети не подключают. К соединителю ХS1 подключают стабилизированный источник питания с регулируемым напряжением, которое устанавливают по образцовому вольтметру, подключенному к XS1, равным 14,5 В. При этом транзисторы VT1 и VT2 должны быть закрыты, а реле К1 обесточено. Вращая движок R3, добиваются срабатывания реле К1. Затем напряжение стабилизированного источника снижают до 12,9 В и вращением движка R2 добиваются отпускания реле. В связи с тем что при отпускании реле К1 резистор R2 замыкается контактами К1.2, эти регулировки оказываются независимыми одна от другой.

Сопротивления резисторов R1 и R4 рассчитаны на интервал 12,9-14,5 В. При других значениях порогов их надо заново подбирать. Реле К1 - любое, надежно срабатывающее от 12 В, с двумя группами размыкающихся контактов, позволяющих коммутировать мощность 200-300 Вт, РСМ1 (Ю.171.81.43); РСМ3 (РФ4.500.129); РЭС6 (РФО.452.125.Д); РЭС22 (РФ4.500.129 - контакты включены параллельно).

Если нет рекомендованных выше реле, то можно перемотать любое. Например, реле срабатывает при напряжении 60 В и токе 0,02А, имеет мощность на переключение 60х0,02=1,2 Вт, 1200 витков провода D0,1 мм, число витков на 1 В=1200:60=20, сечение провода S=пDD:4=3, 14х0,1х0,1:4= 0,00785 мм2. Нам требуется реле, срабатывающее от напряжения 12 В. Количество витков перемотанного реле 12х20=240. Поскольку напряжение срабатывания уменьшилось в 5 раз (60:12), значит, ток (при той же мощности на переключение) должен увеличиться в 5 раз. Чтобы обеспечить ту же плотность тока в (А/мм2), нужно увеличить сечение (не диаметр!), провода, т.е. 0,00785х5=0,4 мм2. Откуда D= 4S/п8=4х0,4:3,14=0,23 мм. Значит, перемотанное реле имеет 240 витков провода 0,23 мм.

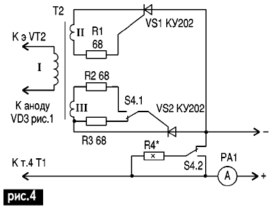
Для замедления процесса сульфатации и автоматической "дрессировки" АКБ во время "дежурного" режима в зимний период (зарядка асимметричным током) схему по рис.1 можно преобразовать, отключив тринистор VS2 и подключив разрядный резистор R1 (рис.4) тумблером S4.

Зарядно-питающее устройство с расширенными эксплуатационными возможностями

Соотношение зарядного и разрядного токов 10:1, а величина зарядного тока определяется номинальным током заряжаемой АКБ. Во избежание перезарядки АКБ в импульсе необходимо помнить, что в схеме по рис.4 заряд ведется однополупериодными импульсами частотой 50 Гц, а разряд идет во время паузы между импульсами. Поэтому амперметр ЗПУ будет показывать средний ток заряда, примерно втрое меньший тока в импульсе.

Например, по рекомендации [5] АКБ емкостью 55 Ач надо заряжать током 1,8 А. При использовании схемы по структуре рис.1+рис.2+рис.3+рис.4 общее время заряда в "дежурном" режиме по сравнению со схемой по структуре рис.1+рис.2+рис.3 увеличится, а время разряда уменьшится. Кроме того, ЗПУ превращается в зарядно-питающе-разрядное устройство с током разряда 1/100 от емкости АКБ. Настройку асимметрии лучше выполнить с помощью осциллографа, включенного параллельно резистору 0,1 Ом, включенному последовательно с активной нагрузкой (можно лампу от фары) по соотношению 10:1 амплитуд напряжений заряда и разряда (пропорциональных токам).

Если нет осциллографа, асимметрию можно настроить тестером. Например, для АКБ 6СТ55 зарядный ток устанавливают резистором R1, равным 1,98 А (1,8+0,18). Отключают нагрузку, не меняя положения движка резистора R1 подключают к ЗПУ разрядный резистор R4 (рис.5) и подбором его сопротивлений устанавливают ток разряда, равным 0,18 А.

Когда ЗПУ работает на активную нагрузку (электровулканизатор, лампа накаливания и др.), напряжение на нагрузке может превысить 14,5 В, и ЗПУ отключится, что не учтено в [3]. Для устранения этого служит тумблер S3.1, который отключает схему по рис.3 от +XS1 и одновременно S3.2 подключает цепочку VD1R1 (рис.5), через которую на базу VT1 подается открывающее напряжение с анодов VD1 и VD2 (рис.1).

Зарядно-питающее устройство с расширенными эксплуатационными возможностями

Введение этой цепочки вызвано необходимостью защиты ЗПУ от короткого замыкания в режиме питающего устройства при работе на все другие виды нагрузок, кроме АКБ.

Трансформатор можно применить готовый, от ламповых телевизоров, оставив только первичную обмотку и намотав вторичную согласно табл.1. Если есть трансформатор с геометрией, отличной от приведенной в таблице, можно воспользоваться рекомендациями [4]. Для зарядки АКБ емкостью 40-60 Ач достаточно тока 1-2 А, а увеличение длительности зарядки при этом роли не играет, поскольку при использовании автоматики контроль времени зарядки не требуется.

Таблица 1
Зарядно-питающее устройство с расширенными эксплуатационными возможностями

Поэтому для изготовления Т1 ЗПУ подойдет трансформатор от 50 Вт (эмпирически 5 см2), который обеспечивает на II обмотке около 21 В при токе 1-2 А.

Расчет Т1 можно произвести согласно [7] или определить практически количество витков на 1 В методом пробной обмотки согласно [6]. При длительной работе в "дежурном" режиме необходимо контролировать уровень электролита в АКБ, периодически добавляя дистиллированную воду. Применять фильтр для помехоподавления нет надобности, поскольку Т1 одновременно выполняет роль фильтра.

Литература:

  1. Елкин С. Применение тринисторных регуляторов с фазоимпульсным управлением//Радио.-1998.-№9.-С.37.
  2. Соколовский В. Зарядное устройство с эффективной защитой//Радио.-1997.-№5.-С.17.
  3. Фомин В. Зарядное устройство//ВРЛ 108-52. 4. Казьмин К. Автоматическое зарядное устройство//ВРЛ 87-51
  4. Зудов А. Зарядное устройство//Радио.-1978.-№3.-С.44.
  5. Зарва В. Выбор оптимального холостого хода трансформатора//Радио.-1994.-№7.-С.36.
  6. Поляков В. Уменьшение поля рассеяния трансформатора//Радио.-1983.-№7.-С.28.
  7. Кузинец Л. и др. Телевизионные приемники и антенны. Справ.-М.: Связь, 1974.

Автор: С.А. Елкин

Смотрите другие статьи раздела Зарядные устройства, аккумуляторы, гальванические элементы.

Читайте и пишите полезные комментарии к этой статье.

<< Назад

Последние новости науки и техники, новинки электроники:

Кратковременное голодание и работа мозга 25.11.2025

На фоне роста популярности интервального голодания многие опасаются, что отказ от еды на несколько часов может обернуться снижением концентрации, ухудшением памяти и общим "затуманиванием" сознания. Однако современные исследования позволяют иначе взглянуть на эту тему. Научный обзор, включивший свыше семидесяти независимых экспериментов и более 3,5 тысячи участников, показал: здоровые взрослые, которые не ели от десяти до двенадцати часов, выполняли когнитивные тесты так же качественно, как и те, кто принимал пищу перед испытанием. Память, скорость реакции, логическое мышление и внимание оставались на прежнем уровне, что опровергает распространенный бытовой миф. Доктор Дэвид Моро, профессор психологии из Университета Окленда в Новой Зеландии, подчеркивает, что представления о "головной туманности" во время голода часто оказываются преувеличенными. Он отмечает, что люди склонны связывать чувство голода с низкой энергией, раздражительностью и невозможностью сосредоточиться, хотя че ...>>

Умная розетка TP-Link Tapo P410M 25.11.2025

Компания TP-Link выпустила на рынок новую уличную розетку Tapo P410M. Она получила поддержку универсального стандарта Matter и стала еще одним шагом в сторону единой экосистемы умных устройств. Особенность Tapo P410M заключается в том, что она рассчитана на работу в сложных климатических условиях. Устройство функционирует при температуре от -20 до +50 °C и защищено от дождя, влаги и пыли по стандарту IP54. Благодаря этому розетка безопасно используется на открытом воздухе, будь то внутренний двор, садовая зона или наружное освещение возле дома. Компания TP-Link также акцентировала внимание на удобстве подключения. Розетка поддерживает Wi-Fi 2,4 ГГц и Bluetooth LE, что избавляет от необходимости покупать отдельный хаб. Настройка выполняется через фирменное приложение Tapo или с использованием QR-кода на корпусе, что особенно удобно при установке в труднодоступных местах. После первичной конфигурации управление устройством доступно из приложения или с помощью голосовых помощников A ...>>

Игровой монитор Sony PlayStation Gaming Monitor 24.11.2025

На презентации State of Play компания Sony представила устройство, которое может изменить представления о фирменной экосистеме PlayStation, - свой первый игровой монитор под этим брендом. PlayStation Gaming Monitor, как официально назвали новинку, ориентирован сразу на две аудитории: владельцев консолей и пользователей ПК. Для компьютерных систем, включая macOS, поддерживается частота обновления до 240 Гц с технологией переменной частоты VRR, а для консолей PlayStation 5 и PlayStation 5 Pro частота ограничена 120 Гц, что соответствует архитектуре и возможностям самих приставок. Основу устройства составляет 27-дюймовая IPS-панель с разрешением QHD 2560?1440 пикселей, обеспечивающая высокую четкость и широкий угол обзора. Отдельное внимание продукция заслужила благодаря функции, не встречавшейся ранее в мониторах Sony. В нижней части корпуса находится встроенная выдвижная док-станция для беспроводной зарядки контроллеров DualSense. Такой подход позволяет избавиться от отдельных зар ...>>

Случайная новость из Архива

4K монитор Samsung Odyssey Ark 17.08.2022

Компания Samsung официально представила новый игровой монитор в модельном ряду Odyssey. Модель получила название Odyssey Ark, и это первый изогнутый монитор, получивший диагональ 55 дюймов с кривизной 1000R.

Модель южнокорейской компании получила 55-дюймовую изогнутую панель, которая явно предназначена для игр - об этом свидетельствует поддержка высокой частоты обновления 165 Гц. Из других особенностей смартфона следует обратить внимание на задержку на уровне 1 миллисекунды (GtG), Ark Dial, а также инновационный контроллер. Благодаря кривизне на уровне 1000R, дисплей предлагает поразительный опыт гейминга. Разрешение составляет 3840 х 2160 пикселей, отношение сторон - 16:9. В Samsung Odyssey Ark используется проприетарная технология Samsung Quantum Matrix, контролирующая LED-подсветку.

Также у монитора есть Matte Display, также есть технология Sound Dome, позволяющая улучшить кинематографический режим Odyssey Ark. Кроме этого, есть даже Sound Booster с поддержкой ИИ и поддержка Dolby Atmos, что позволяет улучшать звук (его мощность составляет 60W). Следует упомянуть также о поддержке HDR10+ и AMD Freesync Premium Pro, а также Cockpit Mode - режиме портретной ориентации с уникальным игровым опытом. Есть возможность регулировки высоты и угла наклона дисплея.

Новый игровой монитор Samsung оснащен Samsung Gaming Hub - это портал поиска интересных предложений стримингового гейминга. Здесь у игроков будет возможность искать и играть игры с Xbox, NVIDIA GeForce NOW, Google Stadia, Utomik, а также Amazon Luna. Правда, наиболее вероятно, что такой монитор будет использоваться с производительным аппаратным обеспечением пользователя (ПК/консолью), а не для стриминговых сервисов.

Монитор Samsung 55" Odyssey Ark 4K UHD Gaming Monitor доступен для предварительного заказа в Samsung Online Store по цене 3499 долларов.

Другие интересные новости:

▪ Новый способ измерения температуры воды в океане

▪ Доверие зависит от голоса

▪ Новый способ приготовления шоколада

▪ Проблемы людей с избыточным весом

▪ Умное окно с малым временем затемнения

Лента новостей науки и техники, новинок электроники

 

Интересные материалы Бесплатной технической библиотеки:

▪ раздел сайта Типовые инструкции по охране труда (ТОИ). Подборка статей

▪ статья Понятие чрезвычайной ситуации (ЧС). Основы безопасной жизнедеятельности

▪ статья Чьи ноты могут читаться как сверху вниз, так и снизу вверх, образуя дуэт двух скрипок? Подробный ответ

▪ статья Акокантера абиссинская. Легенды, выращивание, способы применения

▪ статья Антенны для работы в полевых условиях. Энциклопедия радиоэлектроники и электротехники

▪ статья Коротко о сельсинах. Энциклопедия радиоэлектроники и электротехники

Оставьте свой комментарий к этой статье:

Имя:


E-mail (не обязательно):


Комментарий:





Главная страница | Библиотека | Статьи | Карта сайта | Отзывы о сайте

www.diagram.com.ua

www.diagram.com.ua
2000-2025