Menu Home

Бесплатная техническая библиотека для любителей и профессионалов Бесплатная техническая библиотека


Устройство заряда-разряда аккумуляторов. Энциклопедия радиоэлектроники и электротехники

Бесплатная техническая библиотека

Энциклопедия радиоэлектроники и электротехники / Зарядные устройства, аккумуляторы, гальванические элементы

Комментарии к статье Комментарии к статье

Питание бытовой радиоаппаратуры от аккумуляторов взамен гальванических элементов должно удешевить ее эксплуатацию в сотни раз. Однако часто это не достигается. Аккумуляторы быстро теряют емкость, гарантированное заводом-изготовителем количество циклов заряд-разряд не выдерживается. Попытаемся разобраться. Рассмотрим герметичные кадмиево-никелевые аккумуляторы емкостью от 0,06 до 0,55 Ач и более.

Обычно напряжения одного аккумулятора недостаточно для питания радиоаппаратуры, приходится комплектовать батарею из 2-10 аккумуляторов. Отсюда и происходят все беды.

Емкость аккумулятора - главный и практически единственный его параметр, определяющий работоспособность. Все аккумуляторы, составляющие батарею, должны иметь одинаковую емкость и одинаковую степень заряженности. Второе требование более или менее выполняется, а вот первое часто нарушается. Номинальную емкость, указанную на корпусе аккумулятора, имеют свежеизготовленные аккумуляторы (и то с определенным допуском). При грамотном хранении эта емкость сохраняется достаточно долго. Грамотно - это значит хранить в определенных климатических условиях и периодически их подзаряжать. Все это весьма хлопотно и практически никогда не выполняется. В результате аккумуляторы теряют емкость, и реально она становится меньше номинальной, правда, ненамного.

Значительно губительнее - неграмотная эксплуатация аккумуляторов. В литературе [1, 2] указывается на недопустимость глубокого разряда аккумуляторов (до напряжения ниже 1 В), поскольку при этом они безвозвратно теряют свою емкость. Практически напряжение разряда аккумуляторов никогда не контролируют (устройства, контролирующие напряжение разряда, автор встречал только в радиолюбительских разработках). Дело в том, что даже и контроль не спасает положения. Чтобы в этом разобраться, рассмотрим процесс сокращения "жизни" аккумулятора на примере.

Предположим, батарея составлена из семи аккумуляторов, среди которых один имеет реальную емкость, меньшую, чем остальные. При разряде этот аккумулятор достигнет напряжения 1 В раньше, чем остальные. Даже если напряжение разряда контролируют, этот факт не будет замечен, и разряд будет продолжен. "Слабый" аккумулятор окажется в глубоком разряде и еще больше уменьшит свою емкость. При последующих циклах глубина разряда увеличивается все больше, в конце концов он разрядится до нуля. Если напряжение каждого из остальных аккумуляторов более 1,16 В, то опять этот факт не будет замечен (1,16х6=7), и разряд будет продолжаться. "Слабый" аккумулятор начнет заряжаться в противоположной полярности остальным аккумуляторам - произойдет переполюсовка "слабака".

Как говорится: "Дальше идти некуда!" Напряжение на батарее окажется равным 7 В, и разряд прекращается, в то время как напряжение каждого из шести аккумуляторов равно 1,16 В, т.е. они разряжены чуть больше, чем наполовину. Зависимость напряжения на аккумуляторе от времени разряда номинальным разрядным током показана на рис.1.

Устройство заряда-разряда аккумуляторов

Если батарея - моноблок, например 7Д-0,125, то можно подумать, что батарея потеряла почти половину своей номинальной емкости и ее можно выбросить. А ведь в ней шесть вполне исправных аккумуляторов! И один "безвинно загубленный" глубокими разрядами, который мог бы работать и работать, если бы не допускать глубокого его разряда. И это при контроле напряжения разряда! А без контроля положение еще хуже.

Устройство заряда-разряда

Необходимость определения реальной емкости аккумулятора несомненна. Но это требует много времени и хлопот. Нужно постоянно следить за процессами зарядаразряда, за временем и т.д. Устройство заряда-разряда (УЗР) избавляет от всех этих хлопот.

Практически время, затрачиваемое на определение реальной емкости аккумулятора, сокращается во много раз. Включив заряд (разряд) батареи, УЗР можно оставить безнадзорным, занявшись другими делами. Отключение заряда (разряда) произойдет автоматически, по достижении батареей заданного конечного напряжения.

Одновременно фиксируется длительность заряда (разряда). Остается только в удобное для себя время зафиксировать результаты измерений.

Первоначально УЗР было задумано как чисто зарядное устройство. Режим разряда введен как дополнительная сервисная функция, поскольку достигалось это простой коммутацией имеющихся в составе УЗР блоков. Но практика показала, что главное достоинство УЗР - возможность определять реальную емкость аккумуляторов, к тому же без больших затрат времени. Кроме того, с помощью УЗР легко выявить такие неисправности батареи как увеличение сопротивления соединений как межаккумуляторных, так и внутриаккумуляторных. В последнем случае такие аккумуляторы приходится выбрасывать. УЗР позволяет заряжать (разряжать) батарею, содержащую от одного до десяти аккумуляторов емкостью от 0,06 до 1 Ач, а также определять реальную емкость аккумуляторов с точностью не хуже 5%. Питается УЗР от сети 220 В.

Принцип работы УЗР

УЗР состоит из отдельных блоков, все они участвуют как в заряде (рис.2), так и в разряде (рис.3), меняется только их взаимное соединение.

Устройство заряда-разряда аккумуляторов

Устройство заряда-разряда аккумуляторов

1. Цепочка одинаковых резисторов R1R10, питаемых стабилизированным напряжением. На каждом резисторе падает "квант" напряжения, соответствуя одному аккумулятору. Переключателем SА1 можно установить число "квантов", равное количеству аккумуляторов в заряжаемой (разряжаемой) батарее.

2. Масштабирующий делитель напряжения батареи Rмас, R15. При заряде сопротивление резистора Rмас таково, что компаратор срабатывает при напряжении чуть больше 1,35 В в расчете на один аккумулятор. При разряде сопротивление Rмас таково, что компаратор срабатывает при напряжении 1 В.

3. Компаратор, сравнивающий напряжение батареи с опорным, поступающим с переключателя SА1. При их равенстве компаратор срабатывает и выдает сигнал, который после усиления поступает на реле и отключает цепь заряда (разряда).

4. Счетчик времени, фиксирующий длительность заряда (разряда).

5. Токостабилизирующий двухполюсник, обеспечивающий неизменность зарядного (разрядного) тока. Безусловно, имеется блок питания (на схеме он не показан).

Принципиальная схема УЗР

Сразу оговорюсь, не все схемные решения оптимальны, поскольку определялись прежде всего наличием элементной базы.

Схема собрана на отдельных печатных платах. В данном случае это оправдано: при наличии большого количества элементов, размещаемых вне плат, десяток лишних межплатных соединений "погоды" не сделают, тем более что о массовом заводском производстве речь не идет. К тому же размещение блоков на отдельных платах органично сочетается с необходимой их коммутацией.

Рассмотрим принципиальную схему по каждой плате отдельно.

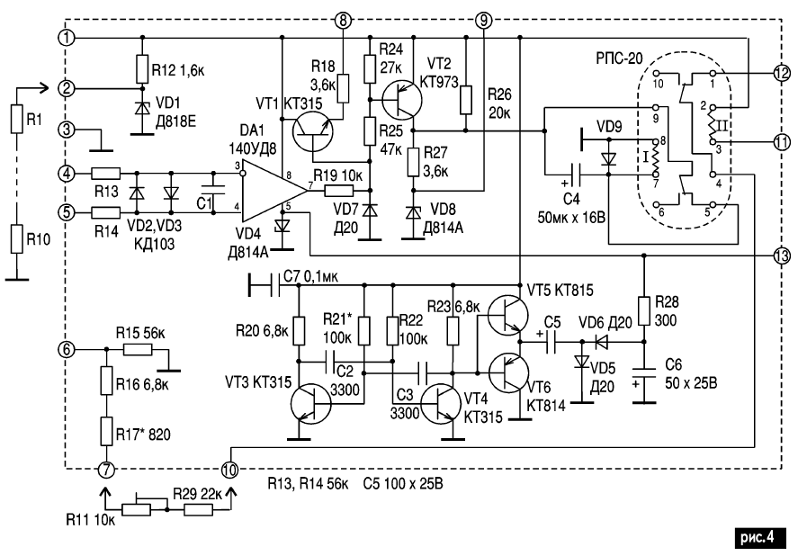
Плата компаратора

В качестве компаратора применен операционный усилитель 140УД8А (рис.4). Резисторы R13, R14 совместно с диодами VD2, VD3 защищают входы компаратора от перенапряжений, а совместно с конденсатором С1 - от импульсных помех. Компаратор очень чувствителен к помехам, проникающим в основном из сети, особенно он чувствителен в конце заряда (разряда), когда в течение длительного времени разность напряжений на его входах очень мала и составляет десятки и даже единицы милливольт.

Устройство заряда-разряда аккумуляторов
(нажмите для увеличения)

Резисторы R16, R17 образуют Rмас в режиме разряда (выводы платы 7, 10 при этом закорочены). Применение двух резисторов позволяет подобрать сопротивление резистора Rмас с точностью 1%, используя резисторы с 10%-ным допуском. Резисторы R29, R11 дополняют Rмас до нужной величины при заряде. Резистор R11 подстроечный, выведен "под шлиц" на переднюю панель. Дело в том, что реальные емкости аккумуляторов батареи всегда несколько отличаются друг от друга, и напряжение 1,35 В (наибольшее напряжение, которое возможно на заряженном аккумуляторе) образуется на них в разное время. Полностью заряженные аккумуляторы перестают воспринимать заряд, и в них начинается поляризация выводов, в результате напряжение на аккумуляторе повышается на несколько сотых долей вольта.

Поляризация выводов не вредит аккумулятору [2], зато позволяет выровнять степень заряженности аккумуляторов, незначительно различающихся по реальной емкости. Напряжение поляризации не нормируют, поэтому напряжение, при котором следует отключать цепь заряда, приходится определять опытным путем в пределах 1,36-1,4 В в расчете на .один аккумулятор. Резистор R29 позволяет растянуть эти пределы на весь диапазон регулировки сопротивления R11.

Примечание. Процесс деполяризации выводов длится 3-4 ч. По истечении этого срока (с момента окончания заряда) напряжение на каждом аккумуляторе оказывается равным 1,35 В. Такие аккумуляторы можно использовать в качестве образцовых элементов, с помощью которых во всем мире калибруют вольтметры. Вы тоже можете проверить свой тестер, чтобы знать, насколько он "врет". Только не оттягивайте эту процедуру, проделайте ее в течение 3-4 ч по окончании процесса деполяризации.

Положительный потенциал на выходе компаратора в его исходном положении при срабатывании компаратора понижается до -7 В. Поскольку последующие каскады работают в пределах 0-18 В, цепочкой R19, VD7 ограничивается выходной сигнал компаратора на уровне "земли". Кроме того, резистор R19 защищает выход компаратора от перегрузки. Впрочем, эту цепочку можно не ставить, несколько увеличив сопротивления резисторов R18, R25. Но что сделано, то сделано, переделывать не стал.

Транзистор VТ1 усиливает сигнал по мощности для зажигания светодиода HL1, который подключен к выводу 8 платы (на рис.4 не показан). Он индицирует состояние компаратора. Транзистор VТ2 - усилитель постоянного тока, усиливает сигнал по мощности для срабатывания реле.

Реле типа РПС-20, двухобмоточное, поляризованное, имеет два устойчивых состояния. При включении реле устанавливается в положение, при котором контакты 1, 4 подключают к батарее цепь заряда (разряда). При срабатывании компаратора ток транзистора VT2, протекающий по обмотке I реле, переводит его в другое устойчивое состояние, и цепь заряда (разряда) отключается. Обмотка I реле подключена к транзистору через контакты реле 5, 9, т.е. она сразу же обесточивается. Это позволяет использовать реле с рабочим напряжением, значительно меньшим, чем может выдать транзистор (до 16 В).

Возникающая при этом многократная перегрузка обмотки по току оказывается кратковременной, т.е. допустимой. Дело в том, что дистанционные малогабаритные переключатели (так называют подобные реле) мало распространены, дефицитны и не всегда можно достать реле на нужное рабочее напряжение. Правда, завод-изготовитель запрещает включать обмотки реле через размыкающиеся контакты: это может вызвать "зависание" якоря реле в промежуточном положении. Обойти этот запрет позволяет конденсатор С4, ток заряда которого после разрыва контактов 5, 9 протекает по обмотке, довершая переброску якоря.

Диод VD9 значительно уменьшает отрицательный всплеск напряжения на коллекторе транзистора, защищая его от пробоя. Применение малораспространенного реле объясняется следующим. При отключении цепи заряда напряжение батареи снижается, а при отключении цепи разряда повышается. В обоих случаях компаратор возвращается в исходное состояние. При использовании обычного реле возникает автоколебательный процесс.

Отключение батареи, а не цепи заряда (разряда) положения не спасает и добавляет новые трудности в процесс пуска. Можно было бы решить проблему, введя в схему компаратора гистерезис по уровням срабатывания. Для этого достаточно включить резистор между выходом компаратора (вывод 7 микросхемы) и выводом 6 платы (сопротивление этого резистора должно превышать сопротивление резистора R15 в 8-10 раз). Но компаратор работает при широком диапазоне входных напряжений (1...9 В). Цепь обратной связи тоже пришлось бы коммутировать, включая свой резистор для каждого положения переключателя SА1. Это усложняет схему. Впрочем, реле РПС-20 можно заменить двумя обычными, о чем речь пойдет ниже.

Со стабилитрона VD8 снимается сигнал запрета счета времени при отключенной цепи заряда (разряда). Пока она подключена, а транзистор VТ2 закрыт, напряжение на его коллекторе близко к нулю, поскольку он заземлен через низкоомную обмотку реле. При открытии транзистора и отключении обмотки реле через стабилитрон протекает ток транзистора, и на счетчик времени поступает положительный сигнал запрета. Резистор R26 гарантирует выдачу этого сигнала при отключенной обмотке реле и запертом транзисторе. В отсутствие резистора потенциал коллектора определялся бы токами утечки закрытого транзистора, стабилитрона, печатной платы и был бы не предсказуем.

Транзисторы VТ3-VТ6 с сопутствующими элементами образуют источник отрицательного напряжения -8 В для питания микросхемы. Стабилизация этого напряжения осуществляется цепочкой R28, VD4.

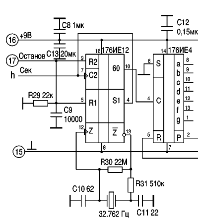
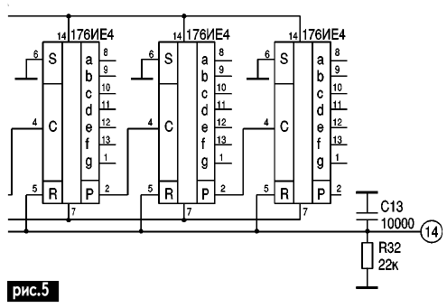
Счетчик времени (рис.5) собран на двух платах. На одной плате собран собственно счетчик по типовой для бытовых часов схеме с небольшими отличиями: суточный цикл (24 ч) не выделяется, в этом нет необходимости; в задающем генераторе счетчика (микросхема 176ИЕ12) отсутствуют элементы подстройки частоты кварцевого генератора, поскольку требуемая точность счета (0,1%, т.е. 10-3) значительно ниже отклонения частоты кварцевого генератора (10-4).

Устройство заряда-разряда аккумуляторов

Устройство заряда-разряда аккумуляторов

Секундные импульсы (вывод 4 микросхемы 176ИЕ12) используются для подсвета запятой между разрядами часов и минут, это позволяет индицировать процесс счета.

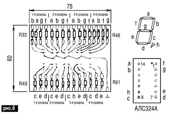
Светодиодные цифровые индикаторы должны быть доступны для наблюдения, поэтому они смонтированы на отдельной плате (рис.6).

Устройство заряда-разряда аккумуляторов

Резисторы R33-R61 (1,6 кОм) ограничивают токи через светодиоды индикаторов. Выбор номиналов этих резисторов представляет собой компромисс между двумя противоречивыми требованиями: отбирать возможно меньший ток от микросхем (не более 5 мА на один вывод) и обеспечивать достаточную яркость свечения индикаторов.

Генератор стабильного тока (ГСТ) (рис.7). Требования к ГСТ весьма жесткие. Он должен работать в диапазоне напряжений от 1 до 18 В и стабилизировать токи до 100 мА. Поэтому выбрана простейшая схема с минимальным количеством р-n-переходов [3, рис.46], причем транзистор применен германиевый, а вместо резистора в цепи диода - свой "местный" ГСТ на полевом транзисторе [3, рис.49]. Мощность, рассеиваемая в транзисторе VT8, достаточно мала, и нагрев его без теплоотвода не превышает допустимого. Но при больших токах стабилизации в течение первых 10-20 мин работы ток возрастает на 20-30%.

Устройство заряда-разряда аккумуляторов

Позже, после установки теплового баланса, ток не меняется. С установкой транзистора на радиатор с обшей площадью около 150 см2 тепловой баланс наступает при меньшем нагреве, и увеличение тока не превышает 10%. Причиной отмеченного недостатка является то, что данный ГСТ - чисто параметрический, и параметры ГСТ определяются в основном параметрами транзистора. А эти параметры, как известно, очень сильно зависят от температуры. Лучших результатов можно было ожидать от ГСТ, содержащего усилительный каскад по напряжению с глубокой отрицательной обратной связью, например [3, рис.51]. Как известно, в таких схемах влияние параметров отдельных элементов на параметры всего устройства уменьшается примерно в К раз, где К - коэффициент усиления усилительного каскада. Я испытал такую схему, она показала великолепные результаты, но добиться ее работы в требуемом диапазоне напряжении мне не удалось. Ток заряда (разряда) можно устанавливать резистором R 63 и контролировать миллиамперметром (рис.7).

Чертеж печатной платы ГСТ, как и описанного ниже блока питания, не привожу, поскольку конфигурация платы зависит от размеров и формы примененного радиатора, к тому же принципиальная схема достаточно проста.

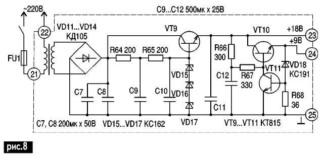
Блок питания (рис.8) вырабатывает два стабилизированных напряжения.

Устройство заряда-разряда аккумуляторов

Цепь "+18 В" (питание компаратора и цепи заряда) стабилизирована простейшим транзисторным фильтром на транзисторе VT9; цепь "+9 В" (питание счетчика времени) стабилизирована схемой на транзисторах VТ11. Опорным в этом стабилизаторе является напряжение база-эмиттер транзистора VТ11, которое во всем диапазоне стабилизации меняется очень мало.

Цепочки R64, С9 и R66, С12 значительно уменьшают пульсации выходных напряжений при больших токах нагрузки.

Транзисторы VT9 и VT10 снабжены радиаторами с общей площадью около 40 см2 каждый.

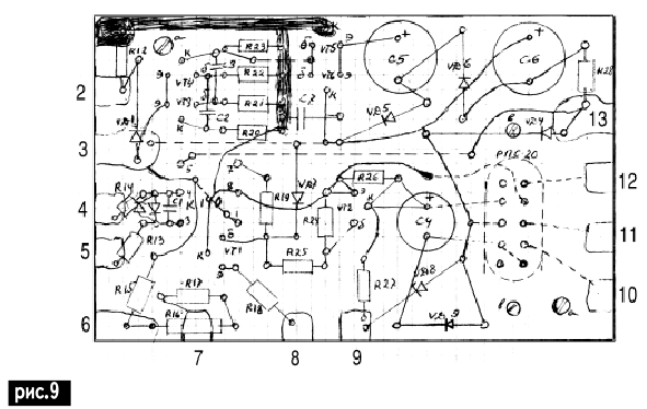
Печатная плата показана на рис.9 (аа - отверстия для крепления платы; b-b - для крепления реле).

Устройство заряда-разряда аккумуляторов

Конструкция и детали

Плата счетчика времени (см. РЭ 4/2000) и размещение элементов показаны на рис.10.

Устройство заряда-разряда аккумуляторов

УЗР смонтирован на двух панелях из фанеры толщиной 8 мм, скрепленных шурупами (рис.11) и составляющих переднюю панель и основание корпуса.

Устройство заряда-разряда аккумуляторов

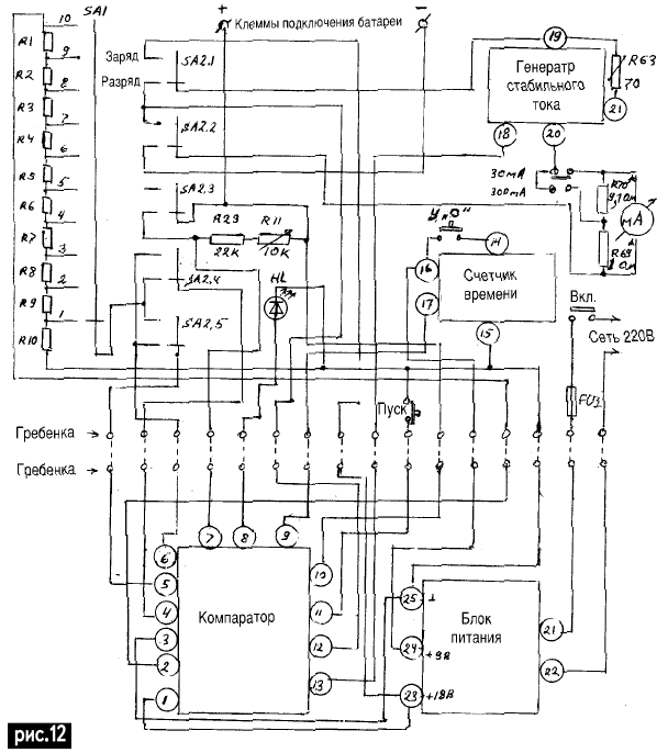
Распределение деталей показано на рис.12: на нижней панели размещены платы компаратора и блока питания, все остальное - на передней. Ввиду большой плотности монтажа, его выполняют на временно разъединенных панелях. Монтаж каждой панели сводится к 16-контактным гребенкам, соединенным жгутом проводов "один к одному". Окончательно панели скрепляют после монтажа и отладки. Остальные стенки корпуса также фанерные, боковые толщиной 8 мм, верхняя и задняя 4 мм.

Устройство заряда-разряда аккумуляторов

Размещение деталей на передней панели показано на рис.13.

Устройство заряда-разряда аккумуляторов

Внешние размеры корпуса 290х115х130 мм. Назначение переключателей: SA1 - выбор количества аккумуляторов в батарее; SA2.1 - переключение входа ГСТ; SA2.2 - переключение выхода ГСТ; SA2.3 - закорачивание R29, R11 при разряде; SA2.4 - переключение инверсного входа компаратора; SA2.5 - переключение прямого входа компаратора. Переключатель SA1 - галетный, типа 11П1H. Резисторы R1-R10 распаивают непосредственно на выводах переключателя. В переключателе SA2 задействовано две галеты 2П4Н. Три "лишние" направления я запараллелил с направлениями SА2.1, SА2.2, SА2.3. Предположил, что хуже не будет. Переключатели, естественно, могут быть любых конструкций. В качестве компаратора использовал операционный усилитель 140УД8А в круглом корпусе. Его можно заменить практически на любой операционный усилитель с учетом цоколевки. Важно лишь, чтобы его входной ток был на три порядка (в 1000 раз) меньше тока, протекающего по цепочке резисторов R1-R10.

Транзистор VT2 в радиаторе не нуждается, его можно заменить согласно схеме рис.14.

Устройство заряда-разряда аккумуляторов

Оба транзистора должны быть р-n-р проводимости, транзистор VТ2.1 любой мощности, VТ2.2 - большой мощности. Транзисторы VТ1, VТ3-VТ6 любые соответствующей проводимости. Транзистор VТ7 типа КП303А с любым буквенным индексом, можно заменить на КП302 тоже с любым буквенным индексом, важно лишь помнить, что чем больше напряжение отсечки тока транзистора, тем лучше стабилизирующие свойства этого "местного" ГСТ. Транзисторы VТ9-VТ11 можно заменить на КТ817, а транзистор VТ8 типа ГТ701А - на любой германиевый, большой мощности, р-n-р проводимости (П213, ГТ905 и т.д.).

Диоды VD11-VD14 типа КД105 с любым буквенным индексом можно заменить на любые с током 1 А, диод VD10 типа КД223 - на Д104, в крайнем случае - на любой кремниевый. Все остальные диоды любые кремниевые. Стабилитроны также могут быть любыми на соответствующее напряжение стабилизации.

Светодиод HL любой. Светодиодные цифровые индикаторы типа АЛС324А можно заменить на АЛС321А, АЛС337А, АЛС338А, АЛС342А, а также на АЛС334 или АЛС335 с буквенными индексами А или В. Все они с общим катодом и имеют одинаковую цоколевку. Их можно заменить на такие же индикаторы с общим анодом, они имеют индексы Б или Г.

При этом следует учесть, что у них другая цоколевка; на общий вывод индикаторов подать напряжение +9 В; изменить полярность выходных сигналов микросхем на противоположную, т.е на выводы 6 микросхем 176ИЕЗ и 176ИЕ4 подать напряжение +9 В.

Реле РПС-20 (паспорт РС4.521.752) с рабочим напряжением 10 В можно заменить на такие же реле с последними цифрами паспорта -753, -757, -760, -762, а также на реле РПС-23 с паспортом PC4.520.021 (у него такая же цоколевка). Реле типа РПС можно заменить на два обычных, согласно схеме рис.15.

Устройство заряда-разряда аккумуляторов

При нажатии кнопки "Пуск" реле К2 самоблокируется контактами К2.1, этими же контактами подготавливается цепь включения реле К1, а контактами K2.2 включается цепь заряда (разряда). При открытии транзистора VT2 срабатывает реле К1 и контактами K1.1 разблокирует реле К2. Важную роль играет резистор R. Реле К2 длительное время находится под током и благодаря резистору ток через него значительно уменьшается, ведь ток удержания меньше тока срабатывания в 4-6 раз. Кроме того, при разомкнутых контактах К2.1 и закрытом транзисторе VT2 через обмотки реле протекает ток по цепи: +18 В, последовательно соединенные обмотки реле (при чем обмотка К1 шунтирована открытым диодом VD9), резистор R27, стабилитрон VD8. Реле К2 может сработать. Кстати, в этой схеме отпадает надобность в резисторе R26 (см. рис.4).

Конденсаторы любых типов, С1-С3, С8-С12 - керамические, остальные электролитические.

Все резисторы с допуском 10 и 20%, за исключением резисторов R1-R10, которые должны быть с допуском 1%. Если таких нет - не беда, можно подобрать резисторы с большим допуском с помощью обычного тестера. Хотя точность последнего редко превышает 5%, одинаковость резисторов можно определить со значительно большей точностью. Сопротивление этих резисторов от 510 Ом до 30 кОм. Напомню, что при выборе номинала нужно учитывать, что ток, протекающий через резисторы, должен не менее, чем в 1000 раз превышать входной ток операционного усилителя (компаратора).

Особый разговор о резисторе R63, которым регулируют ток ГСТ. Столь малоомные переменные резисторы (70 Ом) обычно проволочные, у них сопротивление изменяется скачками при переходе движка с витка на виток. При больших токах стабилизации сопротивление этого резистора 5-7 Ом, в результате скачки в процентном отношении становятся непомерно велики, и трудно установить ток с требуемой точностью. Внешний признак удовлетворительного резистора - диаметр его корпуса, он не должен быть менее 4 мм. Хорошие результаты дает включение последовательно с резистором R63 переменного резистора сопротивлением 3-5 Ом. Такими резисторами регулировали ток накала радиоламп лет 60 тому назад, назывались они реостатами накала.

Миллиамперметр применен из самых дешевых, прибор М4-2, ток полного отклонения стрелки 22,5 мА, сопротивление рамки 3,3 Ом. Универсальный шунт обеспечивает два предела измерений: 030 и 0-300 мА. Напомню достоинство универсального шунта: переходное сопротивление контактов переключателя пределов измерений не входит в состав шунта, оно включено последовательно с сопротивлением рамки прибора. Это значительно уменьшает погрешность измерений при увеличении переходного сопротивления контактов переключателя за счет их окисления. При определении параметров имеющегося прибора полезно помнить, что, согласно ГОСТ, напряжение, падающее на сопротивлении рамки прибора при полном отклонении стрелки, равно 75 мВ.

Резисторы шунта распаивают непосредственно на выводах прибора (через лепестки).

В качестве силового трансформатора применен выходной кадровой развертки от лампового телевизора "Рекорд 6". Как силовой он слабоват, при отборе от вторичной обмотки тока 0,4 А напряжение на ней падает до 14 В. Но все же свои функции он выполняет. Желателен, конечно, более мощный. Если имеете возможность изготовить трансформатор самостоятельно, то оптимальный его параметр - способность отдавать ток 0,3-0,4 А при напряжении 30-33 В. В этом случае блок питания целесообразно собрать по схеме рис.16. Тогда отпадает необходимость в местном источнике питания -8 В на плате компаратора. При намотке трансформатора намотайте между сетевой и вторичной обмотками и экранирующую. Дополнительная защита от включенной на кухне кофемолки или от электросварочных работ в подъезде не помешает.

Устройство заряда-разряда аккумуляторов

Отладка УЗР

Отладку целесообразно проводить по отдельным платам, до монтажа схемы в корпусе. Более того, до завершения отладки вообще не следует приступать к изготовлению корпуса. Питание плат при отладке желательно - от "родного" блока питания, поэтому отладку надо начинать именно с него.

Отладка сводится к выявлению и устранению ошибок. Если таковых нет, плата сразу начинает работать. Собственно отладка заключается в установке уровней напряжений срабатывания компаратора, подборе шунта миллиамперметра, установке пределов регулировки тока ГСТ.

Для отладки платы компаратора следует:

  1. временно подключить переключатель SA1 к выводам 2, 4, 3 платы; з
  2. акоротить попарно выводы 5, 6 и 7, 10 платы,
  3. временно подключить светодиод HL к выводам 8, 3 платы;
  4. подключить питание (выводы 1, 3 платы, а если блок питания собран по схеме рис.16, то и к выводу 13);
  5. подключить регулируемый источник напряжения к выводам 10, 3 платы.

Ориентируясь на погасание светодиода, проверить напряжение срабатывания компаратора в режиме разряда. Если оно отличается от 1 В в расчете на один аккумулятор, подобрать резистор R17, а если понадобится, то и резистор R16. Проверять можно при любом положении переключателя SА1, но более точно это получится при положении, соответствующем 7-10 аккумуляторам.

После установки нижнего уровня срабатывания компаратора нужно проверить пределы регулировки верхнего уровня (работа в режиме заряда). Для этого раскоротить выводы платы 7, 10 и временно подключить резисторы R29, R11. В крайних положениях движка резистора R11 напряжения срабатывания должны быть примерно 1,3 и 1,5 В. В случае необходимости подобрать резистор R9.

Платы счетчика времени нужно сразу соединить жгутом проводов, определив ориентировочно его длину. Счетчик времени должен заработать сразу. Чтобы убедиться в правильности распайки цифровых индикаторов, следует дать счетчику поработать до переполнения, наблюдая изображения цифр. Чтобы ускорить этот процесс, следует временно подать на вход счетчика секундные импульсы, процесс сократится до 1 ч 40 м.

Перед отладкой ГСТ следует подобрать универсальный шунт миллиамперметра, чтобы в дальнейшем отлаживать ГСТ в паре с ним. Резисторы R69, R70, составляющие шунт, подбирают методом последовательных приближений.

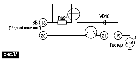
В ГCT вначале следует установить ток диода VD10. Для этого включить ГСТ согласно схеме рис.17, в качестве миллиамперметра использовать тестер.

Устройство заряда-разряда аккумуляторов

Подбором резистора R62 установить ток диода 1,5-2 мА (для диодов D223, D104) или 3,5-4 мА (для всех остальных типов). Если резистор окажется менее 100 Ом, то заменить полевой транзистор на такой же с большей отсечкой тока. Включить ГСТ по схеме рис.18. Убедиться, что резистором R63 можно установить ток транзистора от 4-5 до 100 мА.

Устройство заряда-разряда аккумуляторов

Последняя стадия отладки - установка верхнего уровня срабатывания компаратора. Она проводится после полного завершения монтажа УЗР и помещения его в корпус. К УЗР подключают батарею (710 аккумуляторов) и заряжают ее в течение 13-15 ч. При этом резистор R11 должен иметь максимальное сопротивление. В конце этого срока сопротивление резистора R11 начинают уменьшать минимально возможными скачками с периодом 23 с, пока не отключится цепь заряда. На этом отладку можно считать законченной.

Устройство имеет следующие недостатки.

1. Увеличение тока ГСТ в течение первых 10-20 мин работы за счет разогрева транзистора VТ8. Это небольшая беда.

Понятие "емкость аккумулятора" недостаточно четкое. Величина этой емкости существенно зависит от режима заряда (разряда) [1, 2]. Нормирование тока заряда (разряда) (0,1 от номинальной емкости, выраженной в Ач) призвано обеспечить возможность сравнения аккумуляторов, параметры которых измерены в разных местах, разными людьми.

Наша цель - выявить аккумуляторы с одинаковой емкостью, а в каком соотношении она находится с номинальной, как говорится, - "дело десятое". Важно обеспечить одинаковые условия заряда (разряда), пусть и несколько отличные от общепринятых. Можно, например, следовать таким правилам:

  1. ток ГСТ устанавливать при еще непрогретом транзисторе и в течение всех последующих измерений его не регулировать;
  2. начинать заряд при холодном транзисторе;
  3. разряд начинать сразу после окончания разряда.

Ну а если понадобится объективно определить реальную емкость аккумулятора, то не пожалеть 10-20 мин времени в начале заряда (разряда) на корректировку тока ГСТ.

2. Окончание разряда определяют по напряжению всей батареи. Если в составе батареи есть аккумуляторы, предположительно имеющие малую реальную емкость, то возможен их глубокий разряд.

Поэтому в таких случаях следует быть "на чеку" и периодически контролировать напряжение каждого аккумулятора.

Этот недостаток можно устранить, установив в УЗР по компаратору на каждый аккумулятор, соединив их так, чтобы конец разряда определялся по "самому слабому" аккумулятору. Но схема УЗР при этом усложняется. Изготовление такого УЗР оправдано только в случае его использования профессионалами.

3. Метод определения конца заряда (разряда) по конечному напряжению чувствителен к сопротивлениям межаккумуляторных соединений. Поэтому надо обращать внимание на состояние контактов между аккумуляторами. Впрочем, есть и "оборотная сторона медали": с помощью УЗР легко выявить неисправности батареи в виде увеличенных сопротивлений межаккумуляторных соединений. Это особенно важно для моноблочных батарей, когда доступ к этим соединениям невозможен.

Литература:

  1. Теньковцев В.В., М. Ш-Н. Леви Герметичные кадмиево-никелевые аккумуляторы общего назначения. - М., 1968.
  2. Теньковцев В.В., Центер В.И. Основы теории и эксплуатации герметичных никель-кадмиевых аккумуляторов. - Л.: Энергоатомиздат, 1983.
  3. Радиолюбитель.-1994.-№5.-С.22.

Автор: Е.С. Колесник

Смотрите другие статьи раздела Зарядные устройства, аккумуляторы, гальванические элементы.

Читайте и пишите полезные комментарии к этой статье.

<< Назад

Последние новости науки и техники, новинки электроники:

Кислотность океана разрушает зубы акул 03.10.2025

Мировые океаны выполняют важнейшую функцию - они поглощают около трети углекислого газа, выбрасываемого в атмосферу. Это помогает замедлять темпы глобального потепления, но имеет и обратную сторону. Растворяясь в воде, CO2 образует угольную кислоту, которая повышает концентрацию водородных ионов и приводит к снижению pH. Вода становится более кислой, а последствия этого процесса уже заметны для морских экосистем. Средний показатель кислотности океана сейчас равен примерно 8,1, тогда как еще недавно за условную норму брали значение 8,2. По прогнозам, к 2300 году уровень может упасть до 7,3 - это сделает океан почти в десять раз кислее нынешнего состояния. Для обитателей морей подобные изменения означают не просто сдвиг химического равновесия, а реальную угрозу физиологическим процессам, начиная от формирования раковин у моллюсков и заканчивая охотничьим поведением акул. Чтобы выяснить, как именно кислотная среда отражается на зубах акул, группа немецких исследователей провела эксп ...>>

Почтовый космический корабль Arc 03.10.2025

Космические технологии становятся частью инфраструктуры, способной повлиять на логистику, медицину и даже военную сферу. Идея использовать орбиту как глобальный склад для срочных поставок звучала еще недавно как научная фантастика, но стартап Inversion пытается превратить ее в практическое решение. Компания Inversion появилась в начале 2021 года благодаря Джастину Фиаскетти и Остину Бриггсу, которые на тот момент были студентами Бостонского университета. Их замысел состоял в том, чтобы сделать возможной доставку грузов не только через спутниковые сети данных, но и в буквальном смысле - физических предметов. В основе лежит простая мысль: если космос обеспечивает доступ к любой точке Земли, то и грузы должны перемещаться тем же маршрутом. Уже за три года работы команда из 25 специалистов успела построить демонстрационный аппарат "Ray". Его запуск состоялся в рамках миссии SpaceX Transporter-12. Устройство весом 90 килограммов проверяло ключевые технологии Inversion, включая двухком ...>>

Лазерное обогащение урана 02.10.2025

Ядерная энергия остается одним из ключевых источников стабильного электричества, особенно для стран с растущими потребностями в энергоснабжении. Однако обеспечение бесперебойных поставок топлива для атомных станций требует современных технологий обогащения урана, которые одновременно эффективны и безопасны. Американская компания Global Laser Enrichment (GLE) делает значительный шаг в этом направлении, завершив масштабное тестирование лазерной технологии обогащения урана. Демонстрационная программа была проведена на объекте в Уилмингтоне, Северная Каролина. Тестирование технологии SILEX (Separation of Isotopes by Laser EXcitation), разработанной австралийской Silex Systems, стартовало в мае 2025 года и продлится до конца года. В ходе экспериментов компания планирует получить сотни фунтов низкообогащенного урана (LEU), который может быть использован в качестве топлива для атомных электростанций. GLE была создана в 2007 году для коммерциализации лазерных методов обогащения урана в С ...>>

Случайная новость из Архива

Собаки полагаются на других 03.10.2015

Собаки намного более дружелюбны, чем волки, в том числе и по отношению к человеку. Волки с большим трудом понимают человеческие жесты, не любят смотреть глаза в глаза и не бегают за брошенной палкой (их можно научить играм, но опять же с гораздо большим трудом, чем собак). Обычно высокая социальность, умение налаживать и поддерживать контакт с другим считается признаком высокого интеллектуального развития, так что сам собой напрашивается вывод, что общительные собаки умнее своих страшных диких родственников.

Эксперименты это как будто подтверждают: если собака и волк сталкиваются с неразрешимой задачей - например, если им нужно открыть контейнер с едой, а он никак не открывается - то пес, немного повозившись, побежит просить помощи у хозяина, тогда как волк продолжит попытки преодолеть непреодолимое. Иными словами, собака может адекватно оценить задачу, а волк - нет.

Но если изменить условия опыта: пусть задача будет вполне себе легкой - как поведут себя волки и псы? Моника Юделл (Monique Udell) из Университета штата Орегон именно такой эксперимент и поставила: 10 собак и 10 волков (которые выросли рядом с людьми) должны были достать кусок колбасы из коробки, которую было довольно легко открыть, потянув за веревку. В опыт также взяли псов из приюта, которые служили "средней точкой" между социализированными домашними собаками и волками.

В одном случае животного оставляли наедине с коробкой, в другом - рядом находился еще и человек; на то, чтобы достать угощение, давалось 2 минуты. Волки, оставшись одни, в 8 из 10 случаев догадывались, как открыть коробку. Из десяти же приютских собак задачу решала только одна, и ни один из домашних псов не смог добраться до угощения. Почти то же самое происходило и тогда, когда рядом стоял человек, за одним исключением - из домашних собак одна все-таки смогла сама открыть контейнер. Но зато все собаки, как водится, подолгу смотрели на человека, тогда как волки больше времени уделяли самостоятельному решению проблемы.

Во вторую часть эксперимента взяли тех псов, которые не смогли достать колбасу. На сей раз человек не просто стоял рядом с ними, но и жестикулировал и разговаривал с животными, побуждая собак продолжать попытки. Социальный стимул хорошо подействовал на приютских псов, четверо из которых смогли-таки взять угощение, что до домашних собак, то из них снова лишь один открыл коробку. Однако при побуждении со стороны человека псы проводили больше времени, именно стараясь справиться с заданием. Здесь необходимо еще раз подчеркнуть, что задача была очень простой, и собаки могли ее решить, однако они предпочитали ждать помощи со стороны.

Получается, что волки и собаки используют разные стратегии поведения: первые полагаются на собственные силы, тогда как вторые надеются, скажем так, на социальные связи, даже если такое поведение оказывается в конце концов бесполезным. Лишь когда социальный партнер, то бишь человек, подтверждает, что нужно сделать то, что нужно сделать, собаки все-таки прилагают некие самостоятельные усилия. Причина здесь, вероятно, кроется в особенностях воспитания псов, которым все время говорят, чего нельзя делать, так что они привыкают скорее ждать указаний, нежели проявлять инициативу. Кроме того, домашние собаки тысячелетиями живут в тепличных условиях бок о бок с людьми и уже привыкли к тому, что хозяин придет на помощь в случае чего.

Отсюда, впрочем, не следует, что волки умнее собак, просто те и другие используют разные "формы ума". Псы полагаются на социальный инструмент, когда просишь помощи и используешь не собственные лапы и зубы, а чужие руки. Волкам же помощи ждать неоткуда, так что приходится обходиться своими силами. С другой стороны, здесь не стоит забывать о том, что мотивация у тех и у других может быть разной: волки сильнее, нежели псы, мотивируются едой, что может объяснить волчью старательность в добывании колбасы из коробки.

Другие интересные новости:

▪ Оригинальные новинки в канун Нового года

▪ Депрессия и ГНСС

▪ Новая технология вместо болезненных уколов

▪ Смартфон и завтрак с антипиренами

▪ Самая маленькая микроволновка

Лента новостей науки и техники, новинок электроники

 

Интересные материалы Бесплатной технической библиотеки:

▪ раздел сайта Синтезаторы частоты. Подборка статей

▪ статья Переоценка ценностей. Крылатое выражение

▪ статья Как обнаружены инфракрасное и ультрафиолетовое излучения, недоступные глазу? Подробный ответ

▪ статья Дежурный бильярдного зала. Должностная инструкция

▪ статья Таймер для кофемолки. Энциклопедия радиоэлектроники и электротехники

▪ статья Роза из бенгальского огня. Секрет фокуса

Оставьте свой комментарий к этой статье:

Имя:


E-mail (не обязательно):


Комментарий:





Главная страница | Библиотека | Статьи | Карта сайта | Отзывы о сайте

www.diagram.com.ua

www.diagram.com.ua
2000-2025