Menu Home

Бесплатная техническая библиотека для любителей и профессионалов Бесплатная техническая библиотека


Как связать микроконтроллер и компьютер по каналу RS-232. Энциклопедия радиоэлектроники и электротехники

Бесплатная техническая библиотека

Энциклопедия радиоэлектроники и электротехники / Микроконтроллеры

Комментарии к статье Комментарии к статье

Настоящая статья задумывалась как пример реализации разработки микроконтроллерного устройства, управляемого персональным компьютером по последовательному каналу. Она предназначена для тех, кто еще не имеет опыта подобных разработок. Разобравшись с тем, как ПК управляет микроконтроллером, отображает, обрабатывает и сохраняет полученную от него информацию, вы сможете применить эти знания для собственных разработок. К тому же описанное устройство имеет еще и самостоятельную ценность: это управляемый цифровой вольтметр, результаты измерения которого перед отображением могут быть обработаны компьютером по заранее заданному алгоритму, а также сохранены в файле на винчестере вашего ПК, просмотрены и распечатаны. Все это делает описанное устройство основой для простой системы сбора, обработки и документирования данных, полезной для электронщиков, имеющих недостаточный для самостоятельных разработок уровень знания микроконтроллерной техники.

Введение

Целью данной работы была разработка и создание простейшего измерительного устройства на базе микроконтроллера все еще самого распространенного на сегодняшний день семейства х51, которое могло бы обмениваться информацией с персональным компьютером. В устройстве предполагалось реализовать измеритель напряжения, который в дальнейшем мог быть дополнен различными приставками, преобразующими другие непосредственно измеряемые физические величины в напряжение. Подобное устройство позволило бы легко проводить серии измерений, будучи управляемым компьютером, а также накапливать результаты и проводить их компьютерную обработку. Подвергнутое непринципиальным изменениям, оно смогло бы легко превратиться в систему дистанционного контроля и управления оборудованием или иными приборами и устройствами.

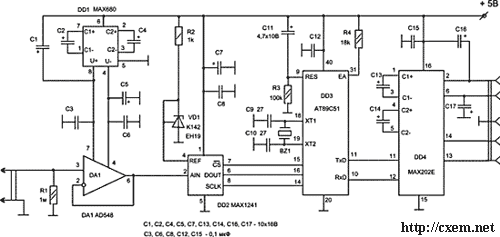
Общее описание устройства. Электрическая часть устройства

Устройство (рис.1), по сути, представляет собой цифровой вольтметр. На входе вольтметра стоит операционный усилитель (DA1), имеющий высокое входное сопротивление. За операционным усилителем следует АЦП (DD2), позволяющий оцифровать интересующее нас напряжение для последующей передачи в микроконтроллер. Микроконтроллер DD3 является главным управляющим звеном устройства, так как он считывает информацию из АЦП и общается с персональным компьютером по последовательному каналу. В устройство также входят преобразователи питания для выработки +5 В для цифровой части и для выработки +/-10 В для операционного усилителя, а также микросхема преобразования уровней (логические <0> и <1> в -15:+15 В и обратно) для обмена информации по последовательному каналу типа RS232.

Как связать микроконтроллер и компьютер по каналу RS-232
Рис. 1

Значение, посылаемое в компьютер, лежит в диапазоне 0...4095 (что соответствует разрядности АЦП), 0 соответствует входному уровню 0В, 4095 - уровню 5В, зависимость линейная.

Скорость обмена информацией может быть выбрана как меньше 9600 бод, так и выше - до 115 200 бод. На достаточно старых компьютерах, типа 386 и более ранних, верхний предел гораздо ниже - 19200 бод. Это связано с тем, что микросхемы последовательного порта, установленные в этих компьютерах, не были рассчитаны на более высокие скорости.

Описание микросхем

Преобразователь питающего напряжения MAX680

Операционные усилители обычно требуют подачи на них двуполярного питания (например, +10 В и -10 В относительно общего провода). Радиолюбители, мало знакомые с современной элементной базой, используют обычно для получения такого напряжения трансформатор с двумя вторичными обмотками (или с одной, но с отводом от середины), два фильтрующих конденсатора, два стабилизатора и т. д. Однако если у вас есть в распоряжении стабилизированное напряжение 5В, а используемый операционный усилитель, требующий двуполярного питания, может обойтись всего +7:10 В, потребляя при этом 1:2 мА, то упомянутые две обмотки и два стабилизатора не понадобятся. Достаточно использовать микросхему MAX680 фирмы Maxim (отметим, что подобные микросхемы выпускает Linear Technology и ряд других известных фирм).

На вход микросхемы подается напряжение Uвх величиной от 3:5 до 6:10 В (в зависимости от типа), на выходах ее формируются напряжения, равные примерно +2Uвх. Замечательно то, что, во-первых, для формирования этих напряжений помимо 8-выводных MAX680 или LT1026 нужно всего лишь 4 небольших электролитических конденсатора (см. рис. 1), а во-вторых, при изменении входного напряжения удвоенные выходные изменяются синфазно, что практически не сказывается на выходном сигнале ОУ. Для более подробного ознакомления с подобными микросхемами автор рекомендует обратиться к соответствующим фирменным описаниям.

АЦП MAX1241

В последние годы в микроконтроллерной технике получили широкое развитие микросхемы, управляемые по последовательному каналу. Одной из таких микросхем является 12-разрядный АЦП МАХ1241. Как и в случае с МАХ680, МАХ1241 имеет достаточно много точных и приближенных аналогов (МАХ187 от Maxim, LTC1286, LTC1298 от Linear Technology, AD7894 от Analog Devices и ряд других).

МАХ1241 упакована в 8-выводный корпус, питается напряжением от 2,7 до 5 В, потребляет ток около 5 мА. Она требует применения внешнего источника опорного напряжения (в данном случае применен прецизионный стабилитрон КР142ЕН19, формирующий напряжение 2,50 В) и использует для связи с микроконтроллером всего 3 линии.

Работу МАХ1241 иллюстрируют временные диаграммы, изображенные на рис. 2. До начала преобразования и обмена вход CS# МАХ1241 должен поддерживаться микроконтроллером в единичном состоянии. Для старта преобразования на этот вход необходимо подать уровень логического нуля. Процесс преобразования в МАХ1241 занимает чуть менее 8 мкс. В течение всего времени преобразования МАХ1241 поддерживает на своем выходе DOUT уровень логического 0. После завершения преобразования МАХ1241 переводит выход DOUT в единичное состояние.

Как связать микроконтроллер и компьютер по каналу RS-232
Рис. 2

Перед началом преобразования микроконтроллер на входе SCLK МАХ1241 должен установить нулевой логический уровень. Когда процесс преобразования внутри АЦП завершится, микроконтроллер должен сформировать на входе SCLK последовательность не менее чем из 12 положительных импульсов (рис. 2). Фронт первого импульса готовит МАХ1241 к передаче данных. По спаду импульса на DOUT появляется в виде логического нуля или единицы старший 12-й бит. Микроконтроллер считывает этот бит, формирует на SCLK фронт второго импульса, а спустя некоторое время - его спад. По спаду второго импульса на DOUT появляется считываемый затем микроконтроллером 11-й бит и т. д.

По спаду 12-го импульса на выходе DOUT устанавливается младший 1-й бит. Спад 13-го импульса переводит DOUT в нулевое состояние, в котором он находится до установки в 1 входа CS#. Переводом CS# в единичное состояние микроконтроллер информирует МАХ1241 о завершении процесса чтения результата преобразования. Следующее преобразование МАХ1241 может осуществить примерно через 1 мкс после установки CS# в 1.

Алгоритмы работы LTC1286, LTC1298 от Linear Technology и AD7894 от Analog Devices незначительно отличаются от описанного для МАХ1241. Более подробно с ними можно ознакомиться, обратившись к соответствующим фирменным описаниям.

Преобразователь уровней MAX202Е

Мало для кого является секретом, что в стандартной логике единица представляется уровнем напряжения от 2,4 до 5 В, а ноль - от 0 до 0,8 В. Однако начинающим может быть неизвестно, что при передаче по каналу RS-232 нуль и единица кодируются одинаковыми по величине (от 5 до 12 В), но разными по знаку сигналами. В рамках настоящей статьи не предполагается объяснять, почему принято делать так, а не иначе, - мы ограничимся лишь констатацией этого факта.

Коль скоро для передачи по RS-232 стандартные логические сигналы должны быть преобразованы в сигналы другого уровня, необходимо предусмотреть в схеме соответствующие средства преобразования. Лет 10 назад для этой цели применялись специально разработанные каскады из трех-четырех транзисторов, пары диодов и почти десятка резисторов. Сейчас ситуация значительно изменилась: ведущие производители микросхем выпускают полностью законченные преобразователи, требующие минимального количества дополнительных элементов. К ним относятся МАХ202Е от MAXIM и полностью идентичная ей, вплоть до цоколевки, AD232 от Analog Devices. Внутри себя обе микросхемы содержат преобразователь напряжения +5 В в +10 В, идентичный вышеописанному МАХ680, и каскады, осуществляющие преобразование логических сигналов стандартного уровня в сигналы уровня по стандарту RS-232. Каждая из упомянутых микросхем содержит преобразователи логического уровня для двух приемников и двух передатчиков. Мы воспользуемся только одним приемопередающим каналом.

Режим работы МК с последовательным каналом

Как известно (смотри, например, номера 10 и 11 журнала "Радио" за 1994 г.), у микроконтроллеров семейства х51 существуют четыре режима работы приемопередатчика. Нас будет интересовать режим 1 как наиболее простой и приемлемый.

Режим 1 характеризуется следующими параметрами:

  • обмен информацией асинхронный;
  • передаются 10 бит за один акт обмена (старт-бит (0), 8 бит данных и стоп-бит (1));
  • скорость приема/передачи программируема и задается таймером.

Это удобный режим для программирования: требуется очень немного программного кода для настройки приемопередатчика и работы с ним. Хотя по желанию можно использовать и другие режимы работы. Целью же данной статьи является описание некоего устройства, имеющего возможность общаться с персональным компьютером.

Мы не будем приводить здесь описания того, как именно работает приемопередатчик. Эту информацию можно будет почерпнуть из упомянутых журналов "Радио" или другой литературы.

Основные подпрограммы для МК

Основными подпрограммами для микроконтроллера будут являться: считывание данных из АЦП, инициализация УАПП, прием байта и посылка байта.

Считывание данных из АЦП

Настройка ПК для обмена информацией по последовательному каналу.

Для того чтобы настроить ПК на обмен информацией по последовательному каналу, необходимо сделать следующее:

  • запретить все прерывания, так как в их использовании необходимости нет;
  • настроить таймер 1 на работу в режиме 2 с автоматической перезагрузкой содержимого. Это необходимо для задания скорости обмена информацией и поддержания ее постоянной;
  • загрузить в счетчик таймера начальные значения;
  • запустить таймер 1.

Пример кода, рассчитанного на скорость обмена 9600 бит/с для кварцевогорезонатора с резонансной частотой равной 11,059 МГц:

GET_VOLT:
  SETB DOUT    ; РАЗРЕШИЛИ ВВОД ДАННЫХ ИЗ ADC
  SETB CS     ; УСТАНОВИЛИ НАЧАЛЬНОЕ СОСТОЯНИЕ ADC
  CLR  SCLK    ; УСТАНОВИЛИ НАЧАЛЬНОЕ СОСТОЯНИЕ ADC
  
  CLR  CS     ; СООБЩИЛИ О ЖЕЛАНИИ ПРОЧЕСТЬ ДАННЫЕ
  
  MUL  AB     ; 4 МКС НА 12 MHZ\
  MUL  AB     ; 4 МКС    |
  MUL  AB     ; 4 МКС    }ДОЖДАЛИСЬ КОНЦА
        ;     | ОЦИФРОВКИ
  MUL  AB     ; 4 МКС   /
  MOV  R0,#12   ; СЧИТЫВАТЬ 12 БИТ
GET_VC:
  SETB SCLK    ; \
  NOP        ; |
  NOP        ; |
  CLR  SCLK     ; }СФОРМИРОВАЛИ ИМПУЛЬС ДЛЯ ЧТЕНИЯ БИТА
  NOP        ; |
  NOP        ; /
  MOV  C,DOUT   ; ПРОЧИТАЛИ БИТ
  MOV  A,R2    ; \
  RLC  A      ; |
  MOV  R2,A    ; |
  MOV  A,R3    ; }ЗАДВИНУЛИ БИТ В СЛОВО
           ; |РЕЗУЛЬТАТА - R3R2
  RLC  A      ; |
  MOV  R3,A    ; /
  DJNZ R0,GET_VC  ; ЗАЦИКЛИВАЕМСЯ
  ANL  A,#0FH
  MOV  R3,A    ; ОЧИСТИЛИ СТАРШИЕ БИТЫ R3R2
  
  SETB CS     ; БОЛЬШЕ НЕ ХОТИМ СЧИТЫВАТЬ
           ; (ОСТАЛЬНЫЕ БИТЫ = 0)
  MUL  AB     ; 4 МКС НА 12 MHZ \
  MUL  AB     ; 4 МКС    |
  MUL  AB     ; 4 МКС    |
  MUL  AB     ; 4 МКС    }MIN ЗАДЕРЖКА
        ;      | ПЕРЕД СЛЕД.
  MUL  AB     ; 4 МКС    |
  MUL  AB     ; 4 МКС    /
  RET   

Эта подпрограмма вызывается самой первой в основной программе микроЭВМ. В принципе ее можно даже и не оформлять как подпрограмму.

Прием и посылка байта

Подпрограммы приема и посылки байта по последовательному каналу очень просты.

SERINIT:
MOV    IE, #0    ; Запретить все прерывания
MOV    TMOD, #20H  ; Установить режим 2 для таймера 1
MOV    TH1, #REL96  ; Значение для автоперезагрузки счетчика
MOV    TL1, #REL96  ; Начальное значение счетчика для 9600 бит/с
             ; при SMOD = 0
ANL    PCON, #7FH  ; Очистили SMOD
MOV    SCON, #50H  ; Режим для 8 бит данных и скорости передачи,
             ; зависящей от таймера
SETB    TR1      ; Старт таймера/сетчика 1
RET
где REL96 - константа, равная 0FDh

Считывать байт из порта ввода/вывода SBUF можно только при установленном бите RI регистра управления/статуса SCON, сигнализирующего о наличии байта в буфере приема. После считывания этого байта бит RI необходимо сбросить.

После записи байта в порт ввода/вывода нужно дождаться установления бита TI, который будет сигнализировать окончание посылки байта в линию. Затем бит TI также будет нужно сбросить.

Подпрограмма приема байта в аккумулятор:

GETCH:
JNB      RI, GETCH
MOV      A, SBUF
CLR      RI
RET

Подпрограмма посылки байта из аккумулятора:

PUTCH:
MOV SBUF, A
SEND:
JNB     TI, SEND
CLR     TI
RET

Следует также отметить, что никаких средств для обнаружения ошибок ввода/вывода микроЭВМ не имеет.

Для того чтобы организовать проверку программно-аппаратным образом, можно расширить количество линий ввода/вывода, по которым будут передаваться дополнительные сигналы, и по ним можно будет определять состояния, в которых находятся участники диалога, а также выявлять ошибки.

Можно повысить надежность приема/передачи информации и другим путем: передавать с восемью битами данных еще один бит - бит четности, вычисляющийся аналогично флагу паритета в слове состояния программы (бит 0 PSW). Только вычисляться он должен для передаваемого или принятого байта. После принятия байта и бита четности необходимо сравнить их на соответствие друг другу. Если они не соответствуют, значит, имела место ошибка ввода/вывода. Для передачи дополнительного 9-го информационного бита нужно использовать режим 2 или 3 работы таймера/счетчика.

Общая программа для МК. Диаграмма состояний устройства

Общая программа для микроЭВМ базируется на нижеописанном алгоритме. Алгоритм довольно непростой, т.к. все же нужно каким-то образом, хотя бы программным методом, выявлять ошибки ввода/вывода и реагировать на их появление.

Для большей наглядности к алгоритму, описанному обычными словами, прилагается рисунок - так называемая диаграмма состояния устройства (рис.3), на которой приведены четыре основных состояния устройства с точки зрения обмена информацией с ЭВМ.

Как связать микроконтроллер и компьютер по каналу RS-232
Рис. 3

Заранее оговорим тот факт, что наша микро-ЭВМ является ведомой, а персональный компьютер - ведущим при обмене данными. Иными словами, устройство само по себе, без приказа от ПК, ничего делать не должно. Оно всецело подчиняется управляющему компьютеру. Персональный компьютер выбран ведущим по той простой причине, что он обладает большей мощностью и способен без особенных проблем управлять устройством. Кроме того, он может дать пользователю больше сервисных функций.

Состояние первое - Wait

В этом состоянии устройство оказывается сразу же после включения питающего напряжения. Здесь оно ожидает от компьютера запроса на инициализацию, который выражается в посылке компьютером символа NUL. Устройство же, в свою очередь, должно в ответ на полученный запрос включить и настроить, если требуется, дополнительные модули и ресурсы, а затем, если все прошло нормально, послать в ЭВМ символ ACK. В случае же ошибки оно должно послать NAK. Таким образом, происходит первое "общение" двух "собеседников". Если хотите, они должны "обменятся приветствиями" или "пожать друг другу руки".

При удачной инициализации устройства с последующей посылкой символа ACK, оно автоматически переходит в следующее состояние. Этот переход обозначен стрелкой 1 на диаграмме.

Состояние Ready

В этом состоянии наша микро-ЭВМ ожидает запроса ПК на посылку измеренного значения, считанного с АЦП. Запросом является символ XON. По принятии этого символа устройство переходит в новое состояние - Sending. Переходу соответствует стрелка 2.

Состояние Sending

Попадая сюда, микроконтроллер считывает двоичное двенадцатиразрядное число из АЦП ранее указанным методом и посылает частями в ЭВМ. В данной реализации происходит преобразование двоичного числа в трехсимвольный шестнадцатеричный эквивалент, например, в <1FF> для десятичного числа 511. Сначала посылается <1>, затем и еще один .

По окончании передачи значения в компьютер микро-ЭВМ переходит в следующее состояние по стрелке 4.

Состояние Sent

Это состояние является последним и как бы замыкает круг единичного акта общения устройства с компьютером. Здесь от компьютера ожидается подтверждение того, что он правильно принял значение, которое было ему адресовано.

Тут возможными являются несколько вариантов ответа ПК на посланное число: он может ответить об успешном приеме символом XOFF, который будет означать, что больше пока не требуется других значений, а может ответить символом XON, означающим, что нужно еще одно значение. Если принят XOFF, то устройство возвращается в состояние готовности Ready (переход 7 на диаграмме). Если же принят символ XON, то устройство опять оказывается в состоянии Sending (переход 5) и повторяет считывание из АЦП с последующей передачей числа в линию. Не рассмотренным оказался лишь тот случай, когда ПК не понравилось то, что он получил: например, вместо символов диапазона <0>...<9>, ..., он получил нечто иное, или <,>. В этой ситуации он посылает нашему устройству символ NAK, который должен трактоваться как запрос на повторную посылку последнего значения, что и происходит: устройство опять переводится в состояние Sending (переход по стрелке 6).

Остались не описанными переходы, обозначенные стрелками 3 и 8 диаграммы. Если компьютер обнаружит серьезную ошибку ввода/вывода или ему понадобится прекратить обмен с устройством, то он просто пошлет инициализационный NUL, по которому произойдет инициализация устройства и оно окажется в состоянии готовности Ready.

Т.е. в каком бы состоянии не находилось наше устройство, оно обязано ответить на инициализационный запрос, таким же образом, как и при первичной инициализации (см. Пункт состояние Wait). Если же микро-ЭВМ получила какой-то неожиданный или неверный символ или запрос, то оно всегда должно ответить на него символом NAK.

Такая стратегия является выигрышной, так как при подобная организация программы для устройства облегчает выполнение сразу нескольких задач: микро-ЭВМ и ПК не будут играть в испорченный телефон, во-первых, а, во-вторых, они смогут просто и эффективно "общаться" друг с другом.

Переходим к ПК. Общая программа для ПК. Диаграмма состояний ПК

Принципиально общая программа для компьютера не будет ни чем отличаться от используемой в микроконтроллере. Алгоритм будет аналогичным, похожей будет и диаграмма состояний.

Первое состояние Initialization

Сюда компьютер попадает, когда пользователь нажимает на его клавиатуре клавишу, соответствующую принятию единственного значения. В этом состоянии компьютер посылает символ инициализации NUL в устройство и ожидает ответа на него символом ACK или NAK. Если был получен ACK, значит инициализация прошла нормально и можно продолжить работу - перейти в следующее состояние по стрелке 2 на диаграмме. В случае получения NAK работа должна прекратиться и компьютеру следует перейти в заключительное состояние Done по стрелке 1.

Состояние Ready

В этом состоянии компьютер подготавливается к приему символов, из которых будет состоять запрошенное из микро-ЭВМ значение. Запросов на посылку значения существует два. Первый - это обычный запрос значения, ему соответствует символ XON.

Второй же запрос - это запрос на повторную посылку последнего значения. Это необходимо в том случае, если значение не было принято полностью за какое-то объективное время или были приняты неверные символы, не попадающие в диапазоны от <0> до <9> и от до . Для запроса на повторную посылку отводится символ NAK.

Далее, после подготовки к приему символов значения происходит один из двух вышеуказанных запросов к нашему устройству, затем компьютер переходит по стрелке 4 в состояние приема значения.

Cостояние Receiving

Здесь ПК просто считывает три символа значения, измеренного и преобразованного с помощью АЦП. Как было сказано ранее, существует некоторое объективное время ожидания символа компьютером. Если символ не был считан за это время, то такая ситуация интерпретируется как ошибочная, т.е. имела место ошибка ввода/вывода.

Кстати говоря, при довольно высоких скоростях обмена информацией (больше 19200 бит/с) или при работе в операционной системе MS-Windows (любой версии) часто бывает, что компьютер из посылаемых ему трех символов принимает только два, а иногда и того меньше - один. Чтобы компьютер "не висел" - ожидал бесконечно долго недостающего или пропущенного символа - вводится некоторое время, ограничивающее это ожидание. К сожалению, эти пропуски аппаратным методом никак не выявляются.

В данной реализации определено два типа времени ожидания, которые могут быть заданы пользователем с клавиатуры. Первый тип - это время ожидания 1-го из 3-х символов. Он позволяет устройству спокойно, ни куда не торопясь, измерить, оцифровать необходимое нам число и преобразовать его в символьный эквивалент. А второй тип - это временной лимит на посылку второго и третьего символов.

Перейдем теперь к возможным переходам из состояния Receiving в другие состояния.

Если так и не было принято всех 3-х символов значения за отведенное время, то компьютер должен попросить наше устройство послать ему значение повторно. Этой ситуации соответствует переход по стрелке 5, т.е. компьютер делает запрос символом NAK и переходит обратно в состояние Ready.

Если в процессе приема компьютером была зафиксирована ошибка ввода/вывода (а у ПК есть такая возможность достаточно проанализировать регистр состояния последовательного порта), то лучше привести и компьютер и микро-ЭВМ в исходное состояние, т.е. повторить инициализацию. Поэтому на диаграмме также присутствует и стрелка 3.

И, наконец, если компьютер получил от устройства все три символа, то он переходит в состояние анализа полученного значения - в состояние Received по стрелке 8.

Публикация: cxem.net

Смотрите другие статьи раздела Микроконтроллеры.

Читайте и пишите полезные комментарии к этой статье.

<< Назад

Последние новости науки и техники, новинки электроники:

Климат влияет на длительность беременности 07.11.2025

Беременность традиционно воспринимается как естественный биологический процесс с предсказуемыми сроками, однако современные исследования все чаще доказывают, что на ее продолжительность влияют факторы, выходящие далеко за пределы медицины. Среди них особое место занимают климат и окружающая среда - именно эту взаимосвязь впервые подробно изучили ученые из Университета Кертина в Австралии. Их работа раскрывает, что экстремальные погодные условия способны не только вызывать преждевременные роды, но и, напротив, удлинять срок беременности. Команда исследователей проанализировала данные почти 400 тысяч новорожденных, появившихся на свет в Западной Австралии. Результаты оказались неожиданными: климатические колебания заметно влияли на организм будущих матерей, особенно у тех, кто рожал после 41-й недели беременности. По словам доктора Сильвестра Додзи Ньядана из Школы народного здоровья Университета Кертина, проблема перенашивания долгое время оставалась в тени, хотя ее последствия могут ...>>

Роботизированное кресло Toyota Walk Me 07.11.2025

Современные технологии все чаще пересекаются с медициной, эргономикой и социальной сферой. Компании стремятся не просто создавать машины, а делать устройства, которые расширяют возможности человека. Именно к этому направлению принадлежит новейшая разработка корпорации Toyota - роботизированное кресло Walk Me, впервые показанное на выставке Japan Mobility Show 2025. Оно демонстрирует, как инженерная мысль и забота о людях с ограниченной подвижностью могут соединяться в одном компактном устройстве. Внешне Walk Me напоминает нечто среднее между креслом и небольшим роботом. В отличие от привычных инвалидных колясок или тележек, новинка лишена колес - вместо них движение обеспечивают четыре механические ноги. Такая система позволяет креслу буквально "идти" по поверхности, адаптируясь к рельефу и уверенно преодолевая гравий, бордюры или даже лестницы. Создатели вдохновлялись природой - в частности, движениями коз и крабов, известных своей устойчивостью и ловкостью на пересеченной местн ...>>

Отцу полезно брать отпуск по уходу за ребенком 06.11.2025

Роль отцов в воспитании детей перестала восприниматься как второстепенная. Современные исследования все чаще доказывают, что участие папы в уходе за младенцем оказывает не только эмоциональное, но и долговременное развитие на психику и успехи ребенка. Новая работа ученых из Национального университета Сингапура добавила весомые аргументы в пользу того, что отцам стоит брать отпуск по уходу за ребенком - хотя бы на две недели. Исследование показало, что дети, чьи отцы проводили с ними больше времени в первые недели жизни, реже сталкиваются с трудностями в поведении и обучении. Такие дети проявляют лучшие результаты в тестах на математические и речевые способности и демонстрируют более устойчивое эмоциональное состояние. Ученые отмечают, что именно продолжительный отпуск дает мужчинам возможность установить прочную эмоциональную связь с ребенком и активнее участвовать в жизни семьи. Профессор Вэй-Джун Джин Ян, соавтор исследования, подчеркивает, что в большинстве азиатских стран дек ...>>

Случайная новость из Архива

Туры на воздушных шарах по стратосфере 25.02.2023

Японская компания Iwaya Giken начала принимать заявки на участие в туристических турах на высотном воздушном шаре. Двухместная капсула обеспечит доставку пилота с одним туристом на высоту 25 км. Почувствовать себя на четверть космонавтом можно будет за сравнительно скромную сумму около $180 тыс. По мере развития проекта цены обещают существенно упасть, что сделает "полеты в космос" доступными широкому кругу граждан.

Туристическая капсула выглядит как бочка диаметром 1,5 м с прозрачными стенками, потолком и полом. В небо капсулу будет поднимать воздушный шар с гелием. Система, как нетрудно догадаться, многоразовая. В перспективе разработчики обещают полеты с интервалом в неделю, а может даже чаще, но все будет зависеть от погоды.

Полеты на МКС по программам космического туризма стоят несколько десятков миллионов долларов США на человека. Подъем на многоразовых челноках в стратосферу на границу космоса компаниями Virgin Galactic и Blue Origin тоже не дешевое удовольствие. В идеале цена билета на такой аттракцион с подъемом на 80-100 км вверх от Земли должна опустить до $250 тыс., но пока она определенно выше. Туры на воздушном шаре действительно станут доступны большему числу людей как по цене, так и по уровню требуемой подготовки.

Подъем на воздушном на максимальную высоту в примерно 25 000 метром ориентировочно будет занимать до двух часов. Час будет проведен на высоте и затем последует часовой спуск. Больше удовольствия за меньшие деньги. Почему бы нет? Сами туры собирается организовывать профильная компания JTB Corp, ставшая партнером разработчика высотной платформы.

Победители первого этапа отбора будут объявлены в октябре. Первые пять пассажиров смогут отправиться в полет до конца текущего года. Вылеты планируется организовать с Хоккайдо. Полеты будут проходить над территорией Японии. В конечном итоге стоимость туров снизится до нескольких тысяч долларов США. Это "демократизирует" полеты в космос, уверены организаторы и изобретатели.

Другие интересные новости:

▪ Неандертальцы были обречены

▪ Путь к здоровому сердцу лежит через кишечник

▪ Создание искусственной матки

▪ Танталовые конденсаторы 592D

▪ Новая серия камер от CANON

Лента новостей науки и техники, новинок электроники

 

Интересные материалы Бесплатной технической библиотеки:

▪ раздел сайта Загадки для взрослых и детей. Подборка статей

▪ статья Модернизированная совковая лопата. Чертеж, описание

▪ статья Правда ли, что у многоножки сто ног? Подробный ответ

▪ статья Агент по закупкам. Должностная инструкция

▪ статья Допустимый длительный ток для проводов с медными жилами с резиновой изоляцией. Энциклопедия радиоэлектроники и электротехники

▪ статья Химическая чистка - удаление пятен адсорбцией. Химический опыт

Оставьте свой комментарий к этой статье:

Имя:


E-mail (не обязательно):


Комментарий:





Главная страница | Библиотека | Статьи | Карта сайта | Отзывы о сайте

www.diagram.com.ua

www.diagram.com.ua
2000-2025