Menu Home

Бесплатная техническая библиотека для любителей и профессионалов Бесплатная техническая библиотека


Концертный стробоскоп. Энциклопедия радиоэлектроники и электротехники

Бесплатная техническая библиотека

Энциклопедия радиоэлектроники и электротехники / Цветомузыкальные установки

Комментарии к статье Комментарии к статье

Импульсный трансформатор, выбранный для монтажа на этой плате, позволяет использовать лампы на 150 Дж и даже на 250 Дж.

Описание схемы

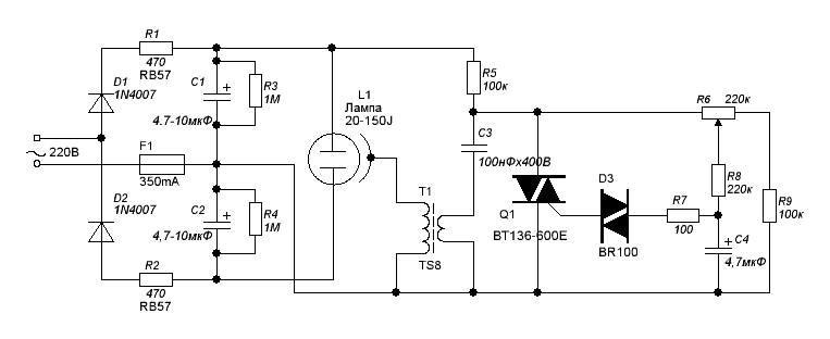
Электрическая принципиальная схема стробоскопа представлена на рисунке.

Концертный стробоскоп. Схема стробоскопа
(нажмите для увеличения)

Удвоитель напряжения

Удвоитель напряжения позволяет получить высокое напряжение, приблизительно 600. В, которое прикладывается между анодом и катодом лампы. Роль удвоителя напряжения выполняют диоды D1 и D2. Во время положительного полупериода сетевого напряжения конденсатор С1 заряжается до максимального значения сетевого напряжения (примерно 310 В), в то время как диод D2 закрыт и препятствует подаче напряжения на конденсатор С2. В следующем полупериоде сетевого напряжения полярность напряжения противоположная, и теперь диод D1 закрыт, в то время как диод D2 начинает пропускать ток, что приводит к заряду конденсатора С2.

При этом на импульсную лампу L1 подается высокое напряжение приблизительно равное 600. В, которое ионизирует газовую среду трубки, не вызывая свечения. Свечение вызовет импульс высокого напряжения, поданный на внешний пусковой электрод.

Яркость вспышки лампы зависит от количества энергии накопленной в конденсаторах С1 и С2 и является функцией напряжения U на выводах конденсатора и его емкости С, следовательно:

Е = 0,5 х С х U2.

Возможности применения импульсной лампы ограничиваются максимальной мощностью Рmах. В этом случае максимальная емкость Сmax конденсаторов С1 и С2 определяется следующим образом:

Cmax=(1/3102)x(Pmax/Fmax)

где Fmax - максимальная частота разряда конденсаторов через импульсную лампу.

В момент вспышки сопротивление лампы между анодом и катодом очень мало. И если запуск лампы происходит в момент амплитудного значения сетевого напряжения, резисторы R1 и R2 ограничивают мощность, передаваемую лампе. Эта защита облегчает условия функционирования лампы и продляет ее срок службы.

Релаксационный генератор

Релаксационным генератором задается частота вспышек лампы. Его основа - симметричный динистор. Действительно, симметричный динистор D3 закрыт до тех пор, пока напряжение на его выводах не достигнет порога, как правило равного 32 В. В это время он ведет себя как разомкнутый выключатель. Пока симметричный динистор закрыт, конденсатор С4 заряжается через резистор R7 и потенциометр Р1.

Потенциометр Р1 позволяет регулировать ток заряда конденсатора С4 и, таким образом, частоту колебаний релаксационного генератора. Ограничительный резистор R6 определяет нижнюю границу частоты.

Когда напряжение на контактах конденсатора С4 достигает величины напряжения переключения симметричного динистора, то он переходит в проводящее состояние. Происходит разряд конденсатора С4 до запирания динистора. Тогда с нового заряда конденсатора С4 начинается следующий цикл.

Схема поджига

Итак, конденсатор С4 периодически разряжается по цепи управляющего электрода симистора, который при этом становится проводящим. При замыкании симистора ток разряда конденсатора C3 протекает через первичную обмотку импульсного трансформатора TR1. Когда симистор Q1 закрыт, конденсатор C3 заряжается приблизительно до 310 В через резистор R5 и первичную обмотку TR1.

Практически мгновенный разряд конденсатора C3 вызывает появление импульса тока в первичной обмотке TR1. С учетом коэффициента трансформации на пусковой электрод импульсной лампы подается очень высокое напряжение (примерно 6 кВ). Газ, содержащийся в лампе, в этот момент становится проводящим, конденсаторы С1 и С2 разряжаются, и лампа при этом излучает яркую вспышку. Световой поток пропорционален емкости конденсаторов С1 и С2 и мощности лампы.

Изготовление

В целом изготовление достаточно просто, но необходимо проявить осторожность во время испытаний, так как схема непосредственно связана с сетевым напряжением. Кроме того, на плате генерируются высокие напряжения.

Итак, до включения питания с удвоенным вниманием следует проверить правильность расположения полярных радиоэлементов, в частности - и главным образом - двух диодов D1 и D2, а также двух крупных электролитических конденсаторов С1 и С2.

Резисторы R1 и R2 должны быть приподняты на несколько миллиметров над платой, чтобы облегчить рассеивание тепла, поэтому необходима надежная установка этих радиоэлементов, как показано на рисунке.

Концертный стробоскоп

Первый изгиб выводов позволяет установить резистор на печатной плате, а второй изгиб вдоль дорожек фиксирует выводы и увеличивает площадь пайки.

Значение емкости двух конденсаторов С1 и С2 зависит от желаемой яркости вспышки и используемой лампы. Для лампы на 150 Дж можно получить яркую вспышку с конденсаторами 10 мкФ/350 В при стробоскопической частоте 7 Гц. В случае применения лампы на 40 Дж эту емкость можно уменьшить вдвое.

Емкость конденсатора C3 определяется параметрами импульсного трансформатора TR1. Учитывая, что первичная обмотка трансформатора типа TS 8 выдерживает максимальную энергию 4 Дж, вполне подойдет конденсатор на 100 нФ/400 В, и это значение емкости не следует увеличивать, так как можно повредить первичную обмотку трансформатора.

С импульсной лампой следует обращаться осторожно. Не рекомендуется непосредственно касаться лампы пальцами. Лампа подключается как можно ближе к плате, чтобы уменьшить потери. Желательно не сгибать выводы лампы; если это все же приходится делать, то сгибают аккуратно с помощью плоскогубцев.

Разводка печатной платы стробоскопа и размещение радиодеталей на оной показаны на рисунке.

Концертный стробоскоп. Печатная плата

Световой отражатель поможет направить максимум света на танцующих. Отражатель можно изготовить из тонкой алюминиевой полоски или картона, на который нужно приклеить лист алюминиевой фольги.

Также можно установить стробоскоп внутри ненужной автомобильной фары.

Если вы хотите изменить частоту вспышек, то лучше поворачивайте ручку потенциометра в сторону платы, чем в сторону лампы.

Практические советы

1. Чтобы продлить срок службы импульсной лампы, не следует использовать стробоскоп слишком долго.
2. Необходимо предпринимать меры предосторожности в отношении людей, у которых стробоскопы могут вызвать чувства волнения и беспокойства.
3. Не следует смотреть непосредственно на лампу и освещать близстоящих людей вспышкой.
4. Не следует касаться пальцами резисторов R1 и R2: после 3-4 минут работы прибора их температура может превысить 100 °С!
5. На время испытаний, в случае необходимости, следует надеть солнцезащитные очки.
6. Резисторы должны быть 5 или 10 ватные

Публикация: radiokot.ru, cxem.net

Смотрите другие статьи раздела Цветомузыкальные установки.

Читайте и пишите полезные комментарии к этой статье.

<< Назад

Последние новости науки и техники, новинки электроники:

Зеркальные спутники и их угрозы для астрономии и экологии 09.11.2025

Калифорнийский космический стартап Reflect Orbital, который планирует к 2030 году вывести на орбиту 4 000 зеркальных спутников, отражающих солнечный свет на Землю даже ночью. Главная цель - увеличить эффективность солнечных электростанций, обеспечивая непрерывное освещение в ночное время. Первый демонстрационный аппарат EARENDIL-1 с зеркалом площадью 334 м2 предполагается запустить в апреле 2026 года, а соответствующая заявка уже подана в Федеральную комиссию связи США (FCC). Проект получил 1,25 млн долларов поддержки от ВВС США в рамках программы для малого бизнеса. Идея заключается в том, чтобы спутники создавали дополнительное освещение для энергетических систем, однако многие ученые выражают сомнения как в технической реализуемости, так и в потенциальном вреде для окружающей среды. Астрономы, включая Майкла Брауна и Мэтью Кенворти, подсчитали, что отраженный свет будет примерно в 15 000 раз слабее дневного солнца, хотя и ярче полной Луны. Для того чтобы создать хотя бы 20% дн ...>>

Портативный твердотельный накопитель Lexar Air 09.11.2025

Компания Lexar представила портативный твердотельный накопитель Air (pSSD), сочетающий компактность, высокую скорость и надежность. Вес устройства составляет всего 19 граммов, а толщина в тончайшей части достигает всего 6 мм, что делает его одним из самых легких и тонких SSD на рынке. Накопитель выпускается в двух вариантах емкости: 512 ГБ и 1 ТБ. Версия на 1 ТБ оценивается примерно в 459 юаней (около $64), а старт продаж модели на 512 ГБ пока не объявлен. Lexar Air оснащен интерфейсом USB 3.2 Gen 1 (5 Гбит/с) и разъемом USB-C, при этом в комплект входит переходник с USB-C на USB-A для универсальной совместимости. Производитель заявляет скорость последовательного чтения до 390 МБ/с и записи до 400 МБ/с, что позволяет быстро передавать большие файлы, включая видео высокой четкости. Корпус накопителя выполнен в компактном форм-факторе, который удобно держать на ладони, а максимальная толщина не превышает 9,3 мм. Конструкция выдерживает падения с высоты до 2 метров, а для удобног ...>>

Горькие продукты улучшают работу мозга 08.11.2025

Как выяснили японские ученые, горький вкус флаванолов играет важную роль в стимуляции центральной нервной системы. Даже при минимальном усвоении этих веществ организм получает сигнал к повышению активности нейромедиаторов и улучшению когнитивных функций, что делает натуральные продукты с горьким вкусом потенциально полезными для мозга и общей физиологии. В поисках способов улучшить работу мозга ученые все чаще обращаются к натуральным соединениям, содержащимся в привычных продуктах питания. Одним из таких веществ являются флаванолы, присутствующие в какао, красном вине и ягодах. Исследователи из Технологического института Сибаура в Японии выяснили, что горький и вяжущий вкус этих соединений способен активировать мозг через вкусовые рецепторы, способствуя улучшению памяти, внимания и способности к обучению. Ранее было известно, что флаванолы защищают нейроны и поддерживают когнитивные функции, однако их биодоступность - доля вещества, поступающая в кровь - крайне низка. Это вызвал ...>>

Случайная новость из Архива

Крысиная взаимовыручка 22.05.2015

Ученые установили, что благородство и сопереживание заложены в организме живых существ с самого рождения: моральные установки общества вторичны. Эксперименты в доказательство этого проводились на крысах.

Способности представителей мира фауны к эмпатии изучаются давно. Так, в 2011 году исследователи из Иллинойсского университета в Чикаго обнаружили тягу крыс помогать друг другу. Часть подопытных грызунов помещалась в ловушки, а их "свободные" товарищи прилагали усилия и открывали защелки. При этом американские ученые сделали вывод, что крысы поступают так для того, чтобы не скучать в одиночестве.

Новую серию тестов провели специалисты из Университета Квансей Гакуин в Японии. Результаты опубликованы в журнала Animal Cognition.

Экспериментальной площадкой стала специально сконструированная коробка, состоящая из двух изолированных секций. В один из отсеков наливали воду, помещая туда крысу. Известно, что эти животные крайне некомфортно чувствуют себя в воде. Спастись самостоятельно, находясь в этой секции, крыса не могла - все возможности для этого находились у крысы из соседнего сухого помещения. Спустя несколько дней после начала эксперимента грызуны начали открывать дверцу, помогая барахтающимся в воде крысам. Более того: ранее побывавшие в водной ловушке крысы спешили на помощь товарищу быстрее тех, кто еще сам не сталкивался с такой ситуацией.

Эти опыты закрепили наблюдения американцев. Японцы пошли дальше и опровергли ранее сделанные выводы. В тех экспериментах, когда обе подопытные крысы находились в соседних сухих отсеках и не страдали, они не открывали дверцу - то есть друзья как таковые им были не нужны.

Усложнив задачу, ученые поставили "сухих" крыс перед выбором: или помочь оказавшемуся в воде собрату, или получить сладкое вознаграждение. Результаты оказались поразительны: в большинстве случаев, от 50% до 80%, крысы игнорировали дверцу, за которой лежала шоколадка, вместо этого открывая товарищу путь к спасению.

Другие интересные новости:

▪ Определение подлинности кофе

▪ Робот в муравейнике

▪ Векторный анализатор цепей до 26,5 ГГц от Rohde & Schwarz

▪ Гибридные смарт-карты вместо загранпаспартов

▪ DC-DC модуль Texas Instruments TPSM84209

Лента новостей науки и техники, новинок электроники

 

Интересные материалы Бесплатной технической библиотеки:

▪ раздел сайта Радио - начинающим. Подборка статей

▪ статья И академик, и герой, и мореплаватель, и плотник. Крылатое выражение

▪ статья Что едят муравьи? Подробный ответ

▪ статья Программный директор радиостанции. Должностная инструкция

▪ статья Устройство защиты накала ЭЛТ. Энциклопедия радиоэлектроники и электротехники

▪ статья О включении трехфазного двигателя в однофазную сеть, облегчающем запуск. Энциклопедия радиоэлектроники и электротехники

Оставьте свой комментарий к этой статье:

Имя:


E-mail (не обязательно):


Комментарий:





Главная страница | Библиотека | Статьи | Карта сайта | Отзывы о сайте

www.diagram.com.ua

www.diagram.com.ua
2000-2025