Бесплатная техническая библиотека
ПДУ - выключатель света. Энциклопедия радиоэлектроники и электротехники

Энциклопедия радиоэлектроники и электротехники / Освещение
Комментарии к статье
В [1] описано устройство включения освещения при помощи любого пульта ДУ. Однако, на мой взгляд, устройство обладает низкой помехоустойчивостью. При управлении бытовыми приборами пультом ДУ, отраженный сигнал попадает на фотоприемник и вызывает ложные срабатывания. Кроме того, при длительном нажатии на кнопку ПДУ лампа освещения мигает с частотой около 5 Гц.
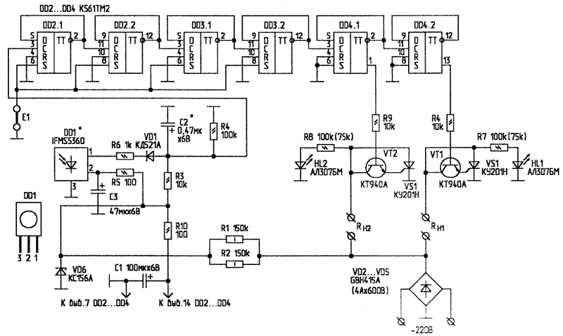
На рис.1 приведено устройство дистанционного включения освещения, свободное от указанных недостатков. В исходном состоянии (при отсутствии команд с ПДУ) конденсатор С2 емкостью 0,47...1,2 мкФ заряжен примерно до напряжения 4,5 В. При облучении светодиода DD1 модулированным ИК-сигналом на его выводе 1 появляются пачки импульсов, которые разряжают конденсатор С2 до напряжения порядка 0,4 В (уровень логического "0"). После прохождения пачки импульсов, до прихода следующей, конденсатор успевает зарядиться. Таким образом, на входе С (вывод 3) элемента D2.1 появляется последовательность импульсов, которая вызывает переключение триггера.
Рис.1. Принципиальная схема устройства дистанционного включения освещения (нажмите для увеличения)
На элементах D2.1...D3.2 собран делитель частоты на 16 (24), что обеспечивает помехоустойчивость устройства за счет введения задержки переключения примерно на 3 с.
Последовательно включенные триггеры D4.1 и D4.2 обеспечивают переключение ламп, включенных в клеммы "RH1" и "RH2" по алгоритму:
RH1-RH1 + RH2-RН2 - все погашены (и дальше по кольцу).
Временные диаграммы работы устройства приведены на рис.2 и 3.
Рис.2. Временные диаграммы
Рис.3. Временные диаграммы
Светодиоды HL1 и HL2 служат для индикации исправности цепи питания ламп. При погашенной лампе светится соответствующий светодиод. На элементах R1, R2, VD6 собран параметрический стабилизатор, необходимый для питания ИМС. Элементы R6, C3 и R10, С1 образуют фильтры развязки по питанию для аналоговой и цифровой частей соответственно.
Потребляемый самим устройством ток от сети не превышает 7...10 мА. От тока потребления ламп зависит тип применяемых тиристоров и диодного моста. При использовании указанных на схеме элементов мощность нагрузки на один канал не должна превышать 180 Вт, а на оба канала одновременно - 300 Вт, при этом диодный мост GBH415А необходимо установить на теплоотвод площадью около 25 см2.
Указанные выше потребляемые мощности нагрузок соответствуют пятиламповой люстре с лампами мощностью 60 Вт каждая. Конденсатор С2 подбирают для соответствующего пульта ДУ (при необходимости). Чем больше емкость конденсатора, тем меньше радиус действия ПДУ, но выше помехоустойчивость. На рис.4 приведена печатная плата устройства.
Рис.4. Печатная плата
Конструктивно устройство размещается в корпусе, изготовленном из полупрозрачной мыльницы.
Вместо ИМС К561ТМ2 подойдут К176ТМ2, 564ТМ2. Фотоприемник IFMS5360 производства НПО "Интеграл" можно заменить на TFMS5360, TFMS5380 фирмы Philips. Импортный диодный мост GBH415A заменять допускается лишь на диоды с номинальным током не менее 4 А и обратным напряжением не ниже 400 В (например, КД202Р).
Единственным недостатком устройства является невозможность включения его в разрыв провода питания лампы, вместо штатного выключателя. Однако это не вызывает существенных неудобств при его установке вблизи разветвительной коробки, в которой соединяются провода, идущие к выключателю и люстре.
Схема (рис.1) имеет бестрансформаторное питание от сети, поэтому при наладке следует соблюдать осторожность. Лучше всего проверить схему (без силовой части), подключив ее к источнику питания напряжением 5...6 В. Знак "корпус" на схеме показан для упрощения графики. Соединять его с землей ни в коем случае нельзя!
Литература
- Чуруксаев М. Инфракрасный выключатель. - Радиомир, 2002, N2, С.39.
- Соколов B.C. Системы электронного управления телевизорами. - Радио и связь.
- Урбанович А.А. Телевизоры HORIZONT. - М.:ДНК, 2002.
- Шило В.Л. Популярные цифровые микросхемы. - Челябинск, 1989.
Автор: А.Филипович, г. Держинск, Минской обл.; Публикация: radioradar.net
Смотрите другие статьи раздела Освещение.
Читайте и пишите полезные комментарии к этой статье.
<< Назад
Последние новости науки и техники, новинки электроники:
Канада планирует построить космодром
06.04.2026
Развитие космической инфраструктуры все чаще становится вопросом не только науки и технологий, но и национальной безопасности. Многие государства стремятся получить независимый доступ к космическим запускам, чтобы не зависеть от внешних партнеров и укреплять собственный технологический суверенитет. На этом фоне Канада объявила о запуске масштабного проекта по созданию собственного космодрома.
Министр обороны Канады Дэвид Мак-Гинти сообщил, что правительство страны инвестирует 200 млн канадских долларов, что составляет около 150 млн долларов США, в строительство национального космодрома. Эти средства станут частью долгосрочной программы развития суверенных возможностей космических запусков.
По словам Мак-Гинти, Министерство обороны подписало 10-летнее соглашение с компанией MLS на сумму 200 млн долларов. В рамках этого контракта планируется строительство стартовой площадки, которая будет использоваться не только военными структурами, включая Министерство обороны и Вооруженные силы ...>>
Обновленные телевизоры Xiaomi S Mini LED TV 2026
06.04.2026
Компания Xiaomi представила обновленную серию телевизоров S Mini LED TV 2026, которая заметно отличается от версии, недавно вышедшей на европейский рынок. Новое поколение ориентировано на расширенные возможности отображения и более гибкую конфигурацию экранов, что делает линейку более универсальной для разных сценариев использования.
В обновленной серии Xiaomi S Mini LED TV 2026 предлагается сразу пять диагоналей, начиная от 55 дюймов и заканчивая внушительными 100 дюймами. Флагманская модель оснащена 1920 зонами локального затемнения, способна достигать пиковой яркости до 2000 нит и поддерживает частоту обновления изображения до 288 Гц, что делает ее особенно привлекательной для динамичного контента и игр.
Младшая модель в линейке отличается в первую очередь количеством зон локального затемнения, которых здесь 576, однако остальные ключевые характеристики остаются на уровне старших версий. Это позволяет сохранить высокое качество изображения даже в более доступном сегменте, не ж ...>>
Беспилотный грузовой самолет с двигателем AEP100
05.04.2026
Авиационная отрасль стоит перед масштабной задачей перехода к экологически чистым технологиям, и одним из наиболее перспективных направлений считается использование водорода в качестве топлива. Этот элемент рассматривается как потенциальная альтернатива традиционным видам авиационного топлива благодаря своей энергоэффективности и отсутствию углеродных выбросов при использовании.
На этом фоне Китай сообщил об успешном испытании беспилотного грузового самолета, оснащенного турбовинтовым двигателем AEP100 мегаваттного класса, работающим на водороде. Это событие стало важным этапом в развитии авиационных технологий, так как позволило протестировать двигатель в реальных условиях полета, а не только в лабораторной среде.
Испытательный полет был проведен в субботу, 4 апреля, в городе Чжучжоу, расположенном в китайской провинции Хунань. Именно там впервые в реальных условиях был задействован водородный авиационный двигатель подобной мощности, что дало возможность оценить его стабильность ...>>
Случайная новость из Архива Игровой монитор AOC Agon Pro AGP327UZD
02.11.2025
На рынок вышла новая флагманская модель компании AOC - Agon Pro AGP327UZD, объединяющая технологии 4K и OLED третьего поколения в одном устройстве.
Инженеры AOC использовали в новинке панель LG Display WOLED 3-го поколения, что позволило не только повысить качество изображения, но и достичь впечатляющих показателей скорости. При стандартном разрешении 4K частота обновления составляет 240 Гц, а при снижении разрешения до 1080p она возрастает до 480 Гц, что делает устройство одним из самых быстрых мониторов своего класса.
Одним из ключевых достоинств AGP327UZD является его яркость: в режиме SDR экран выдает 275 нит, а при активации HDR достигает 1300 нит (при 1,5% APL). Монитор соответствует стандарту VESA DisplayHDR 400 True Black, что обеспечивает глубокие черные тона и реалистичную контрастность - до 1 500 000:1. Для профессиональной точности предусмотрена 10-битная глубина цвета (1,07 миллиарда оттенков) и охват 98,5% цветового пространства DCI-P3. Заводская калибровка с точностью Delta E<1 гарантирует, что изображение будет максимально близко к оригиналу, что особенно важно для дизайнеров и видеомонтажеров.
Реакция матрицы практически мгновенна - всего 0,03 мс (GtG), что исключает размытие при динамичных сценах. Благодаря поддержке Adaptive-Sync монитор синхронизируется с частотой кадров видеокарты, предотвращая разрывы изображения и обеспечивая плавный игровой процесс. Устройство также совместимо с NVIDIA G-SYNC, что делает его универсальным решением для владельцев любых графических систем.
AOC оснастила Agon Pro AGP327UZD богатым набором интерфейсов: DisplayPort 2.1 (80 Гбит/с), HDMI 2.1, USB-C с зарядкой мощностью до 65 Вт и USB 3.2 Gen1. Кроме того, монитор оснащен встроенными стереодинамиками мощностью 8 Вт, что позволяет использовать его без внешней акустики. Для профессионального применения предусмотрены функции PBP и PIP, обеспечивающие одновременный вывод изображения с двух источников, а также KVM-переключатель, упрощающий управление несколькими устройствами.
Особое внимание уделено комфорту пользователя. Матовое антибликовое покрытие AGLR уменьшает отражения света, а сертификация TÜV Rheinland подтверждает наличие технологий защиты зрения - отсутствия мерцания и фильтрации синего света. Система OLED Care предотвращает выгорание пикселей, продлевая срок службы панели.
Визуально новинка производит впечатление легкости: корпус толщиной всего 5,3 мм и рамки шириной 1,8 мм создают ощущение почти безграничного экрана. Эргономичная подставка позволяет регулировать положение монитора в четырех направлениях - по высоте, наклону, повороту и вращению.
На рынке Китая стоимость AOC Agon Pro AGP327UZD составляет 6499 юаней, что эквивалентно примерно 915 долларам США. Эта цена делает модель одной из наиболее доступных среди OLED-мониторов подобного уровня, особенно учитывая ее производительность и функциональность.
|
Другие интересные новости:
▪ Скирмионы увеличат емкость жесткого диска в 20 раз
▪ Новые модули IGBT SEMiX
▪ Перекрашивание алмазов
▪ Эта опасная ветроэнергетика
▪ Пустыня Сахара значительно расширилась
Лента новостей науки и техники, новинок электроники
Интересные материалы Бесплатной технической библиотеки:
▪ раздел сайта Инструкции по эксплуатации. Подборка статей
▪ статья Эдмунд Гуссерль. Знаменитые афоризмы
▪ статья Как узнать высоту горы? Подробный ответ
▪ статья Бузина обыкновенная. Легенды, выращивание, способы применения
▪ статья Оборудования солнечных электростанций. Энциклопедия радиоэлектроники и электротехники
▪ статья Простой автогенераторный ИИП мощностью 1,5 кВт для УМЗЧ. Энциклопедия радиоэлектроники и электротехники
Оставьте свой комментарий к этой статье:
Главная страница | Библиотека | Статьи | Карта сайта | Отзывы о сайте

www.diagram.com.ua
2000-2026