Menu Home

Бесплатная техническая библиотека для любителей и профессионалов Бесплатная техническая библиотека


Сотовый телефон - вольтметр и осциллограф. Энциклопедия радиоэлектроники и электротехники

Бесплатная техническая библиотека

Энциклопедия радиоэлектроники и электротехники / Измерительная техника

Комментарии к статье Комментарии к статье

В статье описана приставка к сотовому телефону фирмы Siemens, позволяющая увидеть на его экране осциллограмму поданного на вход приставки сигнала с соблюдением масштаба по осям времени и напряжения. Подобным образом можно использовать и другие сотовые телефоны, имеющие последовательный порт и поддержку Java версии MIDP 2.0.

Сотовый телефон стал привычным предметом повседневной жизни, и многие не подозревают, что это - довольно мощный компьютер (тактовая частота процессоров некоторых телефонов превышает 100 МГц) с цветным экраном, клавиатурой и неплохими звуковыми возможностями. Многие телефоны снабжены последовательным портом, к которому имеется программный доступ от Java-приложений (мидлетов) при наличии поддержки Java (платформа J2ME) и MIDP 2.O. Через этот порт можно взаимодействовать с различными внешними устройствами, значительно расширяя стандартный набор функций сотового телефона. Среди изделий фирмы Siemens спецификацию MIDP 2.0 поддерживают сотовые телефоны серий 65, 75 (например, М65, S75).

Сотовый телефон - вольтметр и осциллограф

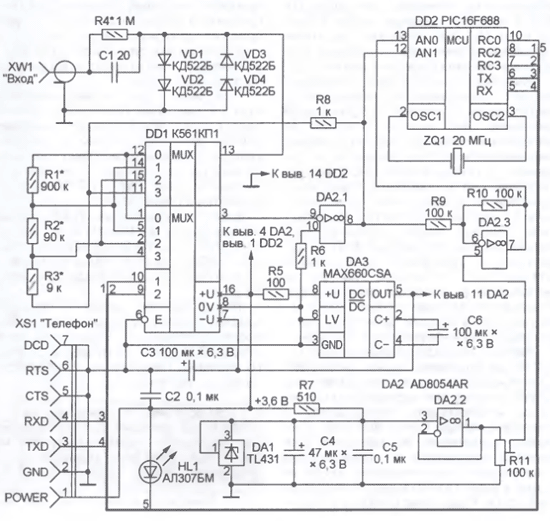
Предлагаемая приставка превращает сотовый телефон в своеобразный осциллограф с входным сопротивлением 1 МОм, скоростью развертки 0,001...1 с/дел и чувствительностью 0,5...50 В/дел. Среднее значение входного сигнала (его постоянная составляющая) выводится на экран в цифровой форме

Приставкой, схема которой изображена на рисунке, управляет МК PIC16F688 (DD2), имеющий в своем составе блоки АЦП и контроллера последовательного порта. К сожалению, встроенный АЦП работает довольно медленно, но для низкочастотного осциллографа его скорость (максимальная частота дискретизации - десятки килогерц) вполне достаточна.

Сотовый телефон - вольтметр и осциллограф

В отличие от уровней сигналов, принятых в стандарте RS232, для последовательного порта сотового телефона характерны обычные для логических микросхем уровни: лог. 0 - около 0 В, лог. 1 - не менее 3,6 В. Это упрощает сопряжение телефона с МК, позволяя соединять их непосредственно. Скорость обмена информацией выбрана равной 9600 Бод. При большем ее значении некоторые модели и экземпляры телефонов работают неустойчиво. Светодиод HL1 светится в момент передачи пакета от микроконтроллера в телефон.

Приставка получает питание от телефона. Поскольку выводы 5-7 разъема XS1, соединяемого с системным разъемом телефона, соединены с общим проводом, контроллер телефона считает, что к нему подключен дата-кабель DCA-500 и подает на вывод 1 этого разъема напряжение 3,6 В от своей аккумуляторной батареи. Отрицательное напряжение для питания ОУ приставки получено с помощью преобразователя полярности DA3. На параллельном стабилизаторе напряжения DA1 и ОУ DA2.2, включенном по схеме повторителя, выполнен источник образцового напряжения 2,5 В.

На мультиплексоре DD1 и ОУ DA2.1 собран электронный аттенюатор, позволяющий изменять чувствительность прибора в зависимости от кода, который МК устанавливает на адресных входах мультиплексора (выводы 9 и 10 DD1). Мультиплексор переключает резисторы R1- R3 в цепи обратной связи ОУ, сопротивление которых должно с высокой точностью соответствовать указанному на схеме. При коде 00 на адресных входах мультиплексора сигнал, поданный на разъем XW1, передается на выход ОУ DA2.1 без изменения. При других значениях кода входной сигнал ослабляется в 10, 100 или 1000 раз. Последнее значение не используется из-за недостаточной электрической прочности резистора R4 и конденсатора С1. Диоды VD1-VD4 ограничивают напряжение на выводе 13 мультиплексора на уровне 1,2 В (по абсолютному значению). Каскад на ОУ DA2.3 смещает уровень поступающих на вход AN1 МК сигналов так, чтобы нулевому напряжению на разъеме XW1 соответствовала середина шкалы АЦП.

Работой осциллографа управляет мидлет (программа на языке Java), загружаемая в сотовый телефон в виде jar-файла. Этот мидлет отвечает за управление режимом работы, изменение масштаба по осям времени и напряжения и отображение информации, поступающей от приставки. Управление приставкой производится путем передачи ей управляющих байтов. Три младших разряда байта содержат код, задающий частоту запуска АЦП, а два старших - положение электронного аттенюатора. Остальные разряды не используются. В случае приема управляющего байта, равного нулю, приставка работает в режиме "холостого хода", не передавая информацию в телефон.

Работа с последовательным портом в J2ME организована через интерфейс CommConnection, а сам порт имеет имя СОМ0. Прежде чем передавать и принимать информацию, необходимо с помощью метода Connection.open установить соединение. Во избежание блокировки приложения во время обмена информацией все операции чтения из порта и записи в него вынесены в отдельный поток Подробнее о работе с последовательным портом сотового телефона можно прочитать в интернет-публикации "Using Serial on Motorola J2ME handsets" - .

МК приставки, получив управляющий байт, устанавливает заданный режим работы электронного аттенюатора, а затем с заданной частотой запускает АЦП и записывает результаты его работы во внутренний буфер По заполнении буфера МК останавливает АЦП и передает в сотовый телефон байт синхронизации, а за ним - содержимое буфера. Получив эту информацию, телефон отображает ее в виде кривой на экране, подсчитывает и выводит на экран среднее значение напряжения.

Если осциллограф работает в режиме автоматического выбора масштаба по напряжению (на экран выведена буква А), то при среднем значении напряжения, близким к нулевому или к максимально допустимому, телефон сформирует управляющий байт с измененным в соответствующую сторону кодом положения аттенюатора. Но повлияет это уже на следующий цикл измерения.

Осциллографом управляют с помощью джойстика сотового телефона: его перемещение по вертикали и горизонтали изменяет масштаб осциллограммы по соответствующей оси. Включение автоматического выбора масштаба и выход из приложения - через меню.

Программу для сотового телефона устанавливают в него как обычное Java-приложение. Достаточно скопировать файлы osc.jar (скомпилированная программа) и osc.jad (ее описание) в созданный в памяти телефона каталог java/osc. Это делают с помощью прилагаемого к телефону специального программного обеспечения. После запуска приложения телефон задаст вопросы о разрешении доступа к порту сотового и к аксессуару. Необходимо утвердительно ответить на оба.

Приставка собрана навесным монтажом на макетной плате, печатная не разрабатывалась. РазъемXS1 -специальный для подключения к сотовому телефону. Такими разъемами снабжены гарнитуры и зарядные устройства. Входной разъем XW1 - СР-50-73Ф или импортный серии BNC.

Вместо микросхемы TL431 можно использовать КР142ЕН19, а вместо К561КП2 - CD4052. ОУ AD8054 заменит любой другой счетверенный с малым потребляемым током, например МС3403.

Перед началом работы с осциллографом необходимо при закороченном входе приставки подстроечным резистором R11 добиться нулевого среднего значения напряжения, выведенного на экран телефона.

Программы для микроконтроллера приставки и сотового телефона можно скачать отсюда.

Автор: С. Кулешов, г. Курган; Публикация: radioradar.net

Смотрите другие статьи раздела Измерительная техника.

Читайте и пишите полезные комментарии к этой статье.

<< Назад

Последние новости науки и техники, новинки электроники:

Власть является ключевым фактором счастья в отношениях 11.03.2026

Исследования семейных и романтических отношений показывают, что длительное счастье пары зависит не только от привычных факторов, таких как доверие, уважение и преданность, но и от более тонких психологических аспектов. Современные ученые ищут закономерности, которые отличают действительно счастливые пары от остальных, чтобы понять, какие механизмы поддерживают гармонию в отношениях. Группа исследователей из Университета Мартина Лютера в Галле-Виттенберге и Бамбергского университета провела опрос среди 181 пары, которые состояли в совместных отношениях более восьми лет и прожили вместе хотя бы месяц. Участники заполняли анкету, описывая различные аспекты своих отношений, включая распределение обязанностей, эмоциональную поддержку и степень вовлеченности в совместные решения. Анализ данных показал интересный паттерн: пары, где оба партнера ощущали высокий уровень личной власти, оказывались наиболее счастливыми и удовлетворенными. В данном контексте под властью понимается способност ...>>

Защищенная колонка-повербанк Anker Soundcore Boom Go 3i 11.03.2026

Компания Anker представила новую модель линейки Soundcore - колонку Soundcore Boom Go 3i, ориентированную на активное использование на улице. Новинка отличается высокой степенью защиты: корпус соответствует стандарту IP68, что обеспечивает водо- и пыленепроницаемость, а ударопрочный дизайн выдерживает падение с высоты до одного метра. За качество звука отвечает 15-ваттный драйвер, обеспечивающий пик громкости до 92 дБ, а технология BassUp 2.0 усиливает низкие частоты, делая звучание более насыщенным. Колонка обладает автономностью до 24 часов, а LED-индикатор позволяет контролировать уровень заряда батареи. Кроме того, Soundcore Boom Go 3i может выполнять функцию павербанка: согласно внутренним тестам, устройство способно зарядить iPhone 17 с нуля до 40% за один час, что делает его полезным аксессуаром в походах и поездках. Среди функциональных особенностей модели стоит выделить технологию Auracast, которая улучшает подключение и позволяет создавать стереопару из двух колонок ...>>

Раннее воздержание от алкоголя перестраивает мозг и иммунитет 10.03.2026

Алкогольная зависимость - хроническое расстройство с компульсивным употреблением спиртного, которое влияет не только на поведение, но и на функционирование мозга и иммунной системы. Недавние исследования показали, что даже на ранних этапах воздержания организм начинает перестраиваться, открывая новые возможности для терапии зависимости. Ученые сосредоточились на пациентах, находящихся в первые недели абстиненции, и зафиксировали значительные изменения в мозговой активности. С помощью функциональной магнитно-резонансной томографии они выявили перестройку сетей нейронных связей, отвечающих за контроль импульсов и принятие решений. Эти изменения могут быть ключевыми для восстановления самоконтроля и снижения риска рецидива. Одновременно с нейронной перестройкой исследователи наблюдали колебания иммунной системы. В крови повышался уровень цитокинов - сигнальных белков, регулирующих воспалительные процессы. Эти данные свидетельствуют о существовании нейроиммунного взаимодействия, при ...>>

Случайная новость из Архива

Омолодить сердце 13.07.2015

Наша жизнь была бы намного проще, если бы наше сердце могло регенерировать. У многих рыб, амфибий и рептилий оставшиеся клетки сердца могут залечить любое повреждение. Однако у млекопитающих, увы, новые кардиомиоциты могут появляться только во время эмбрионального развития - сразу после рождения стволовые клетки, давшие начало сердцу, засыпают. Поэтому после инфаркта оно у нас не восстанавливается, а рубцуется: вместо мышечных клеток, которые могли бы сокращаться, поврежденный участок закрывается соединительной тканью. Считается, что такова оказалась эволюционная цена за более совершенное сердце: у амфибий и прочих сердечные клетки могут обращать свое развитие вспять, к стволовой стадии, и тем самым залечивать повреждение, но именно способность становиться стволовыми плохо сказывается на собственно сердечных функциях. У зверей кардиомиоциты работают лучше, но и "впасть в детство" потом не могут.

Однако в 2011 году кардиолог Хешем Садек (Hesham Sadek) с коллегами из Техасского университета внезапно обнаружили, что у молодых мышей сердце способно быстро регенерировать. После хирургического удаления у однодневных мышат 15% мышцы желудочка в течение трех недель утраченный объем ткани полностью восстанавливался, а через два месяца желудочек возвращался к "штатному" функционированию. Способность к восстановлению сердца держалась семь дней, у семидневных животных желудочек уже не регенерировал. Любопытней всего было то, что регенерация происходила не за счет стволовых клеток, а за счет обычных зрелых клеток сердечной мускулатуры, которые, видимо, вдруг вспоминали, как надо делиться.

Но когда эксперимент попытались повторить исследователи из Университета Южной Дании, они увидели лишь обычное рубцевание и никакого восстановления - статья с этими огорчительными результатами вышла в Stem Cell Reports весной прошлого года. Некоторые эксперты попробовали объяснить расхождение экспериментальных данных тем, что при регенерации могут иметь место два конкурирующих процесса, собственно регенерация и рубцевание, и даже малейшие различия в условиях эксперимента могут дать преимущество тому или другому. Кроме того, сами клетки, которые восстановили сердце мышей, никто не видел; вывод о том, что тут работают не стволовые, а зрелые клетки сердечной мышцы, был сделан по косвенным признакам.

И все же, по-видимому, восстановление сердца "нестволовыми" клетками совсем не миф и не артефакт. В новой статье, опубликованной в Nature, те же Хешем Садек и сотрудники Юго-западного медицинского центра Университета Техаса утверждают, что они смогли найти именно те самые восстановительные клетки. Ими действительно оказались обычные кардиомиоциты, правда, с сохранившейся способностью к делению. Предварительные эксперименты говорили о том, что такие клетки должны были бы размножаться при гипоксии, то есть при недостаточном снабжении кислородом. В результате удалось найти небольшое число кардиомиоцитов, которые напоминали клетки новорожденных. Чтобы обнаружить их, пришлось создать генетически модифицированную мышь, у которой белок Hif-1alpha, необходимый клеткам при гипоксии, был соединен с белком-меткой, позволявшей увидеть клетку с активированным гипоксическим геном Hif-1alpha.

В среднем годовой прирост новых клеток в сердце составил 0,62%, что согласуется с более ранними оценками. Этого, разумеется, мало, но теперь, имея на руках сами восстановительные клетки, медики могут попытаться целенаправленно раскачать их, заставить делиться активнее. В последнее время появилось несколько работ, в которых гены деления в сердечных клетках удавалось "вслепую" разбудить с помощью микрорегуляторных РНК и других эпигенетических механизмов; хотелось бы надеяться, что теперь поиск и оптимизация таких методов пойдут быстрее - разумеется, после того, как такие же клетки смогут найти и в человеческом сердце.

Другие интересные новости:

▪ WiFi-модули Espressif ESP32-WROVER для голосовых приложений интернета вещей

▪ Плохой сон усиливает атеросклероз

▪ В Дубае построят Биткоин-башню

▪ Пятно на банане

▪ Красное вино, белое вино, железо

Лента новостей науки и техники, новинок электроники

 

Интересные материалы Бесплатной технической библиотеки:

▪ раздел сайта Акустические системы. Подборка статей

▪ статья Черная сотня. Крылатое выражение

▪ статья Король какой страны однажды изменил ее девиз на прямо противоположный? Подробный ответ

▪ статья Аконит. Легенды, выращивание, способы применения

▪ статья Цифровой мультиметр M838. Электрическая схема, описание, характеристики. Энциклопедия радиоэлектроники и электротехники

▪ статья Удаление пятен от травы. Химический опыт

Оставьте свой комментарий к этой статье:

Имя:


E-mail (не обязательно):


Комментарий:





Главная страница | Библиотека | Статьи | Карта сайта | Отзывы о сайте

www.diagram.com.ua

www.diagram.com.ua
2000-2026