Бесплатная техническая библиотека
Функциональный DDS генератор. Энциклопедия радиоэлектроники и электротехники

Энциклопедия радиоэлектроники и электротехники / Измерительная техника
Комментарии к статье
Данный DDS функциональный генератор (версия 2.0) сигналов собран на микроконтроллере AVR, обладает хорошей функциональностью, имеет амплитудный контроль, а также собран на односторонней печатной плате.

Данный генератор базируется на алгоритме DDS-генератора Jesper, программа была модернизирована под AVR-GCC C с вставками кода на ассемблере. Генератор имеет два выходных сигнала: первый - DDS сигналы, второй - высокоскоростной (1..8МГц) "прямоугольный" выход, который может использоваться для оживления МК с неправильными фузами и для других целей.
Высокоскоростной сигнал HS (High Speed) берется напрямую с микроконтроллера Atmega16 OC1A (PD5).
DDS-сигналы формируются с других выходов МК через резистивную R2R-матрицу и через микросхему LM358N, которая позволяет осуществить регулировку амплитуды (Amplitude) сигнала и смещение (Offset). Смещение и амплитуда регулируются при помощи двух потенциометров. Смещение может регулироваться в диапазоне +5В..-5В, а амплитуда 0...10В. Частота DDS-сигналов может регулироваться в пределах 0... 65534 Гц, это более чем достаточно для тестирования аудио-схем и других радиолюбительских задач.
Основные характеристики DDS-генератора V2.0
- простая схема с распространенными и недорогими радиоэлементами;
- односторонняя печатная плата;
- встроенный блок питания;
- отдельный высокоскоростной выход (HS) до 8МГц;
- DDS-сигналы с изменяемой амплитудой и смещением;
- DDS-сигналы: синус, прямоугольник, пила и реверсивная пила, треугольник, ЭКГ-сигнал и сигнал шума;
- 2×16 LCD экран;
- интуитивная 5-ти кнопочная клавиатура;
- шаги для регулировки частоты: 1, 10, 100, 1000, 10000 Гц;
- запоминание последнего состояния после включения питания.
На представленной ниже блок-схеме, приведена логическая структура функционального генератора:

Как вы можете видеть, устройство требует наличие нескольких питающих напряжений: +5В, -12В, +12В. Напряжения +12В и -12В используются для регулирования амплитуды сигнала и смещения. Блок питания сконструирован с использованием трансформатора и нескольких микросхем стабилизаторов напряжения:
(нажмите для увеличения)
Блок питания собран на отдельной плате:

Если самому собирать блок питания нет желания, то можно использовать обычный ATX блок питания от компьютера, где уже присутствуют все необходимые напряжения. Разводка ATX разъема.
LCD-экран
Все действия отображаются через LCD-экранчик. Управление генератором осуществляется пятью клавишами

Клавиши вверх/вниз используются для перемещения по меню, клавиши влево/вправо для изменения значения частоты. Когда центральная клавиша нажата - начинается генерирование выбранного сигнала. Повторное нажатие клавиши останавливает генератор.
Система меню генератора:

Для установки шага изменения частоты предусмотрено отдельное значение. Это удобно, если вам необходимо менять частоту в широких пределах.
Генератор шума не имеет каких-либо настроек. Для него используется обычная функция rand() непрерывно подающиеся на выход DDS-генератора.
Высокоскоростной выход HS имеет 4 режима частоты: 1, 2, 4 и 8 МГц.
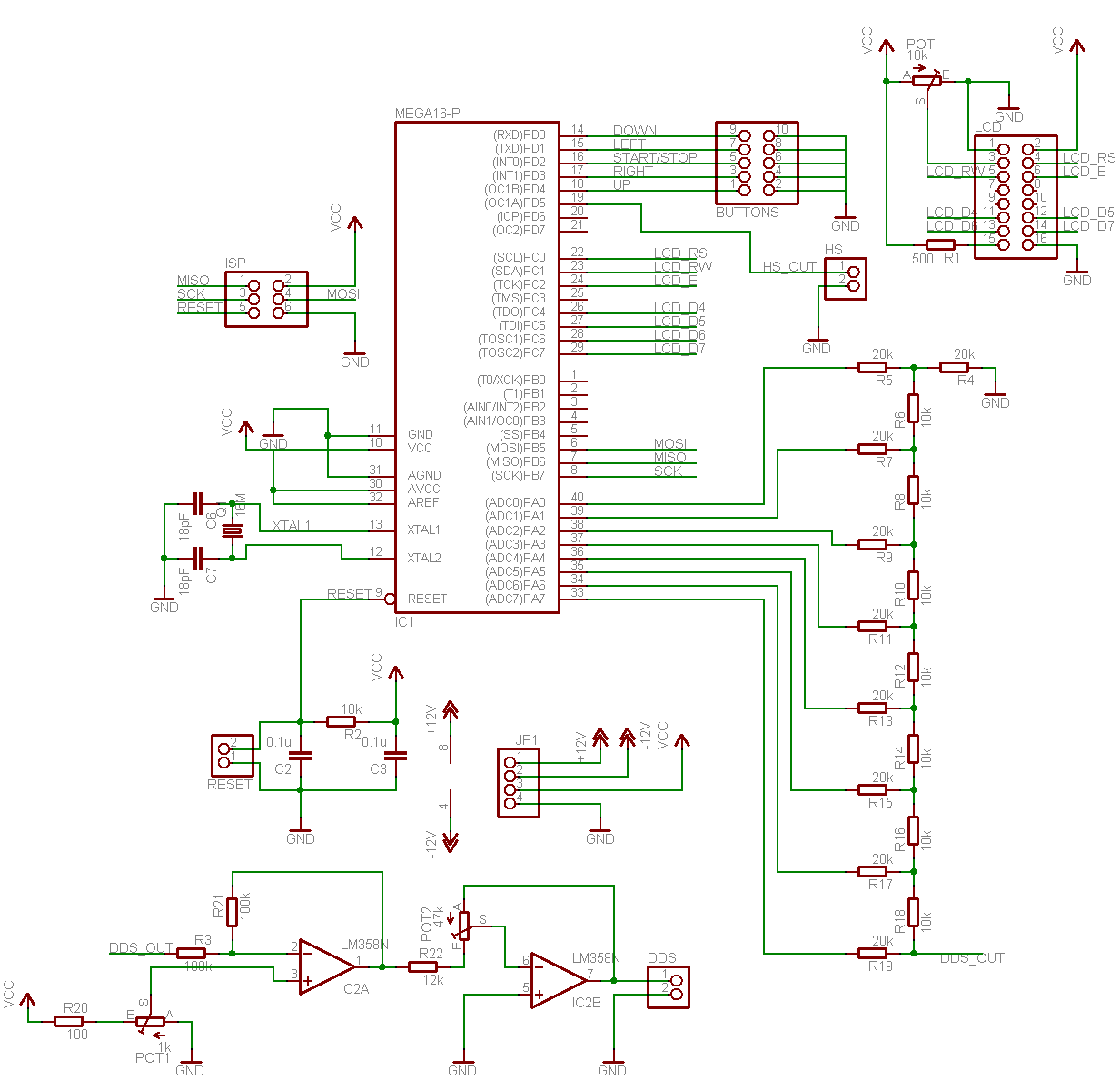
Принципиальная схема
Схема функционального генератора простая и содержит легкодоступные элементы:
- микроконтроллер AVR Atmega16, с внешним кварцем на 16 МГц;
- стандартный HD44780-типа LCD-экранчик 2×16;
- R2R-матрица ЦАП из обычных резисторов;
- операционный усилитель LM358N (отечественный аналог КР1040УД1);
- два потенциометра;
- пять клавиш;
- несколько разъемов.
(нажмите для увеличения)
Плата

Функциональный генератор собран в пластиковом боксе

Тестовый запуск

Программное обеспечение
Как я уже говорил выше, в основе своей программы я использовал алгоритм DDS-генератора Jesper. Я добавил несколько строчек кода на ассемблере для реализации останова генерирования. Теперь алгоритм содержит 10 ЦПУ циклов, вместо 9.
void static inline Signal_OUT(const uint8_t *signal, uint8_t ad2, uint8_t ad1, uint8_t ad0){
asm volatile( "eor r18, r18 ;r18<-0″ "\n\t"
"eor r19, r19 ;r19<-0″ "\n\t"
"1:" "\n\t"
"add r18, %0 ;1 cycle" "\n\t"
"adc r19, %1 ;1 cycle" "\n\t"
"adc %A3, %2 ;1 cycle" "\n\t"
"lpm ;3 cycles" "\n\t"
"out %4, __tmp_reg__ ;1 cycle" "\n\t"
"sbis %5, 2 ;1 cycle if no skip" "\n\t"
"rjmp 1b ;2 cycles. Total 10 cycles" "\n\t"
:
:"r" (ad0),"r" (ad1),"r" (ad2),"e" (signal),"I" (_SFR_IO_ADDR(PORTA)), "I" (_SFR_IO_ADDR(SPCR))
:"r18″, "r19″
);}
Таблица форм DDS-сигналов размещена во флэш памяти МК, адрес которой начинается с 0xXX00. Эти секции определены в makefile, в соответствующих местах в памяти:
#Define sections where to store signal tables
LDFLAGS += -Wl,-section-start=.MySection1=0x3A00
LDFLAGS += -Wl,-section-start=.MySection2=0x3B00
LDFLAGS += -Wl,-section-start=.MySection3=0x3C00
LDFLAGS += -Wl,-section-start=.MySection4=0x3D00
LDFLAGS += -Wl,-section-start=.MySection5=0x3E00
LDFLAGS += -Wl,-section-start=.MySection6=0x3F00
Библиотеку для работы с LCD можно взять на winavr.scienceprog.com.
Не хочу вдаваться в подробное описание кода программы. Исходный код хорошо прокомментирован (правда на английском языке) и если будут какие либо вопросы по нему, то всегда можете воспользоваться нашим форумом по МК, forum.cxem.net.
Тестирование
Я тестировал генератор с осциллографом и частотомером. Все сигналы хорошо генерируются во всем диапазоне частот (1...65535 Гц). Регулирование амплитуды и смещения работает нормально.
(нажмите для увеличения)
В следующей версии генератора думаю реализовать сигнал нарастающей синусоиды.
Последнюю версию ПО (WinAVR20071221), исходник, файлы EagleCAD и Proteus можете скачать здесь.
Автор: Колтыков А.В.; Публикация: cxem.net
Смотрите другие статьи раздела Измерительная техника.
Читайте и пишите полезные комментарии к этой статье.
<< Назад
Последние новости науки и техники, новинки электроники:
Власть является ключевым фактором счастья в отношениях
11.03.2026
Исследования семейных и романтических отношений показывают, что длительное счастье пары зависит не только от привычных факторов, таких как доверие, уважение и преданность, но и от более тонких психологических аспектов. Современные ученые ищут закономерности, которые отличают действительно счастливые пары от остальных, чтобы понять, какие механизмы поддерживают гармонию в отношениях.
Группа исследователей из Университета Мартина Лютера в Галле-Виттенберге и Бамбергского университета провела опрос среди 181 пары, которые состояли в совместных отношениях более восьми лет и прожили вместе хотя бы месяц. Участники заполняли анкету, описывая различные аспекты своих отношений, включая распределение обязанностей, эмоциональную поддержку и степень вовлеченности в совместные решения.
Анализ данных показал интересный паттерн: пары, где оба партнера ощущали высокий уровень личной власти, оказывались наиболее счастливыми и удовлетворенными. В данном контексте под властью понимается способност ...>>
Защищенная колонка-повербанк Anker Soundcore Boom Go 3i
11.03.2026
Компания Anker представила новую модель линейки Soundcore - колонку Soundcore Boom Go 3i, ориентированную на активное использование на улице.
Новинка отличается высокой степенью защиты: корпус соответствует стандарту IP68, что обеспечивает водо- и пыленепроницаемость, а ударопрочный дизайн выдерживает падение с высоты до одного метра. За качество звука отвечает 15-ваттный драйвер, обеспечивающий пик громкости до 92 дБ, а технология BassUp 2.0 усиливает низкие частоты, делая звучание более насыщенным.
Колонка обладает автономностью до 24 часов, а LED-индикатор позволяет контролировать уровень заряда батареи. Кроме того, Soundcore Boom Go 3i может выполнять функцию павербанка: согласно внутренним тестам, устройство способно зарядить iPhone 17 с нуля до 40% за один час, что делает его полезным аксессуаром в походах и поездках.
Среди функциональных особенностей модели стоит выделить технологию Auracast, которая улучшает подключение и позволяет создавать стереопару из двух колонок ...>>
Раннее воздержание от алкоголя перестраивает мозг и иммунитет
10.03.2026
Алкогольная зависимость - хроническое расстройство с компульсивным употреблением спиртного, которое влияет не только на поведение, но и на функционирование мозга и иммунной системы. Недавние исследования показали, что даже на ранних этапах воздержания организм начинает перестраиваться, открывая новые возможности для терапии зависимости.
Ученые сосредоточились на пациентах, находящихся в первые недели абстиненции, и зафиксировали значительные изменения в мозговой активности. С помощью функциональной магнитно-резонансной томографии они выявили перестройку сетей нейронных связей, отвечающих за контроль импульсов и принятие решений. Эти изменения могут быть ключевыми для восстановления самоконтроля и снижения риска рецидива.
Одновременно с нейронной перестройкой исследователи наблюдали колебания иммунной системы. В крови повышался уровень цитокинов - сигнальных белков, регулирующих воспалительные процессы. Эти данные свидетельствуют о существовании нейроиммунного взаимодействия, при ...>>
Случайная новость из Архива Новый способ подачи и усвоения учебных программ
10.04.2018
Как лучше подать и усвоить учебную информацию? Этой проблемой при поддержке НАСА занимались ученые нейрофизиологи и психологи из Аризонского университета. Исследование проходило более семи лет, и его результаты опубликованы на страницах специализированного бюллетеня заведения.
Началось все с изменения восприятия детьми образов с печатного текста. Оказывается, современные дети, которые привыкли воспринимать информацию через картинку гаджетов, монитор компьютера, экран ТВ и экран кинозала, совершенно не могут воспроизводить художественные образы из печатного текста. Если они читают Дюма "Три мушкетера", то они не способны увидеть Булонский лес, развивающиеся плюмажи на шляпах гвардейцев и так далее. У них эта способность атрофирована потому, что молодые люди получали такую картинку в готовом виде.
Если подобного человека посадить в одиночную камеру, то он будет лишен "картинок" воспоминаний прошлого, так как у него нет способностей воспроизвести их без необходимых инструментов: гаджетов, ТВ, компьютера и прочих устройств.
Это обстоятельство натолкнуло аризонских ученых разработать особую методику подачи и усвоения учебной информации, которая основана на предельной интерактивности и вскоре будет востребована студентами, находящимися за пределами Земной орбиты, цивилизации и галактики.
Эта технология будущего обучения дает возможность обучаемым самим корректировать процесс познания предмета, проблемы мира, комплекса проблем и так далее.
Курс пока составлен для комплекса естественно научных дисциплин и математического блока, так как эти предметы, в отличие от гуманитарных, лучше укладываются в пространство формальной логики.
|
Другие интересные новости:
▪ Гигроскопичность гиалуроновой кислоты преувеличена
▪ Новая файловая система для Windows 8
▪ Определена точная скорость расширения Вселенной
▪ О чем пел археоптерикс
▪ Процессоры Samsung с нейросетью
Лента новостей науки и техники, новинок электроники
Интересные материалы Бесплатной технической библиотеки:
▪ раздел сайта Дом, приусадебное хозяйство, хобби. Подборка статей
▪ статья Одни поддельные цветы дождя боятся. Крылатое выражение
▪ статья Какая актриса дала имя эффекту, когда попытка удаления информации приводит к ее большему распространению? Подробный ответ
▪ статья Чистяк весенний. Легенды, выращивание, способы применения
▪ статья Простой сторож автомобиля. Энциклопедия радиоэлектроники и электротехники
▪ статья Исчезающие картинки. Секрет фокуса
Оставьте свой комментарий к этой статье:
Главная страница | Библиотека | Статьи | Карта сайта | Отзывы о сайте

www.diagram.com.ua
2000-2026