Menu Home

Бесплатная техническая библиотека для любителей и профессионалов Бесплатная техническая библиотека


Измерители концентрации угарного газа. Энциклопедия радиоэлектроники и электротехники

Бесплатная техническая библиотека

Энциклопедия радиоэлектроники и электротехники / Измерительная техника

Комментарии к статье Комментарии к статье

Как известно, угарный газ (оксид углерода, CO) очень токсичен и ядовит. Превышение его допустимой концентрации в воздухе может привести к смерти человека, находящегося в загазованном помещении. Этот газ не имеет ни запаха, ни цвета, что делает его особенно опасным, затрудняя своевременное обнаружение без специальных приборов, в которых обычно используют полупроводниковые или электрохимические датчики.

Полупроводниковые датчики оксида углерода значительно дешевле электрохимических, но их применяют, как правило, лишь для сигнализации о наличии угарного газа в воздухе, но не для точного измерения его концентрации, для чего необходимо использовать электрохимические датчики.

Если описывать работу электрохимического датчика предельно просто, можно сказать, что при его работе детектируемый газ проникает в зону, где на электроде происходит окислительно-восстановительная реакция, что и приводит к появлению сигнала. Электрохимический датчик газа состоит из двух или трех электродов для электрохимической каталитической реакции, погруженных в электролит. Напряжение на рабочем электроде датчика прямо пропорционально концентрации газа, которую можно узнать, измеряя это напряжение.

Описание анализатора концентрации оксида углерода с использованием двухэлектродного электрохимического датчика было опубликовано в [1]. В нем использован датчикTGS5042 - относительно недорогой, но имеющий низкую чувствительность, что не позволяет измерять малые концентрации CO с высокой точностью. А измеритель концентрации угарного газа, согласно нормативным документам, должен определять именно малые значения его концентрации, начиная с единиц миллиграмм на кубический метр (в России концентрацию загрязняющих веществ в воздухе принято измерять именно в таких единицах, для оксида углерода 1 мг/м3 = 0,86 ppm).

Документы [2, 3] требуют, чтобы концентрация оксида углерода в открытом воздухе не превышала 3 мг/м3 (среднесуточная) и 5 мг/м3 (пиковая). В воздухе закрытого помещения концентрация не должна превышать 20 мг/м3 в течение всего рабочего дня, 50 мг/м3 - в течение часа, 100 мг/м3 - в течение 30 мин или 200 мг/м3 в течение 15 мин. В таблице приведены значения чувствительности и максимальной измеряемой концентрации оксида углерода для некоторых двух- и трехэлектродных электрохимических датчиков.

Таблица

Датчик Число электродов Чувствительность, нА/ррm Макс. измеряемая концентрация, ppm
TGS 5042 2 1,2...2,4 10000
TGS 5342 2 0,7...1,4 10000
ECO-Sure (2е) 2 30...60 1000
CO/SF- 2E 2 80...120 500
2ФС-90Л 3 100 500
МФС -95 3 200 100
SureCell-CO (Н) 3 90...130 500

Среди двухэлектродных датчиков, представленных в этой таблице, наиболее высокую чувствительность имеет датчик CO/SF-2E [4]. Схема измерителя уровня концентрации угарного газа с таким датчиком изображена на рис. 1.

Измерители концентрации угарного газа
Рис. 1. Схема измерителя уровня концентрации угарного газа (нажмите для увеличения)

По сравнению с измерителем, описанным в [1], изменена лишь элементная база. В качестве DA1 использована микросхема TSZ122IDT [5], состоящая из двух прецизионных ОУ, что позволяет измерять концентрацию угарного газа с более высокой точностью. Типовое значение входного напряжения смещения этих ОУ - 1 мкВ, а входного тока - 50 пА. ОУ DA1.1 преобразует выходной ток датчика в напряжение (Uвых=IдR4). Сопротивление резистора R4 выбрано таким, чтобы получить коэффициент преобразования 10 мВ на 1 мг/м3. Индикатором служит встраиваемый цифровой вольтметр SM3D-DV2 (PV1) с пределом измерения 1999 мВ, что позволяет измерять концентрацию угарного газа до 199,9 мг/м3 с дискретностью 0,1 мг/м3.

ОУ DA1.2 и транзистор VT2 образуют компаратор напряжения. Его порог срабатывания, заданный резисторами R5 и R6, равен 200 мВ, что соответствует концентрации угарного газа 20 мг/м3. Резистор R7 обеспечивает небольшой гистерезис в характеристике переключения компаратора, предотвращая дребезг его выходного напряжения в момент срабатывания. Сработавший компаратор включает пьезоизлучатель звука HA1 (со встроенным генератором), подающий звуковой сигнал тревоги. Через оптрон U1 сигнал тревоги поступает в устройство управления элементами системы вентиляции помещения - фрамужными открывателями окон и вытяжными вентиляторами.

Чтобы предотвратить поляризацию датчика B1, необходимо при выключенном питании держать его электроды соединенными между собой. Для этого предназначен p-канальный полевой транзистор VT1, открытый в отсутствие питания, но закрывающийся при подаче на его затвор напряжения +5 В относительно истока.

Разброс чувствительности датчиков CO/SF-2E достигает ±20 %. Поэтому необходима калибровка изготовленного прибора по показаниям образцового измерителя концентрации оксида углерода, желательно поверенного в одной из многих лабораторий по техническому обслуживанию систем контроля загазованности. В процессе калибровки чувствительность прибора регулируют подборкой сопротивления резистора R4. Порог срабатывания компаратора достаточно установить с точностью ±5 %.

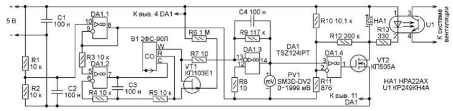
Трехэлектродные датчики по сравнению с двухэлектродными обладают более высокими техническими характеристиками, что увеличивает точность измерений. Но схема включения такого датчика сложнее. Если использовать трехэлектродный электрохимический датчик 2ФС-90Л [6] российского производства, измеритель концентрации оксида углерода можно собрать по схеме, изображенной на рис. 2.

Измерители концентрации угарного газа
Рис. 2. Схема измерителя концентрации оксида углерода (нажмите для увеличения)

Этот датчик имеет три электрода: W - измерительный или рабочий электрод, С - электрод сравнения, R - вспомогательный электрод. Для питания трехэлектродного датчика обычно используют специальный узел - потенциостат, который должен с высокой точностью обеспечить нулевое смещение потенциала измерительного электрода относительно электрода сравнения. Как правило, потенциостат для трехэлектродного датчика собирают по стандартной схеме, которую можно найти в руководствах по применению датчиков, издаваемых их изготовителями [7-10].

В измерителе использована микросхема TSZ124IPT, содержащая четыре таких же ОУ, каквTSZ122lDT Транзистор VT1 служит для предотвращения поляризации датчика. Резистивный делитель напряжения R1R2 и ОУ DA1.1 создают искусственную "землю", потенциал которой равен половине напряжения питания устройства. ОУ DA1.2 и DA1.3 - элементы потенциостата. Резистор R9 задает коэффициент преобразования тока электрода W-датчика в напряжение. Как и в предыдущем случае, если R9=117кОм, концентрации угарного газа 1 мг/м3 соответствует напряжение 10 мВ на выходе потенциостата.

Изготовитель датчика 2ФС-90Л гарантирует его чувствительность 100 нА/ppm с отклонением не более 10 %. Если такая точность измерений достаточна, можно обойтись без калибровки прибора, хотя его поверка по показаниям образцового измерителя не помешает.

Чтобы измерять концентрацию угарного газа в ppm (миллионных долях), в обоих вариантах измерителя достаточно уменьшить сопротивление резистора, задающего коэффициент преобразования тока датчика в напряжение, до 100 кОм (исходя из соотношения 1 мг/м3 = 0,86 ppm). При необходимости можно предусмотреть две шкалы измерения, введя в прибор двухпозиционный переключатель резисторов.

Для питания обоих приборов можно использовать источник бесперебойного питания, собранный по схеме, изображенной на рис. 3. Он работает как от сети ~230 В, так и от гальванического элемента напряжением 1,5 В. Это позволяет пользоваться измерителем не только в стационарных, но и в полевых условиях.

Измерители концентрации угарного газа
Рис. 3. Схема источника бесперебойного питания (нажмите для увеличения)

Преобразователь переменного напряжения в постоянное U1 (это может быть обычный сетевой адаптер), будучи подключенным к сети, формирует на выходе постоянное напряжение 5 В. Транзистор VT1 и диод Шотки VD1 образуют автоматический переключатель питания с батарейного на сетевое и обратно. Когда преобразователь U1 работает и напряжение на его выходе выше напряжения гальванического элемента G1, полевой транзистор VT1 закрыт, потому что напряжение между его затвором и истоком имеет закрывающую для p-канального транзистора полярность. Напряжение 5 В поступает далее через открытый диод VD1. При отключении преобразователя U1 от сети напряжение на затворе транзистора VT1 становится нулевым относительно общего провода. После зарядки конденсатора C2 через внутренний диод полевого транзистора до напряжения, превышающего пороговое напряжение транзистора VT1, его канал сток-исток откроется. С этого момента ток нагрузки элемента G1 потечет через чрезвычайно малое сопротивление открытого канала.

Далее напряжение 5 В для питания измерителя формирует повышающий преобразователь напряжения DA1 (HT7750A). О наличии напряжения на его выходе сигнализирует светодиод HL1.

В блоке питания следует установить дроссель L1 с низким сопротивлением постоянному току и высокой добротностью. Он должен быть рассчитан на ток до 2 А, иметь магнитопровод в виде ферритового стержня и быть намотан медным проводом диаметром не менее 0,5 мм. Оксидные конденсаторы C1 - C3 - танталовые, конденсатор C4 - керамический.

Вместо ОУ серии TSZ12x в измерителях концентрации угарного газа можно использовать другие прецизионные ОУ с возможно меньшим напряжением смещения нуля и малым входным током. Резисторы R4-R6 (см. рис. 1) и R1-R5, R9-R11 (см. рис. 2) должны иметь отклонение от номинала не более 1 %.

Примечание. Для надежной работы автоматического переключателя питания затвор транзистора VT1 нужно соединить с общим проводом (минусом элемента G1) резистором сопротивлением 10...100 кОм. Пороговое напряжение затвор-исток транзистора КП507А может лежать в пределах 0,8...2 В. Если у примененного экземпляра транзистора оно по абсолютному значению больше, чем напряжение элемента G1, то при работе от последнего канал транзистора не откроется и напряжение будет поступать на нагрузку только через встроенный защитный диод транзистора. Падение напряжения на этом диоде (около 0,6 В) значительно ухудшит КПД преобразователя. В такой ситуации лучше заменить транзистор диодом Шоттки, аналогичным VD1, подключив его анодом к плюсу G1, а катодом к точке соединения конденсатора C2, катода диода VD1 и дросселя L1.

Литература

  1. Корнев А. Анализатор концентрации угарного газа. - Радио, 2014, № 5, с. 36, 37.
  2. Предельно допустимые концентрации (ПДК) загрязняющих веществ в атмосферном воздухе населенных мест. Гигиенические нормативы ГН 2.1.6.1338-03 (утв. Главным государственным санитарным врачом РФ 25 июня 2003 г.). - URL: ohranatruda.ru/ ot_ biblio/normative/data_normativ/42/4-2030/index/php.
  3. Предельно допустимые концентрации (ПДК) вредных веществ в воздухе рабочей зоны. Гигиенические нормативы ГН 2.2.5. 1313-03 (утв. Главным государственным санитарным врачом РФ 27 апреля 2003 г.). - URL: norm-load.ru/SNiP/Data1 / 42/42033/index.htm.
  4. MEMBRAPOR Electrochemical gas sensors. Specification sheet for CO sensor type CO/SF-2E-S. - URL: membrapor.ch/ sheet/CO-SF-2E-S.pdf.
  5. TSZ121, TSZ122, TSZ124 Very high accuracy (5 pV) zero drift micropower 5 V operational amplifiers. - URL: mouser.com/ ds/2/389/tsz1 21 -957398.pdf.
  6. Электрохимические ячейки 2ФС-90Л. - URL: deltainfo.ru/content/ elektrokhimicheskie-yacheiki-2fs-90l.
  7. Electrochemical Sensors Application Note 2 Design of Electronics for Electrochemical Gas Sensors. - URL: sgxsensortech. com/content/uploads/2014/08/AN2-Design-of-Electronics-for-Electrochemical-Cells.pdf.
  8. Application Note MEM1 Electrochemical Gas Sensor. - URL: membrapor. ch/sheet/Application_Note_MEM1.pdf.
  9. Circuit Note CN-0357. - URL:  analog. com/m edia/en/reference-design-documentation/reference-designs/CN0357.pdf.
  10. AN4348 Application note. Signal conditioning for electrochemical sensors. - URL: st.com/content/ccc/resource/technical/document/application_note/b7-/3a/2b/63/6c/10/46/27/DM00093722.pdf.

Автор: А. Корнев

Смотрите другие статьи раздела Измерительная техника.

Читайте и пишите полезные комментарии к этой статье.

<< Назад

Последние новости науки и техники, новинки электроники:

Власть является ключевым фактором счастья в отношениях 11.03.2026

Исследования семейных и романтических отношений показывают, что длительное счастье пары зависит не только от привычных факторов, таких как доверие, уважение и преданность, но и от более тонких психологических аспектов. Современные ученые ищут закономерности, которые отличают действительно счастливые пары от остальных, чтобы понять, какие механизмы поддерживают гармонию в отношениях. Группа исследователей из Университета Мартина Лютера в Галле-Виттенберге и Бамбергского университета провела опрос среди 181 пары, которые состояли в совместных отношениях более восьми лет и прожили вместе хотя бы месяц. Участники заполняли анкету, описывая различные аспекты своих отношений, включая распределение обязанностей, эмоциональную поддержку и степень вовлеченности в совместные решения. Анализ данных показал интересный паттерн: пары, где оба партнера ощущали высокий уровень личной власти, оказывались наиболее счастливыми и удовлетворенными. В данном контексте под властью понимается способност ...>>

Защищенная колонка-повербанк Anker Soundcore Boom Go 3i 11.03.2026

Компания Anker представила новую модель линейки Soundcore - колонку Soundcore Boom Go 3i, ориентированную на активное использование на улице. Новинка отличается высокой степенью защиты: корпус соответствует стандарту IP68, что обеспечивает водо- и пыленепроницаемость, а ударопрочный дизайн выдерживает падение с высоты до одного метра. За качество звука отвечает 15-ваттный драйвер, обеспечивающий пик громкости до 92 дБ, а технология BassUp 2.0 усиливает низкие частоты, делая звучание более насыщенным. Колонка обладает автономностью до 24 часов, а LED-индикатор позволяет контролировать уровень заряда батареи. Кроме того, Soundcore Boom Go 3i может выполнять функцию павербанка: согласно внутренним тестам, устройство способно зарядить iPhone 17 с нуля до 40% за один час, что делает его полезным аксессуаром в походах и поездках. Среди функциональных особенностей модели стоит выделить технологию Auracast, которая улучшает подключение и позволяет создавать стереопару из двух колонок ...>>

Раннее воздержание от алкоголя перестраивает мозг и иммунитет 10.03.2026

Алкогольная зависимость - хроническое расстройство с компульсивным употреблением спиртного, которое влияет не только на поведение, но и на функционирование мозга и иммунной системы. Недавние исследования показали, что даже на ранних этапах воздержания организм начинает перестраиваться, открывая новые возможности для терапии зависимости. Ученые сосредоточились на пациентах, находящихся в первые недели абстиненции, и зафиксировали значительные изменения в мозговой активности. С помощью функциональной магнитно-резонансной томографии они выявили перестройку сетей нейронных связей, отвечающих за контроль импульсов и принятие решений. Эти изменения могут быть ключевыми для восстановления самоконтроля и снижения риска рецидива. Одновременно с нейронной перестройкой исследователи наблюдали колебания иммунной системы. В крови повышался уровень цитокинов - сигнальных белков, регулирующих воспалительные процессы. Эти данные свидетельствуют о существовании нейроиммунного взаимодействия, при ...>>

Случайная новость из Архива

Роботы-грибы управляются светом 11.09.2024

Одна из самых удивительных разработок в области использования природных материалов в робототехнике появилась благодаря усилиям группы исследователей из Корнельского университета. Они создали роботов, управляемых с помощью грибных мицелиальных нитей. Эти живые структуры могут не только реагировать на свет, но и передавать электрические сигналы, что открывает путь к созданию гибридных роботов с уникальными возможностями.

Мицелий представляет собой подземную сеть грибов, обладающую способностью улавливать свет, реагировать на химические раздражители и передавать электрические импульсы. Эти свойства делают его идеальным кандидатом для создания сенсорных систем в роботах, которые могут работать в условиях, недоступных для обычных технологий. По словам исследователей, такие роботы могут в будущем помочь обнаруживать невидимые для человека изменения в окружающей среде, например, в сельском хозяйстве.

Команда ученых разработала два экспериментальных робота. Первый из них - мягкий робот в форме паука, второй - четырехколесное транспортное средство, напоминающее багги. Оба устройства были оснащены мицелиальными нитями, которые реагировали на ультрафиолетовый свет. Это позволило роботам изменять свое поведение и движение в ответ на световые сигналы. Такое использование мицелия делает роботов чувствительными к окружающей среде, что является ключевым преимуществом перед традиционными синтетическими сенсорами.

Руководитель проекта Ананд Мишра отмечает, что живые системы, такие как мицелий, обладают гораздо большей функциональностью, чем обычные искусственные сенсоры: "Синтетические системы часто ограничены одной функцией, тогда как живые организмы могут одновременно реагировать на множество раздражителей, таких как свет, тепло, прикосновения и даже неизвестные сигналы," - объясняет он. Это открывает новые возможности для создания роботов, которые смогут работать в непредсказуемых и сложных условиях.

Для того чтобы роботизированные устройства могли эффективно использовать сигналы от мицелия, ученые разработали специальный электрический интерфейс. Он позволил записывать и обрабатывать электрическую активность мицелия в реальном времени. Контроллер, разработанный командой, имитировал функции нервной системы животных, преобразовывая сигналы от мицелия в команды для роботов. Эта технология позволила роботам автономно изменять свое поведение в зависимости от окружающих условий.

Разработанные роботы прошли серию успешных экспериментов. В трех испытаниях роботы меняли траекторию своего движения в ответ на световые сигналы и электрическую активность мицелия. Более того, исследователи смогли вручную управлять роботами, что является важным шагом на пути к практическому применению этой технологии.

Одной из наиболее перспективных областей применения роботов-грибов является сельское хозяйство. Исследователи планируют в будущем использовать мицелий для анализа химического состава почвы. Это позволит роботам определять, когда необходимо вносить удобрения, что поможет снизить использование химикатов и уменьшить загрязнение окружающей среды, например водоемов.

Проект роботов, основанных на грибных мицелиальных нитях, открывает новые горизонты для использования биологических материалов в робототехнике. Гибкость и многозадачность мицелия могут сделать таких роботов незаменимыми в областях, требующих чувствительных сенсорных систем, способных адаптироваться к сложным и изменяющимся условиям.

Другие интересные новости:

▪ Игровой ноутбук Maingear Pulse 17

▪ Сажа на крыше мира

▪ Большинство подростков почти не двигаются

▪ Компьютерный корпус с пылесосом

▪ Новым лампам BMW не потребуется замена

Лента новостей науки и техники, новинок электроники

 

Интересные материалы Бесплатной технической библиотеки:

▪ раздел сайта Палиндромы. Подборка статей

▪ статья Этапы большого пути. Крылатое выражение

▪ статья Почему комар считается злейшим врагом человека? Подробный ответ

▪ статья Защита от поражения электротоком

▪ статья Компактный электропаяльник. Энциклопедия радиоэлектроники и электротехники

▪ статья Спикерфон. Энциклопедия радиоэлектроники и электротехники

Оставьте свой комментарий к этой статье:

Имя:


E-mail (не обязательно):


Комментарий:





Главная страница | Библиотека | Статьи | Карта сайта | Отзывы о сайте

www.diagram.com.ua

www.diagram.com.ua
2000-2026